Form: S-1

General form for registration of securities under the Securities Act of 1933

December 19, 2025

Table of Contents

As filed with the Securities and Exchange Commission on December 19, 2025.

Registration No. 333-    

 

 
 

UNITED STATES

SECURITIES AND EXCHANGE COMMISSION

Washington, D.C. 20549

 

 

FORM S-1

REGISTRATION STATEMENT

UNDER

THE SECURITIES ACT OF 1933

 

 

ARKO Petroleum Corp.

(Exact name of registrant as specified in its charter)

 

 

Delaware   5172   39-3168808

(State or other jurisdiction of

incorporation or organization)

 

(Primary Standard Industrial

Classification Code Number)

 

(I.R.S. Employer

Identification No.)

8565 Magellan Parkway

Suite 400

Richmond, Virginia 23227-1150

(Address, including zip code, and telephone number, including area code, of registrant’s principal executive offices)

 

 

Arie Kotler

President and Chief Executive Officer

8565 Magellan Parkway

Suite 400

Richmond, Virginia 23227-1150

(804) 730-1568

(Name, address, including zip code, and telephone number, including area code, of agent for service)

 

 

Copies to:

 

Drew M. Altman, Esq.

Win Rutherfurd, Esq.

Greenberg Traurig, P.A.

333 S.E. 2nd Avenue, Suite 4400

Miami, Florida 33131

(305) 579-0500

 

Maury Bricks

General Counsel

ARKO Petroleum Corp.

8565 Magellan Parkway

Suite 400

Richmond, Virginia 23227-1150

(804) 730-1568

 

Stelios G. Saffos, Esq.

Michael Benjamin, Esq.

Kaj P. Nielsen, Esq.

Latham & Watkins LLP

1271 Avenue of Americas

New York, NY 10020

(212) 906-1200

 

 

Approximate date of commencement of proposed sale to the public: As soon as practicable after this registration statement becomes effective.

If any of the securities being registered on this Form are to be offered on a delayed or continuous basis pursuant to Rule 415 under the Securities Act of 1933 check the following box: ☐

If this Form is filed to register additional securities for an offering pursuant to Rule 462(b) under the Securities Act, please check the following box and list the Securities Act registration statement number of the earlier effective registration statement for the same offering. ☐

If this Form is a post-effective amendment filed pursuant to Rule 462(c) under the Securities Act, check the following box and list the Securities Act registration statement number of the earlier effective registration statement for the same offering. ☐

If this Form is a post-effective amendment filed pursuant to Rule 462(c) under the Securities Act, check the following box and list the Securities Act registration statement number of the earlier effective registration statement for the same offering. ☐

Indicate by check mark whether the registrant is a large accelerated filer, an accelerated filer, a non-accelerated filer, smaller reporting company, or an emerging growth company. See the definitions of “large accelerated filer,” “accelerated filer,” “smaller reporting company,” and “emerging growth company” in Rule 12b-2 of the Exchange Act.

 

Large accelerated filer      Accelerated filer  
Non-accelerated filer      Smaller reporting company  
     Emerging growth company  

If an emerging growth company, indicate by check mark if the registrant has elected not to use the extended transition period for complying with any new or revised financial accounting standards provided pursuant to Section 7(a)(2)(B) of the Securities Act. ☐

The registrant hereby amends this registration statement on such date or dates as may be necessary to delay its effective date until the registrant shall file a further amendment which specifically states that this registration statement shall thereafter become effective in accordance with Section 8(a) of the Securities Act of 1933, as amended, or until this registration statement shall become effective on such date as the Securities and Exchange Commission, acting pursuant to said Section 8(a), may determine.

 

 
 


Table of Contents

The information in this prospectus is not complete and may be changed. We may not sell these securities until the registration statement filed with the Securities and Exchange Commission is effective. This preliminary prospectus is not an offer to sell nor does it seek an offer to buy these securities in any jurisdiction where the offer or sale is not permitted.

 

PRELIMINARY PROSPECTUS   Subject to Completion   Dated December 19, 2025

      Shares

ARKO Petroleum Corp.

Class A Common Stock

 

 

This is the initial public offering of shares of Class A common stock of ARKO Petroleum Corp. We are offering    shares of our Class A common stock.

Prior to this offering, there has been no public market for our Class A common stock. We anticipate that the initial public offering price will be between $   and $   per share. We have applied to list our Class A common stock on the Nasdaq Stock Market LLC (“Nasdaq”) under the symbol “APC.”

We will have two classes of common stock outstanding after this offering: Class A common stock and Class B common stock. Each share of Class A common stock entitles its holder to one vote on all matters presented to our stockholders generally. All of our Class B common stock, which we do not intend to list on any stock exchange, will be held indirectly by ARKO Corp. (“ARKO Parent”), our parent company, through one or more subsidiaries. Each share of Class B common stock entitles ARKO Parent to    votes on all matters presented to our stockholders generally. Immediately following this offering, the holders of our Class A common stock will collectively hold  % of the economic interests in us and  % of the voting power in us, and ARKO Parent will hold the remaining   % of the economic interests and  % of the voting power in us. As a result of ARKO Parent’s ownership of a majority of our outstanding voting power, ARKO Parent will have the ability to determine all matters requiring approval by our stockholders, including the election of our directors, amendment of our governing documents, and approval of certain major corporate transactions, and we will be a “controlled company” within the meaning of the corporate governance rules of Nasdaq; however, we do not currently expect or intend to rely on the “controlled company” exemptions from certain corporate governance requirements. See “Management—Controlled Company Exemptions” and “Risk Factors—Risks Related to Ownership of our Class A Common Stock and this Offering—We will be a “controlled company” within the meaning of the rules of Nasdaq and, as a result, will qualify for, and may in the future rely on, exemptions from certain corporate governance requirements. You will not have the same protections afforded to stockholders of companies that are subject to such requirements.”

INVESTING IN OUR SECURITIES INVOLVES A HIGH DEGREE OF RISK. SEE “RISK FACTORS” BEGINNING ON PAGE 32 TO READ ABOUT FACTORS YOU SHOULD CONSIDER BEFORE BUYING SHARES OF OUR CLASS A COMMON STOCK.

Neither the Securities and Exchange Commission nor any state securities commission has approved or disapproved of these securities or determined if this prospectus is truthful or complete. Any representation to the contrary is a criminal offense.

 

      Per Share    Total
Initial public offering price    $          $    
Underwriting discounts and commissions (1)    $          $    
Proceeds to us, before expenses    $          $    

 

(1)   We have agreed to reimburse the underwriters for certain expenses in connection with this offering. See “Underwriting.”

We have also granted the underwriters an option for a period of 30 days to purchase up to an additional     shares of our Class A common stock on the same terms set forth above to cover over-allotments, if any. See “Underwriting.”

Delivery of the shares of Class A common stock will be made on or about     , 2026.

 

UBS Investment Bank    Raymond James       Stifel
Mizuho    Capital One Securities

The date of this prospectus is     , 2026.


Table of Contents

  

 

 

TABLE OF CONTENTS

 

 

About this prospectus

     1  

Industry and market data

     3  

Prospectus summary

     4  

The offering

     24  

Summary condensed combined financial and other data

     28  

RISK FACTORS

     32  

Cautionary note regarding forward-looking statements

     64  

Use of proceeds

     67  

Capitalization

     68  

Dilution

     70  

Cash dividend policy

     72  

Management’s discussion and analysis of financial condition and results of operations

     77  

Business

     112  

Management

     132  

Compensation discussion and analysis

     138  

Description of certain indebtedness

     153  

Description of capital stock

     159  

Shares eligible for future sale

     165  

Principal stockholders

     168  

Certain relationships and related party transactions

     169  

Material U.S. federal income tax considerations

     177  

Underwriting

     182  

Legal matters

     191  

Experts

     191  

INDEX TO FINANCIAL INFORMATION

     F-1  

 

Neither we nor any of the underwriters have authorized anyone to provide any information or make any representations other than those contained in this prospectus or in any free writing prospectus filed with the Securities and Exchange Commission (the “SEC”). Neither we nor any of the underwriters take responsibility for, and can provide no assurance as to the reliability of, any other information that others may give you. We are offering to sell, and seeking offers to buy, shares of Class A common stock only in jurisdictions where such offers and sales are permitted. The information contained in this prospectus is accurate only as of the date of this prospectus, regardless of the time of delivery of this prospectus or of any sale of the Class A common stock. Our business, financial condition, results of operations and prospects may have changed since such date.

For investors outside of the United States, neither we nor any of the underwriters have done anything that would permit this offering or possession or distribution of this prospectus in any jurisdiction where action for that purpose is required, other than in the United States. You are required to inform yourselves about, and to observe any restrictions relating to, this offering and the distribution of this prospectus outside of the United States.

Through and including     , 2026 (the 25th day after the date of this prospectus), all dealers effecting transactions in these securities, whether or not participating in this offering, may be required to deliver a prospectus. This is in addition to a dealer’s obligation to deliver a prospectus when acting as an underwriter and with respect to an unsold allotment or subscription.

 

 

 

i


Table of Contents

  

 

 

About this prospectus

As used in this prospectus, unless the context otherwise indicates, any reference to “ARKO Petroleum,” “APC,” “our Company,” “the Company,” “us,” “we” and “our” refers, prior to the completion of the Transactions (as defined herein), including this offering, to the operations that primarily comprise the operations of ARKO Parent’s wholly owned subsidiaries GPM Empire, LLC, a Delaware limited liability company formed in 2020, and GPM Petroleum LP, a Delaware limited partnership formed in 2015, which includes ARKO Parent’s Wholesale and Fleet Fueling businesses and the supply of fuel to substantially all of ARKO Parent’s retail convenience stores that sell fuel (collectively, the “Contributed Businesses”), and after the completion of the Transactions, including this offering, refers to ARKO Petroleum Corp., a Delaware corporation and the issuer of the shares of Class A common stock offered hereby, together with its consolidated subsidiaries and the operations that comprise the Contributed Businesses. References in this prospectus to “ARKO Parent” or “Parent” refer to ARKO Corp., a Delaware corporation, and its consolidated subsidiaries. We sometimes refer to our Class A common stock and our Class B common stock collectively as “common stock.”

Basis of Presentation

Except as otherwise disclosed in this prospectus, the historical combined financial statements and summary condensed combined financial data and other financial information included elsewhere in this prospectus are those of the Contributed Businesses, and have been prepared in U.S. dollars in conformity with accounting principles generally accepted in the United States (“GAAP”), except for the presentation of certain non-GAAP measures as discussed below. The Contributed Businesses’ historical combined financial statements have been prepared on a stand-alone basis and are derived from the consolidated financial statements and accounting records of ARKO Parent. The combined financial statements reflect the historical results of operations, financial position and cash flows of the Contributed Businesses and the allocation of certain ARKO Parent operating and corporate expenses relating to the Contributed Businesses based on the historical financial statements and accounting records of ARKO Parent. Accordingly, if the Contributed Businesses had operated as a stand-alone entity, its results may have differed materially from those presented in these combined financial statements. In the opinion of management, the assumptions underlying the Contributed Businesses’ historical combined financial statements, including the basis on which the expenses have been allocated from ARKO Parent, are reasonable.

Non-GAAP Financial Measures

In this prospectus, we present certain financial measures that are not calculated in accordance with accounting principles generally accepted in the United States of America, referred to herein as “non-GAAP.” You should review the reconciliation and accompanying disclosures carefully in connection with your consideration of such non-GAAP measures and note that the way in which we calculate these measures may not be comparable to similarly titled measures employed by other companies. Specifically, we make use of the non-GAAP measures “EBITDA,” “Adjusted EBITDA,” “Discretionary Cash Flow,” “Net Debt” and the “Ratio of Net Debt to Adjusted EBITDA.”

EBITDA, Adjusted EBITDA, Discretionary Cash Flow, Net Debt and the Ratio of Net Debt to Adjusted EBITDA have been presented in this prospectus as supplemental measures of financial performance or liquidity that are not required by, or presented in accordance with, GAAP. We use EBITDA and Adjusted EBITDA for operational and financial decision-making and believe these measures are useful in

 

 

 

1


Table of Contents

About this prospectus

 

 

evaluating our performance because they eliminate certain items that we do not consider indicators of our operating performance. EBITDA and Adjusted EBITDA are also used by many of our investors, securities analysts, and other interested parties in evaluating our operational and financial performance across reporting periods. We believe that the presentation of EBITDA and Adjusted EBITDA provides useful information to investors by allowing an understanding of key measures that we use internally for operational decision-making, budgeting, evaluating acquisition targets, and assessing our operating performance. Discretionary Cash Flow is a liquidity measure we and third parties, such as industry analysts, investors, lenders, rating agencies and others, use to assess our ability to internally fund our acquisitions, pay distributions, and service or incur additional debt. Net Debt is used by management to measure the effective level of our indebtedness. The Ratio of Net Debt to Adjusted EBITDA is an important measure used by our management to evaluate our access to liquidity, and we believe it is a representation of our financial strength. The Ratio of Net Debt to Adjusted EBITDA is also frequently used by investors and credit rating agencies to analyze our operating performance. EBITDA, Adjusted EBITDA, Discretionary Cash Flow, Net Debt and the Ratio of Net Debt to Adjusted EBITDA should not be considered as alternatives to any financial measure derived in accordance with GAAP, including net income (loss). The presentations of these non-GAAP measures have limitations as analytical tools and should not be considered in isolation, or as a substitute for the analysis of, our results as reported under GAAP. Because not all companies use identical calculations, the presentations of non-GAAP measures may not be comparable to other similarly titled measures of other companies and can differ significantly from company to company. For a discussion of the use of these measures and a reconciliation of the most directly comparable GAAP measures, see “Summary—Summary Condensed Combined Financial and Other Data” and “Management’s Discussion and Analysis of Financial Condition and Results of Operations—Use of Non-GAAP Financial Measures.”

 

 

 

2


Table of Contents

  

 

 

Industry and market data

Unless otherwise indicated, information contained in this prospectus concerning our industry, competitive position and the markets in which we operate is based on information from independent industry and research organizations, other third-party sources and management estimates. Management estimates are derived from publicly available information released by third-party sources, as well as data from our internal research, and are based on assumptions made by us upon reviewing such data, and our experience in, and knowledge of, such industry and markets, which we believe to be reasonable. Any industry forecasts are based on data (including third-party data), models and experience of various professionals and are based on various assumptions, all of which are subject to change without notice. In addition, projections, assumptions and estimates of the future performance of the industry in which we operate and our future performance are necessarily subject to uncertainty and risk due to a variety of factors, including those described in “Risk Factors” and “Cautionary Note Regarding Forward-Looking Statements.” These and other factors could cause results to differ materially from those expressed in the projections, assumptions and estimates made by the independent parties and by us.

 

 

 

3


Table of Contents

  

 

 

Prospectus summary

This summary highlights selected information from this prospectus and does not contain all of the information that is important to you in making an investment decision. This summary is qualified in its entirety by the more detailed information included elsewhere in this prospectus. Before making your investment decision with respect to our Class A common stock, you should carefully read this entire prospectus, including the information under “Risk Factors,” “Management’s Discussion and Analysis of Financial Condition and Results of Operations” and the financial statements and notes thereto included elsewhere in this prospectus. Some of the statements in this prospectus constitute forward-looking statements. See “Cautionary Note Regarding Forward-Looking Statements.”

In this prospectus, unless the context otherwise indicates, any reference to “ARKO Petroleum,” “APC,” “our Company,” “the Company,” “us,” “we” and “our” refers, prior to the completion of the Transactions, including this offering, to the operations that primarily comprise the operations of ARKO Parent’s wholly owned subsidiaries GPM Empire, LLC, a Delaware limited liability company formed in 2020 (“GPME”), and GPM Petroleum LP, a Delaware limited partnership formed in 2015 (“GPMP”), which includes ARKO Parent’s Wholesale and Fleet Fueling Businesses and the supply of fuel to substantially all of ARKO Parent’s retail convenience stores that sell fuel (collectively, the “Contributed Businesses”), and after completion of the Transactions, including this offering, to ARKO Petroleum Corp., the issuer of the shares of Class A common stock offered hereby, together with its consolidated subsidiaries and the operations that comprise the Contributed Businesses. Our historical financial results as part of ARKO Parent contained in this prospectus may not be indicative of what our financial results may be in the future as a publicly-traded company that is no longer wholly owned by ARKO Parent or what our financial results would have been had we been such a company during the historical periods presented.

About ARKO Petroleum Corp.

We are a growth-oriented, fuel distribution company and one of the largest wholesale fuel distributors by gallons in North America, supplying customers in more than 30 states across the Mid-Atlantic, Midwestern, Northeastern, Southeastern, and Southwestern United States (“U.S.”). We were formed by ARKO Parent (Nasdaq: ARKO), one of the largest convenience store operators in the U.S. We primarily engage in the fee-based wholesale distribution of motor fuel to the retail sites operated by ARKO Parent that sell fuel (“ARKO Retail,” “ARKO Retail Sites” or “related party sites”) and to third-party dealers under long-term contracts, and we sell fuel at our fleet fueling locations. One of our key business objectives is to make quarterly cash distributions to stockholders and, over time, increase our quarterly cash distribution.

We operate through three reportable segments:

 

i.   Wholesale: Our Wholesale segment distributes fuel to gas stations operated by third-party dealers, sub-wholesalers, and bulk and spot purchasers (e.g., commercial, government, industrial businesses, and rack buying dealers), on either a cost-plus or a consignment basis, generally pursuant to long-term contracts.

 

ii.  

Fleet Fueling: Our Fleet Fueling segment includes the operation of proprietary and third-party cardlock locations (unstaffed fueling locations that serve commercial vehicle fleets) that

 

 

 

4


Table of Contents

Prospectus summary

 

 

  primarily sell fuel to commercial and municipal entity customers, and we also generate revenue through commissions from the sale of fuel using proprietary fuel cards that provide customers access to a nationwide network of fueling sites. APC is one of the largest cardlock operators in the U.S. and maintains a leading position in the Mid-Atlantic region.

 

iii.   GPMP: Our GPMP segment sells and supplies fuel to substantially all of the ARKO Retail Sites at our cost of fuel plus a fixed margin, and GPMP charges a fixed fee to certain of the ARKO Retail Sites that are not supplied by us. In addition, the GPMP segment includes intercompany transactions which are eliminated in the combined financials statements contained in this prospectus.

For the year ended December 31, 2024 and the nine-month period ended September 30, 2025, we distributed 2.1 billion gallons and 1.5 billion gallons, respectively, of fuel to our customers. We purchase our fuel from independent refining companies and major oil companies and then distribute it to customers using third-party haulers, and in certain cases our own trucks. We believe we have limited exposure to fluctuating commodity prices because we generally pass the cost of the fuel we distribute through to our customers. In addition, we are able to generate larger fuel margins (i) under consignment distribution arrangements with third-party dealers, where we maintain control of the fuel inventory and retail fuel pricing, and (ii) on fuel sales at our cardlock locations, compared to fuel supply arrangements.

We have a proven track record of long-term, sustainable growth in gallons distributed. From 2020 through September 30, 2025, we grew our gallons distributed or sold by a compounded annual growth rate (CAGR) of 11%, driven primarily by the addition of 624 net new sites (inclusive of ARKO Retail Sites), bringing our total sites to 3,499 as of September 30, 2025, and our fuel margin by a CAGR of 13.7% over the same time period.

As of September 30, 2025, our business operations included:

 

 

Supplying fuel to 1,158 ARKO Retail Sites, pursuant to a long-term motor fuel distribution agreement with ARKO Parent

 

 

Supplying fuel to 2,053 gas stations operated by third-party dealers, pursuant to long-term agreements

 

 

The operation of a total of 288 proprietary and third-party unstaffed cardlock locations

We have designed our operating model to be cost-and-capital-efficient based on the following characteristics: (i) the business requires a limited number of employees; (ii) relatively low operating costs, which generally result in high conversion of gross profit to Adjusted EBITDA1 and, similarly, an attractive margin profile; and (iii) adding wholesale and cardlock sites is not expected to require substantial incremental corporate overhead, providing an opportunity to scale efficiently. Additionally, our cost-and-capital-efficient operating model, relatively low leverage and stable and growing cash flow profile, are expected to position us to consistently convert a high level of Adjusted EBITDA1 into Discretionary Cash Flow1, enabling us to prioritize the return of capital to shareholders in the form of consistent and growing cash dividends.

 
1    EBITDA, Adjusted EBITDA and Discretionary Cash Flow are non-GAAP measures. See “Management’s Discussion and Analysis of Financial Condition and Results of Operations—Use of Non-GAAP Measures.”

 

 

 

5


Table of Contents

Prospectus summary

 

 

Map of ARKO Petroleum Corp.’s Wholesale, ARKO Retail and Fleet Fueling Sites2

 

LOGO

Our Relationship with ARKO Parent

One of our principal strengths is our relationship with ARKO Parent, which operates one of the largest convenience store chains in the U.S. and is publicly listed on Nasdaq, with its common stock trading under the symbol “ARKO.” In connection with this offering, ARKO Parent will contribute all of its Wholesale and Fleet Fueling business to APC together with the supply of fuel to the ARKO Retail Sites. After the completion of this offering, ARKO Parent, indirectly through its wholly-owned subsidiary, Arko Convenience Stores, LLC (“ACS”), will own      shares of our Class B common stock, representing    % of the economic interests in us and    % of the combined voting power of our Class A common stock and Class B common stock (or    % of the economic interests in us if the underwriters exercise their over-allotment option to purchase additional shares of Class A common stock in full). Upon completion of this offering, we will be a subsidiary of ARKO Parent and “controlled company” within the meaning of the rules of Nasdaq and, as a result, there may be conflicts of interest from time to time. ARKO Parent is expected to continue to own a significant controlling interest in APC following this offering and will therefore have the ability to determine all matters requiring approval by our stockholders, including the election of our directors, amendment of our governing documents, and approval of certain major corporate transactions. See “—Controlled Company Status.” ARKO Parent is a committed customer and has agreed to purchase fuel from us as part of its ongoing supply needs pursuant to the Fuel Distribution Agreement (as defined herein) to be entered into with ARKO Parent in connection with this offering. Any conflicts of interest between ARKO Parent and us will be reviewed by our Board of Directors’ Conflicts Committee (the “Conflicts Committee”). We will enter into certain contractual arrangements governing our commercial, operational and governance relationship with ARKO Parent, consisting of a Management Services Agreement, an Omnibus Agreement, an Employee and Intercompany Matters Agreement, a Fuel Distribution Agreement, a

 
2    APC site location data as of September 30, 2025.

 

 

 

6


Table of Contents

Prospectus summary

 

 

Tax Matters Agreement, a Registration Rights Agreement and certain real estate arrangements. For a description of such agreements, see “Business—Agreements with ARKO Parent” and “Certain Relationships and Related Party Transactions.” For more information regarding our arrangements with ARKO Parent, see the sections entitled “Risk Factors—Risks Related to the Transactions and our Governance Relationship with ARKO Parent” and “Management—Board Committees—Conflicts Committee.”

ARKO Parent operates convenience stores that sell fuel products and merchandise to retail customers through more than 25 regional store brands. The vast majority of ARKO Parent-operated convenience stores sell fuel. For the year ended December 31, 2024, ARKO Parent’s retail segment generated total revenues of $5.3 billion, including $1.8 billion of in-store sales and other revenues. During that same period, ARKO Parent sold 1.1 billion gallons of branded and unbranded fuel to its retail customers. For the nine-months ended September 30, 2025, ARKO Parent’s retail segment generated total revenues of $3.4 billion, including $1.2 billion of in-store sales and other revenues. During that same period, ARKO Parent sold 704 million gallons of branded and unbranded fuel to its retail customers. We enjoy substantial purchasing power across our entire platform as a result of supplying fuel to ARKO Parent.

In October 2020, ARKO Parent significantly expanded its wholesale business following the acquisition of the business of Empire Petroleum Partners. Subsequently, ARKO Parent established its fleet fueling business following the acquisition of the fleet fueling division of Quarles Petroleum, incorporated in July 2022. ARKO Parent continued to grow the Wholesale and Fleet Fueling businesses through acquisitions from Transit Energy Group and WTG Fuels, respectively.

Future ARKO Retail organic growth and acquisitions benefit us by: (i) increasing our contracted gallons sold to ARKO Retail Sites and (ii) broadening the opportunity set of desirable M&A targets for us to include Wholesale and Fleet Fueling business that are part of retail companies which may be acquired by ARKO Parent, leveraging ARKO Parent’s strong history of retail growth. As we grow our business going forward, we plan to diversify our customer base and decrease our concentration of fuel distributed to ARKO Retail Sites.

In the middle of 2024, ARKO Parent commenced a multi-year transformation plan that includes the conversion of a meaningful number of ARKO Retail Sites to wholesale third-party dealer sites. Our sales team successfully converted 347 ARKO Retail Sites to third-party dealer sites from the beginning of 2024 through September 30, 2025 and is focused on converting additional sites in the future. Our sales team comprises employees of ARKO Parent’s wholesale business who will become our employees. As of September 30, 2025, ARKO Parent has an aggregate of approximately 185 sites committed for future conversion which are currently under letter of intent or contract or have been converted since the end of the quarter, with a further meaningful pipeline for conversion ahead. Following the completion of this offering, ARKO Parent will continue to operate a significant retail business.

 

 

 

7


Table of Contents

Prospectus summary

 

 

LOGO

Note: Statistics are cumulative based on year end for its respective period. Gallon data is displayed in millions of gallons of fuel sold.

Our Lines of Business

Gallons Sold and Site Count (mm)5:

 

LOGO

 

 
3    Includes immaterial gallons sold by GPMP to third-party dealers.
4    Excludes gallons sold by our non-reportable segments.
5    In July 2022, we added the Fleet Fueling segment to our business.

 

 

 

8


Table of Contents

Prospectus summary

 

 

LOGO

Wholesale Segment

Our Wholesale segment supplies fuel to gas stations operated by third-party dealers, sub-wholesalers, and bulk and spot purchasers on either a cost-plus, or consignment basis, the material terms of which are described below. For cost-plus fuel supply contracts, the dealer purchases the fuel from us, and we earn a fixed mark-up above our costs. Under consignment contracts, the Company owns the fuel product until sold to the final customer. Additionally, we generally retain any applicable prompt pay discounts and rebates we receive from our fuel suppliers. Historically, the majority of the fuel supply and consignment contracts with our dealers have been renewed at the end of their terms.

 

 

Fuel supply contracts (“Cost-Plus”). As of September 30, 2025, we had 1,757 sites under fuel supply contracts on a cost-plus basis. Our fuel supply contracts are generally exclusive supply agreements with an initial term of 10 years. As of September 30, 2025, the volume-weighted average remaining term for our cost-plus sites was approximately 5.2 years. In addition, we supply fuel, on a cost-plus basis, to a number of additional bulk and spot customers on a non-exclusive basis. The sales price to the dealer is determined according to the terms of the relevant contract, which typically reflects our total fuel costs plus the cost of transportation, taxes and our fixed margin. These terms limit our exposure to commodity price volatility. Furthermore, we generally retain any prompt pay discounts and rebates from our fuel suppliers. Our dealers are either (i) “lessee-dealers,” if the dealer leases the convenience store from us or (ii) “open-dealers,” if the dealer owns or leases the site from another party. Property control at the lessee-dealer sites provides us with value and flexibility, along with highly stable income streams. Because we control the underlying property, our relationships with lessee-dealers are generally more durable. Of the lessee-dealer sites, we lease 340 locations and own 106 locations.

 

 

Consignment contracts. As of September 30, 2025, we had 296 sites under consignment contracts. Under these arrangements, we own the fuel until the time of sale to the final customer at the dealer site, and the gross profit from the sale of fuel is allocated between us and the dealer based on the terms of the relevant contract. There are two possible methods of allocating profit under our consignment contracts: (i) gross profit is split based on a percentage; or (ii) we pay a fixed fee per gallon to the dealer and retain the remainder of the profit. Of the sites under consignment contracts, we lease 130 locations and own 52 locations. As of September 30, 2025, the volume-weighted average remaining term for our consignment sites was approximately 4.6 years.

Historically, the majority of growth within our Wholesale segment has been through acquisitions. We intend to continue to grow our business through strategic and accretive acquisitions of

 

 

 

9


Table of Contents

Prospectus summary

 

 

wholesale distribution businesses both within our existing area of operations and in new geographic areas. Our experienced M&A team continually evaluates attractive, synergistic opportunities. Our scale and the experience of our management team gives us the flexibility to pursue a wide range of opportunities from bolt-on acquisitions to large-scale transactions. The wholesale distribution industry is fragmented, with a majority of wholesale fuel distributors operating on a smaller scale. In recent years there has been substantial consolidation involving such smaller fuel distributors, which we expect will continue. We believe there is a considerable opportunity for us to be a driver of that consolidation in our industry.

In addition to growth through acquisitions and obtaining new dealers through our internal sales efforts, we expect to continue to grow through the conversion of ARKO Retail Sites under ARKO Parent’s multi-year transformation plan. During the nine months ended September 30, 2025, our Wholesale segment grew by 194 sites through the conversion of ARKO Retail Sites to third-party dealer sites as part of ARKO Parent’s multi-year transformation plan.

Key Wholesale segment highlights:

 

 

Historically stable fuel margins

 

 

Wholesale customers primarily operate under long-term, exclusive contracts

 

 

Historically stable cash flows and limited commodity price risk

 

 

The wholesale market is fragmented, and we believe ripe with potentially accretive acquisition opportunities that can be integrated by APC’s experienced M&A team

 

 

Benefits from our economy of scale and relationships with all the major oil companies

 

 

Limited ongoing maintenance capital expenditures have resulted in high conversion of EBITDA6 to Discretionary Cash Flow6

As of September 30, 2025, the Wholesale segment supplied fuel to 2,053 sites. For the year ended December 31, 2024, the Wholesale segment sold 949 million gallons of fuel, generating revenues of $2.8 billion, and fuel contribution of $90 million. For the nine-month period ended September 30, 2025, the Wholesale segment sold 740 million gallons of fuel, generating revenues of $2.09 billion, and fuel contribution of $70.5 million.

Fleet Fueling Segment

The Fleet Fueling segment includes the operation of proprietary and third-party cardlock locations (unstaffed fueling locations) that sell fuel (primarily diesel) to commercial fleets (including light industrial trucks and commercial vehicles) and municipal entities. The Fleet Fueling segment generates additional revenue through commissions from the sale of fuel at third-party locations to customers using our proprietary fuel cards, which are accepted at a nationwide network of more than 320,000 retail and private fueling sites, truck stops, maintenance providers and service locations.

We believe we are a leading national cardlock operator, and we have a strong presence in the East Coast, West Texas and New Mexico. Our cardlock sites are strategically located in high-traffic corridors and service a diverse base of commercial customers across multiple industries.

 
6    EBITDA and Discretionary Cash Flow are non-GAAP measures. See “Management’s Discussion and Analysis of Financial Condition and Results of Operations—Use of Non-GAAP Measures.”

 

 

 

10


Table of Contents

Prospectus summary

 

 

Key Fleet Fueling segment highlights:

 

 

As of September 30, 2025, diesel fuel accounted for approximately 80% of our fleet fuel sales, which historically has generated more attractive margins relative to gasoline

 

 

On-site labor is unnecessary to run cardlocks, creating attractive site level economics

 

 

Sites present efficient site design, optimal location selection with a built-in customer base due to a high concentration of commercial businesses

 

 

New cardlock locations can offer high return, capital-efficient organic growth

 

 

Third-party cardlocks generate revenue, and we expect that there is room to grow the number of third-party cardlocks we supply through territorial expansion and moderate pricing power

 

 

The fleet fueling market is fragmented and we believe ripe with potentially accretive acquisition opportunities that can be integrated by APC’s experienced M&A team

As of September 30, 2025, the Fleet Fueling segment operated a total of 288 sites. For the year ended December 31, 2024, the Fleet Fueling segment sold 149 million gallons of fuel, generating revenues of $525 million, and fuel contribution of $64 million. For the nine-month period ended September 30, 2025, the Fleet Fueling segment sold 108 million gallons of fuel, generating revenues of $366 million, and fuel contribution of $49.8 million.

GPMP segment

Our GPMP segment includes the supply of fuel to substantially all of the ARKO Retail Sites at our cost of fuel (including taxes and transportation) plus a fixed margin (currently 5.0 cents per gallon), with ARKO Parent receiving any prompt pay discounts and rebates. The sales to ARKO Retail Sites, similar to our Wholesale Cost-Plus arrangements, limit our exposure to commodity price volatility. In addition, GPMP charges a fixed fee (currently 5.0 cents per gallon) to certain of the ARKO Retail Sites that are not supplied by us. Our GPMP segment also includes inter-segment transactions for the sale of fuel to substantially all of our Wholesale locations at our cost of fuel (including taxes and transportation) plus a fixed margin (currently 5.0 cents per gallon) and charges a fixed fee (currently 5.0 cents per gallon) primarily to fleet fueling locations that are not supplied by GPMP. All inter-segment transactions are eliminated in the combined financials statements included in this prospectus.

As of September 30, 2025, the GPMP segment supplied fuel to 1,158 ARKO Retail Sites. For the year ended December 31, 2024, the GPMP segment sold 1,023 million gallons of fuel to ARKO Retail Sites, generating from ARKO Retail Sites revenues of $3.0 billion and fuel contribution of $51 million. For the nine-month period ended September 30, 2025, the GPMP segment sold 661 million gallons of fuel to ARKO Retail Sites, generating from ARKO Retail Sites revenues of $1.79 billion and fuel contribution of $33 million.

 

 

 

11


Table of Contents

Prospectus summary

 

 

Our Business Strategies

Our primary business objective is to maintain and sustainably grow cash flows and to make increasing cash distributions to our stockholders over time by increasing gallons sold. We intend to accomplish these objectives by executing the following strategies:

 

 

Focus on Stable, Fee-based Activities that Provide Long-term Value for our Stockholders by:

 

   

Maintaining cash flow stability. We are committed to maintaining cash flow stability by continuing to enter into cost plus, long-term supply contracts, which generally minimize commodity price risk due to our predominantly cost-plus model.

 

   

Continuing to leverage our relationships with fuel suppliers. We intend to continue to leverage our strong relationships with major fuel suppliers to provide attractive fuel pricing to our customers, acquire additional wholesale distribution contracts with additional rebates.

 

   

Sustainably growing cash available for dividends to stockholders over time. Our primary goal is to maximize investor returns through cash distributions by continuing to grow fuel distribution volumes and maintaining a conservatively capitalized balance sheet with ample financial flexibility.

 

 

Leverage Our Relationship with ARKO Parent to Maintain and Grow Stable Cash Flows by:

 

   

Increasing our fuel distribution volumes by growing volumes of fuel sold at both existing and new-to-industry ARKO Retail Sites. ARKO Parent is a committed customer and has agreed to continue purchasing fuel from us as part of its ongoing supply needs through long-term contractual arrangements with us. ARKO Parent has recently begun investing its capital toward strategic sub-segments of its retail stores and new-to-industry sites, with a goal of increasing traffic and fuel gallons sold.

 

   

Increasing our fuel distribution volumes through supplying fuel to new sites acquired by ARKO Parent. ARKO Parent has a proven track record of acquiring and integrating sizeable packages of convenience stores, and we anticipate future ARKO Parent acquisitions will provide APC with an opportunity to capitalize on additional fuel volumes sold through new ARKO Retail sites.

 

   

Pursuing strategic acquisition opportunities with ARKO Parent. Given the ownership fragmentation across the fuel distribution and retail convenience store industries, we believe that there is considerable opportunity for us to capitalize on industry consolidation. We intend to capitalize on the relationship between our business and ARKO Parent’s complementary retail business by jointly pursuing acquisition opportunities. Acquisitions exclusive to ARKO Retail will still offer the opportunity for us to concurrently grow through the purchase of fuel distribution rights.

 

 

Expand Our Third-Party Wholesale Distribution and Fleet Fueling Businesses by:

 

   

Increasing our wholesale dealer network through recruitment of new dealers. We plan to continue to organically grow our Wholesale business by increasing the number of dealer locations. We benefit from a large-scale sales force of approximately 50 dedicated representatives actively pursuing new contracts and customers as an ordinary course of business expansion. We also offer the option for our dealers to participate in our Preferred Vendor Program (“PVP”), which allows our dealers to receive the benefit of more competitive group pricing from non-fuel vendors while also providing us rebates on purchases from selected vendors and making such dealer relationships stickier.

 

 

 

12


Table of Contents

Prospectus summary

 

 

   

Growing our Fleet Fueling business by increasing fuel volumes with existing commercial accounts and municipalities and growing our network of accounts. We plan to grow our high-margin Fleet Fueling segment through investing in targeted equipment upgrades and branding enhancements to drive volume growth at existing sites. Additionally, our in-house sales team will be focused on organically growing existing and new accounts at our existing cardlocks.

 

   

Expand our Fleet Fueling footprint by building new locations. We intend to leverage our experienced management team to identify attractive geographic markets for new-to-industry site development in both existing and new markets.

 

   

Executing attractive and accretive acquisitions and optimizing assets through effective integration. We have a strong track record of successfully acquiring and integrating smaller distributors and fleet fueling businesses that have expanded our market presence, operational scale and increased fuel volumes with fuel suppliers, with minimal additional back-office costs. Our experienced M&A team is continually evaluating opportunities, leveraging a breadth of industry relationships, our strong reputation, and a long track record of success in both wholesale and fleet fueling M&A. Our scale and the experience of our management team gives us the flexibility to pursue a wide range of acquisition opportunities from small bolt-on acquisitions to large-scale transactions. We believe acquiring incremental dealer and cardlock locations may enhance our scale benefits by lowering fuel purchasing costs and creating a business with an attractive margin profile.

 

 

Maintain a Conservative Capital Structure with Enhanced Financial Flexibility by:

 

   

Pursuing a conservatively capitalized balance sheet with disciplined financial policy. We plan to maintain a conservative balance sheet that provides ample liquidity and financial flexibility. Based on our revolving borrowing capacity under our Capital One Line of Credit (as defined below) and cash on hand, we had liquidity of $444 million as of December 31, 2024, consisting of approximately $25 million of cash and cash equivalents as of December 31, 2024, and approximately $418.7 million of availability under our Capital One Line of Credit. As of September 30, 2025, we had indebtedness of $389 million and $33 million cash on hand, resulting in a ratio of total debt, net to net income for the last twelve months of 12.1x and a Ratio of Net Debt to Adjusted EBITDA7 for the last twelve months of 3.4x. We are targeting a Ratio of Net Debt to Adjusted EBITDA of less than 2.5-to-1 immediately after giving effect to this offering and the application of the proceeds from this offering as described in “Use of Proceeds.” Based on our revolving borrowing capacity under our Capital One Line of Credit and cash on hand, we had liquidity of $451.7 million as of September 30, 2025, consisting of approximately $33.0 million of cash and cash equivalents and $418.7 million of unused availability under our $800 million Capital One Line of Credit.

Our Competitive Strengths

We believe that the following strengths will allow us to successfully execute our business strategies:

 

 

Experienced management team with an extensive track record of growth. We believe our management team’s significant industry experience is a differentiated competitive advantage. The members of our management team have over 100 years of combined experience in the convenience store and fuel distribution industry.

 
7    Net Debt, Adjusted EBITDA and Ratio of Net Debt to Adjusted EBITDA are non-GAAP measures. See “Management’s Discussion and Analysis of Financial Condition and Results of Operations—Use of Non-GAAP Measures.”

 

 

 

13


Table of Contents

Prospectus summary

 

 

 

Relationship with ARKO Parent. One of our key strengths is our relationship with ARKO Parent, which provides us with valuable scale advantages, growth opportunities, and a growing customer network, including 2.39 million enrolled members in its fas REWARDS® loyalty program, which is available in all ARKO Retail Sites and offers members in store exclusive promotional pricing, in-app member only deals and the ability to earn points that can be redeemed for either fuel or merchandise savings. We believe that ARKO Parent will be incentivized to grow our business because of its significant economic interest in us as our majority stockholder. Moreover, we believe that the relationship between our wholesale business and ARKO Parent’s complementary retail business fosters a mutually beneficial commercial relationship that allows us and ARKO Parent to benefit from our combined economies of scale and purchasing power.

 

 

Significantly scaled operations. We are one of the largest wholesale fuel distributors in the U.S. and believe we are uniquely positioned to gain market share in a highly fragmented market. We are also able to leverage our scale to enhance efficiencies, including capturing competitive pricing terms and offering multiple fuel branding options for our customers through our strong relationships with our major fuel supply partners such as: BP, ExxonMobil, Marathon, Motiva, Shell, and Valero. We believe that the variety of branded and unbranded motor fuel that we distribute is a key competitive advantage over many other wholesale fuel distributors. As an independent wholesale distributor with strong relationships with a diverse group of major oil companies, we are able to tailor our distribution of specific brands to dealers in geographic regions with demonstrated brand preferences.

 

 

Ability to source, integrate and optimize acquisitions. Our strong industry relationships and ability to source and execute accretive acquisitions have allowed us to identify and negotiate transactions on attractive terms, which we expect to continue. Furthermore, we have successfully extracted synergies after integration by reducing overhead costs and leveraging our economies of scale.

 

 

Conservatively capitalized balance sheet and strong liquidity profile. We have a strong and conservative financial position that allows us to effectively allocate capital, organically grow our volume of fuel distributed, and pursue opportunistic and accretive acquisitions to support our primary objective of providing long-term value to our stockholders via the maximization of cash distributions.

Summary of Conflicts of Interest with ARKO Parent

While our relationship with ARKO Parent is a significant strength, it is also a source of potential conflicts. Potential conflicts may arise between ARKO Retail and us in a number of areas relating to our strategic relationship, including but not limited to the nature, quality, and pricing of services ARKO Parent has agreed to provide us, and any new commercial arrangements between ARKO Parent and us in the future. The resolution of any potential conflicts or disputes between ARKO Parent and us may be less favorable to us than the resolution we might achieve if we were dealing with an unaffiliated third party. We expect to address any such conflicts by requiring specific matters that our Board of Directors believes may involve conflicts of interest to be reviewed and approved by our independent Conflicts Committee. Additionally, we expect a majority of our directors will also be directors of ARKO Parent. For a more detailed description of such conflicts of interest and the related risks, see “Risk Factors—Risks Related to the Transactions and our Governance Relationship with ARKO Parent” and “Certain Relationships and Related Party Transactions.”

 

 

 

14


Table of Contents

Prospectus summary

 

 

The Transactions

Prior to this offering, ARKO Parent will transfer certain real estate and equipment assets to the Contributed Businesses. In connection with the closing of this offering, we and ARKO Parent will complete a series of transactions whereby ARKO Parent will (i) transfer certain additional real estate and equipment assets to the Contributed Businesses, along with assigning, leasing or subleasing the leasehold interest in certain properties, (ii) contribute all of the issued and outstanding equity interests in the Contributed Businesses to us such that the Contributed Businesses will be our wholly owned subsidiaries, (iii) enter into, or amend, various agreements with us, including agreements pursuant to which our GPMP segment will be the exclusive supplier of motor fuel to ARKO Retail Sites, see “Business,” (iv) amend and restate our certificate of incorporation to, among other things, provide for Class A common stock and Class B common stock, with the holders of our Class A common stock entitled to one vote per share and the holders of our Class B common stock entitled to     votes per share, in each case on all matters submitted to a vote of our stockholders, and provide that shares of Class B common stock may only be owned by ARKO Parent and its affiliates (other than us), and (v) we will issue a wholly owned subsidiary of ARKO Parent     shares of Class B common stock, representing  % of the economic interests in us and  % of the combined voting power of our Class A common stock and Class B common stock (or  % of the economic interests in us if the underwriters exercise their over-allotment option to purchase additional shares of Class A common stock in full). Additionally, in connection with such transactions, certain of the ARKO Parent subsidiaries contributed to us will transfer to ARKO Parent certain real estate assets not related to the ongoing operations of the Contributed Businesses and we will enter into certain subleases, as the sublessee, and master leases, as cotenant or a sublessee, with ARKO Parent for the sites on which we operate.

We collectively refer to the foregoing transactions, this offering, as the “Transactions.”

Immediately following the completion of the Transactions, ARKO Petroleum Corp. will be a holding company and its principal assets will be ARKO Parent’s Wholesale and Fleet Fueling businesses and the supply of fuel to ARKO Retail Sites.

Following the Transactions, ARKO Parent will hold  % of the total voting power of both classes of our common stock outstanding after this offering and will therefore have the ability to determine all matters requiring approval by our stockholders, including the election of our directors, amendment of our governing documents, and approval of certain major corporate transactions. See “—Controlled Company Status.”

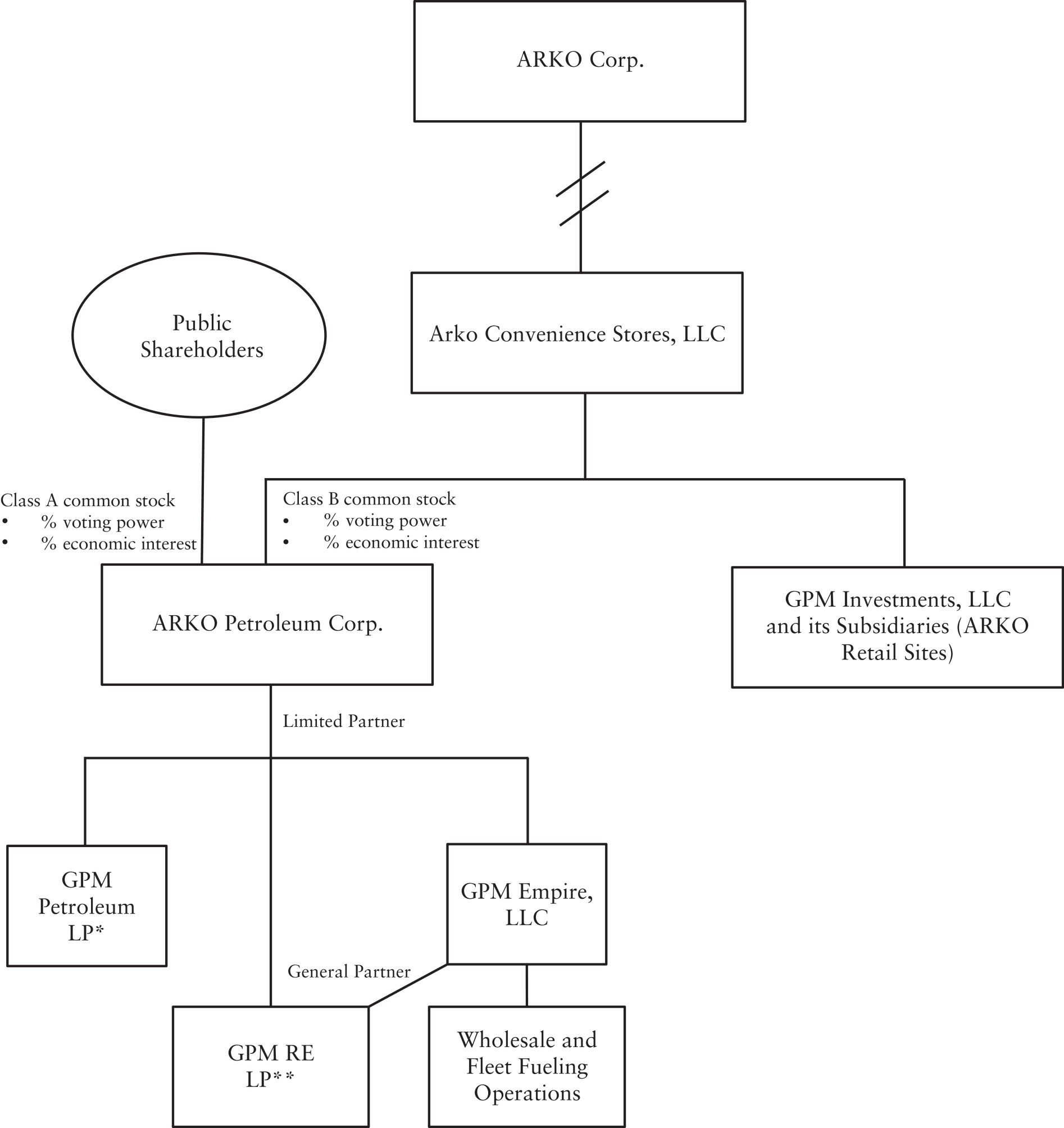
Corporate Structure

The following diagram sets forth a simplified view of our corporate structure after giving effect to the completion of the Transactions, including this offering. This chart is for illustrative purposes only and does not represent all legal entities affiliated with ARKO Petroleum.

 

 

 

15


Table of Contents

Prospectus summary

 

 

LOGO

 
*   GPM Petroleum LP, its general partner and operating subsidiary are not guarantors under ARKO Parent’s Senior Notes. See “Description of Certain Indebtedness” for additional information on our and ARKO Parent’s debt instruments and the parties thereto.
**   GPM RE LP, holds fee simple interest in most of our real estate.

 

 

 

16


Table of Contents

Prospectus summary

 

 

Corporate Information

ARKO Petroleum is a Delaware corporation and was incorporated on July 2, 2025. ARKO Petroleum’s principal executive offices are located at 8565 Magellan Parkway, Suite 400, Richmond, Virginia 23227-1150 and its phone number is (804) 730-1568. ARKO Petroleum’s website can be found at www.    .com. The information contained on or accessible through ARKO Petroleum’s website is not incorporated into, and does not form a part of, this prospectus.

Our Industry

The U.S. fuel distribution industry is an advantaged industry for multiple reasons, including the resiliency of fossil fuel demand across economic cycles, the insulation from commodity fluctuations via an ability to pass cost increases through to consumers, the varied and diverse customer use cases, the contractual nature of customer contracts and the high-level of fragmentation in the industry. Our position in the industry is bolstered by our relationship with ARKO Parent, as well as our substantial scale and number of customers.

The wholesale motor fuel industry consists of sales of branded and unbranded gasoline and on-highway diesel to retail gas station operators and other wholesale distributors. We play an important role in the energy value chain as we provide smaller fueling station operators with access to major oil companies and independent refining companies. In many cases, these operators gain access to fuel products from major oil company branded fuel and associated imaging programs (branded fuel canopies, fueling equipment and loyalty programs), which enable them to compete more effectively with larger chains. As an alternative, independent station operators may choose to create their own fuel brand offering, in which case we are likely able to supply them with fuel products at lower prices than they would otherwise be able to obtain on their own.

In general, the price of motor fuels is influenced by crude oil prices, refining and transportation costs, and other factors, such as certain regulations and taxes, which vary from state to state. Wholesale distributors purchase branded and unbranded motor fuels from integrated oil companies and refiners and take delivery of the purchased motor fuel at a distribution terminal. The price at which a wholesale distributor generally purchases motor fuel is referred to as the “rack” price, which includes the seller’s profit on the motor fuel. While certain geopolitical events, inclement weather and other factors can quickly disrupt the supply and price of crude oil or refined petroleum products, the impact on wholesale motor fuel prices may be delayed by several days or weeks. We sell motor fuels to our customers at prices that represent our cost of motor fuels plus a profit margin, helping to insulate us from commodity price risk per gallon.

The U.S. wholesale motor fuel distribution industry is intensely competitive. We compete with other fuel resellers and oil companies that market fuel directly to petroleum distributors and retailers. In the Fleet Fueling segment, we also compete against onsite delivered fuel companies; however, we believe that our large cardlock network and fleet fueling cards provide a competitive advantage. We compete, among other things, on the basis of price, service, and reliability. Today, our standing as a top ten independent fuel distributor by volume in the U.S. enables us to obtain attractive pricing and terms from fuel suppliers and thereby confers a pricing advantage as compared to smaller competitors. In addition, our scale, sophistication, access to numerous suppliers and supply points, as well as our robust energy logistics infrastructure ensure that we have

 

 

 

17


Table of Contents

Prospectus summary

 

 

competitive access to supply in periods of disruption, enhancing our ability to serve as a reliable supply partner to our customers.

The U.S. fuel distribution industry is highly fragmented, characterized by a large number of relatively small, independently owned and operated local distributors, which provides us with potentially attractive acquisition opportunities as well as a competitive advantage due to our scale. According to First Research, there are approximately 6,700 domestic wholesale fuel distributors, reflecting the fragmented nature of our industry. Additionally, the largest distributor has only an 8% market share. As a historically active acquiror of retail and wholesale fuel distributors, our M&A sourcing and integration capabilities serve as a point of strength as we observe an industry will have ample, highly strategic acquisition targets.

U.S. consumption of gasoline and distillate fuels has shown long term stability. In 2024, 194.8 billion gallons of gasoline and diesel fuel were supplied in the U.S. Excluding COVID-19 effects in 2020, volumes have remained between 8.7 to 9.3 million barrels per day of gasoline8 and 3.7 to 4.2 million barrels per day of distillate fuels9 since 2010, according to the U.S. Energy Information Administration (“EIA”). Moreover, the 2024 aggregate consumption returned to 94.4% of its pre-COVID peak in 2018, despite lingering work-from-home trends, improving vehicle fuel efficiency, and growing electric vehicle (“EV”) sales. Internal combustion engines continue to comprise the vast majority of vehicles on the road and new vehicles sold, with EVs projected to hold just a 26% share of vehicles on the road by 2035.10 Fueling stations have demonstrated the adaptability to evolve with consumer preferences and serve both traditional combustion engines and other types, including EVs as well as hybrids. Within this changing landscape, there is significant whitespace for growth, particularly for companies with an established market presence, proven adaptability to market demands, and operational scale.

 
8    EIA. U.S. Product Supplied of Finished Motor Gasoline (Thousand Barrels per Day). Sourcekey: MGFEXUS2
9    EIA. U.S. Product Supplied of Distillate Fuel Oil (Thousand Barrels per Day). Sourcekey: MDIUPUS2
10    Edison Electric Institute. Electric Vehicle Sales and the Charging Infrastructure Required Through 2035 Report. October 2, 2024.

 

 

 

18


Table of Contents

Prospectus summary

 

 

Change in Vehicle Miles Traveled (VMT) vs. Gasoline Demand YoY

 

 

LOGO

Source: FRED & EIA.

Total U.S. product supplied of finished motor gasoline has remained stable for years. Additionally, annual vehicle miles traveled in the U.S. has experienced steady growth, reflecting continued reliance on personal and commercial transportation. Motor gasoline is expected to remain a critical source over the next 20+ years, bolstered by recent shifts in the automotive landscape. Major manufacturers are scaling back previously announced electric vehicle initiatives as internal combustion engine vehicles are recapturing favor among consumers. Meanwhile, the total U.S. car parc has increased by over 70 million since 2000. Within this landscape, there is significant whitespace for growth, particularly for companies with strong market positioning and operational scale, further supporting sustained fuel demand. We are well-positioned within this environment with exposure to key growth markets across the country.

 

 

 

19


Table of Contents

Prospectus summary

 

 

Gasoline and Diesel Supply (Millions of Gallons/Day)

 

LOGO

Source: EIA.

As shown in the map below, the United States is divided into five Petroleum Administration Defense Districts or “PADDs.” APC’s suppliers and customers are mostly located in PADD 1 (East Coast), 2 (Midwest), and 3 (Gulf Coast). PADD 1 consists of 7 operating refineries that can handle 0.9MMbpd of crude oil and represent 35% of total U.S. gasoline consumption. PADD 2 consists of 25 operating refineries that can handle 4.2MMbpd of crude oil and represent 29% of total U.S. gasoline consumption. PADD 3 consists of 59 operating refineries that can handle 10.1MMbpd of crude oil and represent 16% of total U.S. gasoline consumption. According to the EIA, the U.S. consumes 20.3 million barrels of refined petroleum products per day, with 8.9 million being gasoline.

 

 

 

20


Table of Contents

Prospectus summary

 

 

APC Footprint by PADD

LOGO

Source: Company Data as of 9/30/2025.

Controlled Company Status

For purposes of the Nasdaq rules, we are a “controlled company,” meaning a listed company over which more than 50% of the total voting power is held by an individual, group or another company.

ARKO Parent will hold  % of the total voting power of both classes of our common stock outstanding after this offering and will therefore have the ability to determine all matters requiring approval by our stockholders, including the election of our directors, amendment of our governing documents, and approval of certain major corporate transactions (see “Risk Factors—Risks Related to the Transactions and our Governance Relationship with ARKO Parent—ARKO Parent controls our Company and will have the ability to control the direction of our business”). As a result of the voting power held by ARKO Parent, we are eligible for exemptions from certain Nasdaq corporate governance requirements.

Under these rules, a controlled company may elect to be exempt from certain corporate governance requirements. We do not currently expect or intend to avail ourselves of the exemptions available for controlled companies under Nasdaq rules. However, our decision not to rely on the “controlled company” exemptions could change. As a result, you may in the future not have the same protection afforded to stockholders of companies that are subject to all of the Nasdaq corporate governance requirements. See “Management—Controlled Company Exemptions” and “Risk Factors—Risks Related to Ownership of our Class A Common Stock and this Offering—We will be a “controlled company” within the meaning of the rules of Nasdaq and, as a result, will qualify for, and may in the future rely on, exemptions from certain corporate governance requirements. You will not have the same protections afforded to stockholders of companies that are subject to such requirements.”

 

 

 

21


Table of Contents

Prospectus summary

 

Summary of Principal Risk Factors

Investing in our Class A common stock involves risks. You should carefully consider the risks described in “Risk Factors” beginning on page 29 before making a decision to invest in our Class A common stock. If any of these risks actually occur, our business, financial condition and results of operations would likely be materially adversely affected. In such case, the trading price of our Class A common stock would likely decline, and you may lose all or part of your investment. Set forth below is a summary of some of the principal risks we face:

 

 

The wholesale motor fuel distribution industry and the fleet fueling business are characterized by intense competition and fragmentation, and our failure to effectively compete could adversely affect our business, financial condition and results of operations;

 

 

Our business could be adversely affected by sustained inflationary pressures which may decrease our operating margins and increase working capital investments required to operate our business;

 

 

Significant changes in demand for fuel-based modes of transportation and for trucking services could materially adversely affect our business;

 

 

We depend on several principal suppliers for our fuel purchases and third-party transportation providers for the transportation of most of our motor fuel. A failure by a principal supplier to renew its supply agreement, a disruption in supply, a significant change in supplier relationships or a significant incident related to a supplier could have a material adverse effect on our business and results of operations;

 

 

A significant portion of our revenue is generated under fuel supply agreements with dealers that must be renegotiated or replaced periodically. If we are unable to successfully renegotiate or replace these agreements, then our results of operations and financial condition could be adversely affected;

 

 

If our acquisitions are not on economically acceptable terms, or if our acquisitions do not perform as we expect, our future growth may be negatively impacted;

 

 

The distribution, transportation and storage of motor fuels is subject to environmental protection and operational safety laws and regulations, business interruptions and inherent hazards and risks that may expose us, our customers or suppliers, to significant costs and liabilities, which could have a material adverse effect on our business;

 

 

We are subject to extensive tax liabilities imposed by multiple jurisdictions that potentially have a material adverse effect on our financial condition and results of operations;

 

 

The loss of key senior management personnel or the failure to recruit or retain qualified senior management personnel could materially adversely affect our business;

 

 

Significant disruptions of information technology systems, breaches of data security or other cybersecurity incidents, or compromised data could materially adversely affect our business;

 

 

We will remain a restricted subsidiary and/or guarantor under certain of ARKO Parent’s credit facilities and Senior Notes indenture upon completion of this offering and will be subject to various covenants under such facilities and indenture, which may adversely affect our operations;

 

 

The agreements governing our indebtedness contain various restrictions and financial covenants that may restrict our business and financing activities;

 

 

Our level of indebtedness, together with ARKO Parent’s indebtedness, the terms of our and its borrowings and any future ARKO Parent credit ratings could adversely affect our ability to grow

 

 

22


Table of Contents

Prospectus summary

 

  our business, our ability to make cash distributions to our stockholders and our credit ratings and profile;

 

 

Changes in U.S. trade policy, including the imposition of tariffs and the resulting consequences, may have a material adverse impact on our business, operating results and financial condition;

 

 

ARKO Parent controls our Company and will have the ability to control the direction of our business;

 

 

ARKO Parent’s interests may conflict with our interests and the interests of our other stockholders. Conflicts of interest or disputes between ARKO Parent and our Company could be resolved in a manner unfavorable to our Company and our other stockholders;

 

 

The services that ARKO Parent will provide to us following the initial public offering may not be sufficient to meet our needs, which may result in increased costs and otherwise adversely affect our business;

 

 

If ARKO Parent terminates the Management Services Agreement, or defaults in the performance of its obligations under such agreement, we may be unable to contract with a substitute service provider on similar terms, or at all;

 

 

We may have received better terms from unaffiliated third parties than the terms we will receive in our arrangements with ARKO Parent;

 

 

Certain of our related party agreements limit ARKO Parent’s liability and obligations to us;

 

 

ARKO Parent may compete with us;

 

 

We have no operating history as a separate public company, and our historical financial information is not necessarily representative of the results we would have achieved as a separate public company and may not be a reliable indicator of our future results;

 

 

There has been no public market for our Class A common stock prior to this offering, and the trading price of our Class A common stock may be volatile;

 

 

The continued concentrated ownership of our common stock could depress our Class A common stock price;

 

 

We cannot predict the effect our multi-class structure may have on the market price of our Class A common stock;

 

 

Future sales or distributions of shares of our Class A common stock by ARKO Parent could depress our Class A common stock price, impact our operations or result in a change in control of us;

 

 

We are a holding company and our only material asset after completion of this offering will be our interests in our subsidiaries, and we are accordingly dependent upon distributions from our subsidiaries to pay dividends and taxes and other expenses;

 

 

We cannot guarantee the payment of any quarterly dividends on our common stock, or the timing or amount of any such dividends;

 

 

Certain provisions in our amended and restated certificate of incorporation or our debt facilities may discourage, delay or prevent a change in control or prevent an acquisition of our business at a premium price; and

 

 

Since we are deemed to be a controlled company within the meaning of the rules of Nasdaq, we qualify for, and may in the future rely on, exemptions from certain corporate governance requirements, and investors will not have the same protections afforded to stockholders of companies that are subject to such requirements.

 

 

23


Table of Contents

  

 

 

The offering

 

Shares of Class A Common Stock Offered by Us

    shares of Class A common stock (or     shares of Class A common stock if the underwriters exercise their over-allotment option to purchase additional shares of Class A common stock in full).

 

Shares of Class A Common Stock to be Outstanding after this Offering

    shares of Class A common stock (or     shares of Class A common stock if the underwriters exercise their over-allotment option to purchase additional shares of Class A common stock in full).

 

Over-allotment Option to Purchase Additional Shares of Class A Common Stock

We have granted the underwriters an option to purchase up to an additional     shares of Class A common stock from us. The underwriters may exercise this option at any time within 30 days following the date of this prospectus.

 

Shares of Class B Common Stock Outstanding after this Offering

    shares of our Class B common stock all of which will be beneficially owned by ARKO Parent.

 

Use of Proceeds

We estimate that the net proceeds from the sale of our Class A common stock in this offering, after deducting the underwriting discounts and commissions and estimated offering expenses payable by us, will be approximately $   million (or $   million if the underwriters exercise their over-allotment option to purchase additional shares of Class A common stock in full) based on an assumed initial public offering price of $  per share (the midpoint of the estimated public offering price range set forth on the cover page of this prospectus).

 

  We intend to use these net proceeds from this offering to repay certain indebtedness and for general corporate purposes. See “Description of Certain Indebtedness” and “Use of Proceeds.”

 

 

 

24


Table of Contents

The offering

 

 

Voting Rights; Controlled Company

The holders of our Class A common stock will be entitled to one vote per share and the holders of our Class B common stock will be entitled to   votes per share, in each case on all matters submitted to a vote of our stockholders. Holders of shares of our Class A common stock and Class B common stock will vote together as a single class on all matters requiring approval by our common stockholders unless otherwise required by law. For a description of the rights of the holders of our Class A common stock, see the section entitled “Description of Capital Stock—Class A Common Stock.”

 

  ARKO Parent, as the beneficial owner of 100% of the outstanding shares of our Class B common stock, which will represent  % of the combined voting power of our Class A common stock and Class B common stock and  % of the economic interests in us (or  % of the economic interests in us if the underwriters exercise their over-allotment option to purchase additional shares of Class A common stock in full), will have the ability to control the outcome of matters submitted to our stockholders for approval, including the election of directors, amendments of our organizational documents and any merger, consolidation, sale of all or substantially all of our assets or other major corporate transactions. See the sections entitled “Principal Stockholders” and “Description of Capital Stock.”

 

 

Additionally, upon completion of this offering we will be a “controlled company” within the meaning of the corporate governance rules of Nasdaq; however, we do not currently expect or intend to rely on the “controlled company” exemptions from certain corporate governance requirements. See “Management—Controlled Company Exemptions” and “Risk Factors—Risks Related to Ownership of our Class A Common Stock and this Offering—We will be a “controlled company” within the

 

 

 

25


Table of Contents

The offering

 

 

 

meaning of the rules of Nasdaq and, as a result, will qualify for, and may in the future rely on, exemptions from certain corporate governance requirements. You will not have the same protections afforded to stockholders of companies that are subject to such requirements.”

 

Cash Dividend Policy

Upon completion of this offering, we intend to pay a regular minimum quarterly dividend to holders of our Class A and Class B common stock of $    per share of common stock ($    per share on an annualized basis), which amount may be changed in the future without advance notice. Our ability to pay a regular quarterly dividend is subject to various restrictions and other factors described in more detail under the caption “Cash Dividend Policy.”

 

  We expect to pay a quarterly dividend on or about the  th day following the expiration of each fiscal quarter to holders of our common stock of record on or about the   th day following the last day of such fiscal quarter. With respect to our first dividend payable on    , 20 , we intend to pay a pro-rated dividend (calculated from the completion date of this offering through and including     , 20 ) of $   per share of common stock.

 

  We believe, based on our financial forecast and related assumptions included in “Cash Dividend Policy—Estimated Discretionary Cash Flow for the Year ending December 31, 2026,” that we will generate sufficient Discretionary Cash Flow to support a minimum quarterly distribution of $    per share of common stock ($    per share on an annualized basis). However, we do not have a legal obligation to declare or pay dividends at such minimum quarterly dividend level or at all. See “Cash Dividend Policy.”

 

 

 

26


Table of Contents

The offering

 

Risk Factors

Any investment in the securities offered hereby is speculative and involves a high degree of risk. You should carefully consider the information set forth under “Risk Factors” and elsewhere in this prospectus.

 

Stock Exchange Listing

We have applied to list our Class A common stock on Nasdaq under the symbol “APC.”

Unless otherwise noted, references in this prospectus to the number of shares of our common stock outstanding after this offering exclude (ii)     shares of our Class A common stock reserved for issuance under the ARKO Petroleum Corp. 2025 Incentive Compensation Plan (the “2025 Plan”), which was adopted prior to this offering and (ii)    shares of our Class A common stock reserved for issuance upon the subsequent conversion of our Class B common stock that will be immediately outstanding after this offering, as described in further detail below. See “Executive Compensation—ARKO Petroleum Corp. 2025 Incentive Compensation Plan” for additional information regarding our equity incentive plan.

Unless we indicate otherwise or unless the context otherwise requires, all information in this prospectus:

 

 

assumes no exercise of the underwriters’ over-allotment option to purchase additional shares of Class A common stock;

 

 

gives effect to the completion of the Transactions and our amended and restated bylaws, which will become effective immediately prior to the consummation of this offering; and

 

 

assumes an initial public offering price of $    per share, the midpoint of the estimated public offering price range on the cover page of this prospectus.

 

 

27


Table of Contents

Summary condensed combined financial and other data

The following tables set forth certain summary historical condensed combined financial data of the Contributed Businesses as of December 31, 2024, 2023 and 2022 and for each of the fiscal years ended December 31, 2024, 2023 and 2022, and as of September 30, 2025 and 2024 and for the nine months ended September 30, 2025 and 2024. The Contributed Businesses are the predecessor of ARKO Petroleum for financial reporting purposes. The summary historical financial data included below should be read together with the section titled “Management’s Discussion and Analysis of Financial Condition and Results of Operations” and Contributed Businesses’ audited combined financial statements, and related notes thereto, and unaudited condensed combined financial statements, and the related notes thereto, included elsewhere in this prospectus. The financial data of the Contributed Businesses includes allocations of certain operating and corporate expenses from ARKO Parent determined based on what management considered to be the most reasonable reflection of Contributed Business’ expenses for the periods presented.

The summary historical financial data as of December 31, 2024, 2023 and 2022 and for each of the fiscal years ended December 31, 2024 have been derived from the audited combined financial statements of the Contributed Businesses. The summary unaudited historical condensed combined financial data as of September 30, 2025 and 2024 and for the nine months ended September 30, 2025 and 2024 have been derived from the Contributed Businesses’ unaudited condensed combined financial statements. The financial data presented for the interim periods are not necessarily indicative of the results for the full fiscal year.

The summary historical financial and other data of ARKO Petroleum has not been presented as ARKO Petroleum is a newly incorporated entity, has had no business transactions or activities to date and had no assets or liabilities during the periods presented in this section.

 

 

28


Table of Contents

Summary condensed combined financial and other data

 

 

Statement of Operations Data:    For the Nine Months
Ended September 30,
    For the Year Ended December 31,  
   2025     2024     2024     2023     2022  
     (in thousands, except per gallon data)  

Revenues:

          

Fuel revenue

   $ 2,433,254     $ 2,573,920     $ 3,351,366     $ 3,607,451     $ 3,515,573  

Fuel revenue—related party

     1,787,503       2,313,319       2,964,304       3,313,404       3,542,798  

Other revenues, net

     44,587       28,939       40,212       35,805       26,686  

Other revenues, net—related party

     9,555       8,592       11,857       11,361       490  
  

 

 

   

 

 

   

 

 

   

 

 

   

 

 

 

Total revenues

     4,274,899       4,924,770       6,367,739       6,968,021       7,085,547  

Operating expenses:

          

Fuel costs

     2,309,955       2,454,650       3,192,358       3,454,484       3,387,362  

Fuel costs—related party

     1,754,463       2,274,461       2,913,130       3,260,225       3,492,677  

Site operating expenses, including allocated expenses

     72,765       60,161       81,337       74,916       47,009  

General and administrative expenses, including allocated expenses

     32,078       32,433       42,702       41,834       31,907  

Depreciation and amortization, including allocated expenses

     40,553       33,529       46,087       44,155       32,522  
  

 

 

   

 

 

   

 

 

   

 

 

   

 

 

 

Total operating expenses

     4,209,814       4,855,234       6,275,614       6,875,614       6,991,477  
  

 

 

   

 

 

   

 

 

   

 

 

   

 

 

 

Other expenses (income), net

     923       (2,966     123       2,874       1,231  
  

 

 

   

 

 

   

 

 

   

 

 

   

 

 

 

Operating income

     64,162       72,502       92,002       89,533       92,839  

Interest and other financial expenses, net including allocated expenses

     (31,029     (26,793     (36,677     (35,064     (14,480
  

 

 

   

 

 

   

 

 

   

 

 

   

 

 

 

Income before income taxes

     33,133       45,709       55,325       54,469       78,359  

Income tax expense

     (8,472     (13,033     (15,108     (12,890     (19,212
  

 

 

   

 

 

   

 

 

   

 

 

   

 

 

 

Net income

   $ 24,661     $ 32,676     $ 40,217     $ 41,579     $ 59,147  
  

 

 

   

 

 

   

 

 

   

 

 

   

 

 

 

Less: Net income attributable to non-controlling interests

     —        —        —        197       231  
  

 

 

   

 

 

   

 

 

   

 

 

   

 

 

 

Net income attributable to ARKO Petroleum Corp.

   $ 24,661     $ 32,676     $ 40,217     $ 41,382     $ 58,916  
  

 

 

   

 

 

   

 

 

   

 

 

   

 

 

 

Balance Sheet Data (at period end):

          

Cash and cash equivalents

   $ 32,993     $ 14,592     $ 25,086     $ 17,106     $ 12,079  

Property and equipment, net

     227,576       178,451       198,036       179,268       151,058  

Total assets

     1,246,501       1,030,492       1,085,670       1,016,177       870,506  

Total debt, including current maturities

     388,965       380,778       382,188       337,809       259,424  

Total liabilities

     1,203,195       961,199       1,020,100       909,714       743,381  

Total net investment

     43,306       69,293       65,570       106,463       127,125  

Cash Flows Data:

          

Net cash provided by (used in):

          

Operating activities

   $ 63,172     $ 71,660     $ 106,757     $ 58,803     $ 75,974  

Investing activities

     (13,346     (5,107     (9,440     (79,646     (54,306

Financing activities

     (42,174     (69,067     (89,082     25,399       (9,118

Other Financial and Operating Data:

          

Adjusted EBITDA (1)

   $ 106,637     $ 103,721     $ 139,167     $ 137,295     $ 126,880  

Discretionary Cash Flow (1)

   $ 67,790     $ 59,395     $ 79,868     $ 86,519     $ 94,381  

Fuel gallons sold

     855,391       829,830       1,108,255       1,119,484       964,542  

Fuel gallons sold—related party

     660,800       777,160       1,023,480       1,063,580       1,002,420  

Fuel gallons sold—total

     1,516,191       1,606,990       2,131,735       2,183,064       1,966,962  

Fuel margin, cents per gallon (2)

     14.4       14.4       14.3       13.7       13.3  

Fuel margin, cents per gallon—related party (2)

     5.0       5.0       5.0       5.0       5.0  

Fuel margin, cents per gallon—total (2)

     10.3       9.8       9.9       9.4       9.1  
 
(1)  

Adjusted EBITDA and Discretionary Cash Flow are non-GAAP financial measures presented as supplemental measures of our financial performance and liquidity, respectively. We define EBITDA as net income before net interest expense, income taxes, depreciation and amortization. Adjusted EBITDA further adjusts EBITDA by excluding the gain or loss on disposal of assets, impairment charges, acquisition costs, share-based compensation expense, other non-cash items,

 

 

 

29


Table of Contents

Summary condensed combined financial and other data

 

 

  and other unusual or non-recurring charges. Management uses Adjusted EBITDA for operational and financial decision-making and believes these measures are useful in evaluating our performance because they eliminate certain items that we do not consider indicators of our operating performance. Adjusted EBITDA should not be considered as a substitute for net income or any other financial measure presented in accordance with GAAP. We define Discretionary Cash Flow as net cash provided by operating activities, (i) less changes in operating assets and liabilities, maintenance capital expenditures, charges to allowance for credit losses, and non-cash rent income (expense), and (ii) plus acquisition costs, amortization of deferred income net of prepaid to related party, and certain other expenses (income). Discretionary Cash Flow will not reflect changes in working capital balances. Discretionary Cash Flow is a liquidity measure we and third parties, such as industry analysts, investors, lenders, rating agencies and others, use to assess our ability to internally fund our acquisitions, pay distributions, and service or incur additional debt. We believe that the presentation of Discretionary Cash Flow provides useful information to investors, securities analysts, and other interested parties for evaluating our liquidity. Discretionary Cash Flow should not be considered as a substitute for net cash provided by operating activities, the most directly comparable GAAP measure, or any other financial measure presented in accordance with GAAP. See “Management’s Discussion and Analysis of Financial Condition and Results of Operations—Use of Non-GAAP Financial Measures.”
(2)   Calculated as fuel revenue less fuel costs divided by fuel gallons sold.

The following table contains a reconciliation of (i) net income to EBITDA and Adjusted EBITDA and (ii) net cash provided by operating activities to Discretionary Cash Flow for the nine months ended September 30, 2025 and 2024 and for the years ended December 31, 2024, 2023 and 2022.

 

     For the Nine Months
Ended September 30,
    For the Year Ended December 31,  
      2025     2024     2024     2023      2022  
     (in thousands)  

Net income

   $ 24,661     $ 32,676     $ 40,217     $ 41,579      $ 59,147  

Interest and other financing expenses, net

     31,029       26,793       36,677       35,064        14,480  

Income tax expense

     8,472       13,033       15,108       12,890        19,212  

Depreciation and amortization

     40,553       33,529       46,087       44,155        32,522  
  

 

 

   

 

 

   

 

 

   

 

 

    

 

 

 

EBITDA

     104,715       106,031       138,089       133,688        125,361  

Acquisition costs (a)

     379       72       79       2,557        3,075  

Loss (gain) on disposal of assets and impairment charges (b)

     2,618       (1,318     811       1,046        360  

Share-based compensation expense (c)

     605       535       876       608        288  

Fuel and franchise taxes received in arrears (d)

     —        (601     (601     —         —   

Adjustment to contingent consideration (e)

     (1,816     (998     (20     (604      (2,204

Other (f)

     136       —        (67     —         —   
  

 

 

   

 

 

   

 

 

   

 

 

    

 

 

 

Adjusted EBITDA

   $ 106,637     $ 103,721     $ 139,167     $ 137,295      $ 126,880  
  

 

 

   

 

 

   

 

 

   

 

 

    

 

 

 

Net cash provided by operating activities

   $ 63,172     $ 71,660     $ 106,757     $ 58,803      $ 75,974  

Changes in operating assets and liabilities

     6,452       (7,134     (20,659     31,547        17,327  

Maintenance capital expenditures (g)

     (4,163     (4,451     (6,152     (5,801      (4,040

Acquisition costs (a)

     379       72       79       2,557        3,075  

Amortization of deferred income net of prepaid to related party

     4,823       1,883       2,663       1,407        1,951  

 

 

 

30


Table of Contents

Summary condensed combined financial and other data

 

 

     For the Nine Months
Ended September 30,
    For the Year Ended December 31,  
      2025     2024     2024     2023      2022  
     (in thousands)  

Fuel and franchise taxes received in arrears (d)

     —        (601     (601     —         —   

Charges to allowance for credit losses

   $ (820   $ (653   $ (755   $ (1,163    $ (525

Non-cash rent expense (income) (h)

     (2,180     (1,376     (2,033     (1,319      456  

Other (i)

     127       (5     569       488        163  
  

 

 

   

 

 

   

 

 

   

 

 

    

 

 

 

Discretionary Cash Flow

   $ 67,790     $ 59,395     $ 79,868     $ 86,519      $ 94,381  
  

 

 

   

 

 

   

 

 

   

 

 

    

 

 

 

Adjusted EBITDA

   $ 106,637     $ 103,721     $ 139,167     $ 137,295      $ 126,880  

Cash received for interest

     409       157       296       16        43  

Cash paid for interest and allocated interest

     (29,139     (27,681     (36,975     (30,215      (12,285

Cash paid for taxes

     (5,954     (12,351     (16,468     (14,776      (16,217

Maintenance capital expenditures (g)

     (4,163     (4,451     (6,152     (5,801      (4,040
  

 

 

   

 

 

   

 

 

   

 

 

    

 

 

 

Discretionary Cash Flow

   $ 67,790     $ 59,395     $ 79,868     $ 86,519      $ 94,381  
  

 

 

   

 

 

   

 

 

   

 

 

    

 

 

 
 
(a)   Eliminates costs incurred that are directly attributable to business acquisitions and salaries of employees whose primary job function is to execute our acquisition strategy and facilitate integration of acquired operations.
(b)   Eliminates the non-cash loss from the sale or disposal of property and equipment, the loss recognized upon the sale of related leased assets and impairment charges on property and equipment and right-of-use assets related to closed and non-performing sites.
(c)   Eliminates share-based compensation expense related to ARKO Parent’s equity incentive program to incentivize, retain, and motivate our employees.
(d)   Eliminates the receipt of historical fuel and franchise tax amounts for multiple prior periods.
(e)   Eliminates fair value adjustments primarily related to the contingent consideration owed to the seller for the 2020 Empire acquisition.
(f)   Eliminates other unusual or non-recurring items that we do not consider to be meaningful in assessing operating performance.
(g)   Historically, ARKO Parent has not distinguished between maintenance capital expenditures, growth capital expenditures, and acquisition capital expenditures (other than with respect to business acquisitions). Maintenance capital expenditures are capital expenditures made to maintain our long-term operating income or operating capacity, while growth and acquisition capital expenditures are capital expenditures that we expect will increase our operating income or operating capacity over the long-term. For the nine months ended September 30, 2025 and 2024 and for the years ended December 31, 2024, 2023 and 2022, we estimated that approximately $4.2 million, $4.5 million, $6.2 million, $5.8 million and $4.0 million of our capital expenditures were maintenance capital expenditures, respectively, and that $14.5 million, $2.4 million, $5.1 million, $6.2 million and $9.2 million of our capital expenditures were growth capital expenditures, respectively.
(h)   Non-cash rent (expense) income reflects the extent to which our GAAP rent expense recognized exceeded (or was less than) our cash rent payments. GAAP rent expense varies depending on the terms of our lease portfolio. For newer leases, our rent expense recognized typically exceeds our cash rent payments, whereas, for more mature leases, rent expense recognized is typically less than our cash rent payments.
(i)   Includes other unusual and non-recurring items and other amounts primarily related to additional consideration owed to the seller for the 2020 Empire acquisition.

 

 

 

31


Table of Contents

  

 

 

RISK FACTORS

Investing in our Class A common stock involves a high degree of risk. You should carefully consider the following risk factors and all other information contained in this prospectus before purchasing our Class A common stock. If any of the following risks occur, our business, financial condition and results of operations could be materially and adversely affected. In that case, the trading price of our Class A common stock could decline, and you may lose some or all of your investment. Some statements in this prospectus, including statements in the following risk factors, constitute forward-looking statements. Our actual results could differ materially from those anticipated in the forward-looking statements as a result of various factors, including the risks and uncertainties described below. Please also see “Cautionary Note Regarding Forward-Looking Statements.”

RISKS RELATED TO OUR BUSINESS AND INDUSTRY

The wholesale motor fuel distribution industry and the fleet fueling business are characterized by intense competition and fragmentation, and our failure to effectively compete could adversely affect our business, financial condition and results of operations.

The market for distribution of wholesale motor fuel and the fleet fueling business is highly competitive and fragmented, which results in narrow margins. We have numerous competitors, and some may have significantly greater resources and name recognition than we do. We rely on our ability to provide value added reliable services to maintain our margins and competitive position. If we were to fail to maintain the quality of our services, any or all of our wholesale customers could choose alternative distribution sources, decreasing our margins. Furthermore, major integrated oil companies may decide to distribute their own products in direct competition with us, or large wholesale customers may attempt to buy directly from the major integrated oil companies. The occurrence of any of these events could have a material adverse effect on our business and results of operations.

Our business could be adversely affected by sustained inflationary pressures which may decrease our operating margins and increase working capital investments required to operate our business.

The U.S. inflation rate steadily rose in 2021 and into 2022 before eventually declining materially during 2023 and stabilizing at lower levels in 2024. Inflation remains elevated in 2025, with consumer prices increasing approximately 3.0% in the twelve-month period ended July 2025. A continued period of elevated inflation may further increase our costs for labor, services and materials, which, in turn, could cause our operating costs and capital expenditures to increase. Further, our customers also face ongoing inflationary pressures and resulting impacts, such as the tight labor market and supply chain disruptions. The Federal Reserve and other central banks have implemented policies in an effort to curb inflationary pressure on the costs of goods and services across the U.S., including the significant increases in prevailing interest rates that occurred during 2022 and 2023 as a result of the 525 aggregate basis point increase in the federal funds rate. While the Federal Reserve reduced benchmark interest rates by 75 basis points in late 2024, it has maintained benchmark interest-rate at around 4.25% to 4.50% through much of 2025. The Federal Reserve then recently reduced the target range to 4.0%-4.25% on September 17, 2025, to 3.75%-4.00% on October 29, 2025, and to 3.50%-3.75% on December 10, 2025. Despite these reductions, interest rates remain elevated compared to recent historical periods, and the future path of inflation and interest rates remain uncertain. Elevated interest rates may increase our cost of capital, constrain our access to financing, and slow economic growth. These factors, individually or collectively,

 

 

 

32


Table of Contents

Risk factors

 

 

may not be recoverable through price adjustments and could have an adverse effect on our operating margins, liquidity, results of operations, and financial condition.

The motor fuel business is subject to seasonal trends, which may affect our earnings and ability to make distributions.

We and our customers experience more demand for motor fuel during the late spring and summer months than during the fall and winter. Travel, recreation and construction activities typically increase in these months in the geographic areas in which we operate, increasing the demand for motor fuel. Therefore, the volume of motor fuel that we distribute is typically somewhat higher in the second and third quarters of our fiscal year. As a result, our results from operations may vary from period to period, which would affect our earnings and may affect our ability to make cash distributions. Unfavorable weather conditions during the spring and summer months and a resulting lack of the expected seasonal upswings in traffic and sales could also adversely affect our customers’ business, financial condition and results of operations, which may adversely affect our business, financial conditions and results of operations.

Our financial condition and results of operations are influenced by changes in the wholesale prices of motor fuel, which may materially adversely impact our sales, operations, customers’ financial condition and the availability of trade credit.

Our operating results are influenced by prices for motor fuel, variable consignment and cardlock margins and the market for such products. Crude oil and domestic wholesale motor fuel markets are volatile. The margins we earn on our wholesale and fleet fueling segments’ sales, and the gallons of fuel we sell, are dependent on a number of factors outside our control, including the overall supply of refined products, overall market conditions, the demand for these products, competition from third parties, and the price of crude oil and domestic wholesale motor fuel. General political conditions, tariffs, trade wars, acts of war or terrorism and instability in oil producing regions, particularly in the Middle East, Russia, Africa and South America, could significantly affect crude oil supplies and wholesale fuel prices. Significant increases and volatility in wholesale fuel prices could result in substantial increases in the retail price of motor fuel products, lower fuel gross margin per gallon, lower demand for such products and lower sales to customers and dealers. As motor fuel prices decrease, so do our prompt payment incentives, which are generally calculated as a percentage of the total purchase price of the motor fuel we distribute. Conversely, as motor fuel prices increase, the margins we realize at our consignment and certain of our cardlock locations generally decrease as a result of the delay with which retail prices respond to wholesale price changes. This volatility makes it extremely difficult to predict the impact future wholesale cost fluctuations will have on our financial condition and results of operations. We occasionally lock in fuel prices by committing to purchase fuel in the future at a certain price. If the spot price for fuel at the time we actually take delivery of such product is less than what we paid for it, our margins could be negatively impacted. Fuel futures contracts to hedge price volatility may not perform as intended, which may negatively impact our margins. Extended periods of market conditions that result in us earning margins lower than anticipated or in us selling fewer gallons of product to wholesale and fleet fueling customers, for any of the reasons set forth above or otherwise, could adversely affect our financial condition, results of operations and cash flows.

Additionally, when diesel fuel prices rise, this results in higher truck shipping costs which causes shippers to consider alternative means for transporting freight, which may reduce trucking business and, in turn, may reduce our fuel sales volume. High diesel fuel prices may also cause our trucking customers to seek cost savings throughout their businesses, including measures which reduce total fuel consumption and may in turn reduce our fuel sales volume.

 

 

 

33


Table of Contents

Risk factors

 

 

Finally, higher prices for motor fuel may reduce our access to trade credit or worsen the terms under which such credit is available to us or may affect independent dealers, who may have insufficient credit to purchase motor fuel from us at their historical volumes, which could have a material adverse effect on our financial condition and results of operations.

Significant changes in demand for fuel-based modes of transportation and for trucking services could materially adversely affect our business.

Our business is generally driven by growth of road traffic, demand for trucking services, and trends in travel and tourism. Automotive, industrial and power generation manufacturers are developing more fuel-efficient engines, hybrid engines, electric vehicles and alternative clean power systems. Developments aimed at reducing greenhouse gas (“GHG”) emissions’ contribution to climate change may decrease the demand or increase the cost for our major product, petroleum-based motor fuel. Attitudes toward this product and its relationship to the environment may significantly affect our effectiveness in marketing our product and sales. Efforts to steer the public toward non-petroleum-based fuel dependent modes of transportation such as electric, hybrid, battery powered, hydrogen or other alternative fuel-powered motor vehicles may foster a negative perception toward motor fuel or increase costs for our product, thus affecting the public’s attitude toward our primary product. In 2024, electric vehicles accounted for approximately 8.1% of all light vehicle sales in the United States. In addition, truck and other vehicle manufacturers and our customers continue to focus on ways to improve motor vehicle fuel efficiency and conserve fuel, including use of truck platooning, or the electronic linking of trucks with a lead vehicle, heat and kinetic energy recovery technologies, substantially lighter “super trucks” and higher efficiency motor fuels. In addition, there are government regulations at both the state and federal level aimed at reducing emissions and increasing fuel efficiency (e.g., ZEV mandates, fuel efficiency standards and low emission zones) and other factors to accelerate the transition to electric vehicles, which could reduce demand for our products and services. Demand for trucking services in the U.S. generally reflects the amount of commercial activity in the U.S. economy. When the U.S. economy declines, demand for goods moved by trucks usually declines, and in turn demand for diesel fuel supplied by our fleet fueling segment typically declines, which could significantly harm our results of operations and financial condition.

Significant developments in any of the above-listed factors could lead to reductions in the demand for petroleum-based fuel and have a material adverse effect on our business, financial condition and results of operations.

Negative events or developments associated with branded motor fuel suppliers could have a material adverse impact on our revenues.

The success of our operations is dependent, in part, on the continuing favorable reputation, market value and name recognition associated with the motor fuel brands sold at ARKO Parent’s gas stations and to dealers. An event which adversely affects the value of those brands could have a negative impact on the volumes of motor fuel we distribute, which in turn could have a material adverse effect on our business, financial condition and results of operations.

We depend on several principal suppliers for our fuel purchases and third-party transportation providers for the transportation of most of our motor fuel. A failure by a principal supplier to renew its supply agreement, a disruption in supply, a significant change in supplier relationships or a significant incident related to a supplier could have a material adverse effect on our business and results of operations.

We depend on several principal suppliers for our fuel purchases. A significant disruption or operational failure affecting the operations of any of our suppliers, including its ability to have adequate supply at its

 

 

 

34


Table of Contents

Risk factors

 

 

fuel terminals, could materially impact the availability, quality and price of fuel we sell, cause us to incur substantial unanticipated costs and expenses, and adversely affect our business, financial condition and results of operations.

Our fuel supply agreements expire on various dates through June 2032. If any of our principal suppliers elects not to renew their contracts with us, we may be unable to replace the volume of motor fuel we currently purchase from such supplier on similar terms or at all. We rely upon our suppliers to timely provide the volumes and types of motor fuels for which they contract. In times of extreme market demand, supply disruption or as a result of futures market and geopolitical conditions, we may be unable to acquire enough fuel, including diesel fuel in particular, to satisfy the demand of our customers. Most of the motor fuel we distribute is transported from terminals to gas stations and cardlock locations by third-party transportation providers. Such providers may suspend, reduce or terminate their obligations to us if certain events (such as force majeure) occur, or may be subject to a shortage of drivers that results in a disruption in service. A change of key transportation providers, a disruption or cessation in services or supply provided by our providers, a significant change in our relationship with our suppliers or a significant accident or other incident involving a transportation provider could have a material adverse effect on our business, financial condition and results of operations.

A significant portion of our revenue is generated under fuel supply agreements with dealers that must be renegotiated or replaced periodically. If we are unable to successfully renegotiate or replace these agreements, then our results of operations and financial condition could be adversely affected.

A significant portion of our revenue is generated under fuel supply agreements with dealers. As these supply agreements expire, they must be renegotiated or replaced. Our fuel supply agreements generally have an initial term of 10 years. As of September 30, 2025, the volume-weighted average remaining term for our dealers was approximately 5.1 years. Our dealers have no obligation to renew their fuel supply agreements with us on similar terms or at all. We may be unable to renegotiate or replace our fuel supply agreements when they expire, and the terms of any renegotiated fuel supply agreements may not be as favorable as the terms of the agreements they replace. Whether these fuel supply agreements are successfully renegotiated or replaced is frequently subject to factors beyond our control. Such factors include fluctuations in motor fuel prices, a dealer’s ability to pay for or accept the contracted volumes and a competitive marketplace for the services offered by us. If we cannot successfully renegotiate or replace our fuel supply agreements, or must renegotiate or replace them on less favorable terms, revenues from these agreements could decline and our results of operations and financial condition could be adversely affected.

Because a substantial portion of our revenue is currently derived from ARKO Parent, any development that materially and adversely affects ARKO Parent’s operations, financial condition or market reputation could have a material and adverse impact on us.

ARKO Parent is our most significant customer and accounted for approximately 47% and 42% of our revenue in the year ended December 31, 2024 and the nine-month period ended September 30, 2025, respectively, and we expect to derive a significant portion of our revenues from ARKO Parent in the near term. As a result, any event that adversely affects ARKO Parent’s operations, financial condition, market reputation, liquidity, results of operations or cash flows may adversely affect our business and results of operations. Accordingly, we are indirectly subject to the business risks of ARKO Parent. Further, we are subject to the risk of non-payment or non-performance by ARKO Parent pursuant to contractual arrangements with ARKO Parent. We cannot predict the extent to which ARKO Parent’s business would be impacted if conditions in our industry deteriorate, nor can we estimate the impact such conditions

 

 

 

35


Table of Contents

Risk factors

 

 

would have on ARKO Parent’s ability to perform under its agreements with us. Any material non-payment or non-performance by any significant customer of ours, including ARKO Parent, would adversely affect our business and operating results.

Changes in economic conditions, tax or trade policy, and consumer confidence in the U.S. could materially adversely affect our business.

Our operations and the scope of services we provide are affected by changes in the macro-economic situation in the United States, which has a direct impact on consumer confidence and spending patterns. A number of key macro-economic factors, such as interest rates and unemployment, could have a negative effect on consumer habits and spending, and lead to lower demand for fuel.

Significant negative developments in the macro-economic environment in the United States could have a material adverse effect on our business, financial condition and results of operations.

If our acquisitions are not on economically acceptable terms, or if our acquisitions do not perform as we expect, our future growth may be negatively impacted.

Our growth strategy includes the acquisition of other companies, contracts and assets that either complement or expand our existing businesses. Any such acquisitions will be subject to the negotiation of definitive agreements, applicable governmental approvals and consents, including under applicable antitrust laws, and, in certain instances, satisfactory financing arrangements. We cannot assure you that we will be able to identify suitable transactions and, even if we are able to identify such transactions, that we will be able to consummate any such transactions on economically acceptable terms. Any acquisitions that we pursue may involve a number of risks, including some or all of the following:

 

 

the diversion of management’s attention from our core business;

 

 

the disruption of our ongoing business;

 

 

inaccurate assessment of liabilities or assets and lack of adequate protections or potential related indemnities;

 

 

the inability to successfully integrate our acquisitions;

 

 

the inability to achieve the anticipated synergies and financial improvements;

 

 

the loss of key customers or employees;

 

 

increasing demands on our operational systems;

 

 

the integration of information systems and internal control over financial reporting; and

 

 

possible adverse effects on our reported results of operations or financial position.

We may be dependent on ARKO Parent to identify and pursue acquisition opportunities and to offer such opportunities to us pursuant to the terms of the Omnibus Agreement. We may not be able to grow through acquisitions if we or ARKO Parent are unable to identify attractive acquisition opportunities. There could be the potential for conflicts of interest when we and ARKO Parent jointly pursue acquisitions or other corporate opportunities that may be suitable for both companies. For example, conflicts may arise if there are issues or disputes under the commercial arrangements that will exist between ARKO Parent and us, including the Omnibus Agreement, in relation to such acquisitions or other matters. Furthermore, ARKO Parent is under no obligation to adopt a business strategy that favors us. Subject to the terms of the Omnibus Agreement, ARKO Parent may favor its own interests in negotiating the terms of any acquisitions jointly pursued by us and ARKO Parent. The directors and

 

 

36


Table of Contents

Risk factors

 

 

officers of ARKO Parent will have fiduciary duties that require them to make decisions in the best interests of the stockholders of ARKO Parent, which may be contrary to our interests. Such conflicts of interests and competing fiduciary obligations may inhibit our ability to grow or make additional acquisitions.

Our ability to grow and make acquisitions with cash on hand may be limited by our leverage, the terms of our and ARKO Parent’s indebtedness, and our cash dividend policy described herein under “— Cash Dividend Policy.”

There is intense competition for acquisition opportunities in our industry, and we may not be able to identify attractive acquisition opportunities. Competition for acquisitions may also increase the cost of, or cause us to refrain from, completing acquisitions. We may complete acquisitions, which, contrary to our expectations, ultimately do not prove to be accretive. If any of these events were to occur, our future growth may be negatively impacted.

We may be unable to successfully integrate acquired operations or otherwise realize the expected benefits from our acquisitions, which could adversely affect the expected benefits from our acquisitions and our results of operations and financial condition.

Any acquisition involves the integration of the business of two companies that have previously operated independently. The difficulties of combining the operations of the two businesses include: integrating personnel with diverse business backgrounds; familiarizing employees with new systems; and combining different corporate cultures.

The process of integrating operations could cause an interruption of, or loss of momentum in, the activities of the business, and the loss of key personnel or customers. The diversion of management’s attention and any delay or difficulty encountered in connection with the integration of the two companies’ operations could have an adverse effect on our business and results of operations.

The success of our acquisitions depends, in part, on our ability to realize the anticipated benefits from combining the acquired business with ours. If we are unable to successfully integrate an acquired business, the anticipated benefits of such acquisition may not be realized fully or may take longer to realize than expected, which could have a material adverse effect on our business, financial condition and results of operations. For example, we may fail to realize the anticipated increase in earnings anticipated to be derived from an acquisition or the synergies expected, or there could be higher expenses related to the acquired business than expected. In addition, as with any acquisition, a significant decline in asset valuations or cash flows may also cause us not to realize expected benefits.

The Russia-Ukraine War, Israel-Hamas War, events occurring in response thereto and any expansion of hostilities, may have an adverse impact on our business, our future results of operations, and our overall financial performance.

The effects of the conflicts between Russia and Ukraine beginning in February 2022 and between Israel and Hamas beginning in October 2023, on our business, financial condition, and results of operations are impossible to predict. Any increase in sanctions, escalation of the conflicts, including the regional or global expansion of hostilities, and other future developments could significantly affect the global economy, lead to market volatility and supply chain disruptions, have an adverse impact on energy prices, including prices for crude oil, other feedstocks, and refined petroleum products, have an adverse impact on the margins from our wholesale distribution and fleet fueling operations, and have a material adverse effect on our business, financial condition, and results of operations.

 

 

 

37


Table of Contents

Risk factors

 

 

The distribution, transportation and storage of motor fuels is subject to environmental protection and operational safety laws and regulations, business interruptions and inherent hazards and risks that may expose us, our customers or suppliers, to significant costs and liabilities, which could have a material adverse effect on our business.

Our operations—including the sale, distribution, transportation, and storage of fuel products—and those of our suppliers and customers are subject to various environmental, health, safety, and operational risks that could materially and adversely affect our business, financial condition, and results of operations.

We and our facilities, particularly the storage, transportation and sale of fuel products, as well as the operations of our suppliers and customers, are subject to extensive federal, state and local environmental, health and safety laws and regulations, in particular, those related to the quality of fuel products, the handling and disposal of hazardous wastes and the prevention and remediation of environmental contaminations. These continue to evolve and have generally become more stringent over time. We invest financial and managerial resources to comply with environmental laws and regulations and believe such investment will be necessary for the foreseeable future. Failure to comply with these laws and regulations may result in the assessment of administrative, civil, and criminal penalties, the imposition of remedial obligations, the issuance of orders enjoining our operations, or other claims and complaints. Additionally, our insurance and compliance costs may increase as a result of changes in environmental laws and regulations or changes in enforcement. These laws and regulations, as well as any new laws and regulations affecting fuel quality standards or the sale, distribution transportation and storage of motor fuels, have tended to become increasingly restrictive over time and could adversely affect our business and operating results by increasing our costs, limiting the demand for our products and services, or restricting our operations in the future. Most compliance costs are embedded in normal business operations. However, it is uncertain how much additional investment in technology, facilities or increased operating costs will be necessary to address hazardous materials, environmental restoration or new regulatory requirements.

Accidental leaks, spills, or other releases have occurred at our facilities and may continue to occur during our operations, potentially resulting in corrective actions, which can be costly, or environmental investigations at our facilities, leased locations, or third-party sites we manage. We may also face liability at non-company sites where our products have been handled or disposed of, particularly if prior practices—even if acceptable at the time—require remediation to meet current standards. Where releases of motor fuels, other pollutants, substances or wastes have occurred, federal and state laws and regulations, and our lease agreements, require that contamination caused by such releases be assessed and remediated to meet applicable clean-up standards. Certain environmental laws impose strict, joint and several liability without regard to negligence or fault on current and former site owners and operators for costs required to clean up and restore sites where motor fuels or other hazardous waste products have been disposed of or otherwise released. We may also be exposed to potential liability for personal injury or property damage caused by any release, spill, exposure or other accident involving such pollutants, substances or wastes. Private parties may also have the right to pursue legal actions to enforce compliance, as well as to seek damages for non-compliance, with environmental and safety laws and regulations or for personal injury or property damage. The costs associated with the investigation and remediation of contamination, as well as any associated third-party claims for damages or to impose corrective action obligations, could be substantial and could have a material adverse effect on us or our dealers.

Changes in product quality specifications, such as reduced sulfur content in refined petroleum products, or other more stringent requirements for fuels, including the production of fossil fuels, could

 

 

 

38


Table of Contents

Risk factors

 

 

reduce our ability to procure product, require us to incur additional handling costs or require the expenditure of capital. We may be unable to procure product or recover these costs through increased selling price.

Most of our fuel is transported by third-party carriers. A portion of fuel is transported in our own trucks; therefore, our operations are also subject to hazards and risks inherent in transporting motor fuel. These hazards and risks include, but are not limited to, fires, explosions, traffic accidents, spills, discharges and other releases, and cross-drops, any of which could result in distribution difficulties and disruptions, environmental pollution, governmentally imposed fines or clean-up obligations, personal injury or wrongful death claims, and other damage to our properties and the properties of others. Our operations are also subject to business interruptions from unplanned maintenance, fires, explosions, severe weather, power outages, labor disputes, acts of terrorism or other natural or man-made disasters. These events can result in serious injury or loss of life, property damage, environmental harm and significant financial losses. While we maintain insurance coverage, not all events may be fully insured or insurable or, if covered, the financial amount of such liabilities may exceed our policy limits or fall within applicable deductible or retention limits. Furthermore, our storage tanks are generally long-lived assets, and some have been in service for many years. The age and condition of our assets could result in increased maintenance or repair expenditures in the future. If any of our facilities, or those of our customers or suppliers, suffer significant damage or are forced to shut down for a significant period of time, it may have a material adverse effect on our results of operations and our financial condition as a whole.

The transportation of motor fuels, as well as the associated storage of such fuels, is subject to various federal, state and local environmental laws and regulations covering storage tanks, material releases, hazardous waste management, and employee safety. These regulations require permits, compliance with pollution standards and impose liability for pollution or non-compliance. Federal and state authorities, including the DOT and EPA, monitor compliance and may impose fines, penalties, or orders to halt operations.

Our business, and the businesses of our suppliers and customers, may also be affected by the adoption of environmental laws and regulations intended to address global climate change by limiting carbon emissions and introducing more stringent requirements for the exploration, drilling transportation, and use of crude oil and petroleum products. A number of state and regional efforts have emerged to address climate change and GHGs, including efforts that are aimed at tracking or reducing GHG emissions by means of cap-and-trade or carbon tax programs. Although it is not possible at this time to predict how new legislation or regulations that may be adopted to address GHG emissions would impact us, any future laws and regulations imposing reporting obligations on, or limiting emissions of GHGs from our or our suppliers’ or customers’ equipment and operations, could require us to incur costs to reduce or measure emissions of GHGs associated with operations. Restrictions on emissions of methane or carbon dioxide that may be imposed in various states or international jurisdictions, as well as international, state and local climate change initiatives, such as increased energy or fuel efficiency standards or mandates for renewable energy sources, could adversely affect our business or the business of our suppliers or customers. Widespread implementation of such laws and regulations may lead to a significant increase in the cost of petroleum-based fuels or otherwise lower demand for road transportation fuel, which may have a material adverse effect on our results of operations and our financial condition as a whole.

Upon entering office, the current federal U.S. administration issued a series of executive orders that signaled a significant shift in the United States energy, environmental and climate change policy from the

 

 

 

39


Table of Contents

Risk factors

 

 

prior U.S. presidential administration. Among other directives, such executive orders: (i) direct federal agencies to identify and exercise emergency authorities to facilitate conventional energy production, transportation and refining and call for the use of emergency regulations to expedite energy infrastructure projects; (ii) rescission of pre-existing executive actions meant to address climate change, including initiation of the withdrawal of the U.S. from the Paris Agreement and other climate change-focused international initiatives; (iii) promote energy exploration and production on federal lands and waters; (iv) mandate a review of existing regulations that may burden domestic energy development; and (v) pause disbursement of funds appropriated through the Inflation Reduction Act of 2022 and Infrastructure Investment and Jobs Act, including funds intended to support renewable energy and electric vehicle technologies. The administration has since proposed or promulgated a variety of regulatory initiatives, other executive actions and legislative proposals intended to further these and other policy priorities. These efforts include executive actions or legislative initiatives rescinding or limiting funding and tax provisions of the Inflation Reduction Act of 2022 in support of renewable energy technologies and electric vehicle adoption discussed above, including the One Big Beautiful Bill Act enacted on July 4, 2025, the outcome or effects of which cannot be predicted at this time. The long-term impact of such actions, and any future actions taken during the current administration, on our and our suppliers’ and customers’ operations or the demand for our products and services, if any, is difficult to predict at this time; however, they may result in increased activity from other policymakers, including at the state and local level, or from the private sector, which may adversely impact our operations or those of our value chain.

For more information on potential risks arising from environmental and occupational safety and health laws and regulations, please see “Business—Environmental and Other Government Regulations.”

We are subject to risks regarding sustainability matters.

There is ongoing scrutiny from investors, customers, policymakers and other stakeholders regarding companies’ management of climate change, human capital, and various other sustainability matters. We or our Parent engage in various initiatives (including disclosures) to help manage such matters and address stakeholder expectations; however, such initiatives can be costly and may not have the desired effect. For example, many sustainability initiatives leverage methodologies, standards, and data that are complex and continue to evolve. As with other companies, we expect our approach and that of our Parent to evolve as well, and we cannot guarantee that the approach will align with the expectations or preferences of any particular stakeholder. Stakeholders have different, and at times conflicting, expectations. Both advocates and opponents of such matters are increasingly resorting to activism, including litigation, to advance their perspectives. Similarly, policymakers (including certain states) have taken various actions to advance or constrain consideration of certain sustainability matters, and this divergence may increase the cost and complexity of compliance and any associated risks. Addressing stakeholder expectations and regulatory requirements may be costly and any failure to successfully navigate such expectations or requirements may result in reputational harm, loss of customers or contracts, changes in the availability or cost of capital, regulatory or investor engagement, or other adverse impacts to our business.

We and our customers and suppliers are required to obtain, maintain and comply with government permits, licenses and approvals, and failure to obtain, maintain, and comply with such permits, licenses and approvals could adversely affect us or our customers.

We and our customers and suppliers are required to obtain, maintain and comply with numerous federal, state and local government permits, licenses and approvals. Any of these permits, licenses or approvals

 

 

 

40


Table of Contents

Risk factors

 

 

may be subject to denial, revocation or modification under various circumstances. Failure to obtain or maintain such approvals or comply with the conditions of permits, licenses or approvals may adversely affect our operations by, for instance, temporarily suspending our activities or curtailing our work and may subject us to fines, penalties, injunctive relief and other sanctions. Although existing permits and licenses are routinely renewed by various regulators, renewal could be denied or jeopardized by various factors, including:

 

 

failure to provide adequate financial assurance for closure;

 

 

failure to comply with environmental, health and safety laws and regulations or permit conditions;

 

 

local community, political or other opposition;

 

 

executive action; and

 

 

legislative action.

In addition, if new environmental legislation or regulations are enacted or implemented, or existing laws or regulations are amended or are interpreted or enforced differently, we may be required to obtain additional operating permits, licenses or approvals. Our inability to obtain, or to comply with, the permits, licenses and approvals required for our businesses could have a material adverse effect on us.

Furthermore, the permitting process for various projects requires significant investments of time and money by our customers and sometimes by us. There are no assurances that we or our customers will obtain the necessary permits for these projects. Applications for permits to operate newly constructed facilities, including air emissions permits, may be opposed by government entities, individuals or environmental groups, resulting in delays and possible non-issuance of the permits.

Failure to comply with applicable laws and regulations could result in liabilities, penalties, costs, or license suspension or revocation that could have a material adverse effect on our business. In addition, future regulations, or more stringent enforcement of existing regulations, could increase those costs and liabilities, which could adversely affect our financial position and results of operations.

Our operations are subject to numerous federal, state and local laws and regulations, environmental laws and regulations, and various employment laws, including requirements for various licenses and registrations. To the extent we are not able to provide information that is required under such regulations because owners of our stock or our officers and directors do not provide the necessary documentation to comply or fail to comply with such regulations, we may have those licenses suspended or revoked, or new licenses may not be issued.

Our violation of, or inability to comply with, such regulations could expose us to regulatory sanctions ranging from criminal liability or monetary fines to the revocation or suspension of our permits and licenses for the sale of such products. We may also be subject to litigation including class action litigation which may result in substantial costs, expenses and damages related to legal proceedings. Such regulatory action or litigation could adversely affect our business, financial condition and results of operations.

Our failure to comply with applicable labor and employment laws pertaining to, among others, minimum wage, overtime, rest breaks, mandated healthcare benefits or paid time-off benefits could result

 

 

 

41


Table of Contents

Risk factors

 

 

in increased regulatory scrutiny, monetary fines and substantial costs and expenses related to legal proceedings.

Additionally, we may not be able to comply with new or amended laws and regulations that are adopted, and any new or amended laws and regulations could require us to modify our operations or equipment, shut down our facilities or obtain additional permits or approvals. Additionally, our customers and suppliers may not be able to comply with any new or amended laws and regulations, which could cause our customers or suppliers to curtail or cease operations.

We may not have sufficient cash from operations after payment of our expenses, including payments to ARKO Parent and its affiliates, and establishment of cash reserves to enable us to pay the intended quarterly distribution to our stockholders.

The amount of cash we can distribute to our Class A common stockholders principally depends on the amount of cash we generate from our operations, which fluctuates from quarter to quarter based on, among other things:

 

 

the volume of fuel we sell;

 

 

the prices of, level of production of and demand for crude oil and refined fuel products;

 

 

the level of our operating costs, including payments to ARKO Parent;

 

 

prevailing economic conditions;

 

 

our debt service requirements and other liabilities;

 

 

fluctuations in our working capital needs;

 

 

our ability to borrow funds and access capital markets;

 

 

restrictions in our agreements governing our or ARKO Parent’s debt;

 

 

the level and timing of capital expenditures we make, including capital expenditures incurred in connection with our growth projects;

 

 

the cost of acquisitions, if any; and

 

 

the amount of cash reserves established by us, which may increase in the future and which may in turn further reduce the amount of Discretionary Cash Flow.

As a result of all these factors, we cannot guarantee that we will have sufficient cash generated from operations to pay the minimum quarterly cash dividends to holders of our common stock. Furthermore, holders of our common stock should be aware that the amount of Discretionary Cash Flow depends primarily on our cash flow, and is not solely a function of profitability, which is affected by non-cash items. As a result, we may make distributions during periods when we record net losses and may not make distributions during periods when we record net income. We may incur other expenses or liabilities during a period that could significantly reduce or eliminate our Discretionary Cash Flow and, in turn, impair our ability to pay dividends to holders of our common stock during the period. Because we are a holding company, our ability to pay dividends on our common stock is limited by restrictions on the ability of our subsidiaries to pay dividends or make other distributions to us, including restrictions under the terms of the agreements governing our and ARKO Parent’s indebtedness.

 

 

 

42


Table of Contents

Risk factors

 

 

The assumptions underlying the forecasts and targeted growth rate presented elsewhere in this prospectus are inherently uncertain and subject to significant business, economic, financial, regulatory and competitive risks that could cause our actual cash available for distribution to differ materially from our forecasts.

The forecasts presented elsewhere in this prospectus were prepared using assumptions that our management believes are reasonable. See “Cash Dividend Policy—Assumptions and considerations.” These include assumptions about (i) the proceeds from this offering, (ii) no material adverse effects to our business, industry or our suppliers’, ARKO Parent’s or any of our customers’ businesses or operations on account of natural disasters, (iii) no material adverse change resulting from supply disruptions or reduced demand for fuel products, (iv) no material adverse changes in market, regulatory and overall economic conditions and (v) no material adverse changes in the existing regulatory framework. The forecasts assume that no unexpected risks materialize during the forecast periods. Any one or more than one of these assumptions may prove to be incorrect, in which case our actual results of operations will be different from, and possibly materially worse than, those contemplated by the forecasts. There can be no assurance that the assumptions underlying the forecasts presented elsewhere in this prospectus will prove to be accurate. Actual results for the forecast periods will likely vary from the forecast results and those variations may be material. We make no representation that actual results achieved in the forecast periods will be the same, in whole or in part, as those forecasted herein. The forecasts are provided as of the date of this offering and we are under no obligation to update the forecasts to reflect circumstances existing after the date when made or to reflect the occurrence of future events, even if the assumptions underlying such forecasts have changed or are no longer applicable following the date of this offering.

We are subject to extensive tax liabilities imposed by multiple jurisdictions that potentially have a material adverse effect on our financial condition and results of operations.

We are subject to extensive tax liabilities imposed by multiple jurisdictions, including income taxes, fuel excise taxes, sales and use taxes, payroll taxes, franchise taxes, and property taxes. Many of these tax liabilities are subject to periodic audits by the respective taxing authorities. Changes in the tax laws could arise as a result of the base erosion and profit shifting project undertaken by the Organization for Economic Co-operation and Development (“OECD”). In December 2022, the European Union (“EU”) member states reached an agreement to implement the minimum tax component (“Pillar Two”) of the OECD’s tax reform initiative. The directive was enacted into the national law of the EU member states in 2023. If similar directives under Pillar Two are adopted by other taxing authorities, such changes could increase the amount of taxes we pay and therefore decrease our results of operations and cash flow. Additionally, substantial changes or reforms in the current tax regime could result in increased tax expenses and potentially have a material adverse effect on our financial condition and results of operations.

The loss of key senior management personnel or the failure to recruit or retain qualified senior management personnel could materially adversely affect our business.

We are dependent on the ability of both us and ARKO Parent to recruit, train and retain qualified individuals to manage our business. Economic factors, the state of the current labor market and availability of other employment options for our management personnel could impact our ability to recruit and retain qualified personnel that could have a material impact on our results of operations and impact our ability to execute upon our strategic goals. If we do not provide proper training and clear succession planning or are unable to entice the necessary talent to join our company and retain our employees over time, we may not have appropriate staff to be promoted to management roles as they

 

 

 

43


Table of Contents

Risk factors

 

 

become available. Additionally, we are dependent on certain key employees to operate our business and the loss of any of our executive officers or other key employees could harm our business.

Unfavorable seasonal, weather or other climatic conditions could adversely affect our business.

Severe weather phenomena, such as hurricanes, floods, and blizzards, may adversely affect our results of operations due to increased costs associated with such weather conditions, possible significant damage to our dealer and cardlock locations and possible interruption of distributions to our wholesale customers, including ARKO Retail Sites and our dealer and fleet fueling sites. Temporary or long-term disruptions to our supply chain in connection with unfavorable weather conditions could impact our network of suppliers, significantly impacting the quality and pricing of fuel we sell. Climate change is expected to increase the frequency and intensity of these and other weather phenomena, as well as contribute to various chronic changes (including in meteorological and hydrological patterns) which may result in similar risks or otherwise adversely impact our operations. While we may, from time to time, take actions to mitigate associated risks, we cannot guarantee that such efforts will be successful. For example, an increase in frequency and intensity of natural disasters may adversely impact the availability or cost of insurance.

We are subject to payment-related risks that may result in higher operating costs or the inability to process payments, either of which could harm our brand, reputation, business, financial condition and results of operations.

We and our dealers accept a variety of credit cards and debit cards and, accordingly, we and our dealers are, and will continue to be, subject to significant and evolving regulations and compliance requirements, including obligations to implement enhanced authentication processes that could result in increased costs and liability and reduce the ease of use of certain payment methods. Additionally, we pay, and in some cases pass-through, interchange and other fees, which may increase over time.

Europay, MasterCard and Visa, or EMV, is a global standard for credit cards that uses computer chips to authenticate and secure chip-card transactions. We may be liable for fraudulent credit card transactions at the fuel dispensers. As of September 30, 2025, a majority of the fuel dispensers owned by ARKO Parent were EMV-compliant.

We rely on fuel brands and independent service providers for payment processing, including credit and debit cards. If these fuel brands and independent service providers become unwilling or unable to provide these services to us, if the cost of using these providers increases, or if such providers have a data breach or mishandle our data, our business could be harmed. Additionally, there is a trend toward cardless payment methods, which may require additional investment to implement at our locations. As these trends develop, we will need to align our fleet card offering to the new technologies.

We are also subject to payment card association operating rules and agreements, including data security rules and agreements and certification requirements which could change or be reinterpreted to make it difficult or impossible for us to comply. In particular, we must comply with the Payment Card Industry Data Security Standard, or PCI DSS, a set of requirements designed to ensure that all companies that process, store or transmit payment card information maintain a secure environment to protect cardholder data. If we, or our third-party service providers, fail to comply with any of these rules or requirements, or if our, or our third-party service providers, data security systems are breached or compromised, we may be liable for losses incurred by card issuing banks or customers, subject to fines and higher transaction fees, lose our ability to accept credit or debit card payments from our customers,

 

 

 

44


Table of Contents

Risk factors

 

 

or process electronic fund transfers or facilitate other types of payments. Any failure to comply with such rules or requirements could significantly harm our brand, reputation, business, financial condition and results of operations.

Significant disruptions of information technology systems, breaches of data security or other cybersecurity incidents, or compromised data could materially adversely affect our business.

We rely on multiple information technology systems and a number of third-party vendor platforms (collectively, “IT Systems”) in order to run and manage our daily operations, including for fuel pricing, payroll, accounting, budgeting, reporting, and site operations. Such IT Systems allow us to manage various aspects of our business, communicate with customers, and to provide reliable analytical information to our management. The future operation, success and growth of our business depends on streamlined processes made available through our uninhibited access to information systems, global communications, internet activity and other network processes. Like most other companies, despite our current cybersecurity risk management framework and process controls, our IT Systems and those of our third-party service providers and our customers, may be vulnerable to information security breaches, ransomware or extortion, mishandled data, acts of vandalism, computer viruses and interruption or loss of valuable business data. Stored data might be improperly accessed due to a variety of events beyond our control, including, but not limited to, damage and interruption from power loss or natural disasters, computer system and network failures, loss of telecommunications services, physical and electronic loss of access to data and information, terrorist attacks, hackers, security breaches or other security incidents, and computer viruses or attacks. We rely on third-parties to provide maintenance and support of our IT Systems, and to store our data (including customer data) and a failure of any of these third-parties to provide adequate and timely support, or compromise of these third-parties’ systems, could adversely affect the operation of our IT Systems. We have technology security initiatives and disaster recovery plans in place to mitigate our risk to these vulnerabilities, but these measures may not be adequately designed or implemented to ensure that our operations are not disrupted or the data security breaches do not occur.

Hackers and data thieves are increasingly sophisticated and operate large-scale and complex attacks which may remain undetected until after they occur. Such attacks also may be further enhanced in frequency or effectiveness through threat actors’ use of artificial intelligence. Any breach of our network or those of our vendors may result in damage to our reputation, the loss of valuable business data, the misappropriation of our valuable intellectual property or trade secret information, misappropriation of our customers’ or employees’ personal information, key personnel being unable to perform duties or communicate throughout the organization, loss of sales, significant costs for data restoration and other adverse impacts on our business. Despite our existing security procedures and controls, if our network or the network of one of our service providers was compromised, it could give rise to unwanted media attention, materially damage our customer relationships, harm our business, reputation, results of operations, cash flows and financial condition, result in fines or litigation, and may increase the costs we incur to protect against such information security breaches, such as increased investment in technology, the costs of compliance with consumer protection laws and costs resulting from consumer fraud. In addition, successful cyberattacks, data breaches, or data security incidents, at one of our vendors or other market participants, whether or not we are directly impacted, could lead to a general loss of customer confidence or affect our supply chain which could negatively affect us, including harming the market perception of the effectiveness of our security measures or harming the reputation of the industry in general, which could result in reduced use of our products and services.

 

 

45


Table of Contents

Risk factors

 

 

The costs of mitigating cybersecurity risks are significant and are likely to increase in the future. These costs include, but are not limited to, retaining the services of cybersecurity providers; compliance costs arising out of existing and future cybersecurity, data protection and privacy laws and regulations; costs related to maintaining redundant networks, data backups and other damage-mitigation measures; and extra administrative costs to mitigate risk and deal with any system breaches. While we maintain cyber liability insurance coverage through ARKO Parent, our insurance may not be sufficient to protect against all losses we may incur due to policy exclusions or if we suffer significant or multiple attacks.

We are subject to evolving laws, regulations, standards, and contractual obligations related to data privacy and security regulations, and our actual or perceived failure to comply with such obligations could harm our reputation, subject us to significant fines and liability, or otherwise adversely affect our business.

We collect and store large amounts of data on our network, including sensitive information concerning our employees, customers and vendors. As such, we are subject to, or affected by, a number of federal, state, and local laws and regulations, as well as contractual obligations and industry standards, that impose certain obligations and restrictions with respect to data privacy and security, and govern our collection, storage, retention, protection, use, processing, transmission, sharing and disclosure of personal and other information including that of our employees, customers, and others. If we are found to have breached any such laws or regulations, we may be subject to enforcement actions that require us to change our business practices in a manner which may negatively impact our revenue, as well as expose us to litigation, fines, civil and/or criminal penalties and adverse publicity that could cause our customers to lose trust in us, negatively impacting our reputation and business in a manner that harms our financial position.

The U.S. Federal Trade Commission (the “FTC”) and state governments require companies to implement data security and privacy measures appropriate to the sensitivity of customer information, business size, and available tools. Failure to meet these expectations may result in claims of unfair or deceptive practices under the Federal Trade Commission Act or similar state laws, leading to potential legal actions for privacy and data security violations.

Further, we make public statements about our use and disclosure of personal information through our privacy policies that are posted on our websites. The publication of our privacy policies and other statements that provide promises and assurances about data privacy and security can subject us to potential government or legal action if they are found to be deceptive, unfair or misrepresentative of our actual practices.

In addition, numerous states already have, and are looking to expand, data protection and privacy legislation requiring companies like ours to consider solutions to meet differing needs and expectations of customers. Similar laws have been proposed at the federal level, reflecting a trend toward more stringent privacy legislation in the United States. The enactment of such laws could have potentially conflicting requirements that would make compliance challenging and we may not be able to monitor and react to all developments in a timely manner.

Our failure, and/or the failure by ARKO Parent, who will provide us with substantially all of our operational and administrative services under the Management Services Agreement, or the various third-party service providers and partners with which we or ARKO Parent do business, to comply with applicable privacy policies or federal or state laws and regulations or any other obligations relating to privacy, data protection or information security, or any compromise of security that results in the unauthorized release of personal data or other user data, or the perception that any such failure or

 

 

 

46


Table of Contents

Risk factors

 

 

compromise has occurred, could negatively harm our brand and reputation, result in a loss sales and/or result in fines and/or proceedings by governmental agencies and/or customers, any of which could have a material adverse effect on our business, results of operations and financial condition.

We lease certain of our sites from third parties; are jointly and severally liable under certain master leases; and our dealers control other sites, all of which could result in increased costs and disruptions to our operations.

We lease a portion of our sites from third parties or sublease from ARKO Parent, under long-term arrangements with various expiration dates.

We are also a party to master leases as a cotenant with ARKO Parent. Under such master leases, generally we are jointly and severally liable for the obligations of ARKO Parent thereunder, and, in the event ARKO Parent is unable to satisfy such obligations, we would be liable for such obligations, which could result in significant costs to us and materially adversely affect our business. Further, in the event the landlord terminates a lease or there is an event of default by ARKO Parent, we could be evicted from such premises, which could significantly disrupt our business operations. Although we have indemnity from ARKO Parent under certain of such lease arrangements, there can be no guarantee that ARKO Parent will be able to satisfy its indemnity obligations. We also lease or sublease properties to certain of our dealers, and a default by the dealer under its lease or sublease could result in us losing a supply relationship. Such defaults by a significant number of our dealers could materially adversely affect our business. See “Business—Real Estate—Real Estate Arrangements with ARKO Parent” and “Certain Relationships and Related Party Transactions—Real Estate Arrangements with ARKO Parent” for more information on these agreements.

Additionally, we are subject to the possibility that we are unable to renew such leases or are only able to do so with increased costs or more onerous terms.

The occurrence of any of the foregoing could have a material adverse effect on our business, financial condition, results of operations and cash available for dividends to our stockholders.

We may not be able to lease sites we own or sublease sites we lease on favorable terms and any such failure could adversely affect our results of operations, financial condition and ability to make distributions to our stockholders.

We may lease or sublease certain sites to dealers. If we are unable to obtain tenants or subtenants on favorable terms for sites we own or lease, the resulting rental payments may be insufficient to cover our costs for the site. We cannot provide any assurance that the margins on our distribution of motor fuel to these sites will be sufficient to offset our operating costs or unfavorable lease terms. The occurrence of these events could adversely affect our results of operations, financial condition and ability to make distributions to our stockholders.

Our business could suffer if we fail to adequately secure, maintain, and enforce our intellectual property rights.

We rely on our trademarks and trade names to distinguish some of our services from those of our competitors, and have registered or applied to register a limited number of trademarks. We cannot assure that our trademark applications will be approved. Third-parties may also oppose our trademark applications, or otherwise challenge our use of the trademarks. In the event that our trademarks are successfully challenged, we could be forced to rebrand our products or services, which could result in loss of brand recognition, and could require us to devote resources to advertising and marketing new brands.

 

 

 

47


Table of Contents

Risk factors

 

 

Further, we cannot assure that competitors will not infringe our trademarks, or that we will have adequate resources to enforce our trademarks. Any claims of intellectual property infringement, even those without merit, could be expensive and time consuming to defend and divert management’s attention, cause us to cease making, licensing or using the products or services that incorporate the challenged intellectual property, require us to rebrand our products or services, if feasible, or require us to enter into royalty or licensing agreements in order to obtain the right to use a third-party’s intellectual property.

We also rely on trademarks that we license from third-parties to identify the branded fuels that we supply. If we violate the terms of these licenses, we could be liable for damages, and the licenses could be terminated. The termination or non-renewal of any of these licenses could require us to rebrand or to replace the licensed goods and services, and accordingly could have a material adverse effect on our business, reputation, financial condition and results of operations.

Our operations present risks which may not be fully covered by insurance.

We carry comprehensive insurance through ARKO Parent against the hazards and risks underlying our operations. We believe our insurance policies are customary in the industry; however, some losses and liabilities associated with our operations may not be covered by our insurance policies. In addition, there can be no assurance that we will be able to obtain similar insurance coverage on favorable terms (or at all) in the future. Significant uninsured losses and liabilities could have a material adverse effect on our financial condition and results of operations. Furthermore, our insurance is subject to high deductibles. As a result, certain large claims, even if covered by insurance, may require a substantial cash outlay by us, which could have a material adverse effect on our financial condition and results of operations. Moreover, the deductibles and limits under our policies will be subject to certain sharing arrangements with ARKO Parent as set forth in the Employee and Intercompany Matters Agreement, which generally requires that we do not prejudice or limit ARKO Parent’s recovery when pursuing claims thereunder. To the extent ARKO Parent experiences losses under the insurance policies, the limits of our coverage may be decreased.

We will remain a restricted subsidiary and/or guarantor under certain of ARKO Parent’s credit facilities and Senior Notes indenture upon completion of this offering and will be subject to various covenants under such facilities and indenture, which may adversely affect our operations.

We will remain a restricted subsidiary and/or guarantor under certain of ARKO Parent’s credit facilities and the indenture governing ARKO Parent’s 5.125% Senior Notes due 2029 (the “Senior Notes”), so will be directly or indirectly affected by certain prohibitions and limitations contained therein, which may restrict our ability to undertake certain actions that might otherwise be considered beneficial. See “Description of Certain Indebtedness” for additional information about ARKO Parent’s credit facilities to which we are contractually bound and the Senior Notes. Our status as a restricted subsidiary means that our ability to take certain actions, including undertaking certain transactions, upon completion of this offering will be restricted by the terms of such credit facilities and indenture. We will remain a restricted subsidiary until we are no longer a subsidiary of ARKO Parent. These covenants restrict, among other things, our ability to:

 

 

incur or guarantee indebtedness;

 

 

make certain investments and acquisitions;

 

 

incur liens on assets or permit them to exist;

 

 

 

48


Table of Contents

Risk factors

 

 

 

enter into certain types of transactions with affiliates;

 

 

merge or consolidate with another company;

 

 

transfer, sell, or otherwise dispose of assets; and

 

 

pay dividends, or make distributions or certain other restricted payments, unless dividends are also paid on a pro-rata basis to ARKO Parent.

Each of these restrictions is subject to various exceptions, the availability of which may be affected by the extent to which ARKO Parent utilizes those exceptions as well as the financial condition and results of operations of ARKO Parent. The existence of these restrictions could adversely affect our ability to finance our future operations or capital needs or engage in, expand, or pursue our business activities, and it could also prevent us from engaging in certain transactions that might otherwise be considered beneficial to us. Due to its ownership and control of us, ARKO Parent has the ability to prevent us from taking actions that would cause ARKO Parent to violate such restrictions, or otherwise cause ARKO Parent to be in default under any of its credit arrangements. Additionally, in the future, ARKO Parent may determine that it is in its best interest to agree to more restrictive covenants, which may indirectly impede our business operations or affect our ability to pay dividends.

Events beyond our control, including changes in general business and economic conditions, may impair ARKO Parent’s ability to comply with covenants in agreements governing ARKO Parent’s indebtedness of which we are a guarantor, such as the Senior Notes, and a breach of any such covenants may result in an event of default. Upon the occurrence of an event of default, the lenders under such agreements may declare the entire unpaid balance immediately due and payable and/or exercise any and all remedial and other rights thereunder. ARKO Parent may be unable to repay any accelerated indebtedness, and we may not be able to repay any indebtedness pursuant to the guarantee or refinance any accelerated indebtedness on favorable terms, or at all, which could have an adverse effect on our financial condition or results of operations.

The agreements governing our indebtedness contain various restrictions and financial covenants that may restrict our business and financing activities.

We depend on the earnings and cash flow generated by our operations in order to meet our debt service obligations. The operating and financial restrictions and covenants in the GPMP Capital One Credit Facility (as defined herein), and any future financing agreements, may restrict our ability to finance future operations or expand our business activities. For example, the GPMP Capital One Credit Facility restricts, among other things, our ability to create liens, incur additional indebtedness or issue certain disqualified equity interests, make investments, loans or advances, engage in mergers or consolidations with or into other companies, sell assets and make other dispositions, pay dividends and distributions or repurchase capital stock, change the nature of its business, engage in sale-leaseback transactions, engage in transactions with affiliates, and repay certain indebtedness. In addition, the GPMP Capital One Credit Facility contains covenants requiring us to maintain certain financial ratios. See “Description of Certain Indebtedness—GPMP Capital One Credit Facility” for additional information.

Our ability to comply with these restrictions and covenants is uncertain and will be affected by the levels of cash flow from operations and other events or circumstances beyond our control. If market or other economic conditions deteriorate, our ability to comply with these covenants may be impaired. If we violate any provisions of the GPMP Capital One Credit Facility or any future credit facilities we enter into that are not cured or waived within the appropriate time periods provided in the agreements governing such indebtedness, a significant portion of our indebtedness may become immediately due and

 

 

 

49


Table of Contents

Risk factors

 

 

payable, and our lenders’ commitment to make further loans to us under such credit facilities may terminate. We might not have, or be able to obtain, sufficient funds to make these accelerated payments.

If we were unable to repay the accelerated amounts, the lenders under our secured credit facilities, such as the GPMP Capital One Credit Facility, could proceed against the collateral granted to them to secure such debt. If the payment of our debt is accelerated, our assets may be insufficient to repay such debt in full, which could result in our insolvency.

Our level of indebtedness, together with ARKO Parent’s indebtedness, the terms of our and its borrowings and any future ARKO Parent credit ratings could adversely affect our ability to grow our business, our ability to make cash distributions to our stockholders and our credit ratings and profile.

Together, we and ARKO Parent have a significant amount of debt. As of September 30, 2025, we had total debt, net of $389.0 million, including current maturities of $5.7 million, and ARKO Parent had an additional $522.6 million (exclusive of indebtedness included in our financial statements), including current maturities of $31.3 million, for which we have provided guarantees or under which we are otherwise contractually bound. Such significant level of debt could increase our vulnerability to general adverse economic and industry conditions and require us to dedicate a substantial portion of our cash flow from operations to service our or ARKO Parent’s debt obligations, thereby reducing the availability of our cash flow to fund our growth strategy.

Furthermore, a higher level of indebtedness increases the risk that we or ARKO Parent may default under our respective obligations, which may include ARKO Parent’s obligations under its commercial agreements with us. In the event ARKO Parent were to default under certain of its debt obligations, we could be materially adversely affected. We have no control over whether ARKO Parent remains in compliance with the provisions of its credit arrangements, except as such provisions may otherwise directly pertain to us. There is also the risk that if ARKO Parent were to default under certain of its debt obligations, ARKO Parent’s creditors would attempt to assert claims against our assets during the litigation of their claims against ARKO Parent, even if we or our subsidiaries have not provided a guarantee of such debt or are otherwise contractually bound. The defense of any such claims could be costly and could materially impact our financial condition, even absent any adverse determination. In the event these claims were successful, our ability to meet our obligations to our creditors, make distributions and finance our operations could be materially adversely affected.

If we were to seek a credit rating in the future, our credit rating may be adversely affected by the leverage or any future credit rating of ARKO Parent, as credit rating agencies such as Standard & Poor’s Ratings Services and Moody’s Investors Service, Inc. may consider the leverage and credit profile of ARKO Parent and its affiliates because of their ownership interest in and control of us, our guarantees of certain of such indebtedness and because ARKO Parent accounts for a material portion of our fuel revenue and fuel contribution. Any adverse effect on our credit rating would increase our cost of borrowing or hinder our ability to raise financing in the capital markets, which would impair our ability to grow our business and make cash distributions to our stockholders.

Our variable rate debt could adversely affect our financial condition and results of operations.

Certain of our outstanding term loans and revolving credit facilities bear interest at variable rates, subjecting us to fluctuations in the short-term interest rate. Beginning in early 2022, in response to significant and prolonged increases in inflation, the U.S. Federal Reserve Board raised interest rates

 

 

 

50


Table of Contents

Risk factors

 

 

eleven times during 2022 and 2023, which increased the borrowing costs on our variable rate debt. The Federal Reserve Board then paused rate increases in the fourth quarter of 2023 following the deceleration of inflationary growth. More recently, the Federal Reserve began an easing cycle in September 2024 and has continued reducing its policy rate, including additional cuts in December 2024 and September, October and December 2025, and it may seek to further reduce interest rates, increase interest rates or maintain current interest rates. The timing, number and amount of any future interest rate changes are uncertain, and there can be no assurance that rates will continue to decrease at a rate currently predicted or at all, which would in turn negatively impact our borrowing costs. Any future federal fund rate increases could in turn make our financing activities, including those related to our acquisition activity, more costly and limit our ability to refinance existing debt when it matures or pay higher interest rates upon refinancing and increase interest expense on refinanced indebtedness. As of September 30, 2025, all of our debt bore interest at variable rates, which is based on CME Group’s forward-looking Secured Overnight Financing Rate (“SOFR”). Consequently, significant increases in market interest rates would create substantially higher debt service requirements, which could have a material adverse effect on our overall financial condition, including our ability to service our indebtedness.

Changes in U.S. trade policy, including the imposition of tariffs and the resulting consequences, may have a material adverse impact on our business, operating results and financial condition.

The U.S. government imposes tariffs on certain foreign goods from time to time. Recently, the U.S. has implemented a range of new tariffs and increases to existing tariffs. While certain of the announced tariffs have been delayed, the U.S. government may in the future pause, reimpose or increase tariffs, and countries subject to such tariffs have and in the future may impose reciprocal tariffs or other restrictive trade measures in response. This in turn could require us to increase prices to our customers, which may reduce demand, or, if we are unable to increase prices, result in lowering our margin on products sold. There is currently significant uncertainty about the future relationship between the United States and other countries with respect to trade policies, taxes, government regulations and tariffs. We cannot predict whether, and to what extent, current tariffs will continue or trade policies will change in the future. We cannot predict the extent to which the U.S. or other countries will impose quotas, duties, tariffs, taxes or other similar restrictions upon the import or export of our products in the future, nor can we predict future trade policy or the terms of any renegotiated trade agreements and their impact on our business. The adoption and expansion of trade restrictions, the occurrence of a trade war, or other governmental action related to tariffs or trade agreements or policies has the potential to adversely impact demand for our products, our costs, our customers, our suppliers, and the U.S. economy, which in turn could have a material adverse effect on our business, operating results and financial condition.

RISKS RELATED TO THE TRANSACTIONS AND OUR GOVERNANCE RELATIONSHIP WITH ARKO PARENT

ARKO Parent controls our Company and will have the ability to control the direction of our business.

After the completion of this offering, ARKO Parent, indirectly through its wholly owned subsidiary, Arko Convenience Stores, LLC, will own    shares of our Class B common stock, representing  % of the economic interests in us, and  % of the combined voting power of our Class A common stock and Class B common stock (or  % of the economic interests in us if the underwriters exercise their over-allotment option to purchase additional shares of Class A common stock in full).

As long as ARKO Parent or its affiliates (other than us) owns more than 50% of the total voting power of both classes of our common stock, it will be able to control nearly all corporate actions that require a

 

 

 

51


Table of Contents

Risk factors

 

 

stockholder vote, regardless of the vote of any other stockholder. As a result, ARKO Parent will have the ability to control significant matters involving us, including:

 

 

the election and removal of our directors;

 

 

determinations with respect to mergers, business combinations, dispositions of assets or other extraordinary corporate transactions;

 

 

certain amendments to our amended and restated certificate of incorporation;

 

 

changes in capital structure, including the level of indebtedness;

 

 

the number of shares of our common stock available for issuance under our equity incentive plans for our prospective and existing employees; and

 

 

agreements that may adversely affect us including, without limitation, certain master leases to which we and ARKO Parent are party under which we are jointly and severally liable for ARKO Parent’s obligations.

Alternatively, if ARKO Parent does not provide any requisite affirmative vote on matters requiring stockholder approval allowing us to take particular actions when requested, we will not be able to take such actions, and as a result, our business, financial condition, results of operations and cash flows may be adversely affected. Even if ARKO Parent owns 50% or less of our total voting power of both classes of our common stock, ARKO Parent will have the ability to substantially influence these matters for as long as it owns a significant portion of the voting power.

The interests of ARKO Parent may differ from our interests or those of our other stockholders and the concentration of control in ARKO Parent will limit other stockholders’ ability to influence corporate matters. The concentration of ownership and voting power with ARKO Parent also may delay, defer or prevent an acquisition by a third party or other change of control of our Company and may make some transactions more difficult or impossible without the support of ARKO Parent, even if such events are in the best interests of our other stockholders. The concentration of voting power with ARKO Parent may have an adverse effect on the price of our Class A common stock. Our Company may take actions that our other stockholders do not view as beneficial, which may adversely affect our business, financial condition, results of operations and cash flows, and may cause the value of your investment to decline.

ARKO Parent’s interests may conflict with our interests and the interests of our other stockholders. Conflicts of interest or disputes between ARKO Parent and our Company could be resolved in a manner unfavorable to our Company and our other stockholders.

ARKO Parent could have interests that differ from, or conflict with, the interests of our other stockholders and could cause us to take certain actions even if the actions are not favorable to us or our other stockholders or are opposed by our other stockholders. If ARKO Parent is acquired or otherwise experiences a change in control, any acquirer or successor will be entitled to exercise ARKO Parent’s voting control with respect to us.

Potential conflicts of interest or disputes may arise between ARKO Parent and us in a number of areas relating to our past or ongoing relationships, including:

 

 

tax, employee benefits and indemnification;

 

 

employee retention and recruiting;

 

 

the nature, quality and pricing of services ARKO Parent has agreed to provide to us;

 

 

 

52


Table of Contents

Risk factors

 

 

 

business opportunities that may be attractive to both ARKO Parent and us; and

 

 

any new commercial arrangements between ARKO Parent and us in the future.

The resolution of any potential conflicts or disputes between ARKO Parent and us may be less favorable to us than the resolution we might achieve if we were dealing with an unaffiliated third party.

The various ancillary agreements that we intend to enter into with ARKO Parent and its affiliates will be of varying durations and may be amended upon agreement of the parties. See “Certain Relationships and Related Party Transactions.” The terms of these agreements will be primarily determined by ARKO Parent, and, therefore, may not be representative of the terms we could obtain on a standalone basis or in negotiations with an unaffiliated third party. For as long as we are controlled by ARKO Parent, we may not be able to negotiate renewals or amendments to these agreements, if required, on terms as favorable to us as those we would be able to negotiate with an unaffiliated third party.

Our amended and restated certificate of incorporation could prevent us from benefiting from corporate opportunities that might otherwise have been available to us.

Our amended and restated certificate of incorporation will include certain provisions regulating and defining the conduct of our affairs to the extent that they may involve ARKO Parent and its directors, officers, employees, agents and affiliates (except that we will not be deemed affiliates of ARKO Parent or its affiliates for purposes of these provisions) and our rights, powers, duties and liabilities and those of our directors, officers, managers, employees and agents in connection with our relationship with ARKO Parent. In general, and except as may be set forth in any agreement between us and ARKO Parent, these provisions will provide that ARKO Parent and its affiliates may carry on and conduct any business of any kind, nature or description, whether or not such business is competitive with or in the same or similar lines of business as us; ARKO Parent and its affiliates may do business with any of our customers, vendors and lessors; and ARKO Parent and its affiliates may make investments in any kind of property in which we may make investments. In addition, these provisions will provide that we renounce any interest or expectancy to participate in any business of ARKO Parent or its affiliates.

Moreover, our amended and restated certificate of incorporation will provide that we renounce any interests or expectancy in corporate opportunities which become known to (i) any of our directors, officers, managers, employees or agents who also are directors, officers, employees, agents or affiliates of ARKO Parent or its affiliates (except that we and our subsidiaries will not be deemed affiliates of ARKO Parent or its affiliates for the purposes of the provision) or (ii) ARKO or its affiliates (collectively the persons identified in clauses (i) and (ii), the “Covered Persons”). Generally, the Covered Persons who would otherwise owe fiduciary duties to us or our stockholders will not be liable to us or our stockholders for breach of any fiduciary duty solely by reason of the fact that any such person pursues or acquires any such corporate opportunity for the account of ARKO, itself, or its affiliates. This renunciation will not extend to corporate opportunities expressly offered to one of our directors, officers, managers, employees or agents, solely in his or her capacity as a director, officer, manager, employee or agent of us.

These provisions in our amended and restated certificate of incorporation will cease to apply at such time as (i) we and ARKO Parent and its affiliates are no longer affiliates of one another and (ii) none of the directors, officers, employees, agents or affiliates of ARKO Parent serve as our directors, officers, managers, employees or agents. The corporate opportunity provision may exacerbate conflicts of interest between ARKO Parent and us because the provision effectively permits one of our directors, officers,

 

 

 

53


Table of Contents

Risk factors

 

 

managers, employees or agents who also serves as a director, officer, employee, agent or affiliate of ARKO Parent or its affiliates to choose to direct a specified corporate opportunity to ARKO Parent or its affiliates instead of to us. Accordingly, we may lose such a corporate opportunity or suffer competitive harm, which could negatively impact our business or prospects.

The services that ARKO Parent will provide to us following the initial public offering may not be sufficient to meet our needs, which may result in increased costs and otherwise adversely affect our business.

Prior to completion of this offering, ARKO Parent performed various functions on our behalf including finance, information technology, legal, human resources, quality, supply chain and purchasing functions. Following this offering, we expect ARKO Parent to continue to provide many of such services to us for a fee provided for in the Management Services Agreement described in “Certain Relationships and Related Party Transactions—Management Services Agreement.” ARKO Parent will not be obligated to provide these services in a manner that differs from the nature of the services today, and thus we may not be able to modify these services in a manner desirable to us. Further, if we no longer receive these services from ARKO Parent, we may not be able to perform these services ourselves or to find appropriate third party arrangements at a reasonable cost, and the cost may be higher than that charged by ARKO Parent.

If ARKO Parent terminates the Management Services Agreement, or defaults in the performance of its obligations under such agreement, we may be unable to contract with a substitute service provider on similar terms, or at all.

We rely on ARKO Parent to provide us with executive management under the Management Services Agreement, and we may not have independent executive management or support personnel. The Management Services Agreement may be terminated under certain circumstances, including in the event of a change of control of the Company. Our future success depends significantly on the involvement of certain of ARKO Parent’s senior managers and employees, who have valuable expertise in all areas of our business. ARKO Parent’s ability to retain and motivate the senior managers and employees involved in the management of our business, as well as attract highly skilled employees, significantly affect our ability to run our business successfully and to execute our growth strategy. If we were to lose access to one or more of the senior managers provided for under the Management Services Agreement it might be difficult to appoint replacements. This could have an adverse impact on our business, financial condition, results of operations and cash flows. In light of ARKO Parent’s familiarity with our assets, a substitute service provider may not be able to provide the same level of service due to lack of pre-existing synergies. If we cannot locate a service provider that is able to provide us with services substantially similar to those provided by ARKO Parent under the Management Services Agreement on similar terms, it would likely have a material adverse effect on our business, financial condition, results of operation and cash flows.

We may have received better terms from unaffiliated third parties than the terms we will receive in our agreements with ARKO Parent.

The agreements we have entered into or will enter into with ARKO Parent in connection with the Transactions, including the Management Services Agreement, the Employee and Intercompany Matters Agreement, the Omnibus Agreement, the Fuel Distribution Agreement, the Tax Matters Agreement and certain other commercial agreements were prepared when we did not have a separate or disinterested board of directors.

As a result, the terms of those agreements may not reflect terms that would have resulted from arm’s-length negotiations between unaffiliated third parties. Arm’s-length negotiations between ARKO Parent and an unaffiliated third party in another form of transaction, such as a buyer in a sale of a

 

 

 

54


Table of Contents

Risk factors

 

 

business transaction, may have resulted in more favorable terms to the unaffiliated third party. For additional information, refer to the section entitled “Certain Relationships and Related Party Transactions.”

The liability and obligations of ARKO Parent is limited under our arrangements with it and we have agreed to indemnify ARKO Parent against claims that it may face in connection with certain of such arrangements.

Under the Management Services Agreement, ARKO Parent will not assume any responsibility other than to provide or arrange for the provision of the services described therein in good faith and the provision or arrangement of such services is subject to a number of exceptions, which may leave us without sufficient operational or administrative support. ARKO Parent is generally not obligated to continue to employ or engage the requisite personnel or service provider, and if such resources are no longer available to ARKO Parent, a third party service provider objects to the provision of services to us or if another exception under the Management Services Agreement applies, ARKO Parent will not be obligated to provide us with the applicable service until we are able to hire the requisite personnel or onboard a satisfactory replacement service provider.

In addition, under the Employee and Intercompany Matters Agreement, we will be responsible for any liabilities associated with the participation in ARKO Parent’s benefit plans, regardless of when such claims or liabilities are filed, reported or payable. Under that agreement, ARKO Parent may designate certain of directors and officers who, notwithstanding indemnification by ARKO Parent, shall look to us as the indemnitor of first resort. Additionally, under the Fuel Distribution Agreement, ARKO Parent may terminate our exclusive supplier relationship under certain circumstances upon short notice by paying liquidated damages, which may not fully compensate us for the disruption to our business.

In addition, under certain related party lease and sublease agreements, we are responsible for all taxes, insurance, utilities, maintenance, and environmental compliance obligations, and indemnify ARKO Parent and its affiliates for liabilities arising under such agreements, or may otherwise be liable for obligations of ARKO Parent and its affiliates under such agreements, including as a result of breaches outside of our control. See “Risk Factors—Risks Related to Our Business and Industry—We may not be able to lease sites we own or sublease sites we lease on favorable terms and any such failure could adversely affect our results of operations, financial condition and ability to make distributions to our stockholders” above.

These protections may result in ARKO Parent tolerating greater risks when making decisions than otherwise would be the case, expose us to unexpected costs related to employment matters and the risks of significant interruption in our business operations if ARKO Parent or its service providers are permitted to reduce to cease providing operational and administrative services on which we rely to conduct our business, which may materially affect our business and results of operations.

Certain of the executive officers of ARKO Parent are also our directors and officers, which may create conflicts of interest or the appearance of conflicts of interest.

Certain of ARKO Parent’s current executive officers are also our executive officers, and this could create, or appear to create, potential conflicts of interest when we and ARKO Parent encounter opportunities or face decisions that could have implications for both companies or in connection with the allocation of such officers’ time between ARKO Parent and us. Additionally, Arie Kotler, our Chief Executive Officer and member of our board of directors, is also Chief Executive Officer and a member of the board of directors of ARKO Parent. Because of their current or former positions with ARKO Parent, our executive

 

 

 

55


Table of Contents

Risk factors

 

 

officers own equity interests in ARKO Parent. Continuing ownership of shares of ARKO Parent capital stock and current and future equity awards could create, or appear to create, potential conflicts of interest if we and ARKO Parent face decisions that could have implications for both ARKO Parent and us.

ARKO Parent may compete with us.

Notwithstanding ARKO Parent’s continued ownership and control of the Company, ARKO Parent will not be restricted from competing with us other than with respect to offering us certain opportunities to participate in joint acquisitions under the Omnibus Agreement. If ARKO Parent in the future decides to engage in the type of business we conduct, it may have a competitive advantage over us, which may cause our business, financial condition and results of operations to be materially adversely affected.

RISKS RELATED TO OWNERSHIP OF OUR CLASS A COMMON STOCK AND THIS OFFERING

We have no operating history as a separate public company, and our historical financial information is not necessarily representative of the results we would have achieved as a separate public company and may not be a reliable indicator of our future results.

The historical financial information we have included in this prospectus does not reflect what our financial position, results of operations or cash flows would have been had we been a separate public company during the historical periods presented, or what our financial position, results of operations or cash flows will be in the future as a separate public company. Prior to the Transactions, our businesses have been operated by ARKO Parent as part of its broader corporate organization, rather than as a separate public company. ARKO Parent performed various business functions for us such as finance, information technology, legal, human resources, licensing, risk management, fuel procurement, fuel pricing, supply chain and purchasing functions. Our historical financial results reflect allocations of corporate expenses from ARKO Parent or autonomous entity adjustments for such functions and may be different than the expenses we would have incurred had we operated as a separate public company. Following the Transactions, our costs related to such functions may therefore increase. Additionally, after the completion of the Transactions, including this offering, the cost of capital for our businesses may be higher than ARKO Parent’s cost of capital prior to the Transactions. Other significant changes may occur in our cost structure, management, financing and business operations as a result of operating as a company separate from ARKO Parent.

There has been no public market for our Class A common stock prior to this offering, and the trading price of our Class A common stock may be volatile.

There has been no public market for our Class A common stock prior to this offering, and an active trading market for our Class A common stock may not develop or be sustained. The initial public offering price of our Class A common stock was determined through negotiation between us and the underwriters. This price does not necessarily reflect the price at which investors in the market will be willing to buy and sell shares of our Class A common stock following this offering. In addition, the trading price of our Class A common stock may fluctuate significantly in response to a number of factors, most of which we cannot predict or control, including:

 

 

price and volume fluctuations in the overall stock market or of fuel distribution stocks from time to time;

 

 

actual or anticipated changes in our results of operations or fluctuations in our results of operations, including due to the seasonality of our business;

 

 

 

56


Table of Contents

Risk factors

 

 

 

our incurrence of any additional indebtedness or any fluctuations in interest rates impacting our existing indebtedness;

 

 

our ability to produce timely and accurate financial statements;

 

 

the financial projections we may provide to the public, any changes in these projections, or our failure to meet these projections;

 

 

announcements by us or our competitors of new offerings or new or terminated significant contracts, commercial relationships, acquisitions, or capital commitments;

 

 

industry or financial analyst or investor reaction to our press releases, other public announcements and filings with the SEC;

 

 

rumors and market speculation involving us or other companies in our industry;

 

 

price and volume fluctuations in the overall stock market from time to time;

 

 

the expiration of market standoff or contractual lock-up agreements and sales of shares of our Class A common stock by us or our stockholders;

 

 

failure of industry or financial analysts to maintain coverage of us, changes in financial estimates by any analysts who follow our company, or our failure to meet these estimates or the expectations of investors;

 

 

actual or anticipated developments in our business or our competitors’ businesses or the competitive landscape generally;

 

 

litigation or other proceedings involving us, our industry or both, or investigations by regulators into our operations or those of our competitors;

 

 

developments or disputes concerning our intellectual property rights or our solutions, or third-party proprietary rights;

 

 

new laws or regulations or new interpretations of existing laws or regulations applicable to our business;

 

 

any major changes in our management or our board of directors;

 

 

the global political, economic, and macroeconomic climate, including but not limited to, actual or perceived instability in the banking industry, potential uncertainty with respect to the federal debt ceiling and budget and potential government shutdowns related thereto, labor shortages, supply chain disruptions, potential recession, inflation, and rising interest rates;

 

 

the impact of political instability, natural disasters, war and/or events of terrorism, such as the conflict in the Middle East and between Russia and Ukraine and the corresponding tensions created from such conflict between Russia, the United States and countries in Europe and the Middle East, as well as other countries such as China;

 

 

actual or perceived cybersecurity breaches or incidents;

 

 

any significant change in our management or board of directors; and

 

 

sales of our Class A common stock by us, ARKO Parent, or our officers, directors and employees.

In addition, the trading price of our Class A common stock might also decline in reaction to events that affect other companies in our industry even if these events do not directly affect us. In the past, following periods of volatility in the overall market and the trading price of a particular company’s securities,

 

 

 

57


Table of Contents

Risk factors

 

 

securities class action litigation has often been instituted against these companies. This litigation, if instituted against us, would result in substantial costs and a diversion of our management’s attention and resources.

Furthermore, the trading price of our Class A common stock may be adversely affected by third parties trying to drive down the trading price of our Class A common stock. Short sellers and others, some of whom post anonymously on social media, can negatively affect the trading price of our Class A common stock and may be positioned to profit if the trading price of our Class A common stock declines. These broad market and industry factors may seriously harm the trading price of our Class A common stock, regardless of our operating performance.

The continued concentrated ownership of our common stock could depress our Class A common stock price.

Immediately following the completion of this offering, ARKO Parent will own   shares of our Class B common stock, representing  % of the economic interests in us, and  % of the combined voting power of our Class A common stock and Class B common stock (or % of the economic interests in us if the underwriters exercise their over-allotment option to purchase additional shares of Class A common stock in full). The liquidity of shares of our Class A common stock in the market may be constrained for as long as ARKO Parent continues to hold a significant position in our common stock. A lack of liquidity in our Class A common stock could depress the price of our Class A common stock.

We cannot predict the effect our multi-class structure may have on the market price of our Class A common stock.

We cannot predict whether our multi-class structure will result in a lower or more volatile market price of our Class A common stock, adverse publicity or other adverse consequences. For example, certain stock index providers have excluded or limited the eligibility of public companies with multiple classes of shares of common stock from being added to certain stock indices. The multi-class structure of our common stock would therefore make us ineligible for inclusion in indices with such restrictions and, as a result, mutual funds, exchange-traded funds, and other investment vehicles that attempt to passively track these indices may not invest in our Class A common stock.

In addition, several stockholder advisory firms and large institutional investors have been critical of the use of multi-class structures. Such stockholder advisory firms may publish negative commentary about our corporate governance practices or capital structure, which may dissuade large institutional investors from purchasing shares of our Class A common stock.

These actions could make our Class A common stock less attractive to other investors. As a result, the market price of our Class A common stock could be adversely affected.

Future sales or distributions of shares of our Class A common stock by ARKO Parent could depress our Class A common stock price, impact our operations or result in a change in control of us.

Following completion of this offering, ARKO Parent will hold   shares of Class B common stock, which is convertible into   shares of Class A common stock. After this offering, and subject to the lock-up period described below under “Shares Eligible for Future Sale—Lock-up Agreements,” ARKO Parent generally has the right at any time to sell or otherwise dispose of all or a portion of the shares of our Class B common stock or Class A common stock that it owns to third parties. A sale of a controlling interest in us to a third party would result in persons other than ARKO Parent controlling us

 

 

 

58


Table of Contents

Risk factors

 

 

and could result in a change of management or changes in our business operations and policies. Sales by ARKO Parent in the public market of substantial amounts of our Class A common stock or a spin-off to its stockholders also could depress the price of our Class A common stock.

In addition, ARKO Parent will have the right, subject to certain conditions, to require us to file registration statements covering the sale of shares of our Class A common stock issuable upon conversion of its shares of our Class B common stock or to include such shares of our Class A common stock in other registration statements that we may file. In the event ARKO Parent exercises its registration rights and sells all or a portion of its shares of our Class A common stock, the price of our Class A common stock could decline. See “Shares Eligible for Future Sale—Sale of restricted shares.”

If securities or industry analysts do not publish research or publish inaccurate or unfavorable research about us, our business or our market, or if they change their recommendations regarding our Class A common stock adversely, the trading price and trading volume of our Class A common stock could decline.

The trading market for our Class A common stock will depend, in part, on the research and reports that securities or industry analysts publish about us, our business, our market or our competitors. The analysts’ estimates are based upon their own opinions and are often different from our estimates or expectations. If any of the analysts who cover us change their recommendation regarding our Class A common stock adversely, provide more favorable relative recommendations about our competitors, or publish inaccurate or unfavorable research about our business, the trading price of our Class A common stock would likely decline. If few securities analysts commence coverage of us, or if one or more of these analysts cease coverage of us or fail to publish reports on us regularly, we could lose visibility in the financial markets and demand for our securities could decrease, which could cause the trading price and volume of our Class A common stock to decline.

If you purchase our Class A common stock in this offering, you will incur immediate and substantial dilution in the book value of your shares.

Investors purchasing Class A common stock in this offering will pay a price per share that substantially exceeds the pro forma net tangible book value per share. As a result, investors purchasing Class A common stock in this offering will incur immediate dilution of $     per share, at the initial public offering price of $     per share, which is the midpoint of the estimated initial public offering price range set forth on the cover page of this prospectus, and our pro forma net tangible book value per share as of September 30, 2025. For additional information on the dilution you may suffer as a result of investing in this offering, see the section entitled “Dilution.”

This dilution is due to the substantially lower price paid by ARKO Parent for its shares of our Class B common stock purchased prior to this offering as compared to the price offered to the public in this offering for our Class A common stock.

We are a holding company and our only material asset after completion of this offering will be our interests in our subsidiaries, and we are accordingly dependent upon distributions from our subsidiaries to pay dividends, taxes and other expenses.

We are a holding company and have no material assets other than our ownership of interests in various operating companies contributed to us by ARKO Parent in the Transactions and any assets that we may acquire. We do not have any independent means of generating revenue. We intend to cause our subsidiaries to make distributions to us in an amount sufficient to cover all applicable taxes payable and the minimum quarterly dividends declared by us, along with costs to fund our operations. To the extent

 

 

 

59


Table of Contents

Risk factors

 

 

that we need funds to pay such quarterly cash dividend to holders of our Class A common stock or otherwise, and our subsidiaries are restricted from making such distributions under applicable law or regulation or are otherwise unable to provide such funds, it could materially adversely affect our liquidity and financial condition and limit our ability to pay dividends to holders of our common stock.

We will be a “controlled company” within the meaning of the rules of Nasdaq and, as a result, will qualify for, and may in the future rely on, exemptions from certain corporate governance requirements. You will not have the same protections afforded to stockholders of companies that are subject to such requirements.

Upon completion of this offering, ARKO Parent will hold  % of the total voting power of both classes of our common stock outstanding after this offering and will therefore have the ability to determine all matters requiring approval by our stockholders, including the election of our directors, amendment of our governing documents, and approval of certain major corporate transactions (see “Risk Factors—Risks Related to the Transactions and our Governance Relationship with ARKO Parent—ARKO Parent controls our Company and will have the ability to control the direction of our business”). As a result of the voting power held by ARKO Parent, we will be a “controlled company” within the meaning of the corporate governance rules of Nasdaq. Under these rules, a listed company of which more than 50% of the total voting power is held by an individual, group or another company is a “controlled company” and may elect not to comply with certain corporate governance requirements, including:

 

 

the requirement that a majority of our board of directors consist of independent directors;

 

 

the requirement that our nominating and corporate governance committee be composed entirely of independent directors with a written charter addressing the committee’s purpose and responsibilities, or if no such committee exists, that our director nominees be selected or recommended by independent directors constituting a majority of the board’s independent directors in a vote in which only independent directors participate;

 

 

the requirement that our compensation committee be composed entirely of independent directors with a written charter addressing the committee’s purpose and responsibilities; and

 

 

the requirement for an annual performance evaluation of our nominating and corporate governance and compensation committees.

We do not currently expect or intend to rely on any of these exemptions, but there can be no assurance that we will not rely on these exemptions in the future. If we were to utilize some or all of these exemptions, you may not have the same protections afforded to stockholders of companies that are subject to all of the Nasdaq rules regarding corporate governance.

We expect to incur additional costs as a result of being a public company, which may adversely affect our business, financial condition and results of operations.

Upon completion of this offering, we expect to incur costs associated with corporate governance requirements that will become applicable to us as a public company, including rules and regulations of the SEC, under the Sarbanes-Oxley Act of 2002, the Dodd-Frank Wall Street Reform and Consumer Protection Act of 2010, and the Exchange Act, as well as the rules of Nasdaq. These rules and regulations are expected to significantly increase our accounting, legal and financial compliance costs and make some activities more time-consuming. We also expect these rules and regulations to make it more expensive for us to maintain directors’ and officers’ liability insurance. As a result, it may be more difficult for us to attract and retain qualified persons to serve on our board of directors or as executive

 

 

 

60


Table of Contents

Risk factors

 

 

officers. Accordingly, increases in costs incurred as a result of becoming a publicly traded company may adversely affect our business, financial condition and results of operations.

If we experience material weaknesses in the future or otherwise fail to maintain an effective system of internal controls in the future, we may not be able to accurately report our financial condition or results of operations, which may adversely affect investor confidence in us and, as a result, the value of our Class A common stock.

As a result of becoming a public company, we will be required, under Section 404 of the Sarbanes-Oxley Act of 2002, to furnish a report by management on, among other things, the effectiveness of our internal control over financial reporting beginning with our Annual Report on Form 10-K for the year ending December 31, 2026. This assessment will need to include disclosure of any material weaknesses identified by our management in our internal control over financial reporting. A material weakness is a deficiency or combination of deficiencies in internal control over financial reporting, such that there is a reasonable possibility that a material misstatement of a company’s annual and interim financial statements will not be detected or prevented on a timely basis.

We are further enhancing internal controls, processes and related documentation necessary to perform the evaluation needed to comply with Section 404. We may not be able to complete our evaluation, testing and any required remediation in a timely fashion. During the evaluation and testing process, if we identify one or more material weaknesses in our internal control over financial reporting, we will be unable to assert that our internal controls are effective. The effectiveness of our controls and procedures may be limited by a variety of factors, including:

 

 

faulty human judgment and simple errors, omissions or mistakes;

 

 

fraudulent action of an individual or collusion of two or more people;

 

 

inappropriate management override of procedures; and

 

 

the possibility that any enhancements to controls and procedures may still not be adequate to assure timely and accurate financial control.

Our auditors will be required to express an opinion on the effectiveness of our internal controls. If we are unable to confirm that our internal control over financial reporting is effective, or if our independent registered public accounting firm is unable to express an opinion on the effectiveness of our internal controls, we could lose investor confidence in the accuracy and completeness of our financial reports, which could cause the price of our Class A common stock to decline.

Our disclosure controls and procedures may not prevent or detect all errors or acts of fraud.

Upon the closing of this offering, we will become subject to the periodic reporting requirements of the Exchange Act. We designed our disclosure controls and procedures to provide reasonable assurance that information we must disclose in reports we file or submit under the Exchange Act is accumulated and communicated to management, and recorded, processed, summarized and reported within the time periods specified in the rules and forms of the SEC. We believe that any disclosure controls and procedures, no matter how well conceived and operated, can provide only reasonable, not absolute, assurance that the objectives of the control system are met. These inherent limitations include the realities that judgments in decision-making can be faulty, and that breakdowns can occur because of simple error or mistake. Additionally, controls can be circumvented by the individual acts of some persons, by collusion of two or more people or by an unauthorized override of the controls. Accordingly, because of the inherent limitations in our control system, misstatements due to error or fraud may occur and not be detected.

 

 

 

61


Table of Contents

Risk factors

 

 

Certain provisions in our amended and restated certificate of incorporation or our debt facilities may discourage, delay or prevent a change in control or prevent an acquisition of our business at a premium price.

Our amended and restated certificate of incorporation will include certain provisions which may have the effect of delaying or preventing a future takeover or change in control that stockholders may consider to be in their best interests. Among other things, our amended and restated certificate of incorporation will provide for (i) limitations on convening special stockholder meetings, which could make it difficult for our stockholders to adopt desired governance changes, (ii) a prohibition on stockholder action by written consent, (iii) a forum selection clause, which means certain litigation against us can only be brought in Delaware and (iv) authorized but unissued common stock and preferred stock, which are available for future issuances without stockholder approval. Our equity plans and our officers’ employment agreements provide certain rights to plan participants and those officers, respectively, in the event of a change in control. For more information, see “Description of Capital Stock.”

Under the indenture governing the Senior Notes, if certain specified change of control events occur, which may include the sale of all or substantially all of ARKO Petroleum’s assets, each holder of the Senior Notes may require ARKO Parent to repurchase all of such holder’s Senior Notes at a purchase price equal to 101% of the principal amount of such notes, plus accrued and unpaid interest, if any, to, but not including, the date of purchase. In addition, the GPMP Capital One Credit Facility, and certain of ARKO Parent’s credit facilities to which we are contractually bound provide for an event of default upon the occurrence of certain specified change of control events, which may include the sale of all or substantially all of ARKO Petroleum’s assets.

Our amended and restated certificate of incorporation will designate specific courts as the exclusive forum for certain litigation that may be initiated by our stockholders, which could limit our stockholders’ abilities to obtain a favorable judicial forum for disputes with us or our directors, officers or employees.

Our amended and restated certificate of incorporation will provide that, unless we consent in writing to the selection of an alternative forum, the sole and exclusive forum, to the fullest extent permitted by law, for (1) any derivative action or proceeding brought on our behalf, (2) any action asserting a claim of breach of a fiduciary duty owed by any of our current or former directors, officers or other employees or stockholders to us or our stockholders, creditors or other constituents, or a claim of aiding and abetting any such breach of fiduciary duty, (3) any action asserting a claim against us or any of our directors or officers or other employees or stockholders arising pursuant to, or any action to interpret, apply, enforce any right, obligation or remedy under or determine the validity of, any provision of the Delaware General Corporation Law (“DGCL”) or our amended and restated certificate of incorporation or amended and restated bylaws or as to which the DGCL confers jurisdiction on the Court of Chancery of the State of Delaware, (4) any action asserting a claim that is governed by the internal affairs doctrine, or (5) any other action asserting an “internal corporate claim” under the DGCL shall be the Court of Chancery of the State of Delaware (or, if and only if the Court of Chancery does not have subject matter jurisdiction, another state court sitting in the State of Delaware or, if and only if neither the Court of Chancery nor any state court sitting in the State of Delaware has subject matter jurisdiction, then the federal district court for the District of Delaware) (the “Delaware Forum Provision”). Notwithstanding the foregoing, our amended and restated certificate of incorporation will provide that the Delaware Forum Provision will not apply to any actions arising under the Securities Act or the Exchange Act. However, our amended and restated certificate of incorporation will provide that unless we consent in writing to the selection of an alternative forum, (i) the federal district court for the District of Delaware shall, to the fullest extent permitted by law, be the sole and exclusive forum for resolving any complaint

 

 

 

62


Table of Contents

Risk factors

 

 

asserting a cause of action arising under the Securities Act and (ii) the Court of Chancery of the State of Delaware and the federal district court for the District of Delaware shall be the sole and exclusive forums for the resolution of any derivative claim arising under the Exchange Act (the “Federal Forum Provision”).

The Delaware Forum Provision and the Federal Forum Provision may limit a stockholder’s ability to bring a claim in a judicial forum that it finds favorable for disputes with us or our directors, officers or other employees, which may discourage lawsuits against us and our directors, officers and other employees. Alternatively, if a court were to find the Delaware Forum Provision or the Federal Forum Provision to be inapplicable or unenforceable in an action, we may incur additional costs associated with resolving such action in other jurisdictions, which could harm our business, financial condition or results of operations. Any person or entity purchasing or otherwise acquiring any interest in our shares of capital stock shall be deemed to have notice of and consented to the Delaware Forum Provision and the Federal Forum Provision, but will not be deemed to have waived our compliance with the federal securities laws and the rules and regulations thereunder.

 

 

 

63


Table of Contents

  

 

 

Cautionary note regarding forward-looking statements

This prospectus contains “forward-looking statements” within the meaning of applicable securities laws. All statements (other than statements of historical facts) in this prospectus regarding our prospects, expectations, intentions, plans, financial position and business strategy may constitute forward-looking statements. Forward-looking statements generally can be identified by the use of terminology such as “believe,” “expect,” “anticipate,” “intend,” “plan,” “estimate,” “seek,” “will,” “may,” “should,” “predict,” “project,” “potential,” “continue” or the negatives of these terms or variations of them or similar expressions. These statements are based on certain assumptions that we have made in light of our experience in the industry in which we operate as well as our perceptions of historical trends, current conditions, expected future developments and other factors that we believe are appropriate in these circumstances. As you read and consider this prospectus, you should understand that these statements are not guarantees of performance or results. Forward-looking statements are only predictions and reflect our views as of the date they are made with respect to future events and financial performance. They involve risks, uncertainties and assumptions. Many factors could affect our actual results and could cause actual results to differ materially from those expressed in the forward-looking statements. 

Risks and uncertainties, the occurrence of which could adversely affect our business and cause actual results to differ materially from those expressed or implied in the forward-looking statements include, but are not limited to, the following:

 

   

our ability to effectively compete in the highly competitive fragmented motor fuel distribution industry and the fleet fueling business;

 

   

sustained inflationary pressures on costs for labor, services and materials, and high interest rates;

 

   

seasonal trends;

 

   

changes in the wholesale prices of motor fuel;

 

   

significant changes in demand for fuel-based modes of transportation and for trucking services;

 

   

negative events or developments associated with branded motor fuel suppliers;

 

   

dependency on several principal suppliers for our fuel purchases and third-party transportation providers for the transportation of most of our motor fuel;

 

   

significant portion of our revenue is generated under fuel supply agreements with dealers that must be renegotiated or replaced periodically;

 

   

changes in economic conditions, tax or trade policy, and consumer confidence in the U.S.;

 

   

acquisitions not on economically acceptable terms, or acquisitions that do not perform as expected;

 

   

our ability to successfully integrate acquired operations or otherwise realize the expected benefits from our acquisitions;

 

   

the Russia-Ukraine War, Israel-Hamas War, events occurring in response thereto and any expansion of hostilities;

 

   

environmental protection and operational health and safety laws and regulations related to the distribution, transportation and storage of motor fuels, or business interruptions and inherent hazards and risks that may expose us, our customers or suppliers, to significant costs and liabilities;

 

   

our ability and our customers’ and suppliers’ ability to obtain, maintain and comply with government permits, licenses and approvals;

 

 

 

64


Table of Contents

Cautionary note regarding forward-looking statements

 

 

   

failure to comply with applicable laws and regulations;

 

   

generation of sufficient cash from operations after payment of our expenses, and establishment of cash reserves to enable us to pay the intended quarterly distribution to our stockholders;

 

   

extensive tax liabilities imposed by multiple jurisdictions;

 

   

the loss of key senior management personnel or the failure to recruit or retain qualified senior management personnel;

 

   

unfavorable weather conditions;

 

   

payment-related risks that may result in higher operating costs or the inability to process payments;

 

   

significant disruptions of information technology systems, breaches of data security or other cybersecurity incidents, or compromised data;

 

   

evolving laws, regulations, standards, and contractual obligations related to data privacy and security regulations, and our actual or perceived failure to comply with such obligations;

 

   

our ability to renew leases of land on which certain of our sites are located, or our ability to renew such leases with terms favorable to us;

 

   

our ability to lease sites we own or sublease sites we lease on favorable terms;

 

   

our failure to adequately secure, maintain, and enforce our intellectual property rights;

 

   

our operations present risks which may not be fully covered by insurance;

 

   

we will remain a restricted subsidiary and/or guarantor under certain of ARKO Parent’s credit facilities and Senior Notes indenture and will be subject to various covenants;

 

   

the agreements governing our indebtedness contain various restrictions and financial covenants;

 

   

our level of indebtedness, together with ARKO Parent’s indebtedness, the terms of our and its borrowings and any future ARKO Parent credit ratings;

 

   

our and ARKO Parent’s variable rate debt;

 

   

changes in U.S. trade policy, including the imposition of tariffs and the resulting consequences;

 

   

the market price and trading volume of our Class A common stock may be volatile and could decline significantly;

 

   

continued concentrated ownership of our common stock could depress our Class A common stock price;

 

   

risks related to our multi-class structure on the market price of our Class A common stock;

 

   

future sales or distributions of shares of our Class A common stock by ARKO Parent could depress our Class A common stock price; and

 

   

other risks and uncertainties detailed under the section entitled “Risk Factors.”

Additionally, we operate in a very competitive and rapidly changing environment. New risks emerge from time to time, and it is not possible for our management to predict all risks, nor can we assess the impact of all factors on our business or the extent to which any factor, or combination of factors, may cause actual results to differ materially from those contained in any forward-looking statements we may make. In light of these risks, uncertainties and assumptions, the forward-looking statements contained in this prospectus might not prove to be accurate, and you should not place undue reliance upon them or

 

 

 

65


Table of Contents

Cautionary note regarding forward-looking statements

 

 

otherwise rely upon them as predictions of future events. All forward-looking statements attributable to us or persons acting on our behalf are expressly qualified in their entirety by the foregoing cautionary statements. All such statements speak only as of the date made, and we undertake no obligation to update or revise publicly any forward-looking statements, whether as a result of new information, future events or otherwise, except as required by law.

 

 

 

66


Table of Contents

  

 

 

Use of proceeds

We estimate that the net proceeds to us from the sale of shares of our Class A common stock in this offering will be approximately $    after deducting the underwriting discounts and commissions and estimated offering expenses payable by us. This assumes an initial public offering price of $    per share, which is the midpoint of the estimated public offering price range on the cover page of this prospectus. If the underwriters exercise their over-allotment option to purchase additional shares of Class A common stock in full, the net proceeds to us will be approximately $    .

We intend to use the net proceeds from this offering to repay approximately $     of outstanding borrowings under our revolving credit facility provided pursuant to the GPMP Capital One Credit Facility, plus approximately $     of accrued and unpaid interest and related fees and expenses thereon. To the extent any proceeds from this offering remain after such repayment, we intend to use such remaining proceeds for general corporate purposes.

As of September 30, 2025, approximately $380.8 million was outstanding under our revolving credit facility under the GPMP Capital One Credit Facility, bearing interest at a weighted average rate of 7.4% per annum. Borrowings under the GPMP Capital One Credit Facility bear interest, at our election, at Adjusted Term SOFR plus a margin ranging from 2.25% to 3.25% per annum or an alternate base rate plus a margin ranging from 1.25% to 2.25% per annum, in each case depending on GPMP’s consolidated total leverage ratio. The GPMP Capital One Credit Facility matures on May 5, 2028 and does not require scheduled principal payments prior to maturity. Borrowings to be repaid with the net proceeds of this offering were incurred for general partnership purposes, including working capital, capital expenditures and permitted acquisitions.

We cannot specify with certainty all of the uses of the net proceeds that we will receive from this offering. Accordingly, we will have broad discretion in the application of these proceeds, and our investors will be relying on the judgment of our management regarding the application of the net proceeds of this offering.

Each $1.00 increase or decrease in the assumed initial public offering price of $     per share, which is the midpoint of the estimated public offering price range set forth on the cover page of this prospectus, would increase or decrease, as applicable, the net proceeds that we receive from this offering by approximately $     , assuming that the number of shares offered by us, as set forth on the cover page of this prospectus, remains the same and after deducting the estimated underwriting discounts and commissions payable by us. Similarly, each increase or decrease of 1.0 million in the number of shares of our Class A common stock offered by us would increase or decrease, as applicable, the net proceeds that we receive from this offering by approximately $     , assuming the assumed initial public offering price remains the same and after deducting the estimated underwriting discounts and commissions payable by us.

The information discussed above is illustrative only and will be adjusted based on the actual initial public offering price and other terms of this offering determined at pricing.

 

 

 

67


Table of Contents

  

 

 

Capitalization

The following table sets forth our cash and cash equivalents and capitalization as of September 30, 2025:

 

   

on an actual basis; and

 

   

on an as adjusted basis to give effect to the issuance and sale of shares of our Class A common stock offered by us in this offering at an assumed offering price of $    per share, which is the midpoint of the estimated price range appearing on the cover page of this prospectus, after deducting underwriting discounts and commissions and estimated offering expenses payable by us, and the application of such proceeds as described in the section entitled “Use of Proceeds.”

The information below is not necessarily indicative of what our cash and capitalization would have been had the offering been completed as of September 30, 2025. In addition, it is not indicative of our future cash and capitalization. This table should be read in conjunction with the Contributed Businesses’ audited and unaudited combined financial statements and related notes thereto contained elsewhere in this prospectus, as well as “Prospectus Summary—Summary Combined Financial and Other Data,” “Prospectus Summary—The Transactions,” “Use of Proceeds,” and “Management’s Discussion and Analysis of Financial Condition and Results of Operations.”

 

      As of September 30, 2025   
     Actual     As Adjusted4  
     (in thousands)  

Cash and cash equivalents

   $ 32,993            
  

 

 

   

 

 

 

Debt, including current and long-term

    

Capital One Line of Credit1

     377,042    

M&T Debt2

     11,923    

Less current portion

     (5,674  
  

 

 

   

 

 

 

Total long-term debt, net

   $ 383,291    
  

 

 

   

 

 

 

Stockholders’ Equity

    

Common stock:

    

Class A, par value $0.0001 per share; actual: No shares authorized, issued and outstanding as of September 30, 2025; as adjusted: 400,000,000 shares authorized, shares issued and outstanding3

     —     

Class B, par value $0.0001 per share; actual: No shares authorized, issued and outstanding as of September 30, 2025; as adjusted: 200,000,000 shares authorized, shares issued and outstanding3

     —     

Preferred Stock, par value $0.0001 per share; actual: No shares authorized, issued and outstanding as of September 30, 2025; as adjusted: 5,000 shares authorized, none issued or outstanding

     —     

Additional paid-in capital

     —     

ARKO Parent’s net investment

     43,306    
  

 

 

   

 

 

 

Total Stockholders’ Equity

    
  

 

 

   

 

 

 

Total capitalization

    
  

 

 

   

 

 

 
 
(1)   Does not include $0.5 million of letters of credit outstanding under the Capital One Line of Credit. As of September 30, 2025, we had $418.7 million available for borrowing under the Capital One Line of Credit.

 

 

 

68


Table of Contents

Capitalization

 

 

(2)   Composed of (a) $2.4 million outstanding under the line of credit to purchase equipment and (b) $9.5 million of real estate loans. As of September 30, 2025, approximately $33.5 million remained available under ARKO Parent’s equipment line of credit. See “Description of Certain Indebtedness.”
(3)   As part of the Transactions, we will issue to ARKO Parent (in exchange for the 1,000 shares of common stock initially issued to ARKO Parent in connection with its incorporation, which shares will be cancelled as part of the exchange)     shares of our Class B common stock. In this offering, we expect to issue     shares of Class A common stock (or     shares if the underwriters exercise their over-allotment option in full).
(4)   We intend to use the net proceeds from this offering to repay approximately $     of outstanding borrowings under our revolving credit facility provided pursuant to the GPMP Capital One Credit Facility, plus approximately $     of accrued and unpaid interest and related fees and expenses thereon. See “Description of Certain Indebtedness” and “Use of Proceeds.”

 

 

 

69


Table of Contents

  

 

 

Dilution

If you invest in our Class A common stock in this offering, your ownership interest will be immediately diluted to the extent of the difference between the initial public offering price per share of our Class A common stock and the pro forma net tangible book value per share of our Class A common stock after this offering. Dilution results from the fact that the per share offering price of the Class A common stock is substantially in excess of the book value (deficit) per share attributable to the shares of our outstanding common stock, all of which, immediately prior to this offering, is held by ARKO Parent.

Net tangible book value per share of Class A common stock is determined by dividing our total tangible assets less our total liabilities by the number of shares of our common stock outstanding. As of September 30, 2025, we had a net tangible book value of $    million, or $    per share of Class A common stock.

After giving further effect to receipt of the net proceeds from our issuance and the sale of    shares of Class A common stock in this offering at an assumed initial public offering price of $    per share of Class A common stock, which is the midpoint of the estimated public offering price range set forth on the cover page of this prospectus, and after deducting the estimated underwriting discounts and commissions and offering expenses payable by us and the use of the proceeds of this offering, our pro forma net tangible book value as of September 30, 2025 would have been approximately $    million, or approximately $    per share of common stock. This amount represents an immediate increase in net tangible book value of $    per share to our existing stockholder and an immediate dilution of approximately $    per share to new investors participating in this offering. We determine dilution by subtracting the pro forma net tangible book value per share after this offering from the amount of cash that a new investor paid for a share of Class A common stock.

The following table illustrates the calculation of the amount of dilution per share that a purchaser of shares of our Class A common stock in this offering will incur given the assumptions above:

 

Assumed initial public offering price per share

   $       

Net tangible book value per share as of September 30, 2025

   $    

Increase in net tangible book value per share attributable to new investors purchasing Class A common stock in this offering

   $    
  

 

 

 

Pro forma net tangible book value per share of Class A common stock upon completion of this offering and the use of the proceeds of this offering as described under “Use of Proceeds”

   $    

Dilution per share to new Class A common stock investors from this offering

   $    
  

 

 

 

The above discussion and table exclude an aggregate of    additional shares of our Class A common stock reserved for future awards pursuant to the 2025 Plan.

A $1.00 increase or decrease in the assumed initial public offering price of $    per share (the midpoint of the estimated public offering price range set forth on the cover page of this prospectus) would increase or decrease the pro forma net tangible book value per share after this offering by $    per share and increase or decrease the dilution to new investors in this offering by $    per share, in each case assuming the number of shares of Class A common stock offered by us, as set forth on the cover page of this prospectus, remains the same and less underwriting discounts and commissions and estimated offering expenses payable by us. If the underwriters exercise their option to purchase from us additional shares of our Class A common stock in full, the pro forma net tangible

 

 

 

70


Table of Contents

Dilution

 

 

book value per share of our common stock would be $    per share, and the dilution in net tangible book value per share to investors in this offering would be $    per share of Class A common stock.

 

 

 

71


Table of Contents

  

 

 

Cash dividend policy

You should read the following discussion of our cash dividend policy in conjunction with “—Assumptions and considerations” below, which includes the factors and assumptions upon which we have based our cash dividend policy. In addition, you should read “Cautionary Note Regarding Forward-looking Statements” and “Risk Factors” for information regarding statements that do not relate strictly to historical or current facts and certain risks inherent in our business, which may impact our ability to pay cash dividends.

This forecast of future operating results and Discretionary Cash Flow in future periods is based on the assumptions described below and other assumptions believed by us to be reasonable as of the date of this prospectus, and such forecast and the discussion below necessarily comprise forward-looking statements. These forward-looking statements are based upon estimates and assumptions about circumstances and events that have not yet occurred and are subject to all of the uncertainties inherent in making projections. This forecast should not be relied upon as fact or as an accurate representation of future results. Future results will be different from this forecast and the differences may be materially less favorable.

For additional information regarding our historical results of operations, you should refer to financial statements included elsewhere in this prospectus.

General

We intend to pay a minimum regular quarterly cash dividend of $     per share to holders of our Class A common stock, or $     per share on an annualized basis. Our Board of Directors will determine the amount, timing, and payment of any dividend in its sole discretion taking into account Discretionary Cash Flow, reserves for working capital and investment capital expenditures, debt service, the prudent conduct of our business, and other factors it deems relevant. Our objective is to pay our Class A common stockholders a consistent and growing cash dividend that is sustainable on a long-term basis. Cash dividends paid in respect of our Class A common stock will also be paid in respect of our Class B common stock in an amount equal to the shares of Class A common stock into which such Class B common stock is convertible. No cash dividends may be paid on one class of our common stock without paying an equal cash dividend on our other class of common stock.

Our minimum quarterly dividend will initially be set at $    per share of our Class A common stock, or $    per share on an annualized basis, and the amount may be changed in the future without advance notice. We established our minimum quarterly dividend level based upon a targeted payout ratio of approximately  % of projected annual Discretionary Cash Flow, but the actual amount of any dividend will depend on the circumstances at the time it is determined by our Board of Directors. We expect to pay a quarterly dividend on or about the     th day following the expiration of each fiscal quarter to holders of our Class A common stock of record on or about the     th day following the last day of such fiscal quarter. With respect to our first dividend payable on    , 2026 to holders of record on     , 2026, assuming a completion date for this offering of     , 2026, we intend to pay a pro-rated initial dividend of $    per share.

Rationale for Our Dividend

We have established our minimum quarterly dividend level after considering the cash flows we expect to generate from the Contributed Businesses. Our Discretionary Cash Flow is likely to fluctuate from quarter to quarter, in some cases significantly, as a result of the seasonality of our business operations

 

 

 

72


Table of Contents

Cash dividend policy

 

 

and purchasing and payment patterns which change based upon the day of the week, among other factors. Accordingly, during quarters in which our business operations generate Discretionary Cash Flow in excess of the amount necessary to pay our stated quarterly dividend, we may reserve a portion of the excess cash to fund cash distributions in future quarters. In quarters in which we do not generate sufficient cash available to fund our stated quarterly cash dividend, if our Board of Directors so determines, we may use sources of cash not included in our calculation of Discretionary Cash Flow, such as net cash provided by financing activities, to pay dividends to holders of our Class A common stock. Although these other sources of cash may be substantial and available to fund a dividend payment in a particular period, we exclude these items from our calculation of Discretionary Cash Flow because we consider them non-recurring or otherwise not representative of the operating cash flows we typically expect to generate.

Discretionary Cash Flow

For purposes of setting the level of our minimum dividend, we primarily considered the amount of cash we expect to generate from the Contributed Businesses. Accordingly, we believe that an understanding of Discretionary Cash Flow is useful to investors in evaluating our ability to pay dividends pursuant to our stated cash dividend policy. Generally, we expect that “Discretionary Cash Flow” each quarter will equal net cash provided by operating activities:

 

   

less changes in operating assets and liabilities, maintenance capital expenses, charges to allowance for credit losses, and non-cash rent income (expense);

 

   

plus acquisition costs, amortization of deferred income net of prepaid to related party, and certain other expenses (income).

This measure is not a guarantee of actual dividends and should not be relied upon as indicated of amounts that will be available in any future period.

Limitations on Cash Dividends and Our Ability to Change Our Cash Dividend Policy

There is no guarantee that we will pay the minimum quarterly cash dividend, or any quarterly cash dividends, to holders of our Class A common stock. We do not have a legal obligation to pay our initial quarterly dividend or any other dividend, or a minimum dividend amount. We may change our cash dividend policy at any time, and such policy is subject to certain restrictions and uncertainties, including the following:

 

 

Section 170 of the DGCL allows our Board of Directors to declare and pay dividends on the shares of our Class A common stock either:

 

   

out of our surplus, as defined in and computed in accordance with the DGCL; or

 

   

if there is no such surplus, out of our net profits for the fiscal year in which the dividend is declared and/or the preceding fiscal year.

 

 

We may lack sufficient cash to pay dividends to holders of our Class A common stock due to cash flow shortfalls attributable to a number of operational, commercial or other factors, including increases in our operating or general and administrative expenses, principal and interest payments on our outstanding debt, income tax expenses, working capital requirements and capital expenditures or other anticipated cash needs.

 

 

We do not have a minimum quarterly dividend or employ structures intended to maintain or increase quarterly dividends over time.

 

 

Our Board of Directors has the authority to establish cash reserves for the prudent conduct of our business, and the establishment of, or increase in, those reserves could result in a reduction in cash

 

 

 

73


Table of Contents

Cash dividend policy

 

 

  distributions to our stockholders. Neither our amended and restated certificate of incorporation nor our amended and restated bylaws will set a limit on the amount of cash reserves that our Board of Directors may establish. Any decision to establish cash reserves made by our Board of Directors will be binding on our stockholders.

 

 

Our sole cash-generating asset is our interest in our subsidiaries. Therefore, our cash flow and resulting ability to make distributions is completely dependent upon the ability of our subsidiaries to make distributions.

Estimated Discretionary Cash Flow for the Year ending December 31, 2026

We forecast that our Adjusted EBITDA and Discretionary Cash Flow during the year ending December 31, 2026 will be approximately $    million and $    million, respectively. Such Discretionary Cash Flow amount (together with our other sources of liquidity) would be sufficient to pay our initial quarterly dividend of $    per share on all outstanding shares of our Class A common stock immediately after completion of this offering for each quarter in the year ending December 31, 2026. We are not providing reconciliations of Adjusted EBITDA to net income or Discretionary Cash Flow to net cash provided by operating activities for the year ending December 31, 2026 at this time due to the unavailability of certain required inputs for providing forecasts of such GAAP measures, and the related reconciliations, that are not available without unreasonable efforts, including depreciation and amortization related to our capital allocation as part of our focus on strategic and organic growth, as well as inputs related to working capital adjustments.

We are providing this forecast to supplement our historical combined financial statements and to support our belief that we will have sufficient Discretionary Cash Flow to allow ARKO Petroleum to pay a regular quarterly dividend on all of our outstanding Class A common stock immediately after completion of this offering for each quarter in the year ending December 31, 2026, at our initial quarterly dividend of $    per share (or $    per share on an annualized basis). Please read “—Assumptions and considerations” for further information as to the assumptions we have made for the forecast.

Our forecast is a forward-looking statement and reflects our best estimate judgment as of the date of this prospectus of the conditions we expect to exist and the results of operations of the Contributed Businesses during the year ending December 31, 2026. This forecast should be read together with the historical combined financial statements and the accompanying notes thereto included elsewhere in this prospectus and “Management’s Discussion and Analysis of Financial Condition and Results of Operations.” We believe that we have a reasonable basis for these assumptions and that, if these assumptions materialize, our actual results of operations will not materially differ from those reflected in our forecast, but we can give no assurance that our forecasted results will be achieved. The assumptions and estimates underlying the forecast, as described below under “—Assumptions and Considerations,” are inherently uncertain and, although we consider them reasonable as of the date of this prospectus, they are subject to a wide variety of significant business, economic, and competitive risks and uncertainties that could cause actual results to differ materially from forecasted results, including, among others, the risks and uncertainties described in “Risk factors.” For purposes of our forecast, we have assumed that no unexpected risks will materialize during the forecast periods. Any of the risks discussed in this prospectus, to the extent they occur, could cause actual results of operations to vary materially from those that would enable us to generate sufficient cash available to pay the aggregate annualized regular quarterly dividend on all outstanding shares of our Class A common stock for the year ending December 31, 2026, calculated at the initial quarterly dividend rate of $    per share per quarter (or $    per share on an annualized basis). Accordingly, there can be no assurance that the forecast will be indicative of our future performance or that actual results will not differ materially from those presented in the forecast. If our forecasted results are not achieved, we may not be able to pay a regular

 

 

 

74


Table of Contents

Cash dividend policy

 

 

quarterly dividend to holders of our Class A common stock at our initial quarterly dividend level or at all. Inclusion of the forecast in this prospectus should neither be regarded as a fact nor a representation by us, the underwriters or any other person that the results contained in the forecast will be achieved.

The accompanying forecast was not prepared with a view toward complying with the guidelines established by the American Institute of Certified Public Accountants with respect to prospective financial information. Neither our independent auditors, nor any other independent accountants, have compiled, examined or performed any procedures with respect to our forecast, nor have they expressed any opinion or any other form of assurance on our forecast or its achievability, and neither our independent auditors nor any other independent accountants assume responsibility for, and claim any association with, our forecast.

We do not undertake any obligation to release publicly any revisions or updates that we may make to the forecast, or the assumptions used to prepare the forecast, to reflect events or circumstances after the date of this prospectus. In light of this, the statement that we believe that we will have sufficient cash available for distribution (together with our other sources of liquidity) in amounts sufficient to allow us to pay the full regular quarterly dividend on all of our Class A common stock outstanding immediately after the completion of this offering for each quarter in the year ending December 31, 2026 (based on our initial quarterly dividend rate of $    per share (or $    per share on an annualized basis) should neither be regarded as a fact nor a representation by us, the underwriters or any other person that we will pay such dividends. Therefore, you are cautioned not to place undue reliance on this information.

Assumptions and Considerations

Set forth below are the material assumptions that we have made to demonstrate our ability to generate our estimated Adjusted EBITDA and Discretionary Cash Flow for the year ending December 31, 2026. The forecast has been prepared by and is the responsibility of our management. Our forecast reflects our judgment of the conditions we expect to exist and the course of action we expect to take during the forecast period. While the assumptions disclosed in this prospectus are not all inclusive, such assumptions are those that we believe are material to our forecasted results of operations. We believe we have a reasonable basis for these assumptions. We believe that our historical results of operations will approximate those reflected in our forecast. However, we can give no assurance that our forecasted results will be achieved. We have assumed that no unexpected risks will materialize during the forecast periods. There will likely be differences between our forecasted and our historical results, and those differences may be material. If our forecast is not achieved, we may not be able to pay cash dividends on our Class A common stock at the initial quarterly dividend level or at all.

General Considerations

 

 

The forecast assumes that we will raise net proceeds of $    million in this offering (after deducting underwriting discounts and commissions) through the issuance of      of our shares of Class A common stock at a price of $    per share. The forecast also assumes that the proceeds of this offering will be used as described in “Use of Proceeds” elsewhere in this prospectus, and that in connection with the completion of this offering, the other transactions contemplated upon under the heading “Prospectus Summary—The Transactions” will have been completed on or prior to the closing of this offering (other than the exercise by the underwriters of their over-allotment option to purchase additional shares of our Class A common stock).

 

 

Our estimated results of operations for the forecasted period are based on the following assumptions related to regulatory, industry and economic factors:

 

   

no material adverse effects to our business, industry or our suppliers’, ARKO Parent’s or any of our customers’ businesses or operations on account of natural disasters;

 

 

 

75


Table of Contents

Cash dividend policy

 

 

   

no material adverse change resulting from supply disruptions or reduced demand for fuel products;

 

   

no material adverse changes in market, regulatory and overall economic conditions; and

 

   

no material adverse changes in the existing regulatory framework.

 

 

 

76


Table of Contents

  

 

 

Management’s discussion and analysis of financial condition and results of operations

The following discussion and analysis provides information we believe is relevant to an assessment and understanding of our results of operations, financial condition, liquidity and cash flows for the periods presented below. This discussion should be read in conjunction with our unaudited interim and audited annual combined financial statements and related notes contained elsewhere in this prospectus. Additionally, the following discussion and analysis contains forward-looking statements about our expectations, beliefs, plans and intentions regarding our business, financial condition, results of operations, strategies and prospects. You can identify forward-looking statements by the fact that these statements do not relate to historical or current matters. Rather, forward-looking statements relate to anticipated or expected events, activities, trends or results. Because forward-looking statements relate to matters that have not yet occurred, these statements are inherently subject to risks and uncertainties that could cause our actual results to differ materially from any future results expressed or implied by the forward-looking statements. Many factors could cause our actual activities or results to differ materially from the activities and results anticipated in forward-looking statements. These factors include those set forth under “Risk Factors” and “Cautionary Note Regarding Forward-Looking Statements” contained elsewhere in this prospectus.

Overview

Based in Richmond, VA, we were incorporated under the laws of Delaware on July 2, 2025 as an indirect wholly owned subsidiary of ARKO Parent (Nasdaq: ARKO). Immediately prior to this offering, ARKO Parent will have contributed to us all of its Wholesale and Fleet Fueling businesses and the rights to supply fuel to substantially all of ARKO Parent’s retail convenience stores that sell fuel (together, the “Business”). Our operations are primarily performed by our wholly owned subsidiaries: GPME and GPMP.

We are engaged in (i) wholesale activity, which includes the supply of fuel to gas stations operated by third-party dealers, (ii) fleet fueling, which includes the operation of proprietary and third-party cardlock locations (unstaffed fueling locations) and the issuance of proprietary fuel cards that provide customers access to a nationwide network of fueling sites, and (iii) the wholesale distribution of fuel to substantially all of the ARKO Retail Sites operated by ARKO Parent (through its wholly owned subsidiary, GPM Investments, LLC (“GPM”) and its wholly owned subsidiaries). As of September 30, 2025, we supplied fuel to 2,053 gas stations operated by dealers and to 1,158 ARKO Retail Sites, and we operated 288 cardlock locations (unstaffed fueling locations). We are well diversified geographically and as of September 30, 2025, operated in the District of Columbia and more than 30 states in the Mid-Atlantic, Midwestern, Northeastern, Southeastern and Southwestern United States.

Description of Segments

Our reportable segments are described below.

Wholesale Segment

Our wholesale segment supplies fuel to dealers, sub-wholesalers, and bulk and spot purchasers, on either a cost plus basis or consignment basis. For consignment arrangements, we retain ownership of the fuel

 

 

 

77


Table of Contents

Management’s discussion and analysis of financial condition and results of operations

 

 

inventory at the site until the time of sale to the ultimate customer by the dealer, we are responsible for the pricing of the fuel to the end consumer, and we share the gross profit generated from the sale of the fuel by the dealers. In certain cases, gross profit is split based on a percentage and in others, we pay a fixed fee per gallon to the dealer. For cost plus arrangements, we sell fuel to dealers and bulk and spot purchasers on a fixed-fee basis. The sales price is determined according to the terms of the relevant agreement with the dealer, which generally includes a stated reference price for the fuel plus the cost of transportation and a margin. We generally retain any prompt pay discounts and rebates.

Fleet Fueling Segment

Our fleet fueling segment includes the operation of proprietary and third-party cardlock locations (unstaffed fueling locations), and commissions from the sales of fuel using proprietary fuel cards that provide customers access to a nationwide network of fueling sites.

GPMP Segment

Our GPMP segment includes the sale and supply of fuel to substantially all ARKO Retail Sites, at our cost of fuel (including taxes and transportation) plus a fixed margin (currently 5.0 cents per gallon), and GPMP charges a fixed fee (currently 5.0 cents per gallon) to certain ARKO Retail Sites that are not supplied by us. In addition, the GPMP segment includes the sale of fuel to substantially all of our wholesale locations at our cost of fuel (including taxes and transportation) plus a fixed margin (currently 5.0 cents per gallon), and GPMP charges a fixed fee (currently 5.0 cents per gallon) primarily to fleet fueling locations that are not supplied by GPMP. All inter-segment transactions are eliminated in our combined results of operations. Through the end of the second quarter of 2025, GPMP also supplied fuel to a limited number of dealers.

Basis of Presentation

The audited combined financial statements (the “annual combined financial statements”) and the unaudited interim condensed combined financial statements (the “interim combined financial statements” and together, the “combined financial statements”), which are contained elsewhere in this prospectus, present our historical financial position, results of operations, changes in net investment and our cash flows in accordance with accounting principles generally accepted in the United States of America (“GAAP”).

We have historically operated as part of ARKO Parent and not as a separate, publicly traded company. The combined financial statements have been derived from ARKO Parent’s audited and reviewed consolidated financial statements and historical accounting records, carved out of the activity of ARKO Parent and combined. All revenues and costs as well as assets and liabilities directly associated with our Business have been included in the combined financial statements. The combined financial statements also include allocations of certain operating and corporate expenses from ARKO Parent relating to the Business. The allocations have been determined on a reasonable basis; however, the allocations are not necessarily representative of the amounts that would have been reflected in the combined financial statements had we been an entity that operated separately from ARKO Parent during the periods presented. Further, the combined financial statements are not reflective of what our results of operations, financial position, equity or cash flows might be in the future as a separate public company.

Immediately prior to this offering, we entered into a Management Services Agreement with ARKO Parent, whereby ARKO Parent has agreed to provide or cause to be provided certain services to us, which were previously included as part of the allocations from ARKO Parent. As consideration, we agreed to pay ARKO Parent a fee for such services. See the section entitled “Certain Relationships and

 

 

 

78


Table of Contents

Management’s discussion and analysis of financial condition and results of operations

 

 

Related Party Transactions.” Related party allocations, including the method for such allocations, are discussed further in Note 17 to the annual combined financial statements.

For example, our historical combined financial statements include expense allocations for certain support functions that are provided on a centralized basis within ARKO Parent, such as certain ARKO Parent expenses and shared service functions provided by ARKO Parent. Following this offering, under the Management Services Agreement, ARKO Parent will continue to provide us with some of the services related to these functions for agreed-upon fees, and we will incur other costs to replace the services and resources that will not be provided by ARKO Parent. We will also incur additional costs as a separate public company. Our total costs related to such support functions may differ from the costs that were historically allocated to us from ARKO Parent. These additional costs are primarily for the following:

 

   

additional personnel costs, including salaries, benefits and potential bonuses or stock-based compensation awards for staff, including staff additions to replace support provided by ARKO Parent that is not covered by the Management Services Agreement; and

 

   

corporate governance costs, including director and officer insurance costs, board of director compensation and expenses, audit and other professional services fees, annual report and proxy statement costs, SEC filing fees, transfer agent fees, consulting and legal fees and Nasdaq listing fees.

Certain factors could impact the nature and amount of these separate public company costs, including the finalization of our staffing and infrastructure needs. We may incur different costs associated with being a standalone public company, which would result in costs that vary from the costs that have been allocated to us in the combined financial statements.

ARKO Parent used a centralized approach to cash management and financing of its operations, except with respect to GPMP, which has had, and continues to have, its own credit facility. See — “Liquidity and Capital Resources.”

Factors Affecting Results of Operations and Comparability

We achieved strong growth over the last decade, driven primarily by a highly successful acquisition strategy, inclusive of 26 completed acquisitions from 2013 through September 30, 2025. Most recently, in April 2024, we acquired the right to supply fuel to 21 convenience stores ARKO Parent acquired from a third-party located in Michigan (the “SpeedyQ Acquisition”). In March 2023, we acquired 181 dealer locations, a commercial, government, and industrial business, and certain distribution and transportation assets from Transit Energy Group, LLC (the “TEG Acquisition”), as well as the right to supply fuel to 135 convenience stores ARKO Parent acquired as part of the TEG Acquisition. In June 2023, we completed our acquisition of 68 proprietary GASCARD-branded cardlock sites and 43 private cardlock sites for fleet fueling operations located in Western Texas and Southeastern New Mexico from WTG Fuels Holdings, LLC (the “WTG Acquisition”) and the right to supply fuel to the 24 convenience stores ARKO Parent acquired as part of the WTG Acquisition (together with the TEG Acquisition, the “2023 Acquisitions”). In July 2022, we completed our acquisition of certain assets from Quarles Petroleum, Incorporated (the “Quarles Acquisition”), which included on the acquisition date 121 proprietary Quarles-branded cardlock sites and 63 third-party cardlock sites for fleet fueling operations, and 46 dealer locations. In December 2022, we acquired the right to supply fuel to 31 convenience stores ARKO Parent acquired from a third-party (the “Pride Acquisition,” and together with the Quarles Acquisition, the “2022 Acquisitions”). Our strategic acquisitions have had, and may continue to have, a significant impact on our reported results and can make period to period comparisons of results difficult.

 

 

 

79


Table of Contents

Management’s discussion and analysis of financial condition and results of operations

 

 

Starting in the middle of 2024, ARKO Parent commenced a multi-year transformation plan that includes the conversion of a meaningful number of ARKO Retail Sites to dealer locations. The conversion of an ARKO Retail Site that had been supplied by GPMP to a dealer location effectively shifts that site from our GPMP segment to our wholesale segment. Through September 30, 2025, our sales team successfully converted 347 ARKO Retail Sites to dealer sites, and we expect that ARKO Parent will convert a meaningful number of additional sites throughout the balance of 2025 and 2026.

Our Wholesale and Fleet Fueling businesses and GPMP’s wholesale distribution of fuel to substantially all of the ARKO Retail Sites have provided stable, ratable cash flows that can be deployed to pursue accretive acquisitions and invest in our business, and we believe our significant size and scale aids our efforts to successfully deploy our growth strategies, which we anticipate will result in value accretion. Additionally, we believe our low leverage profile and anticipated cash flows position us to consistently return capital to stockholders through dividends.

The following table provides a history of our acquisitions, site conversions and site closings for the periods noted, for the wholesale, fleet fueling and GPMP segments:

 

      For the Nine Months 
Ended
September 30,
    For the Year Ended
December 31,
 
Wholesale Segment 1    2025     2024     2024     2023     2022  
Number of sites at beginning of period      1,922       1,825       1,825       1,674       1,628  
Acquired sites      —        —        —        190       46  
Newly opened or reopened sites 2      16       30       39       83       74  
ARKO Retail Sites converted to consignment or fuel supply locations      194       51       153       16       17  
Fuel supply locations converted to fleet fueling sites      —        —        —        (1     —   
Closed or divested sites      (79     (74     (95     (137     (91
  

 

 

   

 

 

   

 

 

   

 

 

   

 

 

 
Number of sites at end of period      2,053       1,832       1,922       1,825       1,674  
  

 

 

   

 

 

   

 

 

   

 

 

   

 

 

 
 
1   Excludes bulk and spot purchasers.
2   Includes all signed fuel supply agreements irrespective of fuel distribution commencement date.

 

       For the Nine Months  
Ended
September 30,
    For the Year Ended
December 31,
 
Fleet Fueling Segment    2025     2024     2024     2023     2022  
Number of sites at beginning of period      280       298       298       183       —   
Acquired sites      —        —        —        111       184  
Newly opened or reopened sites      11       1       1       6       —   
Fleet fueling sites converted from fuel supply locations      —        —        —        1       —   
Closed or divested sites      (3     (18     (19     (3     (1
  

 

 

   

 

 

   

 

 

   

 

 

   

 

 

 
Number of sites at end of period      288       281       280       298       183  
  

 

 

   

 

 

   

 

 

   

 

 

   

 

 

 
      For the Nine Months 
Ended
September 30,
    For the Year Ended
December 31,
 
GPMP Segment – related party sites (ARKO Retail Sites)    2025     2024     2024     2023     2022  
Number of sites at beginning of period      1,356       1,499       1,499       1,357       1,357  
Acquired sites      —        21       21       166       31  
Newly opened or reopened sites      2       1       1       1       —   
ARKO Retail Sites converted to consignment or fuel supply locations      (194     (51     (153     (16     (17
Sites closed, divested or converted to rentals      (6     (12     (12     (9     (14
  

 

 

   

 

 

   

 

 

   

 

 

   

 

 

 
Number of sites at end of period      1,158       1,458       1,356       1,499       1,357  
  

 

 

   

 

 

   

 

 

   

 

 

   

 

 

 

 

 

 

80


Table of Contents

Management’s discussion and analysis of financial condition and results of operations

 

 

Trends Impacting Our Business

The number of fuel gallons we sell and the related margin that we earn per gallon significantly impact our results of operations. Fuel gallons sold to dealers at fuel supply locations and consignment agent locations are dependent on the volume at these locations, which is impacted by the macroeconomic environment, weather and other factors. Fuel gallons sold at proprietary and third-party cardlock locations and to ARKO Retail Sites are impacted by changes in the number of locations, macroeconomic environment, weather, crude oil pricing and other factors. Fuel margins for our fleet fueling sites and consignment locations can change rapidly because they are influenced by many factors, including: the wholesale cost of fuel; interruptions in supply caused by severe weather; supply chain disruptions; refinery mechanical failures; and competition in the local markets in which we operate.

The cost of our main products, gasoline and diesel fuel, is greatly impacted by the wholesale cost of fuel in the United States. We pass wholesale fuel cost changes to our customers including ARKO Retail Sites and our cost-plus customers and attempt to pass wholesale fuel cost changes to our fleet fueling and consignment customers through price changes; however, we are not always able to do so. Competitive conditions primarily affect the timing of any related increase or decrease in retail prices. We tend to realize lower fuel margins when the cost of fuel is increasing gradually over a longer period and higher fuel margins when the cost of fuel is declining or more volatile over a shorter period of time. Because market and geopolitical conditions constrain, from time to time, the supply of fuel, including diesel fuel in particular, we maintain terminal storage of diesel fuel for short-term supply needs for our fleet fueling sites.

Additionally, the significant increase in the rate of inflation in the U.S. in recent years and the effect of higher prevailing interest rates has reduced consumer purchasing power. The persistence of, or increase in, inflation could negatively impact the demand for our fuel, including due to consumers reducing travel, which could reduce sales volumes.

How We Evaluate and Assess Our Business

Our management analyzes and evaluates our performance using a variety of financial measurements. Key measures include the following:

Fuel Gallons Sold

Fuel gallons sold to dealers at fuel supply locations and consignment agent locations are dependent on the volume at these locations, which is impacted by the macroeconomic environment, weather and other factors. Fuel gallons sold at proprietary and third-party cardlock locations are impacted by attrition of commercial accounts and new cardlock locations.

Fuel Gallons Sold Related Party

Our fuel volume sold to related party locations (ARKO Retail Sites) is pursuant to a long-term fuel distribution contract with ARKO Parent at a fixed, volume-based fee. Fuel gallons sold to ARKO Retail Sites are impacted by the changes in the number of ARKO Retail Sites, the macroeconomic environment, weather, crude oil pricing and other factors. As ARKO Parent continues to convert ARKO Retail Sites to dealer locations, we expect that the number of fuel gallons sold to ARKO Parent will decrease while wholesale fuel gallons sold will increase.

Fuel Contribution and Fuel Margin, Cents per Gallon

Fuel contribution is fuel revenue less fuel costs, and fuel margin, cents per gallon, is fuel contribution divided by the number of gallons sold.

 

 

 

81


Table of Contents

Management’s discussion and analysis of financial condition and results of operations

 

 

In consignment arrangements, gross profit generated from the sale of the fuel is allocated between us and the dealer based on the terms of the relevant agreement with the dealer. In certain cases, gross profit is split based on a percentage and in others, we pay a fixed fee per gallon to the dealer. We arrange the delivery of fuel from our suppliers to our consignment locations.

In fuel supply arrangements (“cost-plus”), we sell fuel to dealers and bulk and spot purchasers on a fixed-fee basis. The sales price to the dealer is determined according to the terms of the relevant agreement with the dealer, which generally includes a stated reference price for the fuel plus the cost of transportation and a margin, and we usually retain any prompt pay discounts and rebates.

Fuel contribution related to proprietary and third-party cardlock locations is usually determined by market rates for fuel at the time of delivery to the ultimate customer.

Fuel Contribution and Fuel Margin, Cents per Gallon Related Party

Fuel contribution related to related parties is a result of the fixed fee per gallon on the fuel we distribute to ARKO Parent. We arrange for fuel to be delivered from our suppliers to substantially all ARKO Retail Sites. The sales price to ARKO Parent includes the cost of transportation, with ARKO Parent retaining any prompt pay discounts and rebates. As a result, our cost to purchase fuel and any transportation costs that we incur are generally passed through to ARKO Parent, and therefore, do not have a substantial impact on our fuel contribution and fuel margin, cents per gallon relative to related parties.

Comparable wholesale sites and comparable fleet fueling sites

In the following narratives, we disclose certain measures on a “comparable wholesale sites” or “comparable fleet fueling sites” basis, which are non-GAAP measures. Information disclosed on a “comparable wholesale sites” basis excludes wholesale sites added through the 2023 Acquisitions, the Quarles Acquisition and ARKO Retail Sites converted to dealers, until the first quarter in which these sites had a full quarter of wholesale activity in the prior year. Information disclosed on a “comparable fleet fueling sites” basis excludes fleet fueling sites added through the WTG Acquisition and the Quarles Acquisition until the first quarter in which these sites had a full quarter of fleet fueling activity in the prior year. See “Use of Non-GAAP Measures.”

Adjusted EBITDA

We define Adjusted EBITDA as net income before net interest expense, income taxes, depreciation and amortization, and excluding the gain or loss on disposal of assets, impairment charges, acquisition costs, share-based compensation expense, other non-cash items, and other unusual or non-recurring charges.

We believe that the presentation of Adjusted EBITDA provides useful information to investors by allowing an understanding of key measures that we use internally for operational decision-making, budgeting, evaluating acquisition targets, and assessing our operating performance. Refer to “Use of Non-GAAP Measures” below for discussion of this non-GAAP performance measure and related reconciliation to net income.

Discretionary Cash Flow

We define Discretionary Cash Flow as net cash provided by operating activities, (i) less changes in operating assets and liabilities, maintenance capital expenditures, charges to allowance for credit losses, and non-cash rent income (expense), and (ii) plus acquisition costs, amortization of deferred income net

 

 

 

82


Table of Contents

Management’s discussion and analysis of financial condition and results of operations

 

 

of prepaid to related party, and certain other expenses (income). We believe that the presentation of Discretionary Cash Flow provides useful information to investors for evaluating our liquidity. Refer to “Use of Non-GAAP Measures” below for discussion of this non-GAAP liquidity measure and related reconciliation to net cash provided by operating activities.

Components of Operating Results

Fuel Revenues

Our fuel revenues are primarily from the fee-based wholesale distribution of fuel to dealers under long-term contracts, and we sell fuel at our fleet fueling locations.

Wholesale

 

   

Consignment arrangements—In arrangements of this type, we own the fuel until the date of sale to the ultimate customer by the dealers, and the gross profit generated from the sale of the fuel is allocated between us and the dealer based on the terms of the relevant agreement with the dealer. In certain cases, gross profit is split based on a percentage, and in others, we pay a fixed fee per gallon to the dealer. We recognize revenues on the date of the sale to the ultimate customer (i.e., upon dispensing of the fuel by the customer).

 

   

Fuel supply arrangements (“Cost-Plus”)—In arrangements of this type, the dealer purchases the fuel from us, and we recognize revenue upon delivery of the fuel to the dealer. The sales price to the dealer is determined according to the terms of the relevant agreement with the dealer, which generally includes a stated reference price of the fuel plus the cost of transportation and a margin. We generally retain any prompt pay discounts and rebates.

Fleet Fueling

 

   

Fuel revenue from cardlock locations—Transaction prices for the sale of fuel at cardlock locations are typically at market rates for the products at the time of delivery to the ultimate customer. We recognize revenues from the sale of fuel, less applicable discounts, upon delivery of the fuel to the ultimate customer, which is the point at which control and title are transferred, the customer has accepted the product and the customer has significant risks and rewards of owning the product.

Fuel Revenues – Related Party

Our fuel revenues – related party is from the fee-based wholesale distribution of fuel to ARKO Parent under long-term contracts.

GPMP

 

   

Revenues from the sale of fuel to substantially all of ARKO Retail Sites—Revenues from the sale of fuel are recorded at our cost of fuel (including taxes and transportation) plus a fixed margin (currently 5.0 cents per gallon). The sales price to ARKO Parent includes the cost of transportation, with ARKO Parent receiving any prompt pay discounts and rebates.

Other Revenues

Other revenues include rental income from operating leases, on leased and subleased property to dealers and other third-parties, which we recognize on a straight-line basis based upon the term of the tenant’s lease or sublease.

 

 

 

83


Table of Contents

Management’s discussion and analysis of financial condition and results of operations

 

 

In addition, other revenues include commissions from the sale of fuel using proprietary fuel cards that provide customers access to a nationwide network of fueling sites, recognized at the time of the sale to the customer, as well as other fees paid by customers.

Other Revenues – Related Party

Other revenues – related party include charges by GPMP of a fixed fee (currently 5.0 cents per gallon) to certain of ARKO Retail Sites that are not supplied by us, as well as revenues from transportation services provided to ARKO Retail Sites.

Fuel Costs and Fuel Costs – Related Party

We include in fuel costs all costs incurred to acquire fuel, including the costs of purchasing and transporting inventory prior to delivery to customers. We primarily utilize third-party carriers to transport fuel inventory to each location.

We record discounts and rebates received from suppliers as a reduction of inventory cost if the discount or rebate is based upon purchases. Discounts and rebates conditional upon the volume of the purchases or on meeting certain other goals are included on a basis relative to the progress toward the goals required to obtain a discount or rebate, as long as receiving the discounts or rebates is reasonably assured and its amount can be reasonably estimated. The estimate of meeting the goals is based, among other things, on contract terms and historical purchases/sales as compared to required purchases/sales.

Certain upfront amounts paid to us by fuel suppliers for renovation and upgrade costs associated with the rebranding of gas stations are presented as a liability and are recorded to operations as a reduction of fuel costs on a straight-line basis relative to the period of the agreement.

Site Operating Expenses, Including Allocated Expenses

Our site operating expenses include rent, credit card fees, repairs and maintenance, utilities, telephone, upkeep and taxes, insurance, supplies, and certain other expenses.

General and Administrative Expenses, Including Allocated Expenses

Our general and administrative expenses include salaries and wages, licenses and permits, legal, audit and professional fees and certain other expenses, as well as an allocation for certain ARKO Parent corporate expenses and shared service functions provided by ARKO Parent. These expenses have been allocated on the basis of estimated usage based on allocation methodologies which include, but are not limited to, total revenues and number of employees. Costs related to being a publicly traded company were not included in the cost allocation in the combined financial statements.

Depreciation and Amortization, Including Allocated Expenses

Depreciation expense is recognized using the straight-line method over the estimated useful lives of the related assets, primarily including buildings and leasehold improvements, fuel equipment and office equipment. Amortization of leasehold improvements is recorded using the straight-line method based upon the shorter of the remaining terms of the leases including renewal periods that are reasonably assured or the estimated useful lives. Amortization of finite lived intangible assets is provided using the straight-line method of amortization over the estimated useful lives of the intangible assets.

 

 

 

84


Table of Contents

Management’s discussion and analysis of financial condition and results of operations

 

 

Interest and Other Financial Expenses, Net, Including Allocated Expenses

Interest expense is primarily comprised of interest incurred under our variable and fixed financing arrangements, primarily under our Capital One Line of Credit (as defined in “Liquidity and Capital Resources”), as well as interest related to financing lease liabilities and financial liabilities related to leases.

Legislative Update

On July 4, 2025, the One Big Beautiful Bill Act (“OBBB”) was signed into law. The OBBB reinstated several key income tax provisions that were initially part of the U.S. Tax Cuts and Jobs Act of 2017, but which had been phased out in recent years or were set to expire in 2025, and made other changes to income tax provisions, many of which are not effective until 2026. The OBBB, among other things, repealed the mandatory capitalization of domestic research and development expenditures under Internal Revenue Code Section 174, extended the ability to take 100% bonus depreciation, reinstituted the EBITDA-based Section 163(j) calculation, revised international tax regimes, and accelerated the phase out of clean energy credits.

We have evaluated the impact of the OBBB and reflected its projected effects in the interim combined financial statements. Specifically, we anticipate a favorable impact on the timing of cash paid for taxes during 2025, resulting in a reduction of approximately $6.2 million for the year ending December 31, 2025. We do not anticipate that the OBBB will have a material impact on our effective tax rate for 2025. We will continue to monitor future guidance and developments related to the OBBB and will update our income tax disclosures as appropriate.

Seasonality

Our business is seasonal, and our operating income in the second and third quarters has historically been significantly greater than in the first and fourth quarters as a result of the generally favorable climate and seasonal buying patterns of our customers.

Results of Operations

The period-to-period comparisons of our results of operations contained in this Management’s Discussion and Analysis of Financial Condition and Results of Operation have been prepared using the combined financial statements and the notes thereto, and the following discussion should be read in conjunction with such combined financial statements and related notes, which are contained elsewhere in this prospectus. All figures (other than related party) for fuel costs, fuel contribution and fuel margin per gallon exclude the estimated fixed margin or fixed fee paid to GPMP for the cost of fuel, which are intercompany charges by GPMP.

 

 

 

85


Table of Contents

Management’s discussion and analysis of financial condition and results of operations

 

 

Combined Results

The table below shows our combined results for the nine months ended September 30, 2025 and 2024 and for the years ended December 31, 2024, 2023 and 2022, together with certain key metrics.

 

    For the Nine Months
Ended September 30,
    For the Year Ended December 31,  
     2025     2024     2024     2023     2022  
    (in thousands)  

Revenues:

 

Fuel revenue

  $ 2,433,254     $ 2,573,920     $ 3,351,366     $ 3,607,451     $ 3,515,573  

Fuel revenue – related party

    1,787,503       2,313,319       2,964,304       3,313,404       3,542,798  

Other revenues, net

    44,587       28,939       40,212       35,805       26,686  

Other revenues, net – related party

    9,555       8,592       11,857       11,361       490  
 

 

 

   

 

 

   

 

 

   

 

 

   

 

 

 

Total revenues

    4,274,899       4,924,770       6,367,739       6,968,021       7,085,547  

Operating expenses:

 

Fuel costs

    2,309,955       2,454,650       3,192,358       3,454,484       3,387,362  

Fuel costs – related party

    1,754,463       2,274,461       2,913,130       3,260,225       3,492,677  

Site operating expenses, including allocated expenses

    72,765       60,161       81,337       74,916       47,009  

General and administrative expenses, including allocated expenses

    32,078       32,433       42,702       41,834       31,907  

Depreciation and amortization, including allocated expenses

    40,553       33,529       46,087       44,155       32,522  
 

 

 

   

 

 

   

 

 

   

 

 

   

 

 

 

Total operating expenses

    4,209,814       4,855,234       6,275,614       6,875,614       6,991,477  

Other expenses (income), net

    923       (2,966     123       2,874       1,231  
 

 

 

   

 

 

   

 

 

   

 

 

   

 

 

 

Operating income

    64,162       72,502       92,002       89,533       92,839  

Interest and other financial expenses, net, including allocated expenses

    (31,029     (26,793     (36,677     (35,064     (14,480
 

 

 

   

 

 

   

 

 

   

 

 

   

 

 

 

Income before income taxes

    33,133       45,709       55,325       54,469       78,359  

Income tax expense

    (8,472     (13,033     (15,108     (12,890     (19,212
 

 

 

   

 

 

   

 

 

   

 

 

   

 

 

 

Net income

  $ 24,661     $ 32,676     $ 40,217     $ 41,579     $ 59,147  
 

 

 

   

 

 

   

 

 

   

 

 

   

 

 

 

Less: Net income attributable to non-controlling interests

    —        —        —        197       231  
 

 

 

   

 

 

   

 

 

   

 

 

   

 

 

 

Net income attributable to ARKO Petroleum Corp.

  $ 24,661     $ 32,676     $ 40,217     $ 41,382     $ 58,916  
 

 

 

   

 

 

   

 

 

   

 

 

   

 

 

 

Fuel gallons sold

    855,391       829,830       1,108,255       1,119,484       964,542  

Fuel gallons sold – related party

    660,800       777,160       1,023,480       1,063,580       1,002,420  

Fuel gallons sold – total

    1,516,191       1,606,990       2,131,735       2,183,064       1,966,962  

Fuel contribution 1

  $ 123,299     $ 119,270     $ 159,008     $ 152,967     $ 128,211  

Fuel contribution – related party 1

  $ 33,040     $ 38,858     $ 51,174     $ 53,179     $ 50,121  

Fuel contribution – total 1

  $ 156,339     $ 158,128     $ 210,182     $ 206,146     $ 178,332  

Fuel margin, cents per gallon 2

    14.4       14.4       14.3       13.7       13.3  

Fuel margin, cents per gallon – related party 2

    5.0       5.0       5.0       5.0       5.0  

Fuel margin, cents per gallon – total 2

    10.3       9.8       9.9       9.4       9.1  

Adjusted EBITDA 3

  $ 106,637     $ 103,721     $ 139,167     $ 137,295     $ 126,880  

Net cash provided by operating activities

  $ 63,172     $ 71,660     $ 106,757     $ 58,803     $ 75,974  

Discretionary Cash Flow 3

  $ 67,790     $ 59,395     $ 79,868     $ 86,519     $ 94,381  
 
1   Calculated as fuel revenue less fuel costs.
2   Calculated as fuel contribution divided by fuel gallons sold.
3   Refer to “Use of Non-GAAP Measures” below for discussion of these non-GAAP performance and liquidity measures and related reconciliation to net income and net cash provided by operating activities, as applicable.

 

 

 

86


Table of Contents

Management’s discussion and analysis of financial condition and results of operations

 

 

Nine Months Ended September 30, 2025 versus Nine Months Ended September 30, 2024

For the nine months ended September 30, 2025, fuel revenue decreased by $140.7 million or 5.5%, compared to the nine months ended September 30, 2024. The decrease in fuel revenue was attributable primarily to a decrease in the average price of fuel compared to the first three quarters of 2024 and fewer gallons sold at comparable wholesale sites and comparable fleet fueling sites in the first three quarters of 2025 compared to the first three quarters of 2024, due to a challenging macroeconomic environment and severe weather conditions in January and February 2025 in certain of the markets in which we operate, which was partially offset by the contribution of gallons from ARKO Retail Sites converted to dealers since the middle of 2024.

For the nine months ended September 30, 2025, fuel revenue – related party decreased by $525.8 million, or 22.7%, compared to the nine months ended September 30, 2024, resulting primarily from a decrease in the average price of fuel in the nine months ended September 30, 2025, as compared to the nine months ended September 30, 2024, and a 116.4 million, or 15.0%, decrease in gallons sold, reflecting the challenging macroeconomic environment and ARKO Retail Sites converted to dealers, which was partially offset by incremental gallons sold relating to ARKO Parent’s acquisition of retail sites during 2024.

For the nine months ended September 30, 2025, other revenues, net increased by $15.6 million, or 54.1%, compared to the nine months ended September 30, 2024, primarily due to additional rental income from ARKO Retail Sites that have been converted to dealers.

For the nine months ended September 30, 2025, other revenues, net – related party increased by $1.0 million, or 11.2%, compared to the nine months ended September 30, 2024, primarily due to additional revenue from the transportation of fuel to ARKO Retail Sites.

For the nine months ended September 30, 2025, total operating expenses decreased by $645.4 million, or 13.3%, compared to the nine months ended September 30, 2024. Fuel costs decreased by $144.7 million or 5.9%, compared to the nine months ended September 30, 2024 and fuel costs – related party decreased by $520.0 million, or 22.9%, compared to the nine months ended September 30, 2024, both consistent with the decrease in fuel revenues. For the nine months ended September 30, 2025, site operating expenses including allocated expenses increased by $12.6 million, or 21.0%, as compared to the nine months ended September 30, 2024 due to incremental expenses from ARKO Retail Sites converted to dealers.

For the nine months ended September 30, 2025, general and administrative expenses including allocated expenses decreased by $0.4 million, or 1.1%, compared to the nine months ended September 30, 2024.

For the nine months ended September 30, 2025, depreciation and amortization expenses including allocated expenses increased by $7.0 million, or 20.9%, compared to the nine months ended September 30, 2024 primarily due to assets related to ARKO Retail Sites that have been converted to dealers.

For the nine months ended September 30, 2025, other expenses (income), net increased by $3.9 million compared to the nine months ended September 30, 2024 primarily due to higher losses on disposal of assets and impairment charges in the first three quarters of 2025 as compared to the first three quarters of 2024.

Operating income was $64.2 million for the nine months ended September 30, 2025 compared to $72.5 million for the nine months ended September 30, 2024. The decrease in operating income was primarily due to lower fuel contribution from comparable wholesale sites and an increase in site

 

 

 

87


Table of Contents

Management’s discussion and analysis of financial condition and results of operations

 

 

operating expenses and depreciation and amortization expenses, which was partially offset by the benefit from ARKO Retail Sites that have been converted to dealers since the middle of 2024.

For the nine months ended September 30, 2025, interest and other financial expenses, net increased by $4.2 million compared to the nine months ended September 30, 2024 primarily due to higher interest expenses related to financial liabilities and financing leases, and approximately $3.4 million recorded as financial income in the first three quarters of 2024 related to the issuance of shares as payment of deferred consideration and the settlement of deferred consideration related to the TEG acquisition, partially offset by lower average interest rates in the first three quarters of 2025.

For the nine months ended September 30, 2025, income tax expense was $8.5 million compared to $13.0 million for the nine months ended September 30, 2024 and the effective tax rate for the nine months ended September 30, 2025 and 2024 was 25.6% and 28.5%, respectively.

For the nine months ended September 30, 2025, net income attributable to ARKO Petroleum Corp. was $24.7 million compared to $32.7 million for the nine months ended September 30, 2024.

For the nine months ended September 30, 2025, Adjusted EBITDA was $106.6 million compared to $103.7 million for the nine months ended September 30, 2024. Refer to “Use of Non-GAAP Measures” below for discussion of this non-GAAP performance measure and related reconciliation to net income.

For the year ended December 31, 2024 compared to the year ended December 31, 2023

For the year ended December 31, 2024, fuel revenue decreased by $256.1 million, or 7.1%, compared to the year ended December 31, 2023. The decrease in fuel revenue was attributable primarily to a decrease in the average price of fuel in 2024 compared to 2023 and a decrease in gallons sold, which were partially offset by incremental gallons related to the 2023 Acquisitions, as well as contribution of gallons from ARKO Retail Sites converted to dealers in the trailing 12 months period.

For the year ended December 31, 2024, fuel revenue – related party decreased $349.1 million, or 10.5%, compared to the year ended December 31, 2023, resulting primarily from a decrease in the average price of fuel in 2024 as compared to 2023 and a 40.1 million, or 3.8%, decrease in gallons sold, reflecting the challenging macro-economic environment and ARKO Retail Sites converted to dealers, which was partially offset by incremental gallons sold relating to ARKO Parent’s acquisitions of retail sites during 2024 and 2023.

For the year ended December 31, 2024, other revenues, net increased $4.4 million, or 12.3%, compared to the year ended December 31, 2023, primarily due to additional revenue from the 2023 Acquisitions and from ARKO Retail Sites that have been converted to dealers.

For the year ended December 31, 2024, other revenues, net – related party increased $0.5 million, or 4.4%, compared to the year ended December 31, 2023.

For the year ended December 31, 2024, total operating expenses decreased $600.0 million, or 8.7%, compared to the year ended December 31, 2023. Fuel costs decreased $262.1 million, or 7.6% compared to 2023 and fuel costs – related party decreased $347.1 million, or 10.6%, compared to 2023, both consistent with the reduction in fuel revenues. For the year ended December 31, 2024, site operating expenses including allocated expenses increased $6.4 million, or 8.6%, compared to 2023 primarily due to incremental expenses as a result of the 2023 Acquisitions and expenses from ARKO Retail Sites that have been converted to dealers.

 

 

 

88


Table of Contents

Management’s discussion and analysis of financial condition and results of operations

 

 

For the year ended December 31, 2024, general and administrative expenses including allocated expenses increased $0.9 million, or 2.1%, compared to the year ended December 31, 2023, primarily due to incremental expenses associated with the 2023 Acquisitions and annual wage increases.

For the year ended December 31, 2024, depreciation and amortization expenses including allocated expenses increased $1.9 million, or 4.4%, compared to the year ended December 31, 2023 primarily due to assets acquired in connection with the 2023 Acquisitions as well as assets related to ARKO Retail Sites that have been converted to dealers.

For the year ended December 31, 2024, other expenses, net decreased $2.8 million compared to the year ended December 31, 2023 primarily due to lower acquisition costs.

Operating income was $92.0 million for the year ended December 31, 2024, compared to $89.5 million for the year ended December 31, 2023. The increase in operating income was primarily due to incremental income from the 2023 Acquisitions as well as the benefit from ARKO Retail Sites that have been converted to dealers in 2024. Reduced fuel contribution at comparable wholesale sites more than offset the increase in fleet fueling fuel contribution at comparable fleet fueling sites.

For the year ended December 31, 2024, interest and other financial expenses, net increased $1.6 million compared to the year ended December 31, 2023 primarily as a result of higher average outstanding debt balances, a higher average interest rate for 2024 and higher interest expenses related to financial liabilities, which was partially offset by $3.4 million recorded as financial income related to the settlement of deferred consideration in connection with the TEG Acquisition.

For the year ended December 31, 2024, income tax expense was $15.1 million compared to $12.9 million for the year ended December 31, 2023, and our effective tax rate for the years ended December 31, 2024 and 2023 was 27.3% and 23.7%, respectively.

For the year ended December 31, 2024, net income attributable to the Company was $40.2 million compared to $41.4 million for the year ended December 31, 2023.

For the year ended December 31, 2024, Adjusted EBITDA was $139.2 million compared to $137.3 million for the year ended December 31, 2023. Refer to “Use of Non-GAAP Measures” below for discussion of this non-GAAP performance measure and related reconciliation to net income.

For the year ended December 31, 2023 compared to the year ended December 31, 2022

For the year ended December 31, 2023, fuel revenue increased $91.9 million, or 2.6%, compared to the year ended December 31, 2022. The increase in fuel revenue was attributable primarily to incremental gallons sold related to the 2023 Acquisitions and the Quarles Acquisition, which was partially offset by a decrease in the average price of fuel compared to 2022.

For the year ended December 31, 2023, fuel revenue – related party decreased $229.4 million, or 6.5%, compared to the year ended December 31, 2022, caused by a decrease in the average price of fuel in 2023 as compared to 2022, which was partially offset by a 61.2 million, or 6.1%, increase in gallons sold primarily due to incremental gallons sold relating to ARKO Parent’s acquisitions of retail sites during 2023 and 2022.

For the year ended December 31, 2023, other revenues, net increased $9.1 million, or 34.2%, compared to the year ended December 31, 2022, primarily due to additional revenue from the 2023 Acquisitions and the Quarles Acquisition.

 

 

 

89


Table of Contents

Management’s discussion and analysis of financial condition and results of operations

 

 

For the year ended December 31, 2023, other revenues, net – related party increased $10.9 million, compared to the year ended December 31, 2022, primarily due to additional revenue from the transportation of fuel to ARKO Retail Sites, which related to the transportation business acquired in the 2023 Acquisitions and the 2022 Acquisitions.

For the year ended December 31, 2023, total operating expenses decreased $115.9 million, or 1.7%, compared to the year ended December 31, 2022. Fuel costs increased $67.1 million or 2.0% as compared to 2022 while fuel costs – related party decreased $232.5 million, or 6.7%, compared to 2022, both consistent with the change in fuel revenues. For the year ended December 31, 2023, site operating expenses including allocated expenses increased $27.9 million, or 59.4%, as compared to 2022 due to incremental expenses as a result of the 2023 Acquisitions and the Quarles Acquisition.

For the year ended December 31, 2023, general and administrative expenses including allocated expenses increased $9.9 million, or 31.1%, compared to the year ended December 31, 2022 primarily due to incremental expenses associated with the 2023 Acquisitions and the Quarles Acquisition.

For the year ended December 31, 2023, depreciation and amortization expenses including allocated expenses increased $11.6 million, or 35.8%, compared to the year ended December 31, 2022 primarily due to assets acquired in connection with the 2023 Acquisitions and the Quarles Acquisition.

For the year ended December 31, 2023, other expenses, net increased $1.6 million, compared to the year ended December 31, 2022 primarily due to lower income recorded for the fair value adjustment of contingent consideration.

Operating income was $89.5 million for the year ended December 31, 2023, compared to $92.8 million for the year ended December 31, 2022. The decrease was primarily due to lower fuel contribution from comparable wholesale sites and an increase in site operating expenses, which was partially offset by incremental income from the 2023 Acquisitions and the Quarles Acquisition.

For the year ended December 31, 2023, interest and other financial expenses, net increased $20.6 million compared to the year ended December 31, 2022 primarily due to higher average outstanding debt balances, a higher average interest rate for 2023 and higher interest expenses related to financial liabilities.

For the year ended December 31, 2023, income tax expense was $12.9 million compared to $19.2 million for the year ended December 31, 2022 and our effective tax rate for the years ended December 31, 2023 and 2022 was 23.7% and 24.5%, respectively.

For the year ended December 31, 2023, net income attributable to the Company was $41.4 million compared to $58.9 million for the year ended December 31, 2022.

For the year ended December 31, 2023, Adjusted EBITDA was $137.3 million compared to $126.9 million for the year ended December 31, 2022. Refer to “Use of Non-GAAP Measures” below for discussion of this non-GAAP performance measure and related reconciliation to net income.

Segment Results

Disclosure of Incremental Contributions From Acquisitions

In the discussion of our segment results, we disclose certain information with respect to our acquisitions on an “incremental” basis. For example, incremental fuel gallons sold with respect to recent acquisitions. Incremental amounts or gallons related to such acquisitions reflect only the change (i.e. increase) in the

 

 

 

90


Table of Contents

Management’s discussion and analysis of financial condition and results of operations

 

 

contribution of the acquisitions between the referenced periods in which they were not yet reflected in comparable wholesale sites or comparable fleet fueling sites results.

Wholesale Segment

The table below shows the results of the wholesale segment for the nine months ended September 30, 2025 and 2024 and for the years ended December 31, 2024, 2023 and 2022, together with certain key metrics for the segment.

 

     For the Nine Months
Ended September 30,
     For the Year Ended December 31,  
      2025      2024      2024      2023      2022  
     (in thousands)  

Revenues:

  

Fuel revenue

   $ 2,052,153      $ 2,149,622      $ 2,802,251      $ 3,041,760      $ 3,236,177  

Other revenues, net

     36,550        20,294        28,918        25,628        23,350  
  

 

 

    

 

 

    

 

 

    

 

 

    

 

 

 

Total revenues

     2,088,703        2,169,916        2,831,169        3,067,388        3,259,527  

Operating expenses:

              

Fuel costs

     1,981,649        2,081,546        2,711,901        2,948,852        3,138,019  

Site operating expenses, including allocated expenses

     41,054        28,239        39,189        38,914        36,240  
  

 

 

    

 

 

    

 

 

    

 

 

    

 

 

 

Total operating expenses

     2,022,703        2,109,785        2,751,090        2,987,766        3,174,259  
  

 

 

    

 

 

    

 

 

    

 

 

    

 

 

 

Operating income

   $ 66,000      $ 60,131      $ 80,079      $ 79,622      $ 85,268  
  

 

 

    

 

 

    

 

 

    

 

 

    

 

 

 

Fuel gallons sold – fuel supply locations

     624,826        593,479        794,796        801,260        746,513  

Fuel gallons sold – consignment agent locations

     115,635        115,997        154,560        168,005        156,059  

Fuel contribution 1 – fuel supply locations

   $ 38,854      $ 35,926      $ 47,930      $ 48,396      $ 51,065  

Fuel contribution 1 – consignment agent locations

   $ 31,650      $ 32,150      $ 42,420      $ 44,512      $ 47,093  

Fuel margin, cents per gallon 2 – fuel supply locations

     6.2        6.1        6.0        6.0        6.8  

Fuel margin, cents per gallon 2 – consignment agent locations

     27.4        27.7        27.4        26.5        30.2  
 
1   Calculated as fuel revenue less fuel costs; excludes the estimated fixed margin or fixed fee paid to GPMP for the cost of fuel.
2   Calculated as fuel contribution divided by fuel gallons sold.

Nine Months Ended September 30, 2025 versus Nine Months Ended September 30, 2024

Wholesale Revenues

For the nine months ended September 30, 2025, fuel revenue decreased by $97.5 million, or 4.5%, compared to the nine months ended September 30, 2024, primarily due to a decrease in the average price of fuel in the first three quarters of 2025 as compared to the first three quarters of 2024, partially offset by a 31.0 million, or 4.4%, increase in gallons sold. The ARKO Retail Sites that have been converted to dealers since the middle of 2024 contributed 57.6 million gallons for the nine months ended September 30, 2025, which were partially offset by lower volumes at comparable wholesale sites, reflecting the challenging macroeconomic environment.

 

 

 

91


Table of Contents

Management’s discussion and analysis of financial condition and results of operations

 

 

For the nine months ended September 30, 2025, other revenues, net increased by $16.3 million, or 80.1%, compared to the nine months ended September 30, 2024, primarily due to additional rental income from ARKO Retail Sites that have been converted to dealers.

Wholesale Operating Income

For the nine months ended September 30, 2025, wholesale operating income increased by $5.9 million compared to the nine months ended September 30, 2024. Additional operating income from ARKO Retail Sites converted to dealers since the middle of 2024 more than offset reduced operating income at comparable wholesale sites. An increase of $16.3 million in other revenues, net, combined with an increase in fuel contribution of approximately $2.4 million was partially offset by an increase in site operating expenses of $12.8 million in the first three quarters of 2025 compared to the first three quarters of 2024. These increases were primarily due to the ARKO Retail Sites converted to dealers since the middle of 2024.

At fuel supply locations, fuel contribution increased by $2.9 million, and fuel margin per gallon also increased for the first three quarters of 2025 compared to the first three quarters of 2024 due to $4.6 million of incremental contribution from the ARKO Retail Sites converted to dealers, which was partially offset by decreased prompt pay discounts related to lower fuel costs and lower volumes at comparable fuel supply wholesale sites primarily due to the macroeconomic environment and severe weather conditions in January and February 2025 in certain of the markets in which we operate.

At consignment agent locations, fuel contribution decreased by $0.5 million and fuel margin per gallon also decreased for the first three quarters of 2025 compared to the first three quarters of 2024, due to decreased prompt pay discounts related to lower fuel costs and lower volumes at comparable wholesale sites, primarily due to the macroeconomic environment and severe weather conditions in January and February 2025 in certain of the markets in which we operate, which was partially offset by the incremental contribution of $1.3 million from the ARKO Retail Sites converted to dealers.

For the year ended December 31, 2024 compared to the year ended December 31, 2023

Wholesale Revenues

For the year ended December 31, 2024, fuel revenue decreased $239.5 million, or 7.9%, compared to the year ended December 31, 2023, caused by a 19.9 million, or 2.1%, decrease in gallons sold and a decrease in the average price of fuel in 2024 as compared to 2023. Of total gallons sold, the 2023 Acquisitions contributed approximately 18.4 million incremental gallons, and ARKO Retail Sites that have been converted to dealers contributed 10.4 million gallons, which were more than offset by lower volumes at comparable wholesale sites.

For the year ended December 31, 2024, other revenues, net increased $3.3 million or 12.8%, compared to the year ended December 31, 2023, primarily due to additional rental income.

Wholesale Operating Income

For the year ended December 31, 2024, wholesale operating income increased $0.5 million compared to 2023. An increase of approximately $3.3 million in total other revenues, net, was partially offset by a decrease in fuel contribution of approximately $2.6 million in 2024 compared to 2023. At fuel supply locations, fuel contribution decreased by $0.5 million, and fuel margin per gallon remained consistent

 

 

 

92


Table of Contents

Management’s discussion and analysis of financial condition and results of operations

 

 

with 2023, primarily due to decreased prompt pay discounts related to lower fuel costs and lower volumes at comparable wholesale sites, which was partially offset by incremental contribution related to ARKO Retail Sites converted to dealers of $0.7 million, and the 2023 Acquisitions. At consignment agent locations, fuel contribution decreased $2.1million while fuel margin per gallon increased for 2024 compared to 2023, primarily due to incremental contribution of $0.5 million related to ARKO Retail Sites converted to dealers, and the 2023 Acquisitions, which was offset by lower rack-to-retail margins and decreased prompt pay discounts related to lower fuel costs.

For the year ended December 31, 2024, site operating expenses remained consistent with those in the year ended December 31, 2023.

For the year ended December 31, 2023 compared to the year ended December 31, 2022

Wholesale Revenues

For the year ended December 31, 2023, fuel revenue decreased $194.4 million, or 6.0%, compared to the year ended December 31, 2022. Wholesale revenues were negatively impacted by a decrease in the average price of fuel in 2023 as compared to 2022, which was partially offset by a 7.4% increase in gallons sold. Of total gallons sold, the 2023 Acquisitions and the Quarles Acquisition contributed approximately 122.8 million incremental gallons, which were offset by lower volumes at comparable wholesale sites.

For the year ended December 31, 2023, other revenues, net increased $2.3 million or 9.8%, compared to the year ended December 31, 2022, primarily due to additional rental income.

Wholesale Operating Income

For the year ended December 31, 2023, wholesale operating income decreased $5.6 million, caused by a decline in fuel contribution of approximately $5.3 million. At fuel supply locations, fuel contribution decreased by $2.7 million, and fuel margin per gallon also decreased for 2023 as compared to 2022, primarily due to decreased prompt pay discounts related to lower fuel costs and lower volumes at comparable wholesale sites, which was partially offset by the incremental contribution from the 2023 Acquisitions and the Quarles Acquisition. At consignment agent locations, fuel contribution decreased $2.6 million and fuel margin per gallon also decreased for 2023 as compared to 2022, primarily due to lower rack-to-retail margins and decreased prompt pay discounts related to lower fuel costs, which was partially offset by the incremental contribution from the 2023 Acquisitions and the Quarles Acquisition. In total, the 2023 Acquisitions and the Quarles Acquisition added approximately $11.0 million of incremental total fuel contribution.

For the year ended December 31, 2023, site operating expenses increased $2.7 million compared to the year ended December 31, 2022, primarily due to the 2023 Acquisitions.

 

 

 

93


Table of Contents

Management’s discussion and analysis of financial condition and results of operations

 

 

Fleet Fueling Segment

The table below shows the results of the fleet fueling segment for the nine months ended September 30, 2025 and 2024 and for the years ended December 31, 2024, 2023 and 2022, together with certain key metrics for the segment. We added the fleet fueling segment only upon consummation of the Quarles Acquisition on July 22, 2022; therefore, the year ended December 31, 2022 does not reflect the operations of this segment for the entirety of 2022, which affects year-over-year comparability.

 

     For the Nine Months
Ended September 30,
     For the Year Ended December 31,  
      2025      2024      2024      2023      2022  
     (in thousands)  

Revenues:

  

Fuel revenue

   $ 359,219      $ 398,266      $ 515,462      $ 530,937      $ 270,670  

Other revenues, net

     6,603        7,004        9,135        7,818        2,178  
  

 

 

    

 

 

    

 

 

    

 

 

    

 

 

 

Total revenues

     365,822        405,270        524,597        538,755        272,848  

Operating expenses:

              

Fuel costs

     309,409        350,309        451,173        475,037        242,849  

Site operating expenses

     20,131        18,861        24,917        22,298        8,733  
  

 

 

    

 

 

    

 

 

    

 

 

    

 

 

 

Total operating expenses

     329,540        369,170        476,090        497,335        251,582  
  

 

 

    

 

 

    

 

 

    

 

 

    

 

 

 

Operating income

   $ 36,282      $ 36,100      $ 48,507      $ 41,420      $ 21,266  
  

 

 

    

 

 

    

 

 

    

 

 

    

 

 

 

Fuel gallons sold – proprietary cardlock locations

     98,039        103,216        136,104        130,995        57,104  

Fuel gallons sold – third-party cardlock locations

     9,926        9,575        12,814        9,832        2,882  

Fuel contribution 1 – proprietary cardlock locations

   $ 47,985      $ 46,789      $ 62,612      $ 54,685      $ 27,632  

Fuel contribution 1 – third-party cardlock locations

   $ 1,825      $ 1,168      $ 1,677      $ 1,215      $ 189  

Fuel margin, cents per gallon 2 – proprietary cardlock locations

     48.9        45.3        46.0        41.7        48.4  

Fuel margin, cents per gallon 2 – third-party cardlock locations

     18.4        12.2        13.1        12.4        6.5  
 
1   Calculated as fuel revenue less fuel costs; excludes the estimated fixed fee paid to GPMP for the cost of fuel.
2   Calculated as fuel contribution divided by fuel gallons sold.

Nine Months Ended September 30, 2025 versus Nine Months Ended September 30, 2024

Fleet Fueling Revenues

For the nine months ended September 30, 2025, fuel revenue decreased by $39.0 million, or 9.8%, and other revenues, net decreased by $0.4 million, compared to the nine months ended September 30, 2024. Fleet fueling revenues were negatively impacted by a 4.8 million, or 4.3%, decrease in gallons sold due primarily to movements in crude oil pricing and severe weather conditions in January and February 2025 that impacted certain of the markets in which we operate, and a decrease in the average price of fuel in the first three quarters of 2025 compared to the first three quarters of 2024.

 

 

 

94


Table of Contents

Management’s discussion and analysis of financial condition and results of operations

 

 

Fleet Fueling Operating Income

For the nine months ended September 30, 2025, fuel contribution increased by $1.9 million compared to the nine months ended September 30, 2024. At proprietary cardlocks, fuel contribution increased by $1.2 million, and fuel margin per gallon also increased for the nine months ended September 30, 2025 compared to the nine months ended September 30, 2024, primarily due to favorable diesel margins. At third-party cardlock locations, fuel contribution increased by $0.7 million, and fuel margin per gallon also increased for the nine months ended September 30, 2025 compared to the nine months ended September 30, 2024, primarily due to the closure of underperforming third-party locations.

For the nine months ended September 30, 2025, site operating expenses increased by $1.3 million compared to the nine months ended September 30, 2024, primarily due to higher rent and insurance.

For the year ended December 31, 2024 compared to the year ended December 31, 2023

Fleet Fueling Revenues

For the year ended December 31, 2024, fuel revenue decreased by $15.5 million, or 2.9%, and other revenues, net increased by $1.3 million, compared to the year ended December 31, 2023. Fleet fueling revenues were negatively impacted by a decrease in the average price of fuel in 2024 compared to 2023, which were partially offset by an 8.1 million increase in gallons sold, or 5.7%, primarily resulting from the WTG Acquisition.

Fleet Fueling Operating Income

For the year ended December 31, 2024, fuel contribution increased by $8.4 million compared to the year ended December 31, 2023. At proprietary cardlocks, fuel contribution increased by $7.9 million, and fuel margin per gallon also increased for the year ended December 31, 2024, compared to the year ended December 31, 2023. At third-party cardlock locations, fuel contribution increased $0.5 million, and fuel margin per gallon also increased for 2024 compared to 2023. These changes were primarily due to higher volumes and the cardlocks acquired in the WTG Acquisition.

For the year ended December 31, 2024, site operating expenses increased $2.6 million compared to the year ended December 31, 2023 primarily due to the WTG Acquisition.

For the year ended December 31, 2023 compared to the year ended December 31, 2022

Fleet Fueling Revenues

For the year ended December 31, 2023, fuel revenue increased by $260.3 million, or 96.2%, and other revenues, net increased by $5.6 million, as compared to the year ended December 31, 2022, with both increases primarily reflecting a full year of operations from the Quarles Acquisition, as compared to a partial year of operations in the prior year, and the WTG Acquisition.

Fleet Fueling Operating Income

For the year ended December 31, 2023, fuel contribution increased by $28.1 million compared to the year ended December 31, 2022, reflecting a full year of operations from the Quarles Acquisition, as compared to a partial year of operations in the prior year, and the WTG Acquisition. At proprietary cardlocks, fuel contribution increased by $27.1 million, while fuel margin per gallon decreased for the year ended December 31, 2023, as compared to the year ended December 31, 2022, which period was impacted by historically high rack-to-retail margins and fuel price volatility.

 

 

 

95


Table of Contents

Management’s discussion and analysis of financial condition and results of operations

 

 

For the year ended December 31, 2023, site operating expenses increased $13.6 million compared to the year ended December 31, 2022 due to incremental expenses from the Quarles Acquisition and the addition of the WTG Acquisition.

GPMP Segment

The table below shows the results of the GPMP segment for the nine months ended September 30, 2025 and 2024 and for the years ended December 31, 2024, 2023 and 2022, together with certain key metrics for the segment.

 

    For the Nine Months
Ended September 30,
    For the Year Ended December 31,  
     2025     2024     2024     2023     2022  
    (in thousands)  

Revenues:

 

Fuel revenue 1 –  inter-segment

  $ 1,925,105     $ 2,028,446     $ 2,643,084     $ 2,883,992     $ 3,096,959  

Fuel revenue 1 – related party

    1,787,503       2,313,319       2,964,304       3,313,404       3,542,798  

Fuel revenue – third party customers

    849       3,017       3,624       3,681       5,160  

Other revenues, net

    540       638       838       939       1,024  

Other revenues, net 1 – inter-segment

    6,330       6,334       8,455       8,021       3,445  

Other revenues, net 1 – related party

    2,007       2,062       2,781       2,897       206  
 

 

 

   

 

 

   

 

 

   

 

 

   

 

 

 

Total revenues

    3,722,334       4,353,816       5,623,086       6,212,934       6,649,592  

Operating expenses:

         

Fuel costs – inter-segment

    1,888,858       1,993,640       2,596,455       2,836,659       3,052,537  

Fuel costs – related party

    1,754,463       2,274,461       2,913,130       3,260,225       3,492,677  

Fuel costs – third party customers

    848       2,900       3,507       3,675       5,077  

General and administrative expenses

    2,464       2,625       3,585       3,162       2,897  

Depreciation and amortization

    5,519       5,531       7,371       7,365       7,369  
 

 

 

   

 

 

   

 

 

   

 

 

   

 

 

 

Total operating expenses

    3,652,152       4,279,157       5,524,048       6,111,086       6,560,557  
 

 

 

   

 

 

   

 

 

   

 

 

   

 

 

 

Other income, net

    —        —        —        (598     —   
 

 

 

   

 

 

   

 

 

   

 

 

   

 

 

 

Operating income

  $ 70,182     $ 74,659     $ 99,038     $ 102,446     $ 89,035  
 

 

 

   

 

 

   

 

 

   

 

 

   

 

 

 

Fuel gallons sold – inter-segment

    724,914       696,225       932,509       953,942       888,526  

Fuel gallons sold – related party locations

    660,800       777,160       1,023,480       1,063,580       1,002,420  

Fuel gallons sold – third party customers

    217       861       1,044       1,364       1,592  

Fuel contribution 2 – related party locations

  $ 33,040     $ 38,858     $ 51,174     $ 53,179     $ 50,121  

Fuel margin, cents per gallon 3 – related party locations

    5.0       5.0       5.0       5.0       5.0  
 
1   Includes the estimated fixed margin or fixed fee paid to GPMP for the cost of fuel.
2   Calculated as fuel revenue less fuel costs.
3   Calculated as fuel contribution divided by fuel gallons sold.

 

 

 

96


Table of Contents

Management’s discussion and analysis of financial condition and results of operations

 

 

Nine Months Ended September 30, 2025 versus Nine Months Ended September 30, 2024

GPMP Revenues

For the nine months ended September 30, 2025, fuel revenue – inter-segment decreased by $103.3 million, or 5.1%, compared to the nine months ended September 30, 2024. The decrease was attributable to a decrease in gallons sold and a decrease in the average price of fuel for the nine months ended September 30, 2025 compared to the nine months ended September 30, 2024.

For the nine months ended September 30, 2025, fuel revenue – related party decreased by $525.8 million, or 22.7%, compared to the nine months ended September 30, 2024, caused by a decrease in the average price of fuel in the nine months ended September 30, 2025 compared to the nine months ended September 30, 2024 and a 116.4 million, or 15.0%, decrease in gallons sold, reflecting the challenging macroeconomic environment and ARKO Retail Sites converted to dealers, which was slightly offset by incremental gallons sold relating to ARKO Parent’s acquisition of ARKO Retail Sites during 2024.

For the nine months ended September 30, 2025 and 2024, other revenues, net were similar. Other revenues, net – inter-segment related to the fixed fee primarily charged to sites in the fleet fueling segment that were not supplied by GPMP (currently 5.0 cents per gallon sold) and were similar for the nine months ended September 30, 2025 and 2024. Other revenues, net – related party related to the fixed fee charged to certain ARKO Retail Sites that were not supplied by GPMP (currently 5.0 cents per gallon sold) and were similar for the nine months ended September 30, 2025 and 2024.

GPMP Operating Income

For the nine months ended September 30, 2025, fuel contribution decreased by $4.5 million, compared to the nine months ended September 30, 2024, primarily due to greater gallons sold at a fixed margin to both ARKO Parent and the wholesale segment.

For the nine months ended September 30, 2025, general and administrative expenses decreased by $0.2 million compared to the nine months ended September 30, 2024, and depreciation and amortization expenses for the nine months ended September 30, 2025 remained consistent with the nine months ended September 30, 2024.

For the year ended December 31, 2024 compared to the year ended December 31, 2023

GPMP Revenues

For the year ended December 31, 2024, fuel revenue – inter-segment decreased $240.9 million, or 8.4%, compared to the year ended December 31, 2023. The decrease was attributable to a decrease in gallons sold and a decrease in the average price of fuel for 2024 compared to 2023.

For the year ended December 31, 2024, fuel revenue – related party decreased $349.1 million, or 10.5%, compared to the year ended December 31, 2023, caused by a decrease in the average price of fuel in 2024 as compared to 2023 and a 40.1 million, or 3.8%, decrease in gallons sold, reflecting the challenging macroeconomic environment and ARKO Retail Sites converted to dealers, which was partially offset by incremental gallons sold relating to ARKO Parent’s acquisition of ARKO Retail Sites during 2024 and 2023.

 

 

 

97


Table of Contents

Management’s discussion and analysis of financial condition and results of operations

 

 

For the years ended December 31, 2024 and 2023, other revenues, net were similar. Other revenues, net – inter-segment related to the fixed fee primarily charged to sites in the fleet fueling segment that were not supplied by GPMP (currently 5.0 cents per gallon sold) and increased slightly for 2024 as compared to 2023. Other revenues, net – related party related to the fixed fee charged to certain ARKO Retail Sites that were not supplied by GPMP (currently 5.0 cents per gallon sold) and decreased slightly for 2024 as compared to 2023.

GPMP Operating Income

Fuel margin decreased by $2.6 million for the year ended December 31, 2024 compared to the year ended December 31, 2023, primarily due to fewer gallons sold at a fixed margin to both ARKO Parent and the wholesale segment.

For the year ended December 31, 2024, total general and administrative expenses increased slightly from those in the year ended December 31, 2023, and depreciation and amortization expenses for 2024 remained consistent with 2023.

For the year ended December 31, 2023 compared to the year ended December 31, 2022

GPMP Revenues

For the year ended December 31, 2023, fuel revenue – inter-segment decreased $213.0 million, or 6.9%, compared to the year ended December 31, 2022. The decrease in fuel revenue was attributable to a decrease in the average price of fuel, which was partially offset by an increase in gallons sold as compared to the prior year.

For the year ended December 31, 2023, fuel revenue – related party decreased $229.4 million, or 6.5%, compared to the year ended December 31, 2022, caused by a decrease in the average price of fuel in 2023 as compared to 2022, which was partially offset by a 61.2 million, or 6.1%, increase in gallons sold primarily due to incremental gallons sold relating to ARKO Parent’s acquisition of ARKO Retail Sites during 2023 and 2022.

For the years ended December 31, 2023 and 2022, other revenues, net were similar and primarily related to rental income from certain sites leased to dealers. Other revenues, net – inter-segment related to the fixed fee primarily charged to sites in the fleet fueling segment that were not supplied by GPMP (currently 5.0 cents per gallon sold). Other revenues, net – related party related to the fixed fee charged to certain ARKO Retail Sites that were not supplied by GPMP (currently 5.0 cents per gallon sold), which were acquired by ARKO Parent in December 2022.

GPMP Operating Income

Fuel margin increased by $5.9 million for the year ended December 31, 2023, compared to the year ended December 31, 2022, primarily due to greater gallons sold at a fixed margin.

For the year ended December 31, 2023, total general, administrative, depreciation and amortization expenses increased slightly from those in the year ended December 31, 2022.

 

 

 

98


Table of Contents

Management’s discussion and analysis of financial condition and results of operations

 

 

Use of Non-GAAP Measures

We disclose certain measures on a “comparable wholesale sites” or “comparable fleet fueling sites” basis, which are non-GAAP measures. Information disclosed on a “comparable wholesale sites” basis excludes wholesale sites added through the 2023 Acquisitions, the Quarles Acquisition and ARKO Retail Sites converted to dealers until the first quarter in which these sites had a full quarter of wholesale activity in the prior year. Information disclosed on a “comparable fleet fueling sites” basis excludes fleet fueling sites added through the WTG Acquisition and the Quarles Acquisition until the first quarter in which these sites had a full quarter of fleet fueling activity in the prior year. We believe that this information is useful for our investors, securities analysts, and other interested parties by providing greater comparability regarding our ongoing operating performance. Neither these measures nor those described below should be considered an alternative to measurements presented in accordance with generally accepted accounting principles in the United States (“GAAP”).

We define EBITDA as net income before net interest expense, income taxes, depreciation and amortization. Adjusted EBITDA further adjusts EBITDA by excluding the gain or loss on disposal of assets, impairment charges, acquisition costs, share-based compensation expense, other non-cash items, and other unusual or non-recurring charges. These measures should not be considered an alternative to measurements presented in accordance with GAAP. Both EBITDA and Adjusted EBITDA are non-GAAP financial measures.

We use EBITDA and Adjusted EBITDA for operational and financial decision-making and believe these measures are useful in evaluating our performance because they eliminate certain items that we do not consider indicators of our operating performance. EBITDA and Adjusted EBITDA are also used by many of our investors, securities analysts, and other interested parties in evaluating our operational and financial performance across reporting periods. We believe that the presentation of EBITDA and Adjusted EBITDA provides useful information to investors by allowing an understanding of key measures that we use internally for operational decision-making, budgeting, evaluating acquisition targets, and assessing our operating performance.

We define Net Debt as the sum of total debt, net, financing leases and financial liabilities, less cash and cash equivalents. Net Debt is used by management to measure the effective level of our indebtedness.

We define the Ratio of Net Debt to Adjusted EBITDA as the ratio derived by dividing Net Debt by Adjusted EBITDA. The Ratio of Net Debt to Adjusted EBITDA is an important measure used by our management to evaluate our access to liquidity, and we believe it provides useful information for investors as a representation of our financial strength by presenting the sustainability of our debt levels and our ability to take on additional debt against Adjusted EBITDA, which is used as an operating performance measure. The Ratio of Net Debt to Adjusted EBITDA is also frequently used by investors and credit rating agencies to analyze our operating performance.

We define Discretionary Cash Flow as net cash provided by operating activities, (i) less changes in operating assets and liabilities, maintenance capital expenditures, charges to allowance for credit losses, and non-cash rent income (expense), and (ii) plus acquisition costs, amortization of deferred income net of prepaid to related party, and certain other expenses (income). Discretionary Cash Flow will not reflect changes in working capital balances. Discretionary Cash Flow is a liquidity measure we and third parties, such as industry analysts, investors, lenders, rating agencies and others, use to assess our ability to internally fund our acquisitions, pay distributions, and service or incur additional debt. We believe that the presentation of Discretionary Cash Flow provides useful information to investors, securities analysts, and other interested parties for evaluating our liquidity.

EBITDA, Adjusted EBITDA, Discretionary Cash Flow, Net Debt and the Ratio of Net Debt to Adjusted EBITDA should not be considered as alternatives to any financial measure derived in accordance with

 

 

 

99


Table of Contents

Management’s discussion and analysis of financial condition and results of operations

 

 

GAAP, including net income. The presentations of these non-GAAP measures have limitations as analytical tools and should not be considered in isolation, or as a substitute for the analysis of, our results as reported under GAAP. We strongly encourage investors to review our financial statements and publicly filed reports in their entirety and not to rely on any single financial measure.

Because non-GAAP financial measures are not standardized, comparable wholesale sites, comparable fleet fueling sites, EBITDA, Adjusted EBITDA, Discretionary Cash Flow, Net Debt and the Ratio of Net Debt to Adjusted EBITDA, as defined by us, may not be comparable to similarly titled measures reported by other companies. It therefore may not be possible to compare our use of these non-GAAP financial measures with those used by other companies.

The following table contains a reconciliation of (i) net income to EBITDA and Adjusted EBITDA and (ii) net cash provided by operating activities to Discretionary Cash Flow for the nine months ended September 30, 2025 and 2024 and for the years ended December 31, 2024, 2023 and 2022.

 

    For the Nine Months
Ended September 30,
    For the Year Ended December 31,  
     2025     2024     2024     2023     2022  
    (in thousands)  

Net income

  $ 24,661     $ 32,676     $ 40,217     $ 41,579     $ 59,147  

Interest and other financing expenses, net

    31,029       26,793       36,677       35,064       14,480  

Income tax expense

    8,472       13,033       15,108       12,890       19,212  

Depreciation and amortization

    40,553       33,529       46,087       44,155       32,522  
 

 

 

   

 

 

   

 

 

   

 

 

   

 

 

 

EBITDA

    104,715       106,031       138,089       133,688       125,361  

Acquisition costs (a)

    379       72       79       2,557       3,075  

Loss (gain) on disposal of assets and impairment charges (b)

    2,618       (1,318     811       1,046       360  

Share-based compensation expense (c)

    605       535       876       608       288  

Fuel and franchise taxes received in arrears (d)

    —        (601     (601     —        —   

Adjustment to contingent consideration (e)

    (1,816     (998     (20     (604     (2,204

Other (f)

    136       —        (67     —        —   
 

 

 

   

 

 

   

 

 

   

 

 

   

 

 

 

Adjusted EBITDA

  $ 106,637     $ 103,721     $ 139,167     $ 137,295     $ 126,880  
 

 

 

   

 

 

   

 

 

   

 

 

   

 

 

 

Net cash provided by operating activities

  $ 63,172     $ 71,660     $ 106,757     $ 58,803     $ 75,974  

Changes in operating assets and liabilities

    6,452       (7,134     (20,659     31,547       17,327  

Maintenance capital expenditures (g)

    (4,163     (4,451     (6,152     (5,801     (4,040

Acquisition costs (a)

    379       72       79       2,557       3,075  

Amortization of deferred income net of prepaid to related party

    4,823       1,883       2,663       1,407       1,951  

Fuel and franchise taxes received in arrears (d)

    —        (601     (601     —        —   

Charges to allowance for credit losses

    (820     (653     (755     (1,163     (525

Non-cash rent (expense) income (h)

    (2,180     (1,376     (2,033     (1,319     456  

Other (i)

    127       (5     569       488       163  
 

 

 

   

 

 

   

 

 

   

 

 

   

 

 

 

Discretionary Cash Flow

  $ 67,790     $ 59,395     $ 79,868     $ 86,519     $ 94,381  
 

 

 

   

 

 

   

 

 

   

 

 

   

 

 

 

Adjusted EBITDA

  $ 106,637     $ 103,721     $ 139,167     $ 137,295     $ 126,880  

Cash received for interest

    409       157       296       16       43  

Cash paid for interest and allocated interest

    (29,139     (27,681     (36,975     (30,215     (12,285

Cash paid for taxes

    (5,954     (12,351     (16,468     (14,776     (16,217

Maintenance capital expenditures (g)

    (4,163     (4,451     (6,152     (5,801     (4,040
 

 

 

   

 

 

   

 

 

   

 

 

   

 

 

 

Discretionary Cash Flow

  $ 67,790     $ 59,395     $ 79,868     $ 86,519     $ 94,381  
 

 

 

   

 

 

   

 

 

   

 

 

   

 

 

 
 
(a)   Eliminates costs incurred that are directly attributable to business acquisitions and salaries of employees whose primary job function is to execute our acquisition strategy and facilitate integration of acquired operations.
(b)   Eliminates the non-cash loss from the sale or disposal of property and equipment, the loss recognized upon the sale of related leased assets and impairment charges on property and equipment and right-of-use assets related to closed and non-performing sites.
(c)   Eliminates non-cash share-based compensation expense related to ARKO Parent’s equity incentive program to incentivize, retain, and motivate our employees.

 

 

 

100


Table of Contents

Management’s discussion and analysis of financial condition and results of operations

 

 

(d)   Eliminates the receipt of historical fuel and franchise tax amounts for multiple prior periods.
(e)   Eliminates fair value adjustments primarily related to the contingent consideration owed to the seller for the 2020 Empire acquisition.
(f)   Eliminates other unusual or non-recurring items that we do not consider to be meaningful in assessing operating performance.
(g)   Historically, ARKO Parent has not distinguished between maintenance capital expenditures, growth capital expenditures, and acquisition capital expenditures (other than with respect to business acquisitions). Maintenance capital expenditures are capital expenditures made to maintain our long-term operating income or operating capacity, while growth and acquisition capital expenditures are capital expenditures that we expect will increase our operating income or operating capacity over the long-term. For the nine months ended September 30, 2025 and 2024 and for the years ended December 31, 2024, 2023 and 2022, we estimated that approximately $4.2 million, $4.5 million, $6.2 million, $5.8 million and $4.0 million of our capital expenditures were maintenance capital expenditures, respectively, and that $14.5 million, $2.4 million, $5.1 million, $6.2 million and $9.2 million of our capital expenditures were growth capital expenditures, respectively.
(h)   Non-cash rent (expense) income reflects the extent to which our GAAP rent expense recognized exceeded (or was less than) our cash rent payments. GAAP rent expense varies depending on the terms of our lease portfolio. For newer leases, our rent expense recognized typically exceeds our cash rent payments, whereas, for more mature leases, rent expense recognized is typically less than our cash rent payments.
(i)   Includes other unusual or non-recurring items and other amounts primarily related to additional consideration owed to the seller for the 2020 Empire acquisition.

The following table contains a reconciliation of (i) net income to EBITDA and Adjusted EBITDA for the twelve months ended September 30, 2025 and (ii) total debt, net to Net Debt as of September 30, 2025, as well as (iii) the ratio of each of the most directly comparable GAAP measures to Net Debt and Adjusted EBITDA. See the table immediately above for a description of the adjustments to net income to arrive at EBITDA and Adjusted EBITDA.

 

     Twelve Months Ended
September 30, 2025
 
     (in thousands,
except ratios)
 

Net income

   $ 32,202  

Interest and other financing expenses, net

     40,913  

Income tax expense

     10,547  

Depreciation and amortization

     53,111  
  

 

 

 

EBITDA

     136,773  

Acquisition costs

     386  

Loss on disposal of assets and impairment charges

     4,747  

Share-based compensation expense

     946  

Adjustment to contingent consideration

     (838

Other

     69  
  

 

 

 

Adjusted EBITDA

   $ 142,083  
  

 

 

 
     As of
September 30, 2025
 

Total debt, net

   $ 388,965  

Financing leases

     78,342  

Financial liabilities

     49,292  

Cash and cash equivalents

     (32,993
  

 

 

 

Net Debt

   $ 483,606  
  

 

 

 

Ratio of total debt, net to net income

     12.1x  
  

 

 

 

Ratio of Net Debt to Adjusted EBITDA

     3.4x  
  

 

 

 

 

 

 

101


Table of Contents

Management’s discussion and analysis of financial condition and results of operations

 

 

Quarterly Financial Data

The following table sets forth selected historical quarterly combined statements of operations data for each of the seven quarterly periods ended September 30, 2025. The information for each of these quarters has been prepared on the same basis as the audited annual combined financial statements appearing elsewhere in this prospectus and, in our opinion, includes all adjustments, consisting only of normal recurring adjustments, necessary for the fair statement of the results of operations for these periods. This information should be read in conjunction with our audited combined financial statements and related notes appearing elsewhere in the prospectus. These quarterly results are not necessarily indicative of our operating results for a full year or any future period.

 

    For the Three Months Ended  
     March 31,
2024
    June 30,
2024
    September 30,
2024
    December 31,
2024
    March 31,
2025
    June 30,
2025
    September 30,
2025
 
    (in thousands, except per gallon data)  

Statement of Operations Data:

             

Revenues:

             

Fuel revenue

  $ 807,508     $ 911,673     $ 854,739     $ 777,446     $ 756,798     $ 820,871     $ 855,585  

Fuel revenue – related party

    709,153       828,179       775,987       650,985       574,416       604,065       609,022  

Other revenues, net

    9,734       9,598       9,607       11,273       12,957       15,229       16,401  

Other revenues, net – related party

    2,958       2,889       2,745       3,265       3,155       3,219       3,181  
 

 

 

   

 

 

   

 

 

   

 

 

   

 

 

   

 

 

   

 

 

 

Total revenues

    1,529,353       1,752,339       1,643,078       1,442,969       1,347,326       1,443,384       1,484,189  

Operating expenses:

             

Fuel costs

    771,427       868,866       814,357       737,708       720,211       776,847       812,897  

Fuel costs – related party

    697,057       814,777       762,627       638,669       563,833       592,799       597,831  

Site operating expenses, including allocated expenses

    20,342       19,935       19,884       21,176       22,017       25,389       25,359  

General and administrative expenses, including allocated expenses

    10,848       10,944       10,641       10,269       10,748       10,392       10,938  

Depreciation and amortization, including allocated expenses

    11,312       10,588       11,629       12,558       13,503       13,301       13,749  
 

 

 

   

 

 

   

 

 

   

 

 

   

 

 

   

 

 

   

 

 

 

Total operating expenses

    1,510,986       1,725,110       1,619,138       1,420,380       1,330,312       1,418,728       1,460,774  
 

 

 

   

 

 

   

 

 

   

 

 

   

 

 

   

 

 

   

 

 

 

Other (income) expenses net

    (950     (1,577     (439     3,089       1,195       882       (1,154
 

 

 

   

 

 

   

 

 

   

 

 

   

 

 

   

 

 

   

 

 

 

Operating income

    19,317       28,806       24,379       19,500       15,819       23,774       24,569  

Interest and other financial expenses, net, including allocated expenses

    (6,501     (10,156     (10,136     (9,884     (9,612     (10,356     (11,061
 

 

 

   

 

 

   

 

 

   

 

 

   

 

 

   

 

 

   

 

 

 

Income before income taxes

    12,816       18,650       14,243       9,616       6,207       13,418       13,508  

Income tax expense

    (4,729     (4,709     (3,595     (2,075     (1,674     (3,390     (3,408
 

 

 

   

 

 

   

 

 

   

 

 

   

 

 

   

 

 

   

 

 

 

Net income attributable to ARKO Petroleum Corp.

  $ 8,087     $ 13,941     $ 10,648     $ 7,541     $ 4,533     $ 10,028     $ 10,100  
 

 

 

   

 

 

   

 

 

   

 

 

   

 

 

   

 

 

   

 

 

 

Other Financial and Operating Data:

             

Fuel gallons sold

    263,849       284,128       281,853       278,425       265,277       290,884       299,230  

Fuel gallons sold – related party

    241,920       268,040       267,200       246,320       211,660       225,325       223,815  

Fuel gallons sold – total

    505,769       552,168       549,053       524,745       476,937       516,209       523,045  

Fuel margin, cents per gallon 1

    13.7       15.1       14.3       14.3       13.8       15.1       14.3  

Fuel margin, cents per gallon – related party 1

    5.0       5.0       5.0       5.0       5.0       5.0       5.0  

Fuel margin, cents per gallon – total 1

    9.5       10.2       9.8       9.9       9.9       10.7       10.3  
 
1   Calculated as fuel contributions divided by fuel gallons sold.

 

 

 

102


Table of Contents

Management’s discussion and analysis of financial condition and results of operations

 

 

Liquidity and Capital Resources

Our primary sources of liquidity are cash flows from operations, availability under our credit facilities and our cash balances. Our principal liquidity requirements are the financing of current operations, funding capital expenditures (including acquisitions), satisfying our operating and financing lease obligations, and servicing debt. Additionally, we intend to distribute to our stockholders quarterly cash dividends taking into account Discretionary Cash Flow, after appropriate reserves for our working capital needs, investment capital expenditures, debt service and the prudent conduct of our business. Our Discretionary Cash Flow is likely to fluctuate from quarter to quarter, in some cases significantly, primarily as a result of the seasonality of our business operations and purchasing and payment patterns, which change based upon the day of the week. Accordingly, during quarters in which our business operations generate Discretionary Cash Flow in excess of the amount necessary to pay our stated quarterly dividend, we may reserve a portion of the excess to fund cash dividends in future quarters. In quarters in which we do not generate sufficient cash available to fund our stated quarterly cash dividend, we may use sources of cash not included in our calculation of Discretionary Cash Flow, such as net cash provided by financing activities, to pay dividends, subject to the discretion of our Board of Directors. We intend to maintain stable and, over time, increasing dividend payments. See “Cash Dividend Policy.”

We finance our inventory purchases primarily from customary trade credit aided by relatively rapid inventory turnover, as well as cash generated from operations. Rapid inventory turnover allows us to conduct operations without the need for large amounts of cash and working capital. We largely rely on internally generated cash flows and borrowings for operations, which we believe are sufficient to meet our liquidity needs for the foreseeable future.

Our ability to meet our debt service obligations and other capital requirements, including capital expenditures, as well as the cost of acquisitions, will depend on our future operating performance which, in turn, will be subject to general economic, financial, business, competitive, legislative, regulatory and other conditions, many of which are beyond our control. As a normal part of our business, we will from time to time consider opportunities to repay, redeem, repurchase or refinance our indebtedness, depending on market conditions. Changes in our operating plans, lower than anticipated sales, increased expenses, acquisitions, or other events may cause us to seek additional debt or equity financing in future periods. Additional debt financing could impose increased cash payment obligations, as well as covenants that may restrict our operations. There can be no guarantee that financing will be available on acceptable terms or at all. As of September 30, 2025, all of our debt bears interest at variable rates, which subjects us to interest rate risk and may require that we use more of our cash flow for the payment of interest if prevailing interest rates increase. See also “Quantitative and Qualitative Disclosures about Market Risk—Interest Rate Risk.”

As of September 30, 2025, we were in a strong liquidity position of approximately $451.7 million, consisting of approximately $33.0 million of cash and cash equivalents and $418.7 million of unused availability under our $800 million Capital One Line of Credit (as defined below), which we may elect to increase up to $1.0 billion, subject to obtaining additional financing commitments from current lenders or other banks, and subject to certain other terms. This liquidity position currently provides us with adequate funding to satisfy our contractual and other obligations from our existing cash balances. As of September 30, 2025, ARKO Parent had no outstanding borrowings under the $140.0 million PNC Line of Credit (as defined below), and $33.5 million of unused availability under the M&T equipment line of credit, described below.

To date, we have funded capital expenditures primarily through funds generated from operations, funds received from vendors, sale-leaseback transactions, the issuance of debt, existing cash and ARKO

 

 

 

103


Table of Contents

Management’s discussion and analysis of financial condition and results of operations

 

 

Parent’s net investment. Future capital required to finance operations, pay dividends, consummate acquisitions, and renovate our sites is expected to come from cash on hand, cash generated by operations, availability under lines of credit, and additional long-term debt and equipment leases, as circumstances may dictate. We currently expect that our capital spending program will be primarily focused on maintaining our properties and equipment, renewal of supply agreements with dealers, pursuing new dealer contracts and acquiring additional dealer and cardlock locations, as well as expanding our fleet fueling footprint by building new locations. We do not expect such capital needs to adversely affect liquidity.

Cash Flows

Net cash provided by (used in) operating activities, investing activities and financing activities for the nine months ended September 30, 2025 and 2024 and for the years ended December 31, 2024, 2023 and 2022 were as follows:

 

     For the Nine Months
Ended September 30,
    For the Year Ended December 31,  
      2025     2024     2025     2024     2023  
Net cash provided by (used in):    (in thousands)  

Operating activities

   $ 63,172     $ 71,660     $ 106,757     $ 58,803     $ 75,974  

Investing activities

     (13,346     (5,107     (9,440     (79,646     (54,306

Financing activities

     (42,174     (69,067     (89,082     25,399       (9,118
  

 

 

   

 

 

   

 

 

   

 

 

   

 

 

 

Total

   $ 7,652     $ (2,514   $ 8,235     $ 4,556     $ 12,550  
  

 

 

   

 

 

   

 

 

   

 

 

   

 

 

 

Operating Activities

Cash flows provided by operations are our main source of liquidity. We have historically relied primarily on cash provided by operating activities, supplemented as necessary from time to time by borrowings on our credit facilities and other debt or equity transactions to finance our operations and to fund our capital expenditures. Cash flow provided by operating activities is primarily impacted by our net income and changes in working capital.

For the nine months ended September 30, 2025, cash flows provided by operating activities were $63.2 million compared to $71.7 million for the nine months ended September 30, 2024. The decrease was partially due to decreases in working capital as a result of the day of the week on which the third quarter ended in each year and approximately $1.2 million of higher net interest payments, which were partially offset by deferred income received from vendors, lower tax payments of $6.4 million and an increase in Adjusted EBITDA of $2.9 million.

For the year ended December 31, 2024, cash flows provided by operating activities were $106.8 million compared to $58.8 million for the year ended December 31, 2023. The increase was primarily the result of deferred income and dealer deposits received from dealers, incremental vendor incentives received and decreases in working capital, the result of the day of the week in which 2024 ended, and an increase in Adjusted EBITDA of $1.9 million, which were partially offset by approximately $6.5 million of higher net interest payments.

For the year ended December 31, 2023, cash flows provided by operating activities were $58.8 million compared to $76.0 million for the year ended December 31, 2022. The decrease was primarily the result of approximately $18.2 million of higher net interest payments, and changes in working capital, offset by an increase in Adjusted EBITDA of $10.4 million.

 

 

 

104


Table of Contents

Management’s discussion and analysis of financial condition and results of operations

 

 

Discretionary Cash Flow

For the nine months ended September 30, 2025 and 2024 and for the years ended December 31, 2024, 2023 and 2022, Discretionary Cash Flow was $67.8 million, $59.4 million, $79.9 million, $86.5 million and $94.4 million, respectively. Refer to “Use of Non-GAAP Measures” above for discussion of this non-GAAP liquidity measure and related reconciliation to net cash provided by operating activities.

Investing Activities

Cash flows used in investing activities primarily reflect capital expenditures for acquisitions and replacing and maintaining existing facilities and equipment used in the business.

For the nine months ended September 30, 2025, cash used in investing activities increased by $8.2 million to $13.3 million from $5.1 million for the nine months ended September 30, 2024. For the nine months ended September 30, 2025, we utilized $17.0 million for capital expenditures, including the purchase of fee properties, upgrades to fuel dispensers and other investments in our sites.

For the nine months ended September 30, 2024, we utilized $6.8 million for capital expenditures, including upgrades to fuel dispensers and other investments in our sites.

For the year ended December 31, 2024, cash used in investing activities decreased by $70.2 million to $9.4 million from $79.6 million for the year ended December 31, 2023. For the year ended December 31, 2024, we utilized $11.3 million for capital expenditures, including upgrades to fuel dispensers and other investments in our sites.

For the year ended December 31, 2023, cash used in investing activities increased by $25.3 million to $79.6 million from $54.3 million for the year ended December 31, 2022. For the year ended December 31, 2023, we utilized $12.0 million for capital expenditures, including upgrades to fuel dispensers and other investments in our sites. The net consideration paid for the 2023 Acquisitions was $135.7 million, which included the $81.8 million paid by Blue Owl Real Estate Fund VI OP LP (f/k/a Oak Street Real Estate Capital Fund VI OP, LP) and certain of its affiliates (collectively, “Blue Owl”) under ARKO Parent’s standby real estate purchase, designation and lease program agreement with Blue Owl, reflecting our net cash outflow of $53.9 million.

For the year ended December 31, 2022, cash used for investing activities was $54.3 million. For the year ended December 31, 2022, we spent $13.3 million for capital expenditures, including upgrades to fuel dispensers and other investments in our sites. The net consideration paid for the Quarles Acquisition was $184.2 million, which included the $129.3 million paid by Blue Owl, of which $20.2 million was included in financing activity, reflecting our net cash outflow of $54.9 million. There was a $31.8 million sale of short-term investments, which was used to repay long-term debt.

Financing Activities

Cash flows from financing activities primarily consist of increases and decreases in the principal amount of our lines of credit and debt as well as net transfers to ARKO Parent.

For the nine months ended September 30, 2025, financing activities consisted primarily of net receipts of $2.4 million for long-term debt, repayments of $0.9 million for financing leases and $43.7 million of net transfers to ARKO Parent.

 

 

 

105


Table of Contents

Management’s discussion and analysis of financial condition and results of operations

 

 

For the nine months ended September 30, 2024, financing activities consisted primarily of net receipts of $41.1 million from long-term debt and $93.0 million of net transfers to ARKO Parent. We also made an early payment of $17.2 million, as payment in full and as a discount to the $25.0 million deferred consideration in the TEG Acquisition, which would have been due on March 1, 2025.

For the year ended December 31, 2024, financing activities consisted primarily of net receipts of $40.4 million from long-term debt, which was offset by repayments of $0.2 million for financing leases, $3.4 million for additional consideration payments related to the 2020 acquisition of the business of Empire Petroleum Partners, LLC (the “Empire Acquisition”) and $108.8 million of net transfers to ARKO Parent. We also made an early payment of $17.2 million, as payment in full and as a discount to the $25.0 million deferred consideration in the TEG Acquisition, which would have been due on March 1, 2025.

For the year ended December 31, 2023, financing activities consisted primarily of net receipts of $76.4 million from long-term debt and $16.4 million of consideration paid by Blue Owl related to the 2023 Acquisitions, which transactions were accounted for as sale-leasebacks, offset by repayments of $0.1 million for financing leases, $3.5 million for additional consideration payments related to the Empire Acquisition and $63.8 million of net transfers to ARKO Parent.

For the year ended December 31, 2022, financing activities consisted primarily of net receipts of $27.2 million from long-term debt, $20.2 million of consideration paid by Blue Owl related to the Quarles Acquisition, which transaction was accounted for as sale-leaseback, offset by repayments of $0.1 million for financing leases, $5.9 million for additional consideration payments related to the Empire Acquisition and $50.3 million of net transfers to ARKO Parent.

Indebtedness

Credit Facilities

Financing Agreements with M&T Bank

ARKO Parent has a credit agreement with M&T Bank, of which certain of our subsidiaries are co-borrowers. This credit agreement provides a line of credit for up to $45.0 million to purchase equipment on or before September 2026, which may be borrowed in tranches, of which, as of September 30, 2025, $2.4 million outstanding was attributable to the Business. As of September 30, 2025, approximately $33.5 million remained available under ARKO Parent’s equipment line of credit. Additionally, this credit agreement originally provided for an aggregate original principal amount of $49.5 million of real estate loans (the “M&T Term Loans”).

On May 13, 2025, ARKO Parent entered into an amendment to its credit agreement with M&T Bank to increase the aggregate original principal amount of the M&T Term Loans from $49.5 million to $83.7 million. The additional $34.2 million principal amount of the M&T Term Loans, of which $5.5 million original principal amount was attributable to the Business, accrues interest at SOFR plus 2.25%, matures in May 2030 and is payable in monthly installments based on a fifteen-year amortization schedule, with the balance of the loan payable at maturity. As of September 30, 2025, $9.7 million aggregate principal amount of the outstanding M&T Term Loans was attributable to the Business.

Each additional equipment loan tranche under such credit agreement will have a term of up to five years from the date it is advanced, payable in equal monthly payments of principal plus interest of SOFR (as

 

 

 

106


Table of Contents

Management’s discussion and analysis of financial condition and results of operations

 

 

defined in the agreement) plus 2.75%. The M&T Term Loans bear interest at SOFR Adjusted (as defined in the agreement) plus 2.75% to 3.00% (depending on the loan), mature in June 2026 or November 2028 (depending on the loan) and are payable in monthly installments based on a fifteen-year amortization schedule, with the balance of each loan payable at maturity.

In connection with the amendment, the existing M&T Term Loans outstanding as of the date of such amendment began to accrue interest at SOFR plus 2.25%, the interest rate applicable to any M&T Term Loans incurred following the date of such amendment, and the borrowings under the M&T line of credit for purchases of equipment began to accrue interest, at ARKO Parent’s discretion, at either a fixed rate based on M&T Bank’s five-year cost of funds as of the applicable date of each tranche plus 2.25% or a floating rate at SOFR plus 2.25%.

The M&T Term Loans are secured by the real property of 78 sites acquired with the proceeds of such loans and certain other properties, including real property of 21 of 22 sites that ARKO Parent acquired in the second quarter of 2025 for aggregate consideration of $22.4 million, of which seven sites were attributable to the Business as of September 30, 2025.

Financing Agreement with PNC Bank, National Association (“PNC”)

ARKO Parent and certain subsidiaries (including certain of our subsidiaries as co-borrowers) have a financing arrangement with PNC (as amended, the “PNC Credit Agreement”) that provides a line of credit for purposes of financing working capital (the “PNC Line of Credit”). The calculation of the availability under the PNC Credit Agreement is determined monthly subject to terms and limitations as set forth in the PNC Credit Agreement, taking into account the balances of receivables, inventory and letters of credit, among other things. PNC has a first priority lien on receivables, inventory and rights in bank accounts (other than assets that cannot be pledged due to regulatory or contractual obligations). As of September 30, 2025, ARKO Parent had no outstanding borrowings under the PNC Line of Credit.

Financing Agreement with a Syndicate of Banks Led by Capital One, National Association (“Capital One”)

GPMP has a revolving credit facility with a syndicate of banks led by Capital One, National Association, in an aggregate principal amount of up to $800 million (the “Capital One Line of Credit”). At GPMP’s request, the Capital One Line of Credit can be increased up to $1.0 billion, subject to obtaining additional financing commitments from current lenders or from other banks, and subject to certain terms as detailed in the Capital One Line of Credit. The Capital One Line of Credit is available for general GPMP purposes, including working capital, capital expenditures and permitted acquisitions.

The Capital One Line of Credit matures on May 5, 2028. As of September 30, 2025 , approximately $380.8 million was drawn on the Capital One Line of Credit, $0.5 million of letters of credit were outstanding under the Capital One Line of Credit and approximately $418.7 million was available thereunder.

The Capital One Line of Credit bears interest, as elected by GPMP at: (a) Adjusted Term SOFR (as defined in the agreement) plus a margin of 2.25% to 3.25% or (b) a rate per annum equal to the alternate base rate (as defined in the agreement) plus a margin of 1.25% to 2.25%. The margin is determined according to a formula in the Capital One Line of Credit that depends on GPMP’s leverage.

 

 

 

107


Table of Contents

Management’s discussion and analysis of financial condition and results of operations

 

 

Guarantee of ARKO Parent Senior Notes

On October 21, 2021, ARKO Parent completed a private offering of $450.0 million aggregate principal amount of 5.125% Senior Notes due 2029 (the “Senior Notes”), which are guaranteed, jointly and severally on an unsecured senior basis, by certain of ARKO Parent’s wholly owned domestic subsidiaries, including us and certain of our subsidiaries (the “Guarantors”); however, neither GPMP nor any of its subsidiaries is a Guarantor.

The indenture governing the Senior Notes (the “Indenture”) provides for customary events of default which include (subject in certain cases to customary grace and cure periods), among others: nonpayment of principal or interest; breach of covenants or other agreements in the Indenture; defaults in failure to pay certain other indebtedness; and certain events of bankruptcy or insolvency. Generally, if an event of default occurs and is continuing under the Indenture, the trustee thereunder (the “Trustee”) or the holders of at least 25% in aggregate principal amount of the Senior Notes then outstanding may declare the principal of, premium, if any, and accrued interest on all the Senior Notes immediately due and payable. The Guarantors have unconditionally and irrevocably guaranteed, jointly and severally, on a senior unsecured basis, (a) the full and punctual payment of principal of and interest on the Senior Notes when due, whether at maturity, by acceleration, by redemption or otherwise, and all other monetary obligations of ARKO Parent under the Indenture and the Senior Notes and (b) the full and punctual performance within applicable grace periods of all other obligations of ARKO Parent under the Indenture and the Senior Notes (collectively, the “Guaranteed Obligations”).

Upon the failure of ARKO Parent to pay the principal of, or interest on, any of its obligations under the Senior Notes when and as the same become due, whether at maturity, by acceleration, by redemption or otherwise, each Guarantor, upon receipt of written demand by the Trustee, must pay, or cause to be paid, in cash, to the holders of the Senior Notes or the Trustee an amount equal to the sum of (A) the unpaid amount of such Guaranteed Obligations, (B) accrued and unpaid interest on such Guaranteed Obligations (but only to the extent not prohibited by law) and (C) all other monetary Guaranteed Obligations of ARKO Parent to the holders of the Senior Notes and the Trustee. Pursuant to the Indenture, each Guarantor is entitled to contribution from all other Guarantors based on the respective net assets of all the Guarantors at the time of such payment.

The guarantees of the ARKO Parent Senior Notes by us and certain of our subsidiaries represent an off-balance sheet obligation. We believe that the likelihood of the Guarantors, including us, being required to make payments under their respective guarantees is remote based on ARKO Parent’s current financial condition and anticipated financial performance. However, if ARKO Parent’s financial condition deteriorates, then the possibility of the Guarantors being called upon to fulfill their obligations under the Indenture would increase.

Critical Accounting Estimates

The preparation of financial statements and related disclosures in conformity with GAAP and this discussion and analysis of its financial condition and operating results require the our management to make judgments, assumptions and estimates that affect the amounts reported. Note 2, “Summary of Significant Accounting Policies,” of the combined financial statements, contained elsewhere in this prospectus, describes the significant accounting policies and methods used in the preparation of the combined financial statements. Management bases its estimates on historical experience and on various other assumptions it believes to be reasonable under the circumstances, the results of which form the basis for making judgments about the carrying values of assets and liabilities. We believe the following critical accounting estimates affect our more significant judgments and estimates used in the preparation of our combined financial statements.

 

 

 

108


Table of Contents

Management’s discussion and analysis of financial condition and results of operations

 

 

Application of ASC 842, Leases (“ASC 842”)

The lease liabilities and right-of-use assets are significantly impacted by the following:

 

   

Our determination of whether it is reasonably certain that an extension option will be exercised.

 

   

Our determination of whether it is reasonably certain a purchase option will be exercised.

 

   

Some of the lease agreements include an increase in the consumer price index coupled with a multiplier and a percentage increase cap effectively assures the cap will be reached each year. We determine, based on past experience and consumer price index increase expectations, if these types of variable payments are in-substance fixed payments, in which case such payments are included in the lease payments and measurement of the lease liabilities.

 

   

The discount rates used in the calculations of the right-of-use assets and lease liabilities are based on our incremental borrowing rates and are primarily affected by economic environment, differences in the duration of each lease and the nature of the leased asset.

Environmental provision and reimbursement assets

We estimate the anticipated environmental costs with respect to contamination arising from the operation of gasoline marketing operations and the use of aboveground and underground storage tanks as well as the costs of other exposures and recognize a liability when these losses are anticipated and can be reasonably estimated. Reimbursement for these expenses from various state underground storage tank trust funds or from insurance companies is recognized as an asset and included in other current assets or non-current assets, as appropriate. The scope of the reimbursement asset and liability is estimated by a third-party at least twice a year and adjustments are made according to past experience, changing conditions and changes in governmental policies.

Liability for dismantling and removing aboveground and underground storage tanks and restoring the site on which the storage tanks are located

The liability is based on our estimates with respect to the external costs which will be necessary to remove the aboveground and underground storage tanks in the future, regulatory requirements, discount rate and an estimate of the length of the useful life of the storage tanks.

Property and equipment and amortizable intangible assets

We evaluate property and equipment and amortizable intangible assets for impairment when facts and circumstances indicate that the carrying values of such assets may not be recoverable. When evaluating for impairment, we first compare the carrying value of the asset to the asset’s estimated future undiscounted cash flows. If the estimated undiscounted future cash flows are less than the carrying value of the asset, we determine if we have an impairment loss by comparing the carrying value of the asset to the asset’s estimated fair value and recognize an impairment charge when the asset’s carrying value exceeds its estimated fair value. The adjusted carrying amount of the asset becomes its new cost basis and is depreciated over the asset’s remaining useful life.

Impairment of goodwill

We evaluate the need for impairment with regard to goodwill once a year or with greater frequency if there are indicators of impairment exist. Goodwill is tested for impairment by first comparing the fair value of a reporting unit with its carrying amount, including goodwill. The fair value of a reporting unit is determined according to assumptions and computations we set.

 

 

 

109


Table of Contents

Management’s discussion and analysis of financial condition and results of operations

 

 

We perform an annual assessment to evaluate whether an impairment of goodwill exists. We performed the evaluation with the assistance of independent assessor which, for purposes of determining the fair value of the GPMP reporting unit to which the goodwill was attributed, utilized the income approach, namely, the present value of the future cash flows forecasted to be derived from the reporting unit, as well as the market approach.

For the 2024 annual impairment test, the data used for the income approach was directly linked to our internal projections for 2025 through 2029. The long-term growth rate used in the terminal year was (0.6%) for the GPMP reporting unit, in accordance with the relevant weighted average long-term nominal growth rate. The cash flows used assumed an unlevered, debt-free basis with no deduction for interest of debt principal to present the cash flows available for debt and equity holders. The discount rate was determined based on the risk profile of the reporting unit, and was derived from its weighted average cost of capital (“WACC”) as assessed by management with the assistance of an independent assessor. The WACC took into account both debt and equity. The discount rate applied to the cash flow projections was approximately 8.5%.

The impairment review was sensitive to changes in the key assumptions used. Our key assumptions included revenue and profit growth, capital expenditures, external industry data and past experiences. The major assumptions that could result in significant sensitivities were the discount rate, the long-term growth rate and capital expenditures. Sensitivity analyses were performed by applying various reasonable scenarios whereby the long-term growth rate and discount rate were adjusted within a reasonable range. None of the sensitivity scenarios indicated a potential impairment.

Deferred tax assets

We account for income taxes and the related accounts in accordance with FASB ASC Topic 740, Income Taxes (“ASC 740”). Deferred tax liabilities and assets are determined based on the difference between the financial statement and tax basis of assets and liabilities using enacted rates expected to be in effect during the year in which the differences reverse. Deferred tax assets are recognized for future tax benefits and credit carryforwards to the extent that it is probable that future taxable profit will be available against which the temporary differences can be utilized. We periodically assess the likelihood that we will be able to recover our deferred tax assets and reflect any changes in estimates in the valuation allowance. Deferred tax assets are reduced by a valuation allowance when, in the opinion of management, it is more likely than not that some portion, or all, of the deferred tax assets will not be realized.

We are required to make judgments, estimates and assumptions to establish the amount of deferred tax assets to be recognized based on timing differences, the expected taxable income and its sources and the tax planning strategy.

Quantitative and Qualitative Disclosures about Market Risk

Commodity Price Risk

We have limited exposure to commodity price risk as a result of the payment and volume-related discounts in certain of our fuel supply contracts with our fuel suppliers, which are based on the market price of motor fuel. Significant increases in fuel prices could result in significant increases in the retail price of fuel and in lower sales to dealers, fleet fueling customers and ARKO Retail Sites. When fuel prices rise, some of our dealers may have insufficient credit to purchase fuel from us at their historical volumes. In addition, significant and persistent increases in the retail price of fuel could also diminish consumer demand, which could subsequently diminish the volume of fuel we distribute to ARKO Retail

 

 

 

110


Table of Contents

Management’s discussion and analysis of financial condition and results of operations

 

 

Sites. From time to time, we make use of derivative commodity instruments to manage risks associated with an immaterial number of gallons designed to offset changes in the price of fuel that are directly tied to firm commitments to purchase diesel fuel.

Interest Rate Risk

We may be subject to market risk from exposure to changes in interest rates based on our financing, investing, and cash management activities. As of December 31, 2024, 2023 and 2022, the interest rate on our Capital One Line of Credit was 7.4%, 8.2%, and 6.6%, respectively. As of December 31, 2024, 2023 and 2022, the interest rate on the M&T Term Loans attributable to the Business was 7.7%, 8.5% and 7.3%, respectively. The interest rate on the variable portion of the M&T equipment loans attributable to the Business was 7.4% and 8.1% as of December 31, 2024 and 2023, respectively, and no loan was attributable to the Business as of December 31, 2022. As of September 30, 2025 and September 30, 2024, the interest rate on our Capital One Line of Credit was 7.4% and 8.1%, respectively. As of September 30, 2025 and September 30, 2024, the interest rate on the M&T Term Loans attributable to the Business was 6.6% and 8.3%, respectively. The interest rate on the variable portion of the M&T equipment loans attributable to the Business was 6.6% and 8.1% as of September 30, 2025 and September 30, 2024, respectively. As of September 30, 2025, all of our debt bears interest at variable rates. Based on the outstanding balances at December 31, 2024 and September 30, 2025, if our Capital One Line of Credit and M&T loans bearing variable interest rate increases by 1%, then our debt service on an annual basis would increase in each case by approximately $3.9 million. Interest rates on commercial bank borrowings and debt offerings could be higher than current levels, causing our financing costs to increase accordingly. Although this could limit our ability to raise funds in the debt capital markets, we expect to remain competitive with respect to acquisitions and capital projects, as our competitors would likely face similar circumstances. For additional information regarding our interest rate risk, see “Risk Factors—Risks Related to Our Business and Industry—Our variable rate debt could adversely affect our financial condition and results of operations.”

 

 

 

111


Table of Contents

  

 

 

Business

Overview

We are a growth-oriented, fuel distribution company and one of the largest wholesale fuel distributors by gallons in North America, supplying customers in more than 30 states across the U.S. We were formed by ARKO Parent (Nasdaq: ARKO), one of the largest convenience store operators in the U.S. We primarily engage in the fee-based wholesale distribution of motor fuel to ARKO Retail Sites and to third-party dealers under long-term contracts, and we sell fuel at our fleet fueling locations. One of our key business objectives is to make quarterly cash distributions to stockholders and, over time, increase our quarterly cash distribution.

We operate through three reportable segments:

 

i.   Wholesale: Our Wholesale segment distributes fuel to gas stations operated by third-party dealers, sub-wholesalers, and bulk and spot purchasers (e.g., commercial, government, industrial businesses, and rack buying dealers), on either a cost-plus or a consignment basis, generally pursuant to long-term contracts.

 

ii.   Fleet Fueling: Our Fleet Fueling segment includes the operation of proprietary and third-party cardlock locations (unstaffed fueling locations that serve commercial vehicle fleets) that primarily sell fuel to commercial and municipal entity customers, and we also generate revenue through commissions from the sale of fuel using proprietary fuel cards that provide customers access to a nationwide network of fueling sites. APC is one of the largest cardlock operators in the U.S. and maintains a leading position in the Mid-Atlantic region.

 

iii.   GPMP: Our GPMP segment sells and supplies fuel to substantially all of the ARKO Retail Sites at our cost of fuel plus a fixed margin, and GPMP charges a fixed fee to certain of the ARKO Retail Sites that are not supplied by us. In addition, the GPMP segment includes intercompany transactions which are eliminated in the combined financials statements contained in this prospectus.

For the year ended December 31, 2024 and the nine-month period ended September 30, 2025, we distributed 2.1 billion gallons and 1.5 billion gallons, respectively, of fuel to our customers. We purchase our fuel from independent refining companies and major oil companies and then distribute it to customers using third-party haulers, and in certain cases our own trucks. We believe we have limited exposure to fluctuating commodity prices because we generally pass the cost of the fuel we distribute through to our customers. In addition, we are able to generate larger fuel margins (i) under consignment distribution arrangements with third-party dealers, where we maintain control of the fuel inventory and retail fuel pricing, and (ii) on fuel sales at our cardlock locations, compared to fuel supply arrangements.

We have a proven track record of long-term, sustainable growth in gallons distributed. From 2020 through September 30, 2025, we grew our gallons distributed or sold by a compounded annual growth rate (CAGR) of 11%, driven primarily by the addition of 624 net new sites (inclusive of ARKO Retail Sites), bringing our total sites to 3,499 as of September 30, 2025, and our fuel margin by a CAGR of 13.7% over the same time period.

As of September 30, 2025, our business operations included:

 

 

Supplying fuel to 1,158 ARKO Retail Sites, pursuant to a long-term motor fuel distribution agreement with ARKO Parent

 

 

Supplying fuel to 2,053 gas stations operated by third-party dealers, pursuant to long-term agreements

 

 

 

112


Table of Contents

Business

 

 

 

The operation of a total of 288 proprietary and third-party unstaffed cardlock locations

We have designed our operating model to be cost-and-capital-efficient based on the following characteristics: (i) the business requires a limited number of employees; (ii) relatively low operating costs, which generally result in high conversion of gross profit to Adjusted EBITDA11 and, similarly, an attractive margin profile; and (iii) adding wholesale and cardlock sites is not expected to require substantial incremental corporate overhead, providing an opportunity to scale efficiently. Additionally, our cost-and-capital-efficient operating model, relatively low leverage and stable and growing cash flow profile, are expected to position us to consistently convert a high level of Adjusted EBITDA11 into Discretionary Cash Flow11, enabling us to prioritize the return of capital to shareholders in the form of consistent and growing cash dividends.

Map of ARKO Petroleum Corp.’s Wholesale, ARKO Retail and Fleet Fueling Sites12

 

 

LOGO

Our Relationship with ARKO Parent

One of our principal strengths is our relationship with ARKO Parent, which operates one of the largest convenience store chains in the U.S. and is publicly listed on Nasdaq, with its common stock trading under the symbol “ARKO.” In connection with this offering, ARKO will contribute all of its Wholesale and Fleet Fueling business to APC together with the supply of fuel to the ARKO Retail Sites. After the completion of this offering, ARKO Parent, indirectly through its wholly-owned subsidiary, Arko Convenience Stores, LLC (“ACS”), will own    shares of our Class B common stock, representing  % of the economic interests in us and  % of the combined voting power of our Class A common stock and Class B common stock (or  % of the economic interests in us if the underwriters exercise their over-allotment option to purchase additional shares of Class A common stock in full). Upon completion of this offering, we will be a subsidiary of ARKO Parent and “controlled company” within

 
11    EBITDA, Adjusted EBITDA and Discretionary Cash Flow are non-GAAP measures. See “Management’s Discussion and Analysis of Financial Condition and Results of Operations—Use of Non-GAAP Measures.”
12    APC site location data as of September 30, 2025.

 

 

 

113


Table of Contents

Business

 

 

the meaning of the rules of Nasdaq and, as a result, there may be conflicts of interest from time to time. ARKO Parent is expected to continue to own a significant controlling interest in APC following this offering and will therefore have the ability to determine all matters requiring approval by our stockholders, including the election of our directors, amendment of our governing documents, and approval of certain major corporate transactions. See “—Controlled Company Status.” ARKO Parent is a committed customer and has agreed to purchase fuel from us as part of its ongoing supply needs pursuant to the Fuel Distribution Agreement to be entered into with ARKO Parent in connection with this offering. Any conflicts of interest between ARKO Parent and us will be reviewed by our Conflicts Committee. We will enter into certain contractual arrangements governing our commercial, operational and governance relationship with ARKO Parent, consisting of a Management Services Agreement, an Omnibus Agreement, an Employee and Intercompany Matters Agreement, a Fuel Distribution Agreement, a Tax Matters Agreement, a Registration Rights Agreement and certain real estate arrangements. For a description of such agreements, see “Business—Agreements with ARKO Parent” and “Certain Relationships and Related Party Transactions.” For more information regarding our arrangements with ARKO Parent, see the sections entitled “Risk Factors—Risks Related to the Transactions and our Governance Relationship with ARKO Parent” and “Management—Board Committees—Conflicts Committee.”

ARKO Parent operates convenience stores that sell fuel products and merchandise to retail customers through more than 25 regional store brands. The vast majority of ARKO Parent-operated convenience stores sell fuel. For the year ended December 31, 2024, ARKO Parent’s retail segment generated total revenues of $5.3 billion, including $1.8 billion of in-store sales and other revenues. During that same period, ARKO Parent sold 1.1 billion gallons of branded and unbranded fuel to its retail customers. For the nine-months ended September 30, 2025, ARKO Parent’s retail segment generated total revenues of $3.4 billion, including $1.2 million of in-store sales and other revenues. During that same period, ARKO Parent sold 704 million gallons of branded and unbranded fuel to its retail customers. We enjoy substantial purchasing power across our entire platform as a result of supplying fuel to ARKO Parent.

In October 2020, ARKO Parent significantly expanded its wholesale business following the acquisition of the business of Empire Petroleum Partners. Subsequently, ARKO Parent established its fleet fueling business following the acquisition of the fleet fueling division of Quarles Petroleum, Incorporated in July 2022. ARKO Parent continued to grow the Wholesale and Fleet Fueling businesses through acquisitions from Transit Energy Group and WTG Fuels, respectively.

Future ARKO Retail organic growth and acquisitions benefit us by: (i) increasing our contracted gallons sold to ARKO Retail Sites and (ii) broadening the opportunity set of desirable M&A targets for us to include wholesale and fleet fueling business that are part of retail companies which may be acquired by ARKO Parent, leveraging ARKO Parent’s strong history of retail growth. As we grow our business going forward, we plan to diversify our customer base and decrease our concentration of fuel distributed to ARKO Retail Sites.

In the middle of 2024, ARKO Parent commenced a multi-year transformation plan that includes the conversion of a meaningful number of ARKO Retail Sites to wholesale third-party dealer sites. Our sales team successfully converted 347 ARKO Retail Sites to third-party dealer sites from the beginning of 2024 through September 30, 2025 and is focused on converting additional sites in the future. Our sales team comprises employees of ARKO Parent’s wholesales business who will become our employees. As of September 30, 2025, ARKO Parent has an aggregate of approximately 185 sites committed for future conversion which are currently under letter of intent or contract or have been converted since the end of the quarter, with a further meaningful pipeline for conversion ahead. Following the completion of this offering, ARKO Parent will continue to operate a significant retail business.

 

 

 

114


Table of Contents

Business

 

 

LOGO

Note: Statistics are cumulative based on year end for its respective period. Gallon data is displayed in millions of gallons of fuel sold.

Our Lines of Business

Gallons Sold and Site Count (mm)15:

 

LOGO

 

 
13    Includes immaterial gallons sold by GPMP to third-party dealers.
14    Excludes gallons sold by our non-reportable segments.
15    In July 2022, we added the Fleet Fueling segment to our business.

 

 

 

115


Table of Contents

Business

 

 

LOGO

Wholesale Segment

Our Wholesale segment supplies fuel to gas stations operated by third-party dealers, sub-wholesalers, and bulk and spot purchasers on either a cost-plus, or consignment basis, the material terms of which are described below. For cost-plus fuel supply contracts, the dealer purchases the fuel from us, and we earn a fixed mark-up above our costs. Under consignment contracts, the Company owns the fuel product until sold to the final customer. Additionally, we generally retain any applicable prompt pay discounts and rebates we receive from our fuel suppliers. Historically, the majority of the fuel supply and consignment contracts with our dealers have been renewed at the end of their terms.

 

 

Fuel supply contracts (“Cost-Plus”). As of September 30, 2025, we had 1,757 sites under fuel supply contracts on a cost-plus basis. Our fuel supply contracts are generally exclusive supply agreements with an initial term of 10 years. As of September 30, 2025, the volume-weighted average remaining term for our cost-plus sites was approximately 5.2 years. In addition, we supply fuel, on a cost-plus basis, to a number of additional bulk and spot customers on a non-exclusive basis. The sales price to the dealer is determined according to the terms of the relevant contract, which typically reflects our total fuel costs plus the cost of transportation, taxes and our fixed margin. These terms limit our exposure to commodity price volatility. Furthermore, we generally retain any prompt pay discounts and rebates from our fuel suppliers. Our dealers are either (i) “lessee-dealers,” if the dealer leases the convenience store from us or (ii) “open-dealers,” if the dealer owns or leases the site from another party. Property control at the lessee-dealer sites provides us with value and flexibility, along with highly stable income streams. Because we control the underlying property, our relationships with lessee-dealers are generally more durable. Of the lessee-dealer sites, we lease 340 locations and own 106 locations.

 

 

Consignment contracts. As of September 30, 2025, we had 296 sites under consignment contracts. Under these arrangements, we own the fuel until the time of sale to the final customer at the dealer site, and the gross profit from the sale of fuel is allocated between us and the dealer based on the terms of the relevant contract. There are two possible methods of allocating profit under our consignment contracts: (i) gross profit is split based on a percentage; or (ii) we pay a fixed fee per gallon to the dealer and retain the remainder of the profit. Of the sites under consignment contracts, we lease 130 locations and own 52 locations. As of September 30, 2025, the volume-weighted average remaining term for our consignment sites was approximately 4.6 years.

Historically, the majority of growth within our Wholesale segment has been through acquisitions. We intend to continue to grow our business through strategic and accretive acquisitions of wholesale distribution businesses both within our existing area of operations and in new geographic areas. Our experienced M&A team continually evaluates attractive, synergistic opportunities. Our scale and the experience of our management team gives us the flexibility to pursue a wide range of opportunities from

 

 

 

116


Table of Contents

Business

 

 

bolt-on acquisitions to large-scale transactions. The wholesale distribution industry is fragmented, with a majority of wholesale fuel distributors operating on a smaller scale. In recent years there has been substantial consolidation involving such smaller fuel distributors, which we expect will continue. We believe there is a considerable opportunity for us to be a driver of that consolidation in our industry.

In addition to growth through acquisitions and obtaining new dealers through our internal sales efforts, we expect to continue to grow through the conversion of ARKO Retail Sites under ARKO Parent’s multi-year transformation plan. During the nine months ended September 30, 2025, our Wholesale segment grew by 194 sites through the conversion of ARKO Retail Sites to third-party dealer sites as part of ARKO Parent’s multi-year transformation plan.

Key Wholesale segment highlights:

 

 

Historically stable fuel margins

 

 

Wholesale customers primarily operate under long-term, exclusive contracts

 

 

Historically stable cash flows and limited commodity price risk

 

 

The wholesale market is fragmented, and we believe ripe with potentially accretive acquisition opportunities that can be integrated by APC’s experienced M&A team

 

 

Benefits from our economy of scale and relationships with all the major oil companies

 

 

Limited ongoing maintenance capital expenditures have resulted in high conversion of EBITDA16 to Discretionary Cash Flow16

As of September 30, 2025, the Wholesale segment supplied fuel to 2,053 sites. For the year ended December 31, 2024, the Wholesale segment sold 949 million gallons of fuel, generating revenues of $2.8 billion, and fuel contribution of $90 million, and for the nine-month period ended September 30, 2025, the Wholesale segment sold 740 million gallons of fuel, generating revenues of $2.09 billion, and fuel contribution of $70.5 million.

Fleet Fueling Segment

The Fleet Fueling segment includes the operation of proprietary and third-party cardlock locations (unstaffed fueling locations) that sell fuel (primarily diesel) to commercial fleets (including light industrial trucks and commercial vehicles) and municipal entities. The Fleet Fueling segment generates additional revenue through commissions from the sale of fuel at third-party locations to customers using our proprietary fuel cards, which are accepted at a nationwide network of more than 320,000 retail and private fueling sites, truck stops, maintenance providers and service locations.

We believe we are a leading national cardlock operator, and we have a strong presence in the East Coast, West Texas and New Mexico. Our cardlock sites are strategically located in high-traffic corridors and service a diverse base of commercial customers across multiple industries.

Key Fleet Fueling segment highlights:

 

 

As of September 30, 2025, diesel fuel accounted for approximately 80% of our fleet fuel sales, which historically has generated more attractive margins relative to gasoline

 

 

On-site labor is unnecessary to run cardlocks, creating attractive site level economics

 
16    EBITDA and Discretionary Cash Flow are non-GAAP measures. See “Management’s Discussion and Analysis of Financial Condition and Results of Operations—Use of Non-GAAP Measures.”

 

 

 

117


Table of Contents

Business

 

 

 

Sites present efficient site design, optimal location selection with a built-in customer base due to a high concentration of commercial businesses

 

 

New cardlock locations can offer high return, capital-efficient organic growth

 

 

Third-party cardlocks generate revenue, and we expect that there is room to grow the number of third-party cardlocks we supply through territorial expansion and moderate pricing power

 

 

The fleet fueling market is fragmented and we believe ripe with potentially accretive acquisition opportunities that can be integrated by APC’s experienced M&A team

As of September 30, 2025, the Fleet Fueling segment operated a total of 288 sites. For the year ended December 31, 2024, the Fleet Fueling segment sold 149 million gallons of fuel, generating revenues of $525 million, and fuel contribution of $64 million and for the nine-month period ended September 30, 2025, the Fleet Fueling segment sold 108 million gallons of fuel, generating revenues of $366 million, and fuel contribution of $49.8 million.

GPMP segment

Our GPMP segment includes the supply of fuel to substantially all of the ARKO Retail Sites at our cost of fuel (including taxes and transportation) plus a fixed margin (currently 5.0 cents per gallon), with ARKO Parent receiving any prompt pay discounts and rebates. The sales to ARKO Retail Sites, similar to our Wholesale Cost-Plus arrangements, limit our exposure to commodity price volatility. In addition, GPMP charges a fixed fee (currently 5.0 cents per gallon) to certain of the ARKO Retail Sites that are not supplied by us. Our GPMP segment also includes inter-segment transactions for the sale of fuel to substantially all of our Wholesale locations at our cost of fuel (including taxes and transportation) plus a fixed margin (currently 5.0 cents per gallon) and charges a fixed fee (currently 5.0 cents per gallon) primarily to fleet fueling locations that are not supplied by GPMP. All inter-segment transactions are eliminated in the combined financials statements included in this prospectus.

As of September 30, 2025, the GPMP segment supplied fuel to 1,158 ARKO Retail Sites. For the year ended December 31, 2024, the GPMP segment sold 1,023 million gallons of fuel to ARKO Retail Sites, generating from ARKO Retail Sites revenues of $3.0 billion and fuel contribution of $51 million. For the nine-month period ended September 30, 2025, the GPMP segment sold 661 million gallons of fuel to ARKO Retail Sites, generating from ARKO Retail Sites revenues of $1.79 billion and fuel contribution of $33 million.

Our Business Strategies

Our primary business objective is to maintain and sustainably grow cash flows and to make increasing cash distributions to our stockholders over time by increasing gallons sold. We intend to accomplish these objectives by executing the following strategies:

 

 

Focus on Stable, Fee-based Activities that Provide Long-term Value for our Stockholders by:

 

   

Maintaining cash flow stability. We are committed to maintaining cash flow stability by continuing to enter into cost plus, long-term supply contracts, which generally minimize commodity price risk due to our predominantly cost-plus model.

 

   

Continuing to leverage our relationships with fuel suppliers. We intend to continue to leverage our strong relationships with major fuel suppliers to provide attractive fuel pricing to our customers, acquire additional wholesale distribution contracts with additional rebates.

 

   

Sustainably growing cash available for dividends to stockholders over time. Our primary goal is to maximize investor returns through cash distributions by continuing to grow fuel distribution volumes and maintaining a conservatively capitalized balance sheet with ample financial flexibility.

 

 

 

118


Table of Contents

Business

 

 

 

Leverage Our Relationship with ARKO Parent to Maintain and Grow Stable Cash Flows by:

 

   

Increasing our fuel distribution volumes by growing volumes of fuel sold at both existing and new-to-industry ARKO Retail Sites. ARKO Parent is a committed customer and has agreed to continue purchasing fuel from us as part of its ongoing supply needs through long-term contractual arrangements with us. ARKO Parent has recently begun investing its capital toward strategic sub- segments of its retail stores and new-to-industry sites, with a goal of increasing traffic and fuel gallons sold.

 

   

Increasing our fuel distribution volumes through supplying fuel to new sites acquired by ARKO Parent. ARKO Parent has a proven track record of acquiring and integrating sizeable packages of convenience stores, and we anticipate future ARKO Parent acquisitions will provide APC with an opportunity to capitalize on additional fuel volumes sold through new ARKO Retail sites.

 

   

Pursuing strategic acquisition opportunities with ARKO Parent. Given the ownership fragmentation across the fuel distribution and retail convenience store industries, we believe that there is considerable opportunity for us to capitalize on industry consolidation. We intend to capitalize on the relationship between our business and ARKO Parent’s complementary retail business by jointly pursuing acquisition opportunities. Acquisitions exclusive to ARKO Retail will still offer the opportunity for us to concurrently grow through the purchase of fuel distribution rights.

 

 

Expand Our Third-Party Wholesale Distribution and Fleet Fueling Businesses by:

 

   

Increasing our wholesale dealer network through recruitment of new dealers. We plan to continue to organically grow our Wholesale business by increasing the number of dealer locations. We benefit from a large-scale sales force of approximately 50 dedicated representatives actively pursuing new contracts and customers as ordinary course of business expansion. We also offer the option for our dealers to participate in our PVP, which allows our dealers to receive the benefit of more competitive group pricing from non-fuel vendors while also providing us rebates on purchases from selected vendors and making such dealer relationships stickier.

 

   

Growing our Fleet Fueling business by increasing fuel volumes with existing commercial accounts and municipalities and growing our network of accounts. We plan to grow our high-margin Fleet Fueling segment through investing in targeted equipment upgrades and branding enhancements to drive volume growth at existing sites. Additionally, our in-house sales team will be focused on organically growing existing and new accounts at our existing cardlocks.

 

   

Expand our Fleet Fueling footprint by building new locations. We intend to leverage our experienced management team to identify attractive geographic markets for new-to-industry site development in both existing and new markets.

 

   

Executing attractive and accretive acquisitions and optimizing assets through effective integration. We have a strong track record of successfully acquiring and integrating smaller distributors and fleet fueling businesses that have expanded our market presence, operational scale and increased fuel volumes with fuel suppliers, with minimal additional back-office costs. Our experienced M&A team is continually evaluating opportunities, leveraging a breadth of industry relationships, our strong reputation, and a long track record of success in both wholesale and fleet fueling M&A. Our scale and the experience of our management team gives us the flexibility to pursue a wide range of acquisition opportunities from small bolt-on acquisitions to large-scale transactions. We believe acquiring incremental dealer and cardlock locations may enhance our scale benefits by lowering fuel purchasing costs and creating a business with an attractive margin profile.

 

 

 

119


Table of Contents

Business

 

 

 

Maintain a Conservative Capital Structure with Enhanced Financial Flexibility by:

 

   

Pursuing a conservatively capitalized balance sheet with disciplined financial policy. We plan to maintain a conservative balance sheet that provides ample liquidity and financial flexibility. Based on our revolving borrowing capacity under our Capital One Line of Credit (as defined below) and cash on hand, we had liquidity of $444 million as of December 31, 2024, consisting of approximately $25 million of cash and cash equivalents as of December 31, 2024, and approximately $418.7 million of availability under our Capital One Line of Credit. As of September 30, 2025, we had indebtedness of $389 million and $33 million cash on hand, resulting in total debt, net to net income for the last twelve months of 12.1x and a Ratio of Net Debt to Adjusted EBITDA17 for the last twelve months of 3.4x. We are targeting a Ratio of Net Debt to Adjusted EBITDA of less than 2.5-to-1 immediately after giving effect to this offering and the application of the proceeds from this offering as described in “Use of Proceeds.” Based on our revolving borrowing capacity under our Capital One Line of Credit and cash on hand, we had liquidity of $451.7 million as of September 30, 2025, consisting of approximately $33.0 million of cash and cash equivalents and $418.7 million of unused availability under our $800 million Capital One Line of Credit.

Our Competitive Strengths

We believe that the following strengths will allow us to successfully execute our business strategies:

 

 

Experienced management team with an extensive track record of growth. We believe our management team’s significant industry experience is a differentiated competitive advantage. The members of our management team have over 100 years of combined experience in the convenience store and fuel distribution industry.

 

 

Relationship with ARKO Parent. One of our key strengths is our relationship with ARKO Parent, which provides us with valuable scale advantages, growth opportunities, and a growing customer network, including 2.39 million enrolled members in its fas REWARDS® loyalty program, which is available in all ARKO Retail Sites and offers members in store exclusive promotional pricing, in-app member only deals and the ability to earn points that can be redeemed for either fuel or merchandise savings. We believe that ARKO Parent will be incentivized to grow our business because of its significant economic interest in us as our majority stockholder. Moreover, we believe that the relationship between our wholesale business and ARKO Parent’s complementary retail business fosters a mutually beneficial commercial relationship that allows us and ARKO Parent to benefit from our combined economies of scale and purchasing power.

 

 

Significantly scaled operations. We are one of the largest wholesale fuel distributors in the U.S. and believe we are uniquely positioned to gain market share in a highly fragmented market. We are also able to leverage our scale to enhance efficiencies, including capturing competitive pricing terms and offering multiple fuel branding options for our customers through our strong relationships with our major fuel supply partners such as: BP, ExxonMobil, Marathon, Motiva, Shell, and Valero. We believe that the variety of branded and unbranded motor fuel that we distribute is a key competitive advantage over many other wholesale fuel distributors. As an independent wholesale distributor with strong relationships with a diverse group of major oil companies, we are able to tailor our distribution of specific brands to dealers in geographic regions with demonstrated brand preferences.

 
17    Net Debt, Adjusted EBITDA and Ratio of Net Debt to Adjusted EBITDA are non-GAAP measures. See “Management’s Discussion and Analysis of Financial Condition and Results of Operations—Use of Non-GAAP Measures.”

 

 

 

120


Table of Contents

Business

 

 

 

Ability to source, integrate and optimize acquisitions. Our strong industry relationships and ability to source and execute accretive acquisitions have allowed us to identify and negotiate transactions on attractive terms, which we expect to continue. Furthermore, we have successfully extracted synergies after integration by reducing overhead costs and leveraging our economies of scale.

 

 

Conservatively capitalized balance sheet and strong liquidity profile. We have a strong and conservative financial position that allows us to effectively allocate capital, organically grow our volume of fuel distributed, and pursue opportunistic and accretive acquisitions to support our primary objective of providing long-term value to our stockholders via the maximization of cash distributions.

Summary of Conflicts of Interest with ARKO Parent

While our relationship with ARKO Parent is a significant strength, it is also a source of potential conflicts. Potential conflicts may arise between ARKO Retail and us in a number of areas relating to our strategic relationship, including but not limited to the nature, quality, and pricing of services ARKO Parent has agreed to provide us, and any new commercial arrangements between ARKO Parent and us in the future. The resolution of any potential conflicts or disputes between ARKO Parent and us may be less favorable to us than the resolution we might achieve if we were dealing with an unaffiliated third party. We expect to address any such conflicts by requiring specific matters that our Board of Directors believes may involve conflicts of interest to be reviewed and approved by our independent Conflicts Committee. Additionally, we expect a majority of our directors will also be directors of ARKO Parent. For a more detailed description of such conflicts of interest and the related risks, see “Risk Factors—Risks Related to the Transactions and our Governance Relationship with ARKO Parent” and “Certain Relationships and Related Party Transactions.”

The Transactions

Prior to this offering, ARKO Parent will transfer certain real estate and equipment assets to the Contributed Businesses. In connection with the closing of this offering, we and ARKO Parent will complete a series of transactions whereby ARKO Parent will (i) transfer certain additional real estate and equipment assets to the Contributed Businesses, along with assigning, leasing or subleasing the leasehold interest in certain properties, (ii) contribute all of the issued and outstanding equity interests in the Contributed Businesses to us such that the Contributed Businesses will be our wholly owned subsidiaries, (iii) enter into, or amend, various agreements with us, including agreements pursuant to which our GPMP segment will be the exclusive supplier of motor fuel to ARKO Retail Sites, see “Business,” (iv) amend and restate our certificate of incorporation to, among other things, provide for Class A common stock and Class B common stock, with the holders of our Class A common stock entitled to one vote per share and the holders of our Class B common stock entitled to    votes per share, in each case on all matters submitted to a vote of our stockholders, and provide that shares of Class B common stock may only be owned by ARKO Parent and its affiliates (other than us), and (v) we will issue a wholly owned subsidiary of ARKO Parent    shares of Class B common stock, representing  % of the economic interests in us and  % of the combined voting power of our Class A common stock and Class B common stock (or  % of the economic interests in us if the underwriters exercise their over-allotment option to purchase additional shares of Class A common stock in full). Additionally, in connection with such transactions, certain of the ARKO Parent subsidiaries contributed to us will transfer to ARKO Parent certain real estate assets not related to the ongoing operations of the Contributed Businesses and we will enter into certain subleases, as the sublessee, and master leases, as cotenant or a sublessee, with ARKO Parent for the sites on which we operate.

We collectively refer to the foregoing transactions, this offering, as the “Transactions.”

 

 

 

121


Table of Contents

Business

 

 

Immediately following the completion of the Transactions, ARKO Petroleum Corp. will be a holding company and its principal assets will be ARKO Parent’s Wholesale and Fleet Fueling businesses and the supply of fuel to ARKO Retail Sites.

Our Industry

The U.S. fuel distribution industry is an advantaged industry for multiple reasons, including the resiliency of fossil fuel demand across economic cycles, the insulation from commodity fluctuations via an ability to pass cost increases through to consumers, the varied and diverse customer use cases, the contractual nature of customer contracts and the high-level of fragmentation in the industry. Our position in the industry is bolstered by our relationship with ARKO Parent, as well as our substantial scale and number of customers.

The wholesale motor fuel industry consists of sales of branded and unbranded gasoline and on-highway diesel to retail gas station operators and other wholesale distributors. We play an important role in the energy value chain as we provide smaller fueling station operators with access to fuel products from major oil companies and independent refining companies. In many cases, these operators gain access to major oil company branded fuel and associated imaging programs (branded fuel canopies, fueling equipment and loyalty programs), which enable them to compete more effectively with larger chains. As an alternative, independent station operators may choose to create their own fuel brand offering, in which case we are likely able to supply them with fuel products at lower prices than they would otherwise be able to obtain on their own.

In general, the price of motor fuels is influenced by crude oil prices, refining and transportation costs, and other factors, such as certain regulations and taxes, which vary from state to state. Wholesale distributors purchase branded and unbranded motor fuels from integrated oil companies and refiners and take delivery of the purchased motor fuel at a distribution terminal. The price at which a wholesale distributor generally purchases motor fuel is referred to as the “rack” price, which includes the seller’s profit on the motor fuel. While certain geopolitical events, inclement weather and other factors can quickly disrupt the supply and price of crude oil or refined petroleum products, the impact on wholesale motor fuel prices may be delayed by several days or weeks. We sell motor fuels to our customers at prices that represent our cost of motor fuels plus a profit margin, helping to insulate us from commodity price risk per gallon.

The U.S. wholesale motor fuel distribution industry is intensely competitive. We compete with other fuel resellers and oil companies that market fuel directly to petroleum distributors and retailers. In the Fleet Fueling segment, we also compete against onsite delivered fuel companies; however, we believe that our large cardlock network and fleet fueling cards provide a competitive advantage. We compete, among other things, on the basis of price, service, and reliability. Today, our standing as a top ten independent fuel distributor by volume in the U.S. enables us to obtain attractive pricing and terms from fuel suppliers and thereby confers a pricing advantage as compared to smaller competitors. In addition, our scale, sophistication, access to numerous suppliers and supply points, as well as our robust energy logistics infrastructure ensure that we have competitive access to supply in periods of disruption, enhancing our ability to serve as a reliable supply partner to our customers.

The U.S. fuel distribution industry is highly fragmented, characterized by a large number of relatively small, independently owned and operated local distributors, which provides us with potentially attractive acquisition opportunities as well as a competitive advantage due to our scale. According to First Research, there are approximately 6,700 domestic wholesale fuel distributors, reflecting the fragmented

 

 

 

122


Table of Contents

Business

 

 

nature of our industry. Additionally, the largest distributor has only an 8% market share. As a historically active acquiror of retail and wholesale fuel distributors, our M&A sourcing and integration capabilities serve as a point of strength as we observe an industry will have ample, highly strategic acquisition targets.

U.S. consumption of gasoline and distillate fuels has shown long term stability. In 2024, 194.8 billion gallons of gasoline and diesel fuel were supplied in the U.S. Excluding COVID-19 effects in 2020, volumes have remained between 8.7 to 9.3 million barrels per day of gasoline18 and 3.7 to 4.2 million barrels per day of distillate fuels19 since 2010, according to EIA. Moreover, the 2024 aggregate consumption returned to 94.4% of its pre-COVID peak in 2018, despite lingering work-from-home trends, improving vehicle fuel efficiency, and growing EV sales. Internal combustion engines continue to comprise the vast majority of vehicles on the road and new vehicles sold, with EVs projected to hold just a 26% share of vehicles on the road by 2035.20 Fueling stations have demonstrated the adaptability to evolve with consumer preferences and serve both traditional combustion engines and other types, including EVs as well as hybrids. Within this changing landscape, there is significant whitespace for growth, particularly for companies with an established market presence, proven adaptability to market demands, and operational scale.

Change in Vehicle Miles Traveled (VMT) vs. Gasoline Demand YoY

 

 

LOGO

Source: FRED & EIA.

Total U.S. product supplied of finished motor gasoline has remained stable for years. Additionally, annual vehicle miles traveled in the U.S. has experienced steady growth, reflecting continued reliance on personal and commercial transportation. Motor gasoline is expected to remain a critical source over the next 20+ years, bolstered by recent shifts in the automotive landscape. Major manufacturers are scaling back previously announced electric vehicle initiatives as internal combustion engine vehicles are recapturing favor among consumers. Meanwhile, the total U.S. car parc has increased by over 70 million

 
18    EIA. U.S. Product Supplied of Finished Motor Gasoline (Thousand Barrels per Day). Sourcekey: MGFEXUS2
19    EIA. U.S. Product Supplied of Distillate Fuel Oil (Thousand Barrels per Day). Sourcekey: MDIUPUS2
20    Edison Electric Institute. Electric Vehicle Sales and the Charging Infrastructure Required Through 2035 Report. October 2, 2024.

 

 

 

123


Table of Contents

Business

 

 

since 2000. Within this landscape, there is significant whitespace for growth, particularly for companies with strong market positioning and operational scale, further supporting sustained fuel demand. We are well-positioned within this environment with exposure to key growth markets across the country.

Gasoline and Diesel Supply (Millions of Gallons/Day)

 

 

LOGO

Source: EIA.

As shown in the map below, the United States is divided into five PADDs. APC’s suppliers and customers are mostly located in PADD 1 (East Coast), 2 (Midwest), and 3 (Gulf Coast). PADD 1 consists of 7 operating refineries that can handle 0.9MMbpd of crude oil and represent 35% of total U.S. gasoline consumption. PADD 2 consists of 25 operating refineries that can handle 4.2MMbpd of crude oil and represent 29% of total U.S. gasoline consumption. PADD 3 consists of 59 operating refineries that can handle 10.1MMbpd of crude oil and represent 16% of total U.S. gasoline consumption. According to the EIA, the U.S. consumes 20.3 million barrels of refined petroleum products per day, with 8.9 million being gasoline.

 

 

 

124


Table of Contents

Business

 

 

APC Footprint by PADD

 

 

LOGO

Source: Company Data as of 9/30/2025.

Agreements with ARKO Parent

Management Services Agreement

We will depend on corporate and administrative services provided by ARKO Parent and its employees, under a Management Services Agreement to be entered into immediately prior to the completion of this offering (the “Management Services Agreement”). Under the Management Services Agreement, ARKO Parent will continue to perform or arrange for a broad range of services for our benefit, including support in the areas of operations, human resources, payroll and benefits administration, finance and accounting, financial and public company reporting, information technology, legal, real estate management, executive services and general administrative services, subject to certain conditions set forth therein.

The Management Services Agreement is designed to ensure continuity of operations and provide us with access to centralized resources that ARKO Parent has historically managed on behalf of our business prior to the consummation of the Transactions. The scope of services may be modified from time to time by mutual agreement of the parties, and the related fees are generally based on cost allocations, usage or other metrics, plus reimbursement of direct expenses. Any material amendment or modification to, or waiver under the Management Services Agreement shall be subject to the review and approval by our Conflicts Committee, which will consist of at least two directors who are independent under the Nasdaq corporate governance standards and do not also serve on the ARKO Parent Board of Directors.

The Management Services Agreement shall remain in effect until terminated by mutual consent of the parties, upon a change of control of us, upon failure to pay undisputed fees or a material breach, subject to cure periods, or if a service provided by ARKO Parent is no longer required by us.

For more information, see “Certain Relationships and Related Party Transactions—Management Services Agreement.”

 

 

 

125


Table of Contents

Business

 

 

Omnibus Agreement

Immediately prior to the completion of this offering, we will enter into an Amended and Restated Omnibus Agreement (the “Omnibus Agreement”) with ARKO Parent, providing that, until the expiration or earlier termination of the Fuel Distribution Agreement, our subsidiaries will be the exclusive distributors of motor fuel volumes required by ARKO Parent and its affiliates, subject to limited exceptions as described in the Fuel Distribution Agreement below. We believe this will ensure a long-term, exclusive fuel supply relationship for our operations.

The Omnibus Agreement also governs acquisition opportunities and how they will be allocated among the parties. If opportunities arise for either us or ARKO Parent to acquire convenience stores, wholesale motor fuel distribution contracts, dealer or consignment locations, fleet fueling locations, or related fuel distribution assets, ARKO Parent will be offered the opportunity to acquire the convenience store businesses, while we will be offered the opportunity to acquire wholesale, fleet fueling and supply-related businesses, at a purchase price that the parties negotiate in good faith.

The Omnibus Agreement may be terminated by either party if the other commits a material default that is not cured within 30 days of written notice.

For more information, see “Certain Relationships and Related Party Transactions—Omnibus Agreement.”

Employee and Intercompany Matters Agreement

Immediately prior to the completion of this offering, we will enter into an Employee and Intercompany Matters Agreement (the “Employee and Intercompany Matters Agreement”) with ARKO Parent and its subsidiaries, which will govern the allocation of employee benefit and compensation plans, and certain shared obligations between us and our affiliates following this offering.

The Employee and Intercompany Matters Agreement provides for ARKO Parent’s continued participation of our employees in 401(k), non-qualified deferred compensation plan, health and welfare and other benefit plans until such time as we may establish such plans, provided that any such plan we establish shall assume the liabilities with respect to our eligible employees under the analogous ARKO Parent plan and we shall provide such employees with the same benefits as provided by, or accrued under, such ARKO Parent plan. Outstanding and future equity awards to our employees under ARKO Parent’s equity incentive plans will continue to vest, if at all, pursuant to their terms, until such time as our and ARKO Parent’s boards of directors and related compensation committees agree that such awards shall be converted to awards under our equity incentive plans. The Employee and Intercompany Matters Agreement also provides for the assumption of liabilities relating to our employees and former employees, and the allocation of costs associated with payroll taxes, workers’ compensation and employee programs.

For so long as ARKO Parent or its affiliates own more than 50% of our outstanding equity, the Employee and Intercompany Matters Agreement provides we shall continue to be covered by ARKO Parent insurance policies, and we may seek recoveries thereunder, provided that we do not prejudice or limit ARKO Parent’s recovery under such policies for its own claims. To the extent (i) any self-insured retention or deductible must be shared because a claim relates to both the ARKO Parent and us or (ii) the applicable policy maximum is reached in any policy year, our Conflicts Committee and ARKO Parent shall negotiate in good faith to determine a fair and equitable allocation. The Employee and

 

 

 

126


Table of Contents

Business

 

 

Intercompany Matters Agreement also governs the allocation of indemnity obligations with respect to officers and directors of both entities, confidentiality and legal privilege matters, cooperation in litigation, and covenants with respect to compliance with the terms of the indenture governing ARKO Parent’s Senior Notes (as defined below), including our obligation not to utilize any of the “baskets” therein without ARKO Parent’s consent, ARKO Parent’s agreement to indemnify us from any and all payment obligations arising thereunder and reimburse us for any amounts which we remit to the trustee thereunder.

In addition, the Employee and Intercompany Matters Agreement grants us and our subsidiaries a non-transferable, non-exclusive, royalty-free license to use the “GPM” name and related marks. Ownership of the name and marks remains with GPM, and our use must comply with GPM’s quality standards. This license terminates upon the termination of the Employee and Intercompany Matters Agreement.

The Employee and Intercompany Matters Agreement may be terminated only by mutual consent of all parties, except that upon a change of control of us or GPM, one party may terminate the agreement upon no fewer than 60 days’ prior written notice to the other party.

For more information, see “Certain Relationships and Related Party Transactions—Employee and Intercompany Matters Agreement.”

Fuel Distribution Agreement

Immediately prior to the completion of this offering, we will enter into a Third Amended, Restated and Consolidated Fuel Distribution Agreement (the “Fuel Distribution Agreement”) with ARKO Parent and certain of its subsidiaries. The Fuel Distribution Agreement will regulate the terms and conditions regarding the purchase, sale and exclusive distribution of branded and unbranded gasoline (all grades), diesel fuel, ethanol, biodiesel and kerosene (the “Products”) for the convenience stores and gasoline facilities operated by ARKO Parent and its applicable subsidiaries (the “Stations”).

The Fuel Distribution Agreement requires ARKO Parent to exclusively source from us all of its fuel requirements for the Stations, subject to certain limited exceptions, such as pre-existing supply contracts, governmental allocation restrictions, or circumstances outside of ARKO Parent’s control. The Fuel Distribution Agreement establishes pricing based on the applicable rack price plus a fixed adder, together with applicable taxes, fees and surcharges. Under the Fuel Distribution Agreement, we agreed to be the exclusive supplier of Products for the Stations for a period of ten years, subject to earlier termination under certain circumstances, including termination for convenience by paying liquidated damages.

Additionally, the Fuel Distribution Agreement also governs the circumstances under which stations may be removed from our exclusive supplier arrangement, such as station closures, lease expirations or sales to non-affiliates, subject to certain conditions as set forth in the Fuel Distribution Agreement, and the conditions under which we or ARKO Parent may replace branded fuel products, at the cost of the initiating party. In addition, the Fuel Distribution Agreement requires ARKO Parent to market and sell branded fuel sold by us in accordance with certain brand standards and governs the non-exclusive license granted by us, with consent of the branded fuel suppliers, to ARKO Parent.

For more information, see “Certain Relationships and Related Party Transactions—Fuel Distribution Agreement.”

 

 

 

127


Table of Contents

Business

 

 

Tax Matters Agreement

Immediately prior to the completion of this offering, we and ARKO Parent will enter into a Tax Matters Agreement (the “Tax Matters Agreement”) that will govern our and ARKO Parent’s respective rights, responsibilities and obligations with respect to certain tax matters, including tax liabilities (including responsibility and potential indemnification obligations for taxes attributable to our business and taxes arising, under certain circumstances, in connection with the Transactions and the transfer of shares of our common stock by means of a pro rata distribution by ARKO Parent to its stockholders, if pursued), tax attributes, tax contests and tax returns (including our inclusion in the U.S. federal consolidated group tax return, and certain other combined or similar group tax returns, with ARKO Parent during such time as the minimum ownership requirements are met, and our continuing joint and several liability with ARKO Parent for such tax returns).

For more information, see “Certain Relationships and Related Party Transactions—Tax Matters Agreement.”

Registration Rights Agreement

On the date this offering is completed, we will enter into a registration rights agreement with ARKO Parent pursuant to which, among other things, we will grant ARKO Parent and its affiliates certain registration rights with respect to our Class A common stock issuable upon conversion of the Class B common stock owned by ARKO Parent and its affiliates.

For more information, see “Certain Relationships and Related Party Transactions—Registration Rights Agreement.”

Real Estate

We control a long-term real estate portfolio composed of 189 owned locations and 624 leased locations as of September 30, 2025. Of the owned portfolio, 158 were dealer sites and 31 were cardlock locations. Of the leased properties, 470 were dealer sites and 154 were cardlock locations. APC’s weighted-average remaining lease length as of September 30, 2025 was 15.0 years.

Real Estate Arrangements with ARKO Parent

In connection with this offering, there are various agreements amongst us, ARKO Parent and its related entities, pursuant to which we lease certain of our sites from third parties, sublease from ARKO Parent, or act as cotenant with ARKO Parent under master leases. An assignment, assumption, master sublease and bill of sale agreement assigns current subleases with operations from GPM (ARKO Parent) entities to GPME, contains a bill of sale for the equipment moved from the GPM entities to GPME, and subleases properties from GPM parties to GPME for sites already dealerized. There are also lease agreements related to GPM RE-owned real property, wherein we lease the real property to GPM (for certain current ARKO Retail Sites). Lastly, there will be sublease agreements for single site deals between various GPM entities as sublessor and GPME as sublessee relating to leased sites will be dealerized in the future. See “Certain Relationships and Related Party Transactions—Real Estate Arrangements with ARKO Parent.”

Competition

The wholesale business is competitive. In the wholesale segment, we supply fuel to third-parties both at sites owned or leased by dealers, and bulk and spot purchasers. For sites that we do not own or lease, in the renewal of contracts, we compete with refiners that distribute their own products, as well as other independent third-party motor fuel distributors.

 

 

 

128


Table of Contents

Business

 

 

In order to mitigate this competition, we typically offer our third party dealers competitive pricing within the framework of our existing fuel supply agreements, such as those we have with BP, ExxonMobil, Marathon, Motiva, Shell and Valero, with the advantage that we distribute fuel sourced from a number of major oil company suppliers which allows us to approach a wide variety of branded and unbranded dealers in order to offer a variety of alternative supply arrangements. Wholesale fuel distributors typically compete by offering lesser collateral requirements and larger incentives and/or rebates to enter into contracts. We believe we have competitive arrangements with respect to fuel equipment, which provides an advantage when negotiating contracts with equipment suppliers by allowing us to be more competitive on upfront investments at sites.

Cardlocks compete against retail gas stations, especially those with a significant number of high-flow diesel pumps, however, we believe that our cardlock footprint allows for easier access and more efficient fueling for commercial vehicles than traditional retail fueling locations. Site growth in the fleet fueling segment is driven by commercial customers outsourcing the provision of on-site fleet fueling. The primary competitors for third-party sites are companies that provide delivered fuels, with national, regional and local companies offering this service. We believe that we are well positioned in the industry because we combine the ability to utilize our proprietary cardlock sites with our fleet card product sales.

We believe that the primary barriers to entering our industry are the significant financial strength required to enter into agreements with suppliers of fuel products and competition from other fuel companies and retail chains.

Environmental and Other Government Regulations

Our operations are subject to numerous legal and regulatory restrictions and requirements at the federal, state and local levels. With regard to fuel, these restrictions and requirements relate primarily to the transportation, storage, and sale of petroleum products, including stringent environmental protection requirements. In our wholesale segment, we are also subject to the Petroleum Marketing Practices Act, which is a federal law that applies to the relationships between fuel suppliers and wholesale distributors, as well as between wholesale distributors and dealers, regarding the marketing of branded fuel.

With respect to data collected by us or on our behalf, including credit card information and data related to customers, we are subject to federal, state and local requirements related to the possession, use and disclosure of personally identifiable information, including mandated procedures to be followed in the event a data breach were to occur.

We hold various federal, state, and local licenses and permits, some of which are perpetual, but most of which must be renewed annually. These include general business licenses and licenses and permits that are required in connection with the sale of fuel.

Our operations are subject to federal and state laws governing such matters as minimum wage, overtime, rest breaks, working conditions and employment eligibility requirements. New and proposed regulations at local, state and federal levels have affected minimum wage rates, paid time-off and paid sick leave.

With respect to environmental, health and safety regulations, we are subject to a comprehensive framework of local, state and federal laws and regulations governing our properties and operations, including, but not limited to, the transportation, storage and sale of fuel. These regulations significantly impact our operations and necessitate strict adherence to the requirements set forth by the U.S. Environmental Protection Agency (“EPA”) and other federal and state agencies. Any failure to comply

 

 

 

129


Table of Contents

Business

 

 

with these laws and regulations may result in the assessment of administrative, civil and criminal penalties, imposition of remedial obligations, and the issuance of injunctions delaying or prohibiting operations. In addition, the long-term trend in environmental regulation is to place more restrictions on activities that may affect the environment, and thus, any changes in, or more stringent enforcement of, these laws and regulations that result in more stringent and costly pollution control equipment, or delays in the permitting or performance of projects, or additional or more stringent waste handling, storage, transport, disposal or remediation requirements could have a material adverse effect on our operations and financial position. Key applicable federal statutes include the Comprehensive Environmental Response, Compensation, and Liability Act; the Resource Conservation and Recovery Act; the Clean Air Act; the Occupational Safety and Health Act; the Hazardous Materials Transportation Act; the Energy Policy and Conservation Act; and analogous local and state laws and regulations. Compliance with these laws is essential to our commitment to environmental stewardship and operational integrity.

The EPA and several states also regulate the ownership and operation of underground fuel storage tanks (“USTs”), the release of hazardous substances into the air, water and land; the storage, handling disposal and transportation of hazardous materials; restrictions on exposure to hazardous substances and maintaining safety and health of employees who handle or are exposed to such substances. These regulations require UST owners to demonstrate that they have the financial capacity to pay for environmental cleanup associating with USTs. Several states in which we conduct business have state-sponsored trust fund programs that allow for the sharing and reimbursement of the costs of corrective measures incurred by UST owners. In addition, we are subject to regulations regarding fuel quality and air emissions.

We cannot be assured that future events, such as changes in existing laws or enforcement policies, the promulgation of new laws or regulations or the development or discovery of new facts or conditions adverse to our operations will not cause us to incur significant costs. While we focus on our compliance with current environmental, health and safety regulations, we acknowledge the potential for policy shifts that could impact our operations. For example, on January 20, 2025, the current U.S. administration issued a series of executive orders and memoranda signaling a shift in environmental and energy policy in the United States, including the revocation of approximately 80 former administration executive orders related to public health, the environment, climate change and climate-related financial risks. The current administration also declared a “national energy emergency,” directing agencies to expedite conventional energy projects, and several agencies have undertaken actions of a deregulatory nature in accordance with the executive orders, memoranda and emergency declaration. While the extent of the current U.S. administration’s changes to the environmental regulatory landscape is unknown at this time, it is possible that additional changes in the future could impact our results of operation and those of our suppliers and customers.

We are committed to compliance with all applicable environmental laws and regulations. Nevertheless, we have ongoing remediation obligations at certain of our facilities to address contamination and spills, both historical and more recent, and we expect that we could be required to remediate additional sites in the future due to the risks inherent to our business. We allocate a portion of our capital expenditure program to compliance with environmental laws and regulations and environmental remediation. We do not expect such capital expenditures to be material for the year ending December 31, 2025. ARKO Parent’s environmental department maintains direct interaction with federal, state and local environmental agencies across all jurisdictions in which we operate so that we remain informed of regulatory developments and to promote compliance with evolving environmental standards. As part of our environmental risk management process, ARKO Parent engages qualified environmental consultants and service providers. These experts assist in analyzing our exposure to environmental risks, developing

 

 

 

130


Table of Contents

Business

 

 

remediation plans and implementing corrective actions as necessary. We believe this collaborative approach effectively manages potential environmental liabilities while upholding our commitment to sustainability.

Legal Proceedings

We are not currently a party to any material legal proceedings other than legal proceedings arising in the ordinary course of our business. In the future, we may be party to other various legal proceedings, including administrative and regulatory proceedings, arising in the ordinary course of our business. Although it is not possible to predict the substance or outcome of any of such proceedings, we do not have reason to believe such matters, individually and in the aggregate, will have a material adverse effect on our business, financial condition or results of operations.

Human Capital Resources

Following the completion of this offering,    full-time ARKO Parent employees who currently provide services to us will become our employees in connection with the Transactions. Our employees shall be entitled to participate in ARKO Parent’s benefits plan and professional development programs until such time as we adopt such plans or develop such programs as contemplated by the Employee and Intercompany Matters Agreement. We expect that all of our executive management personnel will be employees of ARKO Parent or one of its subsidiaries, devoting a portion of their time to our business and affairs pursuant to the terms of the Management Services Agreement. For a discussion of the services individuals from ARKO Parent will provide us following the completion of this offering, including our executive management team, see “Management,” “Compensation Discussion & Analysis” and “Certain Relationships and Related Party Transactions—Management Services Agreement.”

Intellectual Property

We rely on trademarks that we own and trademarks we license from third-parties to protect our brands and identify the source of our goods and services. We have registered or applied to register many of our trademarks with the United States Patent and Trademark Office. We license various marks in relation to the branded fuels that we supply, including “BP,” “Exxon,” “Marathon,” “Shell,” and “Valero.”

We rely on other forms of intellectual property to help establish and maintain our competitive advantage, including proprietary software, trade secrets and other proprietary and confidential information. We also rely on our own proprietary and confidential information, including trade secrets and a limited amount of proprietary software, to conduct our business and preserve our position in the market. As a key part of our broader risk management strategy, we use access controls and contractual restrictions in an effort to prevent unauthorized use or disclosure of our proprietary or confidential information.

Suppliers

We purchase motor fuel primarily from large, integrated oil companies and independent refiners under supply agreements. As of September 30, 2025, 1,876 dealer locations and 958 ARKO Retail Sites sold branded fuel. We sell branded fuel under brand names including, among others, BP®, Exxon®, Marathon®, Shell® and Valero® brand names. In addition, as of September 30, 2025, we purchase unbranded fuel to supply 177 dealer locations, 200 ARKO Retail Sites and 288 cardlock locations. We believe that offering branded fuel enables us to maintain a secure fuel supply.

 

 

 

131


Table of Contents

   

 

 

Management

Executive Officers, Directors and Director Nominees

The following table sets forth certain information as of the date of this prospectus concerning the individuals who are expected to serve as our executive officers and directors upon the completion of this offering.

 

Name    Age      Position

Executive Officers:

     

Arie Kotler

     51      President and Chief Executive Officer and currently our sole director

Jordan Mann

     45      Chief Financial Officer

Maury Bricks

     50      General Counsel and Secretary

Non-Employee Directors:

     

Carlos Maurer

     57      Director Nominee

Kirk T. Rogers

     63      Director Nominee
     
     
     

Executive Officers

Arie Kotler, our President and Chief Executive Officer and currently our sole director since inception, has served as the Chairman and Chief Executive Officer of ARKO Parent since December 22, 2020, and as President since January 15, 2021. Mr. Kotler also serves as Chief Executive Officer and President of GPM Investments, LLC (“GPM”), roles he has held since September 2011 and April 2015, respectively. From November 2005 through December 2020, Mr. Kotler served as Chairman and Chief Executive Officer of Arko Holdings, Ltd. (“Arko Holdings”), which was a publicly traded company on the Tel Aviv Stock Exchange and GPM’s controlling owner until it merged with Haymaker Acquisition Corp. II to form ARKO Parent. Through November 2005, Mr. Kotler served as the Chairman of GPM after forming GPM and initiating and managing the acquisition of fas mart and shore stop in 2003. From 2011 to 2014, Mr. Kotler served as a director and, from 2012 to 2014, he served as Chairman of Malrag 2011 Engineering and Construction Ltd., formerly a publicly traded company on the Tel Aviv Stock Exchange. Since 2011, Mr. Kotler has served as Chairman of Ligad Investments & Building Ltd., a corporation which was publicly traded on the Tel Aviv Stock Exchange until it was taken private in January 2013, and which is currently 50% owned by the Company. Through his in-depth knowledge of our business, along with his industry and public company experience, Mr. Kotler is instrumental in setting strategic direction and developing and executing financial and operating strategies.

Jordan Mann, our Chief Financial Officer, joined the Company in October 2025, and served as interim Chief Financial Officer (and interim principal financial and accounting officer) of ARKO Parent from October 2025 until December 2025. Mr. Mann has also served as Senior Vice President of Corporate Strategy, Capital Markets and Investor Relations of ARKO Parent since May 2023. Mr. Mann previously worked in investment banking at Morgan Stanley as an executive director from September 2021 to March 2023, prior to which he worked in investment banking at Credit Suisse as a Director from August 2015 to September 2021. Mr. Mann graduated with B.S. in Economics from Duke University and a J.D. from Harvard Law School.

Maury Bricks, our General Counsel and Secretary since inception, has served as General Counsel and Secretary of ARKO Parent since December 22, 2020. Mr. Bricks has served as General Counsel and Secretary

 

 

 

132


Table of Contents

Management

 

 

of GPM since January 2013. Prior to joining GPM, from 2005 to 2013, Mr. Bricks was an attorney with Greenberg Traurig, LLP, an international law firm. Before joining Greenberg Traurig, LLP, Mr. Bricks worked in finance for the pipeline and retail natural gas divisions of Shell Oil Company. Mr. Bricks graduated from the University of Texas with both a Bachelor of Business Administration in Finance and a Bachelor of Arts in the Plan II Honors Program; from the London School of Economics and Political Science, with distinction, with a Masters in Accounting and Finance; and from the University of Michigan, magna cum laude, with a Juris Doctorate. Mr. Bricks holds the Chartered Financial Analyst® designation.

Non-Employee Directors and Director Nominees

Carlos Maurer has agreed to serve on our Board of Directors upon completion of this offering. Mr. Maurer previously served in various roles at Shell Plc (NYSE: SHL) from 1997 to 2024, including more recently as Executive Vice President, Sectors & Decarbonization at Shell PLC (UK) from 2021 to 2023, Executive Vice President, Global Commercial at Shell Eastern Petroleum (Singapore) from 2020 to 2021, and Chief Executive Officer of Penzoil Quaker State Co. and Senior Vice President of Lubricants America at Shell Oil (US) from 2017 to 2020. Before joining Shell, Mr. Maurer served as a Production Planner, Sales Development Manager and Associate LATAM Regional Director for McDermott International. Mr. Maurer currently serves on the board of directors of Verdalia, an energy platform focused on biomethane production and infrastructure in Europe, on the board of directors of D2Zero, a decarbonization platform founded by SCF Partners that integrates service providers delivering solutions for industrial and energy infrastructure, and on the board of directors of Windfall Bio, a biotechnology company focused on methane-to-fertilizer solutions. He also serves as a senior advisor to Warburg Pincus LLC, a global private equity firm, where he provides strategic and sector-related advisory support. Mr. Maurer graduated with a Bachelor of Science in Industrial Engineering from Texas A&M University and a Master of Business Administration from Rice University.

We believe Mr. Maurer is qualified to serve on the Board of Directors based on his significant executive and board director experience, as well as his expertise across energy, industrials and transportation.

Kirk T. Rogers has agreed to serve on our Board of Directors upon completion of this offering. He is a Certified Public Accountant in the states of Maryland, Virginia and New York. From 2018 to 2024, Mr. Rogers served as a Finance Consulting Partner with RSM US LLP and from 2006 to 2017, he served as an Audit Partner at Grant Thornton LLP. Prior to that, Mr. Rogers served as an Audit Principal at Reznick Group P.C. Mr. Rogers holds a Bachelor of Science in Accounting from the University of Maryland (Magna Cum Laude).

We believe Mr. Rogers is qualified to serve on the Board of Directors based on his experience as a finance executive and his extensive background in both public and private financial reporting, budgeting and forecasting, merger and acquisition activities and related due diligence, and purchase accounting.

Family Relationships

There are no family relationships between any of our officers or directors.

Board Composition

Our business and affairs are managed under the direction of our Board of Directors. Upon the completion of this offering, our Board of Directors will consist of    members, of which    will be appointed prior to or in connection with the completion of this offering. The size of the Board of Directors can be changed by a vote of its members. Vacancies on the Board of Directors

 

 

 

133


Table of Contents

Management

 

 

may be filled by a majority of the remaining directors. A director elected to fill a vacancy, or a new directorship created by an increase in the size of the Board of Directors, would serve for the remainder of the full term of the other currently serving directors.

When considering whether directors have the experience, qualifications, attributes or skills, taken as a whole, to enable our Board of Directors to effectively satisfy its oversight responsibilities in light of our business and structure, the Board of Directors focuses primarily on each person’s background and experience as reflected in the information discussed in the directors’ respective biographies set forth above. We believe that our directors provide an appropriate mix of experience and skills relevant to the size and nature of our business.

Independence of our Board of Directors

We expect our Board of Directors will consist of a majority of independent directors upon or before the completion of this offering. Upon or before the completion of this offering, we expect that    of the    members of our Board of Directors will qualify as “independent” under the Nasdaq corporate governance standards, and we intend to expand our Board of Directors to include at least two additional independent directors who do not also serve on the ARKO Parent Board of Directors. Our Board of Directors has determined as of the date of this prospectus that each of    is an independent director as defined under the Nasdaq corporate governance standards.

Controlled Company Exemptions

We have applied to list our Class A common stock on Nasdaq. Because ARKO Parent will control a majority of the voting power of our outstanding voting stock upon completion of this offering, we will be a “controlled company” within the meaning of the corporate governance rules of Nasdaq. Under these rules, a listed company of which more than 50% of the voting power is held by an individual, group or another company is a “controlled company” and may elect not to comply with certain corporate governance standards, including (i) the requirement that a majority of our Board of Directors consist of independent directors, (ii) the requirement that we have a compensation committee that is composed entirely of independent directors with a written charter addressing the committee’s purpose and responsibilities and (iii) the requirement that our director nominations be made, or recommended to our full Board of Directors, by our independent directors or by a nominations committee that consists entirely of independent directors and that we adopt a written charter or board resolution addressing the nominations process. We do not currently expect or intend to rely on any of these exemptions; however, our decision not to rely on the “controlled company” exemptions could change. As a result, we may choose to change our Board of Directors or committee composition in the future to manage our corporate governance in accordance with these exemptions and you may in the future not have the same protection afforded to stockholders of companies that are subject to all of the Nasdaq corporate governance requirements. See “Management—Controlled Company Exemptions” and “Risk Factors—Risks Related to Ownership of our Class A Common Stock and this Offering—We will be a “controlled company” within the meaning of the rules of Nasdaq and, as a result, will qualify for, and may in the future rely on, exemptions from certain corporate governance requirements. You will not have the same protections afforded to stockholders of companies that are subject to such requirements.”

Board Committees

Our board of directors will establish, effective upon the completion of this offering, audit, compensation, conflicts, and nominating and governance committees. Each committee will operate under a charter approved by our Board. Members will serve on these committees until their respective resignations or until otherwise determined by our Board. In the future, our Board may establish other committees, as it

 

 

 

134


Table of Contents

Management

 

 

deems appropriate, to assist it with its responsibilities. Following this offering, copies of each committee’s charter will be available on our website, located at www.    .com. Information contained on or accessible through our website does not form a part of this prospectus and is not incorporated by reference herein.

Audit Committee

Our Audit Committee will consist of     ,     and     , with      serving as the chair. The Audit Committee will assist our Board of Directors in fulfilling its legal and fiduciary obligations in matters involving our accounting, auditing, financial reporting, internal control, cybersecurity and legal compliance functions by, among other things, approving the services performed by our independent registered public accounting firm and reviewing their reports regarding our accounting practices and systems of internal accounting controls. The Audit Committee will also oversee the audit efforts of our independent registered public accounting firm and take those actions as it deems necessary to satisfy itself that the independent registered public accounting firm is independent of management. All members of our Audit Committee will meet the requirements for independence of Audit Committee members under applicable SEC and Nasdaq rules, and all such members will meet the requirements for financial literacy under the applicable rules and regulations of the SEC and Nasdaq. In addition,      qualifies as an “Audit Committee financial expert,” as such term is defined in Item 407 of Regulation S-K.

Compensation Committee

Our Compensation Committee will consist of     ,     and     , with      serving as the chair. The Compensation Committee will determine our general compensation policies and the compensation provided to our officers. The Compensation Committee will also make recommendations to our Board regarding director compensation. In addition, the Compensation Committee will review and determine equity-based compensation for our directors and officers and administers our equity incentive plans. Our Compensation Committee will also oversee our corporate compensation programs. Each member of our Compensation Committee will be independent, as defined under the Nasdaq listing rules, and also satisfy Nasdaq’s additional independence standards for Compensation Committee members. Each member of our Compensation Committee will be a non-employee director (within the meaning of Rule 16b-3 under the Exchange Act).

The Compensation Committee may establish and delegate authority to one or more subcommittees consisting of one or more of its members, when the Compensation Committee deems it appropriate to do so in order to carry out its responsibilities. In carrying out its responsibilities, the Compensation Committee shall be entitled to rely upon the advice and information that it receives in its discussions and communications with management and such experts, advisors and professionals with whom the Compensation Committee may consult.

Nominating and Corporate Governance Committee

Our Nominating and Corporate Governance Committee will consist of     ,     and     , with      serving as the chair. The Nominating and Corporate Governance Committee will be responsible for identifying individuals qualified to become Board members, consistent with criteria approved by the Board, with the goal of creating a balance of knowledge, experience and diversity, recommending that the Board select the director nominees for election at each annual meeting of stockholders, recommending to the Board criteria for Board and committee membership, developing and recommending to the Board a set of Corporate Governance Guidelines and reviewing and reassessing the adequacy of such guidelines annually and recommending any proposed changes to the Board,

 

 

 

135


Table of Contents

Management

 

 

overseeing periodic evaluations of the Board and its committees, exercising sole authority to retain and terminate any search firms that are to be used by the Company to assist in identifying director candidates and reviewing and discussing with the Board corporate succession plans for the CEO and other key officers of the Company. Each member of our Nominating and Corporate Governance Committee will be independent as defined under the Nasdaq listing rules.

Conflicts Committee

Following completion of this offering, we intend to expand the size of our Board of Directors to include at least two additional independent directors that do not serve on the ARKO Parent Board of Directors, and we intend that such disinterested independent directors shall be the sole members of our Conflicts Committee. The Conflicts Committee will review specific matters that our Board of Directors believes may involve conflicts of interest (including certain transactions with ARKO Parent or affiliates of ARKO Parent). The Conflicts Committee will determine if the resolution of the conflict of interest is fair and reasonable to us. The members of the Conflicts Committee may not be directors, officers, or employees of ARKO Parent and must meet the independence standards established by Nasdaq and the Exchange Act to serve on an audit committee of a board of directors. Any matters approved by the Conflicts Committee will be conclusively deemed to be fair and reasonable to us, approved by us, our subsidiaries and our stockholders and not a breach of any duties that the Company or its affiliates or associates may owe to us or our stockholders.

Role of Our Board of Directors in Risk Oversight

Our Board of Directors is responsible for overseeing our risk management process. Our Board of Directors focuses on our general risk management strategy, the most significant risks facing us, and oversees the implementation of risk mitigation strategies by management. Our Board of Directors is also apprised of particular risk management matters in connection with its general oversight and approval of corporate matters and significant transactions.

Compensation Committee Interlocks and Insider Participation

We currently operate as part of ARKO Parent. As a result, we did not have a compensation committee or any other committee serving a similar function when the compensation of our executive officers was established for fiscal year 2024. None of our executive officers serves as a member of the Board of Directors or compensation committee (or other committee performing equivalent functions) of any entity that has one or more executive officers serving on our Board of Directors or compensation committee.

Code of Ethics

Upon the completion of this offering, our Board of Directors will adopt a code of conduct that applies to all of our directors, officers and employees, including any persons serving as a principal executive officer, principal financial officer, principal accounting officer and controller and persons performing similar functions. Upon completion of this offering, the full text of the code of conduct will be available on our website located at    . In addition, we intend to post on our website all disclosures that are required by law or the Nasdaq listing standards concerning any amendments to, or waivers from, any provision of the code. The information contained on or accessible through our website does not form a part of this prospectus and is not incorporated by reference herein.

Non-Employee Director Compensation

None of our current directors has received compensation for his or her service as our director. After the completion of this offering, we expect that our Board of Directors will adopt a compensation program

 

 

 

136


Table of Contents

Management

 

 

for our non-management directors with compensation elements that may consist of a combination of an annual cash or equity based retainer for board service, additional retainers for service on a standing committee or as the chair of a standing committee, and/or annual grants of equity based awards under our 2025 Plan, the precise amounts, terms and conditions of which have not yet been determined. Further, each director will be indemnified for his actions associated with being a director to the fullest extent permitted under Delaware law.

 

 

 

137


Table of Contents

   

 

 

Compensation discussion and analysis

Introduction

This Compensation Discussion and Analysis (“CD&A”) is organized into the following key sections:

 

 

ARKO Parent’s Executive Compensation Objectives and Philosophy;

 

 

Compensation-Determination Process and Executive Compensation; and

 

 

Anticipated Compensation Program Following this Offering.

This CD&A provides detailed compensation information regarding the following individuals who we expect will serve as our named executive officers upon completion of this offering (“NEOs”):

 

Name    Position
Arie Kotler    President, Chief Executive Officer and currently our sole director
Jordan Mann    Chief Financial Officer
Maury Bricks    General Counsel and Secretary

We currently operate as part of ARKO Parent, and we do not expect to directly employ any of the persons responsible for managing our business. All of our NEOs are executive officers of, or employed by, ARKO Parent, and we expect that our NEOs will allocate their time between managing our business and managing ARKO Parent’s business, which, following this offering, will primarily comprise the operation of ARKO Parent’s owned chain of convenience stores. Because all of our NEOs will be employed by ARKO Parent or one of its subsidiaries, the responsibility and authority for compensation-related decisions for our executive officers will reside with ARKO Parent’s board of directors or compensation committee, as applicable. ARKO Parent has the ultimate decision-making authority with respect to the total compensation of the NEOs who are employed by ARKO Parent. Any such compensation decisions will not be subject to any approvals by our Board of Directors or any committees thereof, except with respect to awards that may be granted under our 2025 Plan.

Our NEOs, as well as other employees of ARKO Parent who provide services to us, may participate in employee benefit plans and arrangements sponsored by ARKO Parent, including plans that may be established in the future. In addition, certain of our officers and certain employees of ARKO Parent who provide services to us currently hold grants under ARKO Parent’s existing equity incentive plans and will retain these grants after the completion of this offering. We will not reimburse ARKO Parent for compensation related expenses attributable to any executive’s or employee’s time dedicated to providing services to us. For details on the amounts we will pay ARKO Parent following this offering for management services, see “Certain relationships and related party transactions—Management Services Agreement.” Accordingly, this CD&A primarily relates to ARKO Parent’s compensation programs and compensation philosophy, which, as described above, will continue to apply with respect to our NEOs for the currently foreseeable future.

In connection with the completion of this offering, we plan to adopt the 2025 Plan. Certain of our officers, employees and non-employee directors, and other key employees of ARKO Parent who make significant contributions to our business, will be eligible to receive awards under the 2025 Plan. All determinations with respect to awards to be made under the 2025 Plan will be made by our Board of Directors or a committee thereof. The terms of the 2025 Plan will be outlined in detail in this registration statement once the terms of such plan have been determined by ARKO Parent’s compensation committee (the “ARKO Compensation Committee”).

 

 

 

138


Table of Contents

Compensation Discussion and Analysis

 

 

This CD&A addresses the material elements of ARKO Parent’s compensation programs and policies, including ARKO Parent’s overall compensation philosophy, program objectives, and how ARKO Parent’s management arrived at specific compensation policies and decisions involving our NEOs.

ARKO Parent’s Executive Compensation Objectives and Philosophy

ARKO Parent’s compensation philosophy is based on the following objectives:

 

 

Attract, retain and motivate executives who are capable of advancing ARKO Parent’s mission and strategy; and

 

 

Reward executives in a manner aligned with ARKO Parent’s financial performance.

To achieve ARKO Parent’s objectives, ARKO Parent delivers executive compensation to its executive officers through a combination of the following components:

 

 

base salary;

 

 

cash bonus opportunities;

 

 

equity compensation, including performance-based equity; and

 

 

broad-based employee benefits.

ARKO Parent’s long-term incentive (“LTI”) awards (which may be granted in the form of shares, stock options, time-based restricted stock units (“RSUs”), performance-based restricted stock units (“PSUs”) or a combination thereof) consists of equity awards linked to ARKO Parent’s performance and long-term value creation in an effort to align the interests of the ARKO Parent named executive officers with ARKO Parent’s stockholders as described below, and time-based equity awards intended to foster share ownership that aligns the ARKO Parent named executive officers’ long-term interests with stockholders of ARKO Parent. ARKO Parent primarily grants LTI equity in the form of time-based RSUs and PSUs, which awards are designed to attract and retain individuals with the qualifications to manage and lead ARKO Parent by motivating such persons to develop professionally and contribute to the achievement of ARKO Parent’s financial and operational goals. ARKO Parent believes in placing a meaningful portion of the compensation package at risk through the grant of PSUs which align recipients’ long-term interests with those of ARKO Parent’s stockholders by tying a greater portion of ARKO Parent’s executives’ compensation to the achievement of ARKO Parent’s long-term strategic plan and goals, complemented with grants of RSUs, which are designed to promote retention and executive continuity.

ARKO Parent primarily uses EBITDA (as defined below) as the performance metric for LTIs, including the PSUs issued to ARKO Parent’s named executive officers and cash bonuses paid to ARKO Parent’s named executive officers. The performance level is measured versus ARKO Parent’s board-approved Annual Budgeted EBITDA (as defined below). This performance metric is also used as the financial performance metric for certain ARKO Parent corporate-level and field-level employee cash bonuses. ARKO Parent chose EBITDA as the performance metric for the PSUs because it believes that it is a key indicator of its operating performance and a strong equity valuation metric.

“EBITDA” is defined as GPM’s net income plus interest, taxes, depreciation & amortization, (gain)/loss on disposal of fixed assets, impairment charges, acquisition costs, other noncash items, and unusual or nonrecurring items. ARKO Parent chose this definition because GPM is its primary operating entity. “GPM” refers to ARKO Parent’s primary operating subsidiary, GPM Investments, LLC.

 

 

 

139


Table of Contents

Compensation Discussion and Analysis

 

 

“Annual Budgeted EBITDA” is defined as budgeted EBITDA for a fiscal year as approved by ARKO Parent’s board of directors within the first sixty days of the fiscal year to which it relates, as may be adjusted by ARKO Parent’s board of directors, within its discretion, for mergers and acquisitions, store closures and similar extraordinary non-recurring items.

ARKO Parent believes that actual EBITDA is the most relevant performance metric at this point of time for its executives, because (i) it believes EBITDA reflects ARKO Parent’s core performance and operational results, (ii) EBITDA is influenced, in part by the efforts of ARKO Parent’s executives to enhance sales, grow margin and reduce cost and expenses, and (iii) EBITDA is a metric reviewed by ARKO Parent’s investors when evaluating ARKO Parent.

ARKO Parent’s Compensation Determination Process; Role of Compensation Consultant and Management

The ARKO Compensation Committee, on behalf of ARKO Parent’s board of directors, discharges the board of directors’ responsibilities relating to compensation of ARKO Parent’s directors and executive officers, oversees ARKO Parent’s overall compensation structure, policies and programs, and reviews ARKO Parent’s processes and procedures for the consideration and determination of director and executive compensation. We currently expect that the ARKO Compensation Committee will similarly oversee and determine the foregoing compensation matters with respect to our NEOs following this offering, other than with respect to awards under our equity compensation programs.

The primary objective of the ARKO Compensation Committee is to develop and implement compensation policies and plans that ensure the attraction and retention of key management personnel, the motivation of management to achieve ARKO Parent’s corporate goals and strategies, and the alignment of the interests of management with the long-term interests of ARKO Parent’s stockholders.

At the beginning of each year, ARKO Parent’s board of directors approves the Annual Budgeted EBITDA, which is then used as a metric for ARKO Parent’s equity LTI and cash awards to its named executive officers. ARKO Parent’s board of directors periodically reviews the approved Annual Budgeted EBITDA to determine whether adjustments are appropriate as a result of mergers and acquisitions, store closures and similar extraordinary non-recurring items.

Pursuant to its charter, the ARKO Compensation Committee is authorized to, and has direct responsibility for, the appointment, compensation and oversight of the work of any compensation consultant retained by the ARKO Compensation Committee. For the 2024 fiscal year, the ARKO Compensation Committee engaged Mercer (US) as its independent compensation consultant to assist with ARKO Parent’s 2024 compensation program. Mercer (US) has served as the ARKO Compensation Committee’s independent compensation consultant since 2021. The ARKO Compensation Committee assessed the independence of Mercer (US) pursuant to SEC rules prior to this latest engagement and did not identify any conflict of interest that would prevent it from independently advising the ARKO Compensation Committee.

In 2024, the compensation consultant attended selected meetings of the ARKO Compensation Committee and advised the committee on the following matters, among others: executive compensation peer group review; market review of executive compensation levels and compensation mix; design and development of performance measures for the chief executive officer’s target bonus and LTI, and process for requesting stockholder approval for increasing the number of shares authorized under the ARKO 2020 Plan (as defined below) at ARKO Parent’s 2024 annual meeting of stockholders.

 

 

 

140


Table of Contents

Compensation Discussion and Analysis

 

 

Early in each year, the ARKO Compensation Committee approves equity awards and cash bonuses for its named executive officers (other than Mr. Kotler). The awards to ARKO Parent’s other named executive officers are based on recommendations of ARKO Parent’s chief executive officer, which are based in part on (i) the chief executive officer’s assessment of these executives’ contribution to ARKO Parent and the need to retain these executives, and (ii) prior year award amounts.

The ARKO Compensation Committee additionally considers other factors in making decisions on executive pay adjustments, including individual and company performance, experience, time in position and for roles other than ARKO Parent’s chief executive officer, the recommendations of ARKO Parent’s chief executive officer. With respect to equity awards, the ARKO Compensation Committee has also delegated authority to its chief executive officer to issue equity awards to non-executive officers subject to a cap on the size of each such award and a maximum amount that can be issued annually.

Compensation Elements

As further described below, for fiscal year 2024, ARKO Parent’s executive compensation program, including with respect to our NEOs, is primarily composed of base salary, bonuses, LTIs and deferred compensation under the ARKO 2020 Plan (as defined below).

The following is a discussion and analysis of each component of ARKO Parent’s executive compensation program:

Base Salary

Annual base salaries compensate our NEOs for fulfilling the requirements of their respective positions at ARKO Parent and provide them with a predictable and stable level of cash income relative to their total compensation.

Bonuses

Our NEOs are entitled to certain bonuses under ARKO Parent’s compensation program and their respective employment agreements, including discretionary bonuses from time to time.

Long-Term Incentives (LTIs)

Under Mr. Kotler’s employment agreement with ARKO Parent, his long-term incentive target (“LTI Target”) is 350% of his base salary.

Cash LTIs

ARKO Parent believes that aligning annual cash bonuses for its named executive officers with ARKO Parent’s performance serves the primary objectives of ARKO Parent’s compensation philosophy.

Accordingly, in fiscal year 2024, ARKO Parent granted a portion of the annual LTI awards for Mr. Bricks in the form of cash (“Cash LTIs”) and subject to the same metrics as ARKO Parent’s EBITDA-based PSUs. The Cash LTIs are granted in conjunction with the grant of PSUs and are allocated to each of the three years in the PSU performance cycle, and each portion is earned and payable, if at all, consistent with the performance results and associated payout percentages for the PSUs for each individual year. The amount of Cash LTIs, if any, earned each year is paid annually at or shortly after the time the results for the preceding year are approved by the ARKO Compensation Committee. ARKO Parent believes that basing the Cash LTIs on the same performance metrics as its PSUs with the same payout percentage further aligns ARKO Parent’s named executive officer’s interests with development

 

 

 

141


Table of Contents

Compensation Discussion and Analysis

 

 

within ARKO Parent’s existing operational and strategic metrics while providing a cash incentive to complement ARKO Parent’s equity LTIs.

Equity LTIs

ARKO Parent’s 2024 equity grants were made with a mix of performance-based and time-based awards, predominantly weighted towards performance conditions. In 2024, ARKO Parent granted (i) Mr. Bricks equity grants consisting of approximately 35% RSUs, 48% PSUs and 17% Cash LTIs, and (ii) Mr. Kotler equity grants consisting of approximately 33% RSUs and 67% PSUs.

The PSUs have three-year cliff vesting and the RSUs vest ratably over three years. ARKO Parent believes these vesting periods are consistent with market practices and promote retention.

ARKO Parent believes its 2024 awards provided market-aligned long-term incentive opportunities.

Performance-based Restricted Stock Units

PSU grants, which are primarily based on the EBITDA performance metric, vest at the end of a three-year performance period. The payout of shares earned, if any, is at the end of the three-year cycle, provided the recipient continues to be employed by ARKO Parent as of the end of such performance period. The determination of the actual number of shares issued is based on the greater of (a) the sum of the PSUs earned for each of the three fiscal years during the performance period based on actual EBITDA compared to the Annual Budgeted EBITDA for each such year or (b) the average of actual EBITDA compared to the Annual Budgeted EBITDA for the three fiscal years with a cap applied at 110% when averaging each year.

The following table shows the threshold and target achievement levels of the Annual Budgeted EBITDA and the corresponding payout levels to our NEOs for fiscal year 2024. Payout levels between the stated levels of achievement increase in 5% increments for each additional percentage of the Annual Budgeted EBITDA achieved, up to the target level.

 

Performance Metric and PSU payout level:    Threshold    Target    Maximum

Annual Budgeted EBITDA

   90%    100%    110% or over

Payout Level

   50%    100%    150%

In 2024, ARKO Parent achieved below 90% of Annual Budgeted EBITDA, and in 2025, the ARKO Compensation Committee accordingly determined the Threshold for the year had not been reached. This applied to (i) all PSUs granted as part of the 2022 LTI, the 2023 LTI and the 2024 LTI, and (ii) ARKO Parent’s named executive officers Cash LTIs granted in March 2022, 2023 and 2024 with respect to the portion earned and payable for 2024.

In addition, in 2024, the ARKO Compensation Committee granted Mr. Kotler PSUs in 2024 with vesting tied to ARKO Parent stock price targets to be achieved by December 31, 2026 in order to more closely tie a portion of Mr. Kotler’s pay to stock price performance.

ARKO Parent believes that the above awards are in-line with the market practices, are tied to ARKO Parent’s board of directors approved annual budgets and performance targets, and ARKO Parent calibrates the threshold and maximum achievement levels to investor expectations.

 

 

 

142


Table of Contents

Compensation Discussion and Analysis

 

 

No Payment of Dividends on Unvested Stock Awards

ARKO Parent does not grant to recipients any rights, benefits, or entitlements with respect to the shares corresponding to the awards granted (including no rights to receive any dividend) unless and until those shares are vested. We intend to adopt the same practice with respect to awards granted under the 2025 Plan.

ARKO Parent’s Incentive Compensation Clawback Policy

All of ARKO Parent’s award agreements include a “clawback” provision which permits ARKO Parent to recoup equity or other compensation provided under the applicable plan or otherwise in accordance with any of its policies to the extent that ARKO Parent, in its discretion, determines to be necessary or appropriate to comply with any clawback policy.

In November 2023, in accordance with the final clawback policy rules adopted by the SEC and Nasdaq, ARKO Parent’s board of directors adopted a clawback policy, which was filed with the SEC as Exhibit 97.1 to its 2023 Annual Report on Form 10-K (the “Clawback Policy”). The Clawback Policy is administrated by ARKO Parent’s board of directors or, if so designated by its board of directors, the ARKO Compensation Committee, and generally provides for the mandatory recovery of erroneously awarded excess “incentive-based compensation” from all current and former covered ARKO Parent executives, as defined in the Clawback Policy, which is inclusive of ARKO Parent’s named executive officers, in the event ARKO Parent is required to prepare an accounting restatement of its financial statements due to its material noncompliance with any financial reporting requirement under the securities laws, including any required accounting restatement to correct an error in previously issued financial statements that is material to the previously issued financial statements, or that would result in a material misstatement if the error were corrected in the then current period or left uncorrected in the then current period. Such mandatory recovery applies to all such excess compensation received by a covered executive officer during the three completed fiscal years immediately preceding the earlier of (i) the date that ARKO Parent’s board of directors, a committee of its board of directors or authorized officer concluded (or reasonably should have concluded) that ARKO Parent is required to prepare such an accounting restatement and (ii) the date a legally authorized body directs ARKO Parent to prepare an accounting restatement and any transition period (that results from a change in ARKO Parent’s fiscal year) of less than nine months within or immediately following those three completed fiscal years. The administrator of the Clawback Policy may designate additional persons as subject to such mandatory recovery provisions and may designate other persons as subject to the Clawback Policy, but for whom recovery of such compensation is subject to the discretion of the administrator.

In connection with this offering, we will adopt a clawback policy that is substantially identical to the Clawback Policy and we expect that award agreements under the 2025 Plan will contain a clawback provision that mirrors such policy.

ARKO Corp. 2020 Incentive Compensation Plan

ARKO Parent’s equity awards are granted under the ARKO Corp. 2020 Incentive Compensation Plan (the “ARKO 2020 Plan”), which is administered by the ARKO Compensation Committee.

RSUs provide the award recipient the right to receive, upon the vesting date of such RSUs, one share of ARKO Parent’s common stock for each vested RSU. Each RSU vests in accordance with the schedule determined at the time of grant, subject to the grantee’s continued employment or service with ARKO Parent through the vesting date.

 

 

 

143


Table of Contents

Compensation Discussion and Analysis

 

 

PSUs provide the award recipient the right to receive, upon the vesting date of such PSUs, one share of ARKO Parent’s common stock for each vested PSU. PSUs generally vest (or fail to vest) at the end of a three-year performance period, based on the performance metrics specified in the applicable PSU Agreement, subject to the additional requirement that the grantee remain in continuous service with ARKO Parent through the vesting date.

Stock options provide non-qualified stock options to purchase shares of ARKO Parent’s common stock, subject to the vesting of such stock options, at an applicable exercise price per share.

ARKO Petroleum Corp. 2025 Incentive Compensation Plan

The terms of the 2025 Plan will be outlined in detail in this registration statement once the terms of such plan have been determined by the ARKO Compensation Committee.

ARKO Parent Benefits and Perquisites

Tax Gross-Ups

ARKO Parent does not provide tax gross-ups with respect to any element of compensation.

Employee Benefit Plans

Our NEOs will continue to be eligible to participate in ARKO Parent’s employee benefit plans, including its medical, disability and life insurance plans, in each case, on the same basis as all of its other employees. ARKO Parent also pays the employee portion of group medical coverage for Mr. Kotler. The employee benefit plans are designed to assist in attracting and retaining skilled employees critical to ARKO Parent’s long-term success. ARKO Parent also maintains a 401(k) plan for the benefit of its eligible employees, including our NEOs, as discussed below.

401(k) Plan

ARKO Parent maintains a retirement savings plan, or 401(k) plan, open to all employees from their first day at work, that provides eligible U.S. employees with an opportunity to save for retirement on a tax advantaged basis. Under the 401(k) Plan, eligible employees may defer up to 75% of their compensation subject to applicable annual contribution limits imposed by the Internal Revenue Code of 1986, as amended (the “Code”), and limits imposed by non-discrimination testing. ARKO Parent’s employees’ pre-tax contributions are allocated to each participant’s individual account and participants are immediately and fully vested in their contributions. ARKO Parent matches a portion of employee contributions according to the 401(k) plan (subject to Internal Revenue Service limits and non-discrimination testing). For 2024, the matching contribution was 50% of the first 6% of eligible contributions made by the participants for such plan year. The 401(k) plan is intended to be qualified under Section 401(a) of the Code with the 401(k) plan’s related trust intended to be tax exempt under Section 501(a) of the Code. As a tax-qualified retirement plan, contributions to the 401(k) plan and earnings on those contributions are not taxable to the employees until distributed from the 401(k) plan.

Non-Qualified Deferred Compensation

ARKO Parent offers a select group of management and key employees who contribute materially to ARKO Parent’s continued growth, development and future business success an opportunity to defer a portion of their compensation (in the form of salary and bonuses) under ARKO Parent’s Non-Qualified Plan, or NQP.

 

 

 

144


Table of Contents

Compensation Discussion and Analysis

 

 

Pension Benefits

ARKO Parent does not maintain any pension benefit or retirement plans other than the 401(k) plan.

Employment, Severance or Change in Control Agreements

None of our NEOs currently have contracts of employment with us; however, our NEOs are entitled to certain severance arrangements in connection with certain terminations of employment with ARKO Parent pursuant to their respective employment agreements with ARKO Parent or GPM. ARKO Parent will bear the full cost of any such payments and benefits, and no portion of such payments will be charged back to us. None of our NEOs currently participate in any arrangements that would result in the payment of any amounts or provision of any benefits as a result of a termination of such NEOs service as one of our executive officers or a change in control of us if such event did not also result in a termination of service with ARKO Parent or a change in control of ARKO Parent, as applicable. However, our Board of Directors may from time to time determine to include change in control provisions relating to us in award agreements for awards under our 2025 Plan. See “Potential Payments upon Termination or Change in Control” for a discussion of certain rights of our NEOs upon termination of their employment with ARKO Parent or upon the occurrence of certain events.

Employment Agreements

Each of ARKO Parent’s named executive officers is currently party to an employment agreement with ARKO Parent or GPM that sets his base annual salary (subject to review and discretionary increases by the ARKO Parent board of directors, the ARKO Compensation Committee or ARKO Parent’s chief executive officer), eligibility to participate in certain of ARKO Parent’s benefits and perquisites and, in some cases, certain parameters for annual bonuses, the terms and conditions of which are generally determined by the ARKO Compensation Committee, in its discretion. These employment agreements provide for severance payments upon certain events of termination with ARKO Parent. If ARKO Parent terminates the executive “without cause,” or the executive elects to terminate employment for “good reason,” he may be entitled to up to two times base salary paid over two years or his base salary for a certain severance period following such termination, plus any earned and accrued but unpaid bonus, the reimbursement of any previously-incurred job-related expenses, and in some cases a certain period of continued health insurance coverage for the executive and his family. For purposes of these employment agreements, “good reason” generally includes, (i) a material or non-de minimis, as applicable, diminution in the nature or scope of the executive’s responsibilities, authorities, title or duties, (ii) a material reduction in the executive’s annual base salary from the annual base salary in effect in the immediately prior year, (iii) the relocation of the executive’s principal office location requiring the executive to relocate to a different geographic area, or (iv) a material breach of the executive’s employment agreement by ARKO Parent, subject, in certain cases, to cure periods.

ARKO Parent considers maintenance of a strong management team essential to its success and recognizes that the uncertainty that may exist among ARKO Parent’s management with respect to their “at-will” employment with it could result in the departure or distraction of management personnel to ARKO Parent’s detriment. Accordingly, ARKO Parent determined that severance arrangements are appropriate to encourage the continued attention and dedication of certain members of its management team and to allow them to focus on the value to equity holders of strategic alternatives without concern for the impact on their continued employment.

Hedging Policy

Pursuant to the insider trading policy we will adopt in connection with this offering, we will prohibit our directors, executive officers and certain designated employees from engaging in hedging, short sales, trading in publicly traded put or call options or trading on margin involving our or ARKO Parent securities.

 

 

 

145


Table of Contents

Compensation Discussion and Analysis

 

 

Our Pledging Policy

Pursuant to the insider trading policy we will adopt in connection with this offering, we will require pre-notification if any of our directors, executive officers and certain designated employees wish to pledge our securities as collateral for a loan (or modify an existing pledge). Our insider trading policy will provide that the securities subject to such a pledge shall be subject to all of our other restrictions on trading in the Company’s securities.

Summary Compensation Table

The following table presents information regarding the compensation earned or received by our NEOs for services rendered to ARKO Parent in all capacities in which they served during the fiscal years ended December 31, 2024, 2023 and 2022.

 

Name and Principal
Position
  Year    

Salary

($)

    Bonus
($)(1)
    Stock
Awards
($)(2)
    Option
Awards
($)(2)
    Non-Equity
Incentive Plan
Compensation
($)(3)
    All Other
Compensation
($)(4)
   

Total

($)

 

Arie Kotler,

    2025 (5)      —        —        —        —        —        —        —   

President, Chief Executive Officer and Director

    2024       1,181,139       —        2,804,317       —        795,497       14,213       4,795,166  
    2023       1,146,731       —        2,673,511       1,336,754       885,128       6,445       6,048,569  
               

Maury Bricks,

    2025 (5)      —        —        —        —        —        —        —   

General Counsel and Secretary

    2024       476,960       40,000       950,004       —        —        24,610       1,491,574  
    2023       430,594       140,000       950,004       —        50,000       26,636       1,597,234  

Jordan Mann,

    —        —        —        —        —        —        —        —   

Chief Financial Officer

               
 
(1)   The amounts shown in this column represent the discretionary bonuses earned by Mr. Bricks in 2023 and the $10,000 quarterly bonuses earned by Mr. Bricks in 2024, 2023 and 2022.
(2)   The amounts in these columns reflect the aggregate grant date fair value of stock or option awards, as applicable, granted and computed in accordance with ASC 718, Compensation-Stock Compensation. For a discussion of the assumptions relating to these valuations, see Note 18—Share-Based Compensation to ARKO Parent’s audited financial statements included in Item 8 of ARKO Parent’s 2024 Annual Report on Form 10-K. The amounts for the performance-based restricted stock units included in the stock awards column reflect the grant date fair value computed in accordance with FASB ASC Topic 718 based upon the probable outcome of the performance conditions as of the grant date. The number of stock awards granted to Mr. Kotler on April 16, 2024, as detailed in the Grants of Plan-Based Awards table below, was determined based on the fair value of these awards as of February 29, 2024, which was the grant date of the stock awards to the other named executive officers of ARKO Parent. Assuming the highest level of performance achievement as of the grant date, the aggregate grant date fair value of the performance-based restricted stock granted in 2024 would have been: Mr. Kotler—$2,300,757; and Mr. Bricks—$825,003.
(3)   The amounts shown in this column represent an annual bonus opportunity with a target equal to 150% of Mr. Kotler’s current base salary (the “Target Bonus”) earned by Mr. Kotler in 2024, 2023 and 2022, and Cash LTI earned by Mr. Bricks in 2023 and 2022. For 2024, Mr. Kotler declined to receive $795,497 of his Target Bonus to which he was entitled because no cash bonuses were paid to other executives for 2024 performance, with the exception of the fixed quarterly bonus paid to Mr. Bricks (which bonus is more akin to salary and has since been eliminated in favor of an increase in Mr. Bricks’s base salary). See “Bonuses” and “Cash LTIs.”
(4)   The amounts shown in this column include the amount paid for the employee-paid portion of group medical coverage for Mr. Kotler totaling $13,523 in 2024, 401(k) matching contributions for Mr. Bricks totaling $801 in 2024, matching contributions made under the NQP for Mr. Bricks totaling $16,159 in 2024, imputed income for group term life insurance for Mr. Kotler totaling $690 for 2024, and imputed income for group term life insurance and car allowances for Mr. Bricks totaling $7,650 for 2024. ARKO Parent named executive officers were also provided with group life insurance and group medical coverage that are not included in the table above with the exception of Mr. Kotler’s group medical coverage insurance (reflected above), because they are provided under broad-based, non-discriminatory benefit plans.
(5)   Mr. Kotler’s and Mr. Bricks’s 2025 compensation will be fully disclosed in ARKO Parent’s filings with the SEC. We will provide Mr. Mann’s 2025 compensation information in subsequent amendments to this prospectus.

 

 

 

146


Table of Contents

Compensation Discussion and Analysis

 

 

Grants of Plan-Based Awards in 2024

The following table provides supplemental information relating to grants of plan-based awards made to our NEOs during 2024 by ARKO Parent under the ARKO 2020 Plan.

 

Name/Award Type

  Grant
Date
    Estimated Future Payouts Under
Non-Equity Incentive Plan
Awards(1)
    Estimated Future Payouts
Under Equity Incentive Plan
Awards(2)
    All Other
Stock
Awards;
Number of
Shares of
Stock or
Units (#)
    All Other
Option
Awards;
Number of
Securities
Underlying
Options
(#)
    Exercise
Price of
Option
Awards
($/share)
   

Grant
Date Fair
Value of
Stock and
Option
Awards

($)(3)

 
  Threshold
($)
   

Target

($)

    Maximum
($)
    Threshold
($)
    Target
(#)
    Maximum
(#)
 

Arie Kotler

                     

Target Bonus

      911,682       1,823,364       3,646,728                

Restricted Stock Units

    2/29/2024                   158,138  (4)          1,032,641  

Restricted Stock Units

    4/16/2024                   50,604  (4)          237,839  

Performance-Based Restricted Stock Units

    4/16/2024             104,371       208,742       313,113             981,087  

Performance-Based Restricted Stock Units – Stock Price

    4/16/2024             149,392       298,784       448,176             552,750  

Maury Bricks

                     

Cash LTI

      100,000       200,000       300,000                

Restricted Stock Units

    2/29/2024                   61,256  (4)          400,002  

Performance-Based Restricted Stock Units

    2/29/2024             42,114       84,227       126,341             550,002  
 
(1)   The amounts reflect the potential range of payments under the Target Bonus, annual short-term incentive bonus and Cash LTI plans. The actual payments earned for 2024 are reflected in the Non-Equity Incentive Plan Compensation column of the Summary Compensation Table. The Cash LTI is granted in conjunction with the grant of PSUs and is allocated to each of the three years in the PSU performance cycle, and each portion is earned and payable, if at all, consistent with the performance results and associated payout percentages for the PSUs for each individual year.
(2)   The amounts reflect a range of PSUs that vest, if at all, based on achievement of performance targets with a three-year performance period with any shares earned vesting on December 31, 2026, including 298,784 PSUs granted to Mr. Kotler which are subject to vesting upon the ARKO Parent common stock achieving a certain specified price per share during the performance period. The amounts under Threshold reflect the threshold award under the PSUs, which is 50% of the target amount. The amounts under Maximum reflect the greatest potential award under the PSUs, which is 150% of the target amount. The ARKO Compensation Committee will determine the performance against pre-established targets to determine payout of the PSUs, if any, at the end of the performance period. See “Compensation Discussion and Analysis—Compensation Elements—Long-Term Incentives (LTIs)—Performance-based Restricted Stock Units” above for additional information on terms of PSUs granted during 2024.
(3)   Represents the aggregate grant date fair value of the target amount calculated in accordance with FASB ASC Topic 718.
(4)   The grants provided for vesting in three equal annual installments beginning on March 1, 2025.

 

 

 

147


Table of Contents

Compensation Discussion and Analysis

 

 

Outstanding Equity Awards at 2024 Fiscal Year End

The following table presents information about outstanding equity awards of ARKO Parent held by our NEOs as of December 31, 2024.

 

Name   Award
Type
    Unexercised/Not
Vested Securities
Outstanding (#)
    Exercisable
Securities
Outstanding (#)
    Option
Exercise
Price
($/share)
    Option
Expiration
Date
    Market
Value ($)(1)
    Vesting Schedule of Unexercised/Not
Vested Securities Outstanding

Arie Kotler

    Options       —        126,000       10.00       3/6/2031       —      Fully vested
    Options       150,967       301,936       8.49       3/2/2032       —      100% on March 1, 2025
    Options       —        318,489       10.00       3/2/2032       —      Fully vested
    Options       272,860       136,430       8.58       3/2/2033       —      50% on March 1, 2025 and 2026
    RSUs       63,604             419,150     100% on March 1, 2025
    RSUs       208,742             1,375,610     1/3 on March 1, 2025, 2026 and 2027
    PSUs       229,293             1,511,041     The performance period ended on December 31, 2024(2); 75% of the target amount vested on February 28, 2025
    PSUs       186,959             1,232,060     The performance period ending on December 31, 2025(2)
    PSUs       156,557             1,031,711     The performance period ending on December 31, 2026(2)
    PSUs       298,784             1,968,987     The performance period ending on December 31, 2026(3)

Maury Bricks

    RSUs       8,834             58,216     100% on March 1, 2025
    RSUs       31,080             204,817     50% on March 1, 2025 and 2026
    RSUs       61,256             403,677     1/3 on March 1, 2025, 2026 and 2027
    PSUs       33,128             218,314     The performance period ended on December 31, 2024(2); 75% of the target amount vested on February 28, 2025
    PSUs       38,462             253,465     The performance period ending on December 31, 2025(2)
    PSUs       63,170             416,290     The performance period ending on December 31, 2026(2)
 
(1)   Based on ARKO Parent’s closing stock price of $6.59 on December 31, 2024.
(2)   The grants are performance-based grants that, subject to meeting the applicable three-year performance targets set forth in the grant agreement, will vest in a single vesting upon the ARKO Compensation Committee determining that the performance criteria has been met; amounts are based on the probable outcome of such performance-based vesting conditions as of December 31, 2024.
(3)   The grant is a performance-based grant that, subject to ARKO Parent’s common stock achieving a certain specified price per share during the performance period set forth in the grant agreement, will vest in a single vesting event upon the determination by the ARKO Compensation Committee that the performance criteria has been met; the amount presented above is based on the probable outcome of such performance-based vesting conditions as of December 31, 2024.

 

 

 

148


Table of Contents

Compensation Discussion and Analysis

 

 

Option Exercises and Stock Vested in 2024

The following table provides information concerning the exercises of ARKO Parent stock options and the vesting of ARKO Parent RSUs and PSUs in 2024 on an aggregated basis for each of our NEOs.

 

     Option Awards      Stock Awards  
Name    Number of Shares
Acquired on
Exercise (#)
     Value Realized on
Exercise ($)
     Number of Shares
Acquired on
Vesting (#)
     Value Realized on
Vesting ($)
 

Arie Kotler

                   315,604        2,429,426  

Maury Bricks

                   100,486        777,188  

Pension Benefits Table

None of our NEOs participated in any defined benefit pension plans in 2024.

Non-Qualified Deferred Compensation

ARKO Parent offers a select group of management and key employees who contribute materially to ARKO Parent’s continued growth, development and future business success an opportunity to defer a portion of their compensation under ARKO Parent’s NQP. The NQP allows these employees to defer up to 90% of their annual base salary and cash bonuses. Distributions under the NQP begin on a date that is within 30 days of the participant’s separation from service, except in the case of specified employees where no distributions will be made until six months after separation from service or, if earlier, the date of the specified employee’s death. Participants may elect to receive deferred amounts in a lump sum or in at least two, but not more than ten, consecutive annual installments. Participants can elect from investment alternatives made available as investment options for their deferred compensation and gains and losses on these investments are credited to their respective accounts.

For each plan year, ARKO Parent makes a discretionary match, which for 2024 was equal to 50% of the first 6% of contributions made by the participants for such plan year; however, that amount is reduced, dollar for dollar, by the amount of employer matching contributions that ARKO Parent contributes to the participant’s 401(k) plan for such plan year. In addition, ARKO Parent may also make additional matching contributions and discretionary contributions, in ARKO Parent’s sole discretion, on a participant by participant basis.

Tax rules limit the amount that executives may contribute under the 401(k) plan and therefore also limit ARKO Parent’s match under the 401(k) plan for executives. The NQP matching contribution is intended to reflect the amount of the matching contribution which is limited by the tax laws.

The following table sets forth non-qualified deferred compensation during the year ended December 31, 2024 for our NEOs.

 

Name    Executive
Contributions in
Last Fiscal Year ($)
     Registrant
Contributions in Last
Fiscal Year ($)(1)
     Aggregate
Earnings in Last
Fiscal Year ($)
     Aggregate Balance
at Last Fiscal
Year-End ($)
 

Arie Kotler

     —         —         —         —   

Maury Bricks

     95,050        16,159        88,004        633,993  
 
(1)   The amount in this column is included in the “All Other Compensation” column for 2024 in the Summary Compensation Table and represents ARKO Parent contributions credited to the NEO’s account in 2025 for 2024.

 

 

 

149


Table of Contents

Compensation Discussion and Analysis

 

 

Potential Payments Upon Termination or Change in Control

The employment agreements of our NEOs with ARKO Parent or GPM provide for certain payments and benefits in the event of certain terminations of employment. The following table illustrates the payments and benefits that each of our NEOs would have received under his employment agreement with ARKO Parent or GPM if ARKO Parent experienced a change in control on December 31, 2024 or such NEO’s employment with ARKO Parent had terminated on December 31, 2024 for any of the reasons described in the tables. The amounts presented in the tables are estimates and do not necessarily reflect the actual value of the payments and of the benefits that would be received by our NEOs, which would only be known at the time that employment terminates, or the change of control occurs, as applicable.

Arie Kotler

 

Executive Compensation Element    Termination by
ARKO Parent for
Cause or
Resignation
without Good
Reason ($)
     Termination due
to Death or
Disability ($)
    Termination by
ARKO Parent
without Cause or
Resignation with
Good Reason ($)
     Termination by
ARKO Parent
without Cause or
Resignation with
Good Reason during
Two-Year Period
Immediately
Following a Change
in Control ($)
 
Arie Kotler  

Cash Severance

          

Base Salary

     23,376        23,376       2,454,529        3,670,105  

Bonus

     —         —        3,646,729        5,470,094  
  

 

 

    

 

 

   

 

 

    

 

 

 

Total Cash Severance

     23,376        23,376       6,101,258        9,140,199  
  

 

 

    

 

 

   

 

 

    

 

 

 

Long-Term Incentives

          

Value of Accelerated Grants(1)

     —         5,127,405 (2)      7,218,576        5,249,590  
  

 

 

    

 

 

   

 

 

    

 

 

 

Total Long-Term Incentives

     —         5,127,405       7,218,576        5,249,590  
  

 

 

    

 

 

   

 

 

    

 

 

 

Benefits

          

Health Benefits

     —         50,135       50,135        100,270  
  

 

 

    

 

 

   

 

 

    

 

 

 

Total Benefits

     —         50,135       50,135        100,270  
  

 

 

    

 

 

   

 

 

    

 

 

 

Grant Total

     23,376        5,200,916       13,369,969        14,490,059  
  

 

 

    

 

 

   

 

 

    

 

 

 
 
(1)   Amount represents the PSUs and RSUs that would have been subject to accelerated vesting multiplied by the $6.59 closing price of ARKO Parent’s stock on December 31, 2024.
(2)   For awards subject to performance-based vesting conditions, amounts are based on the probable outcome of such performance-based vesting conditions as of the last day of the year.

 

 

 

150


Table of Contents

Compensation Discussion and Analysis

 

 

Maury Bricks

 

Executive Compensation Element    Termination
for Any
Reason ($)
     Termination
due to Death or
Disability ($)
     Termination
for Good
Reason or
Without Cause
($)
     Termination
for Good
Reason or
Without Cause
Following a
Change in
Control ($)(1)
     Termination
for Good
Reason or
Without Cause
Following a
Change in
Control ($)(2)
 
Maury Bricks  

Cash Severance

              

Base Salary

     9,808        9,808        137,308        137,308        137,308  

Bonus(3)

     10,000        10,000        10,000        10,000        10,000  
  

 

 

    

 

 

    

 

 

    

 

 

    

 

 

 

Total Cash Severance

     19,808        19,808        147,308        147,308        147,308  
  

 

 

    

 

 

    

 

 

    

 

 

    

 

 

 

Long-Term Incentives

              

Value of Accelerated Grants(4)(5)(6)

     —         1,192,763        —         1,192,763        955,430  

Total Long-Term Incentives

     —         1,192,763        —         1,192,763        955,430  
  

 

 

    

 

 

    

 

 

    

 

 

    

 

 

 

Grand Total

     19,808        1,212,571        147,308        1,340,071        1,102,738  
  

 

 

    

 

 

    

 

 

    

 

 

    

 

 

 
 
(1)   If within 12 months after a change in control of ARKO Parent occurs, the NEO’s continuous service is terminated by ARKO Parent without cause or by the NEO for good reason, the value of the accelerated grants amount is calculated based on a pro rata amount of the ARKO Parent PSUs (if any) payable after the end of the three year performance period. Such pro rata amount is to be calculated based on the actual number of calendar months during each fiscal year in the performance period in which the NEO was in the continuous service of ARKO Parent for at least the first six months of such fiscal year.
(2)   If, in connection with a change in control of ARKO Parent, the surviving company does not assume the ARKO Parent PSUs, the value of the accelerated grants amount is calculated based on (a) the percentage of ARKO Parent PSUs earned based on the actual performance level for the fiscal year(s) during the performance period which are completed prior to the date of such change in control, plus (b) pro rata of the target amount of shares for the fiscal year in which the change in control occurs if the date of such change in control occurs after the end of the first six months of a fiscal year.
(3)   Includes short-term incentive bonus and Cash LTI amounts earned.
(4)   Non-vested RSUs become immediately vested.
(5)   Amount represents the PSUs and RSUs that would have been subject to accelerated vesting multiplied by the $6.59 closing price of ARKO Parent’s stock on December 31, 2024.
(6)   In case of “Termination due to Death or Disability” and “Termination for Good Reason or Without Cause Following a Change in Control (1),” for awards subject to performance-based vesting conditions, amounts are based on the probable outcome of such performance-based vesting conditions as of the last day of the year.

Other Change in Control Payments

In the event of a change in control event of ARKO Parent (as defined in the NQP), the value of the participant’s account will be distributed as a lump sum payment to the participant not more than 90 days following the change in control event. The amounts that would have been accelerated in the event of a change in control are shown in the “Aggregate Balance at Last Fiscal Year-End” column of the Non-Qualified Deferred Compensation Table.

 

 

 

151


Table of Contents

Compensation Discussion and Analysis

 

 

Director Compensation

Any officer of ARKO Parent who also serves as one of our directors will not receive additional compensation for his or her service as one of our directors. Currently, Arie Kotler, ARKO Parent’s chairman, Chief Executive Officer and President, is the only ARKO Parent officer who serves on our Board of Directors. Our directors who are not officers or employees of ARKO Parent will receive compensation as “non-employee directors” as set by our Board of Directors. In connection with the consummation of this offering, we intend to approve and implement a compensation program for our non-employee directors. The material terms of the non-employee director compensation program have not yet been determined; once determined, the material terms will be disclosed in a future filing.

 

 

 

152


Table of Contents

 

 

Description of certain indebtedness

We summarize below the material terms of our and ARKO Parent’s material debt agreements. We refer you to the exhibits to the registration statement of which this prospectus forms a part for complete copies of such agreements, as this summary does not purport to be complete and is subject to, and is qualified in its entirety by reference to all of the provisions of such agreements.

GPMP Capital One Credit Facility

On May 5, 2023, GPMP, entered into a certain second amended and restated credit agreement (as amended on March 26, 2024, and as may be further amended, restated, supplemented, waived or otherwise modified from time to time, the “GPMP Capital One Credit Facility”) with Capital One, National Association (“Capital One”), as administrative agent, GPM Petroleum, LLC, a wholly owned subsidiary of GPMP, as guarantor, certain other lenders party thereto, which provides for a secured revolving credit facility (the “Capital One Line of Credit”) in an aggregate principal amount of up to $800 million (including revolving loans, swingline loans and letters of credit), with an option for GPMP to increase, subject to obtaining additional financing commitments from current lenders or from other banks, and subject to certain additional terms contained in the GPMP Capital One Credit Facility, the aggregate availability to $1 billion. The Capital One Line of Credit is available for general partnership purposes, including working capital, capital expenditures and permitted acquisitions. The GPMP Capital One Credit Facility matures on May 5, 2028 and does not require principal payments until maturity.

As of September 30, 2025, approximately $380.8 million was drawn on the Capital One Line of Credit, $0.5 million of letters of credit were outstanding and approximately $418.7 million was available thereunder.

Interest Rate and Fees

The Capital One Line of Credit bears interest, as elected by GPMP at: (a) Adjusted Term SOFR (as defined in the GPMP Capital One Credit Facility) plus a margin of 2.25% to 3.25% or (b) a rate per annum equal to an Alternate Base Rate (as defined in the GPMP Capital One Credit Facility) plus a margin of 1.25% to 2.25%. The applicable margin is determined according to a formula in the Capital One Line of Credit that depends on GPMP’s consolidated total leverage ratio. The interest is being paid in quarterly installments under alternative base rate loans, and for SOFR loans, the interest is being paid at the end of each applicable SOFR period, but at least every three months.

GPMP is required to pay a quarterly commitment fee to the lenders under the Capital One Line of Credit in respect of any unutilized revolving credit facility commitments thereunder, ranging from 0.30% to 0.50% per annum, depending upon GPMP’s consolidated total leverage ratio, calculated in accordance with the terms of the GPMP Capital One Credit Facility.

GPMP also pays certain recurring fees under the GPMP Capital One Credit Facility, including (i) letter of credit fees equal to the applicable margin for revolving loans that are SOFR loans per annum on the average daily maximum amount available to be drawn under each letter of credit from the date of issuance to the date of expiration, (ii) issuing lender fees and (ii) administrative fees.

Prepayments

GPMP may voluntarily prepay outstanding amounts drawn under the Capital One Line of Credit at any time without premium or penalty, subject to minimum principal payment amounts. Prepayments

 

 

 

153


Table of Contents

Description of certain indebtedness

 

 

are required in connection with the incurrence of indebtedness (except for indebtedness permitted under the GPMP Capital One Credit Facility). GPMP may voluntarily permanently reduce the unused portion of the Capital One Line of Credit at any time or from time to time, subject to certain conditions.

Security

The Capital One Line of Credit is secured by substantially all of GPMP’s and its subsidiaries’ properties and assets, and pledges of the equity interests in all present and future subsidiaries (subject to certain exceptions as permitted under the Capital One Line of Credit).

Certain Covenants and Events of Default

The GPMP Capital One Credit Facility contains a number of covenants that restrict, subject to certain exceptions, the ability of each of the GPMP, the guarantors under the GPMP Capital One Credit Facility and their respective subsidiaries to (i) create liens, (ii) incur additional indebtedness or issue certain disqualified equity interests, (iii) make investments, loans or advances, (iv) engage in mergers or consolidations with or into other companies, (v) sell assets and make other dispositions, (vi) pay dividends and distributions or repurchase capital stock, (vii) change the nature of its business, (viii) engage in sale-leaseback transactions, (ix) engage in transactions with affiliates, and (x) repay certain indebtedness.

In addition, the GPMP Capital One Credit Facility requires that the GPMP’s consolidated total leverage ratio as of the end of any fiscal quarter be less than 4.25 to 1.00, except from and after the last day of the fiscal quarter in which a material acquisition (as described in the GPMP Capital One Credit Facility) occurs to and including the last day of the second full fiscal quarter following the fiscal quarter in which such material acquisition occurred, in which case such ratio may not exceed 4.75:1.00, and that GPMP’s consolidated interest coverage expense ratio as of the end of any fiscal quarter be greater than 2.50 to 1.00.

The GPMP Capital One Credit Facility also contains customary affirmative covenants and events of default.

Senior Notes

On October 21, 2021, ARKO Parent issued $450 million in aggregate principal amount of Senior Notes in a private placement to certain qualified institutional buyers in reliance on Rule 144A under the Securities Act, and to non-U.S. persons outside the United States in compliance with Regulation S under the Securities Act, under an indenture, dated October 21, 2021, among itself, substantially all of ARKO Parent’s wholly owned domestic subsidiaries as guarantors and U.S. Bank National Association, as trustee (as amended and supplemented from time to time, the “Senior Notes Indenture”). The Senior Notes mature on November 15, 2029 and accrue interest at the rate of 5.125% per annum, which is payable semi-annually in arrears on May 15 and November 15 of each year.

Guarantees

The Senior Notes are guaranteed on a senior unsecured basis by ARKO Parent’s existing and future direct and indirect wholly owned domestic subsidiaries, including ARKO Petroleum, subject to certain exceptions, including GPMP, which is an “Excluded Subsidiary,” as defined on the Senior Notes Indenture.

 

 

 

154


Table of Contents

Description of certain indebtedness

 

 

Optional Redemption and Change of Control Offers

ARKO Parent may redeem some or all of the Senior Notes at any time at certain redemption prices as described in the Senior Notes Indenture, plus accrued and unpaid interest up to, but excluding, the applicable redemption date. At any time, and from time to time, ARKO Parent may redeem up to 40% of the original principal amount of the Senior Notes (calculated after giving effect to the issuance of additional notes, if any) at a redemption price of 105.125% of the principal amount thereof, plus accrued and unpaid interest, if any, up to, but excluding, the applicable redemption date, with the net cash proceeds of certain equity offerings. If ARKO Parent experiences a Change of Control (as defined in the Senior Notes Indenture), ARKO Parent may be required to offer to repurchase the Senior Notes at a purchase price equal to 101% of their aggregate principal amount of the Senior Notes plus accrued and unpaid interest, if any, to, but excluding, the date of such repurchase.

Covenants

The Senior Notes Indenture governing the Senior Notes contains customary restrictive covenants that, among other things, generally limit the ability of ARKO Parent and substantially all of its subsidiaries, including ARKO Petroleum, to (i) create liens, (ii) pay dividends, acquire shares of capital stock and make payments on subordinated debt, (iii) place limitations on distributions from certain subsidiaries, (iv) issue or sell the capital stock of certain subsidiaries, including ARKO Petroleum, (v) sell assets, (vi) enter into transactions with affiliates, (vii) effect mergers and (viii) incur indebtedness. Pursuant to the restriction on the sale of capital stock of certain subsidiaries, the Senior Notes Indenture requires that ARKO Parent apply an amount equal to 100% of the Net Available Cash (as defined in the Senior Notes Indenture) from sale of shares of Class A common stock in this offering to reduce, prepay, defease, redeem, purchase or otherwise retire (i) the outstanding principal amount of Permitted Indebtedness (as defined in the Senior Notes Indenture) under credit facilities incurred pursuant to the terms of the Senior Notes Indenture or (ii) any other Senior Indebtedness (as defined in the Senior Notes Indenture) of ARKO Parent or any guarantor of the Senior Notes within 365 days of the receipt of such Net Available Cash, which ARKO Parent intends to satisfy by    . See “Use of Proceeds.” The Senior Notes and the guarantees rank equally in right of payment with all of ARKO Parent’s and the guarantors’ respective existing and future senior unsubordinated indebtedness and are effectively subordinated to all of ARKO Parent’s and the guarantors’ existing and future secured indebtedness to the extent of the value of the collateral securing such indebtedness; and are structurally subordinated to any existing and future obligations of ARKO Parent’s subsidiaries that are not guarantors.

As of September 30, 2025, ARKO Parent was in compliance with all covenants under the Senior Notes Indenture.

M&T Credit Agreement

On November 21, 2023, GPM entered into a Third Amended and Restated Credit Agreement, by and among GPM, certain of its subsidiaries as co-borrowers, and M&T Bank (“M&T”) (as amended on May 13, 2025, together with that certain third amended and restated master covenant agreement, dated as of May 13, 2025, the “M&T Credit Agreement”), which provides for a line of credit for up to $45.0 million to purchase equipment on or before September 2026 (the “M&T Equipment Line of Credit”), which may be borrowed in tranches, each of which is evidenced by a term note, as well as an amended aggregate original principal amount of $83.7 million of real estate loans (such real estate loans, collectively, the “M&T Real Estate Loans”).

 

 

 

155


Table of Contents

Description of certain indebtedness

 

 

Interest Rate and Fees

In connection with entering into the amendment dated as of May 13, 2025 to the M&T Credit Agreement, the M&T Real Estate Loans outstanding as of the date of such amendment began to accrue interest at SOFR plus 2.25%, the interest rate applicable to any M&T Real Estate Loans incurred following the date of such amendment, and borrowings under the M&T Equipment Line of Credit began to accrue interest, at GPM’s discretion, at either a fixed rate based on M&T’s five-year cost of funds as of the applicable date of each tranche plus 2.25% or a floating rate at SOFR plus 2.25%. Payments on the M&T Real Estate Loans are made in monthly installments of interest plus principal, which principal payments are based on a fifteen-year amortization schedule, with the balance of each loan payable at maturity. Payments on borrowings under the M&T Equipment Line of Credit are made in monthly installments of interest plus principal, which principal payments are based on an amortization schedule calculated based on the term of such borrowing, each of which may have a term of up to five years.

Maturity

Loans under the M&T Equipment Line of Credit mature up to five years after the date of the applicable tranche’s issuance. The M&T Real Estate Loans mature in June 2026, November 2028, June 2026 or May 2030, depending on the loan.

Prepayments

GPM may voluntarily prepay an equipment loan tranche and the incurred under the M&T Credit Agreement at any time, subject, in certain cases, to a prepayment premium.

Security

The M&T Real Estate Loans are secured by the real property acquired with the proceeds of such loans and certain other properties. Loans under the M&T Equipment Line of Credit are secured by the equipment acquired with the proceeds of such loans.

Certain Covenants and Events of Default

The M&T Credit Agreement contains a number of covenants that restrict, subject to certain exceptions, the ability of each of GPM and the other borrowers under the M&T Credit Agreement and their respective subsidiaries to (i) create liens, (ii) incur additional indebtedness or issue certain preferred stock (iii) make investments, loans or advances, (iv) engage in mergers or consolidations with or into other companies, (v) sell assets and make other dispositions, (vi) pay dividends and distributions or repurchase capital stock, (vii) change the nature of its business, (viii) engage in transactions with affiliates and (ix) repay certain indebtedness.

In addition, the M&T Credit Agreement requires that GPM’s total leverage ratio (as described in the M&T Credit Agreement) as of the end of any fiscal quarter to be no greater than 6.50 to 1.00, and that GPM, on a consolidated basis, maintain a debt service coverage ratio with respect to the M&T Real Estate Loans (as described in the M&T Credit Agreement) of not less than 1.35 to 1.0, measured on a trailing 12 month basis. In addition, certain acquisitions under the M&T Credit Agreement require that, upon giving effect to such acquisition on a pro forma basis, a fixed charge coverage ratio of the parties to the agreement, on a consolidated basis, would be not less than 1:10 to 1.00, measured on a trailing 12-month basis.

The M&T Credit Agreement also contains customary affirmative covenants and events of default.

 

 

 

156


Table of Contents

Description of certain indebtedness

 

 

GPM PNC Facility

On February 28, 2020, GPM Investments, LLC and certain subsidiaries as borrowers entered into a certain third amended, restated and consolidated revolving credit and security agreement (as amended through December 20, 2022, and as may be further amended, restated, supplemented, waived or otherwise modified from time to time, the “GPM PNC Facility”), with PNC Bank, National Association, as agent, certain of the Company subsidiaries party thereto, and certain other lenders party thereto, which provides for a secured revolving credit facility (the “GPM PNC Line of Credit”) in an aggregate principal amount of up to $140 million (including revolving loans, swingline loans and letters of credit) for purposes of financing working capital and permitted acquisitions. The calculation of the availability under the GPM PNC Line of Credit is determined monthly subject to terms and limitations as set forth in the GPM PNC Facility, taking into account, among other things, the balances of certain receivables, inventory and letters of credit.

Interest Rate and Fees

The GPM PNC Line of Credit bears interest, as elected by GPM at: (a) Term SOFR plus an applicable margin of 1.25% to 1.75% or (b) an applicable margin of 0.00% to 0.50% plus an Alternate Base Rate, which is equal to the greatest of (i) the PNC base rate, (ii) the overnight bank funding rate plus 0.50%, and (iii) Simple SOFR plus 1.00%, subject to the definitions set in the agreement. Every quarter, the Term SOFR margin rate, the alternate base rate margin rate and the letter of credit margin rate are updated based on the quarterly average undrawn availability of the GPM PNC Line of Credit. The interest is being paid in monthly installments under alternate base rate loans, and for Term SOFR loans, the interest is paid at the end of each applicable Term SOFR period, but at least every three months.

The GPM PNC Facility contemplates future amendment by us and PNC to provide for the replacement of Term SOFR with the daily simple SOFR plus SOFR adjustment as described in the GPM PNC Facility, or an alternate benchmark rate, giving consideration to, among other things, any evolving or then-prevailing market convention including any applicable recommendations made by the relevant governmental body and the related benchmark replacement adjustment as described in the GPM PNC Facility.

ARKO Parent also pays certain recurring fees under the GPM PNC Facility, including (i) letter of credit fees on the aggregate face amounts of outstanding letters of credit plus a fronting fee to the issuing bank and (ii) administration fees.

Maturity

The GPM PNC Line of Credit matures on December 22, 2027 and does not require principal payments until maturity.

Prepayments

GPM may voluntarily prepay outstanding amounts drawn under the GPM PNC Line of Credit at any time without premium or penalty. Prepayments are required in connection with (i) the disposition of collateral provided under the GPM PNC Facility, other than inventory in the ordinary course of business and (ii) receipt of cash contributions or proceeds from certain equity issuances upon failure to comply with a certain undrawn availability formula under the GPM PNC Facility.

Security

Under the GPM PNC Facility, PNC has a first priority lien on receivables, inventory and rights in bank accounts (other than assets that cannot be pledged due to regulatory or contractual obligations).

 

 

 

157


Table of Contents

Description of certain indebtedness

 

 

Certain Covenants and Events of Default

The GPM PNC Facility contains a number of covenants that restrict, subject to certain exceptions, the ability of each of the GPM and the other borrowers under the GPM PNC Facility, and their respective subsidiaries to (i) create liens or make certain pledges, (ii) incur additional indebtedness or issue certain disqualified equity interests, (iii) make investments, loans or advances, (iv) engage in mergers or consolidations with or into other companies, (v) sell assets and make other dispositions or arrangements with respect to collateral under GPM PNC Facility, (vi) pay dividends and distributions or repurchase capital stock, (vii) change the nature of its business, (viii) engage in sale-leaseback transactions (ix) engage in transactions with affiliates and (x) repay certain indebtedness.

In addition, the GPM PNC Facility requires that the GPM comply with a certain undrawn availability formula described in the GPM PNC Facility.

The GPM PNC Facility also contains customary affirmative covenants and events of default.

 

 

 

158


Table of Contents

  

 

 

Description of capital stock

The following summary of the material terms of our common stock and preferred stock is not intended to be a complete summary of the rights and preferences of such securities. We urge you to read our amended and restated certificate of incorporation and amended and restated bylaws in their entirety, which are included as exhibits to the registration statement of which this prospectus forms a part, for a complete description of the rights and preferences of our common stock.

Authorized and Outstanding Stock

Immediately prior to the consummation of this offering, we will file an amended and restated certificate of incorporation and we will adopt amended and restated bylaws. Our amended and restated certificate of incorporation will authorize capital stock consisting of:

 

 

400,000,000 shares of Class A common stock, par value $0.0001 per share;

 

 

200,000,000 shares of Class B common stock, par value $0.0001 per share; and

 

 

5,000 shares of preferred stock, par value $0.0001 per share.

Historically, we have had one class of common stock. As of September 30, 2025, there was one holder of record of our common stock. Prior to the consummation of this offering, we will change our share structure from one class of common stock to two classes of common stock.

After consummation of this offering, we expect to have    shares of our Class A common stock outstanding (or     shares if the underwriters exercise their over-allotment option in full),    shares of our Class B common stock outstanding and no shares of preferred stock outstanding. We have applied to list our Class A common stock on Nasdaq under the symbol “APC.”

Class A Common Stock

Voting Rights

Each share of Class A common stock is entitled to one vote on each matter submitted to a vote of our holders of common stock, including the election of directors. Class A common stock does not have the right to cumulate votes in the election of directors.

Dividends

Holders of our Class A common stock are entitled to receive dividends or other distributions when and if declared by our Board of Directors. The right of our Board of Directors to declare dividends, however, is subject to any rights of the holders of other classes of our capital stock and the availability of sufficient funds under the DGCL law to pay dividends. See “Cash Dividend Policy.” In addition, our ability to pay dividends depends on certain restrictions in our debt agreements. See “Description of Certain Indebtedness.”

Liquidation, Dissolution and Winding Up

In the event of our voluntary or involuntary liquidation, dissolution, distribution of assets or winding-up, after payments to creditors and subject to any preferential liquidation, dissolution or winding up rights of holders of any then outstanding shares of our preferred stock, the holders of shares of Class A common stock are entitled to share ratably (together with the holders of Class B common stock) in all of our remaining assets and funds available for distribution to holders of shares of common stock.

 

 

 

159


Table of Contents

Description of capital stock

 

 

Preemptive or Other Rights

Holders of shares of Class A common stock do not have any preemptive, subscription, redemption or conversion rights.

Class B Common Stock

Our Class B common stock is substantially identical to our Class A common stock except: (i) each share of Class A common stock is entitled to one vote on all matters submitted to a vote of our stockholders, and each share of Class B common stock is entitled to  votes per share on all matters submitted to a vote of our stockholders; and (ii) Class B common stock is convertible at any time into Class A common stock on a one-for-one basis at the option of the stockholder.

We do not intend to list our Class B common stock on any stock exchange.

Preferred Stock

We are authorized to issue preferred stock with such designation, rights and preferences as may be determined from time to time by our Board of Directors. Accordingly, the Board of Directors is empowered, without approval by the holders of our Class A common stock or Class B common stock, to issue preferred stock with dividend, liquidation, conversion, voting or other rights which could adversely affect the voting power or other rights of the holders of our Class A common stock and Class B common stock. In the event of issuance, the preferred stock could be utilized, under certain circumstances, as a method of discouraging, delaying or preventing a change in control of the Company or making removal of management more difficult.

Controlled Company

After this offering, ARKO Parent will control a majority of our outstanding voting power and will therefore have the ability to determine all matters requiring approval by our stockholders, including the election of our directors, amendment of our governing documents, and approval of certain major corporate transactions (see “Risk Factors—Risks Related to the Transactions and our Governance Relationship with ARKO Parent—ARKO Parent controls our Company and will have the ability to control the direction of our business”). As a result of the voting power held by ARKO Parent, we will qualify as a “controlled company” within the meaning of corporate governance rules of Nasdaq. Under these rules, a listed company of which more than 50% of the voting power is held by an individual, group or another company is a “controlled company.” However, we do not currently expect or intend to rely on the “controlled company” exemptions from certain corporate governance requirements. See “Management—Controlled Company Exemptions.”

Transfer Agent

The Transfer Agent for our common stock will be    . We will agree to indemnify    in its role as transfer agent, its agents and each of its stockholders, directors, officers and employees against all liabilities, including judgments, costs and reasonable counsel fees that may arise out of acts performed or omitted for its activities in that capacity, except for any liability due to any gross negligence, willful misconduct or bad faith of the indemnified person or entity.

Certain Anti-Takeover Provisions of Delaware Law

Special Meetings of Stockholders; Action by Written Consent

Our amended and restated bylaws will provide that special meetings of our stockholders may be called, prior to the date on which ARKO Parent ceases to beneficially own at least  % of the outstanding voting power of our common stock (such event, the “Trigger Event”), by or at the direction of the Board

 

 

 

160


Table of Contents

Description of capital stock

 

 

of Directors or the Chairman of the Board of Directors (the “Chairman”) at the request of holders of not less than a majority of the combined voting power of our common stock, and, from and after the Trigger Event, only by or at the direction of the Board, the Chairman or our Chief Executive Officer.

Pursuant to Section 228 of the DGCL, any action required to be taken at any annual or special meeting of the stockholders may be taken without a meeting, without prior notice and without a vote if a consent or consents in writing, setting forth the action so taken, is signed by the holders of outstanding stock having not less than the minimum number of votes that would be necessary to authorize or take such action at a meeting at which all shares of our stock entitled to vote thereon were present and voted, unless our certificate of incorporation provides otherwise. Our amended and restated certificate of incorporation will preclude stockholder action by written consent from and after the Trigger Event.

These provisions could have the effect of delaying until the next stockholder meeting any stockholder actions, even if they are favored by the holders of a majority of the Company’s outstanding voting securities.

Advance Notice Requirements for Stockholder Proposals and Director Nominations

Our amended and restated bylaws will provide that stockholders seeking to bring business before our annual meeting of stockholders, or to nominate candidates for election as directors at our annual meeting of stockholders, must provide timely notice of their intent in writing. To be timely, a stockholder’s notice will need to be received by the company secretary at our principal executive offices not later than the close of business on the 90th day nor earlier than the close of business on the 120th day prior to the anniversary date of the immediately preceding annual meeting of stockholders. Our amended and restated bylaws will also specify certain requirements as to the form and content of such stockholder’s notice. Pursuant to Rule 14a-8 of the Exchange Act, proposals seeking inclusion in our annual proxy statement must comply with the notice periods contained therein. These provisions may preclude our stockholders from bringing matters before our annual meeting of stockholders or from making nominations for directors at our annual meeting of stockholders.

Authorized but Unissued Shares

Our authorized but unissued common stock and preferred stock will be available for future issuances without stockholder approval and could be utilized for a variety of corporate purposes, including future offerings to raise additional capital, acquisitions and employee benefit plans. The existence of authorized but unissued and unreserved common stock and preferred stock could render more difficult or discourage an attempt to obtain control of us by means of a proxy contest, tender offer, merger or otherwise.

Exclusive Forum Selection

The amended and restated certificate of incorporation will provide that unless we consent in writing to the selection of an alternative forum, the sole and exclusive forum, to the fullest extent permitted by law, for (1) any derivative action or proceeding brought on our behalf, (2) any action asserting a claim of breach of a fiduciary duty owed by any of our current or former directors, officers or other employees or stockholders to us or our stockholders, creditors or other constituents, or a claim of aiding and abetting any such breach of fiduciary duty, (3) any action asserting a claim against us or any of our directors or officers or other employees or stockholders arising pursuant to, or any action to interpret, apply, enforce any right, obligation or remedy under or determine the validity of, any provision of the DGCL or our amended and restated certificate of incorporation or amended and restated bylaws or as to which the DGCL confers jurisdiction on the Court of Chancery of the State of Delaware, (4) any action asserting a

 

 

 

161


Table of Contents

Description of capital stock

 

 

claim that is governed by the internal affairs doctrine, or (5) any other action asserting an “internal corporate claim” under the DGCL shall be the Court of Chancery of the State of Delaware (or, if and only if the Court of Chancery does not have subject matter jurisdiction, another state court sitting in the State of Delaware or, if and only if neither the Court of Chancery nor any state court sitting in the State of Delaware has subject matter jurisdiction, then the federal district court for the District of Delaware) (the “Delaware Forum Provision”). Notwithstanding the foregoing, our amended and restated certificate of incorporation will provide that the Delaware Forum Provision will not apply to any actions arising under the Securities Act or the Exchange Act. However, our amended and restated certificate of incorporation will provide that unless we consent in writing to the selection of an alternative forum, (i) the federal district court for the District of Delaware shall, to the fullest extent permitted by law, be the sole and exclusive forum for resolving any complaint asserting a cause of action arising under the Securities Act and (ii) the Court of Chancery of the State of Delaware and the federal district court for the District of Delaware shall be the sole and exclusive forums for the resolution of any derivative claim arising under the Exchange Act (the “Federal Forum Provision”). Additionally, any person or entity purchasing or otherwise acquiring any interest in shares of capital stock of the Company shall be deemed to have notice of and consented to the Delaware Forum Provision and the Federal Forum Provision.

Although we believe these provisions will benefit us by providing increased consistency in the application of Delaware law in the types of lawsuits to which it applies, a court may determine that these provisions are unenforceable, and to the extent they are enforceable, the provisions may have the effect of discouraging lawsuits against our directors and officers, although our stockholders will not be deemed to have waived our compliance with federal securities laws and the rules and regulations thereunder.

Section 203 of the Delaware General Corporation Law

A Delaware corporation may elect in its certificate of incorporation or bylaws not to be governed by this particular Delaware law. Under the amended and restated certificate of incorporation, we will not opt out of Section 203 of the DGCL. This statute prevents certain Delaware corporations, under certain circumstances, from engaging in a “business combination” with:

 

 

a stockholder who owns 15% or more of our outstanding voting stock (otherwise known as an “interested stockholder”);

 

 

an affiliate of an interested stockholder; or

 

 

an associate of an interested stockholder, for three years following the date that the stockholder became an interested stockholder.

A “business combination” includes a merger or sale of more than 10% of our assets. However, the above provisions of Section 203 do not apply if

 

 

our board of directors approves the transaction that made the stockholder an “interested stockholder,” prior to the date of the transaction;

 

 

after the completion of the transaction that resulted in the stockholder becoming an interested stockholder, that stockholder owned at least 85% of our voting stock outstanding at the time the transaction commenced, other than statutorily excluded shares of common stock; or

 

 

on or subsequent to the date of the transaction, the business combination is approved by our board of directors and authorized at a meeting of our stockholders, and not by written consent, by an affirmative vote of at least two-thirds of the outstanding voting stock not owned by the interested stockholder.

 

 

 

162


Table of Contents

Description of capital stock

 

 

Our authorized but unissued common stock and preferred stock will be available for future issuances without stockholder approval and could be utilized for a variety of corporate purposes, including future offerings to raise additional capital, acquisitions and employee benefit plans. The existence of authorized but unissued and unreserved common stock and preferred stock could render more difficult or discourage an attempt to obtain control of us by means of a proxy contest, tender offer, merger or otherwise.

Vacancies and Newly Created Directorships

Our amended and restated certificate of incorporation will provide that any newly created directorships resulting from an increase in the number of directors or any vacancies on our Board of Directors will be filled by a majority vote of the remaining directors then in office. Any director elected or appointed to fill a vacancy not resulting from an increase in the number of directors shall have the same remaining term as that of his or her predecessor.

Limitation on Liability and Indemnification of Directors and Officers

Our amended and restated certificate of incorporation will provide that our officers and directors will be indemnified by us to the fullest extent authorized by Delaware law, as it now exists or may in the future be amended. In addition, and as permitted under Delaware law, our amended and restated certificate of incorporation will provide that our directors will not be personally liable for monetary damages to us or our stockholders for breaches of their fiduciary duty as directors, and our officers will not be personally liable for monetary damages for certain breaches of their fiduciary duty of care.

Prior to or upon consummation of this offering, we will enter into agreements with our officers and directors to provide contractual indemnification in addition to the indemnification that will be provided for in our amended and restated certificate of incorporation. Our amended and restated bylaws will also permit us to secure insurance on behalf of any officer, director or employee for any liability arising out of his or her actions, regardless of whether Delaware law would permit such indemnification. We intend to purchase a policy of directors’ and officers’ liability insurance that will insure our officers and directors against the cost of defense, settlement or payment of a judgment in some circumstances and will insure us against our obligations to indemnify our officers and directors.

These provisions may discourage stockholders from bringing a lawsuit against our directors and officers for breach of their fiduciary duties. These provisions also may have the effect of reducing the likelihood of derivative litigation against directors and officers, even though such an action, if successful, might otherwise benefit us and our stockholders. Furthermore, a stockholder’s investment may be adversely affected to the extent we pay the costs of settlement and damage awards against directors and officers pursuant to these indemnification provisions. We believe that these provisions, the insurance and the indemnity agreements are necessary to attract and retain talented and experienced directors and officers.

Insofar as indemnification for liabilities arising under the Securities Act may be permitted to our directors, officers and controlling persons pursuant to the foregoing provisions, or otherwise, we have been advised that in the opinion of the SEC such indemnification is against public policy as expressed in the Securities Act and is, therefore, unenforceable.

Conflicts of Interest

Delaware law permits corporations to adopt provisions renouncing any interest or expectancy in certain opportunities that are presented to the corporation or its officers, directors or stockholders. Our amended and restated certificate of incorporation will, to the extent permitted by Delaware law,

 

 

 

163


Table of Contents

Description of capital stock

 

 

renounce any interest or expectancy that we have in, or right to be offered an opportunity to participate in, specified business opportunities that are from time to time presented to ARKO Parent or any of its officers, directors, agents, stockholders, members, partners, affiliates and subsidiaries (other than us and our subsidiaries), including any of the foregoing who serves as a director or officer of the Company. Such person will therefore have no duty to communicate or present such corporate opportunities to us, and will have the right to either hold any such corporate opportunity for their (and their affiliates’) own account and benefit or to recommend, assign or otherwise transfer such corporate opportunity to persons other than us, including to any officers, directors or stockholders or their respective affiliates (other than those who are employees of the Company or its subsidiaries).

Listing of Securities

We have applied to list our Class A common stock on Nasdaq under the symbol “APC.” We do not intend to apply to list our Class B common stock on any exchange.

 

 

164


Table of Contents

   

 

 

Shares eligible for future sale

Prior to this offering, there has been no public market for our Class A common stock. Future sales of substantial amounts of our Class A common stock in the public market could adversely affect prevailing market prices for shares of our Class A common stock. Furthermore, because not all of the shares of our Class A common stock outstanding will be available for sale immediately after this offering because of contractual and legal restrictions on resale described below, sales of substantial amounts of shares of our Class A common stock in the public market after such restrictions lapse could adversely affect the prevailing market price for shares of our Class A common stock as well as our ability to raise equity capital in the future.

Upon completion of this offering, we will have     shares of Class A common stock (or    shares if the underwriters exercise their over-allotment option in full) outstanding. Subject to any restrictions under the lock-up agreement, other contractual restrictions on resale and the provisions of Rule 144 described below, all of the shares of our Class A common stock to be sold in this offering will be freely tradable without restriction or further registration under the Securities Act.

Restricted securities may be sold in the public market only if they qualify for an exemption from registration under the Securities Act, including sales effected in accordance with Rule 144 under the Securities Act, which is summarized below, or pursuant to a registration statement that is effective under the Securities Act.

Sale of restricted shares

All of the shares of Class A common stock sold in this offering will be freely tradable without restriction or further registration under the Securities Act, except that any shares purchased by or owned by our “affiliates,” as that term is defined in Rule 144 under the Securities Act, may generally be sold publicly only in compliance with the limitations of Rule 144 described below. As defined in Rule 144, an affiliate of an issuer is a person that directly or indirectly, through one or more intermediaries, controls, or is controlled by or is under common control with, such issuer.

Immediately following the completion of this offering, ARKO Parent will beneficially own 100% of our outstanding Class B common stock, which is convertible on a one-for-one basis into shares of Class A common stock at ARKO Parent’s election. Shares beneficially owned by ARKO Parent will be “restricted securities” as that term is used in Rule 144. Subject to contractual restrictions, including the lock-up agreement described below, ARKO Parent will be entitled to sell these shares in the public market only if the sale of such shares is registered with the SEC or if the sale of such shares qualifies for an exemption from registration under Rule 144 or any other applicable exemption under the Securities Act. At such time as these restricted shares become unrestricted and available for sale, the sale of these restricted shares, whether pursuant to Rule 144 or otherwise, may have a negative effect on the price of our Class A common stock.

Prior to the completion of this offering, we expect to enter into the Registration Rights Agreement with a subsidiary of ARKO Parent that requires us to register under the Securities Act the resale of shares of our Class A common stock issuable upon conversion of our Class B common stock, subject to the lock-up agreement described below. See the section entitled “Certain Relationships and Related Party Transactions—Registration Rights Agreement.” Such securities registered under any registration statement will be available for sale in the open market unless restrictions apply.

 

 

 

165


Table of Contents

Shares eligible for future sale

 

 

Lock-Up Agreement

ARKO Parent will enter into a lock-up agreement under which it will agree not to sell or otherwise transfer shares of our Class A common stock or securities convertible into or exchangeable for shares of our Class A stock as applicable, for a period of 180 days after the date of this prospectus. These lock-up restrictions may be extended in specified circumstances and are subject to certain exceptions. For more information, see “Underwriting.” As a result of these contractual restrictions, shares of our Class A common stock and the other securities subject to lock-up agreements will not be eligible for sale until these agreements expire or the restrictions are waived by the underwriters. When determining whether or not to release our Class A common stock and other securities from lock-up agreements,     will consider, among other factors, the holder’s reasons for requesting the release, the number of shares for which the release is being requested and market conditions at the time of the request.

In addition, we will agree with the underwriters not to sell any shares of our Class A common stock or securities convertible into or exchangeable for shares of our Class A common stock for a period of 180 days after the date of this prospectus, subject to certain exceptions, including for sales in connection with this offering or with the grant or exercise of stock based equity awards. The underwriters may, at any time, waive these restrictions.

Rule 144

The shares of our Class A common stock sold in this offering will generally be freely transferable without restriction or further registration under the Securities Act, except that any shares of our Class A common stock held by an “affiliate” of ours may not be resold publicly except in compliance with the registration requirements of the Securities Act or under an exemption under Rule 144 or otherwise. Rule 144 permits our Class A common stock that has been acquired by a person who is an affiliate of ours, or has been an affiliate of ours within the past three months, to be sold into the market in an amount that does not exceed, during any three-month period, the greater of:

 

Ø  

1% of the total number of shares of our common stock outstanding; or

 

Ø  

the average weekly reported trading volume of our common stock on Nasdaq for the four calendar weeks prior to the sale.

Such sales are also subject to specific manner of sale provisions, a six-month holding period requirement, notice requirements and the availability of current public information about us.

Rule 144 also provides that a person who is not deemed to have been an affiliate of ours at any time during the three months preceding a sale, and who has for at least six months beneficially owned shares of our Class A common stock that are restricted securities, will be entitled to freely sell such shares of our Class A common stock subject only to the availability of current public information regarding us. A person who is not deemed to have been an affiliate of ours at any time during the three months preceding a sale, and who has beneficially owned for at least one year shares of our Class A common stock that are restricted securities, will be entitled to freely sell such shares of our Class A common stock under Rule 144 without regard to the current public information requirements of Rule 144.

Rule 701

In general, under Rule 701, any of our employees, directors, officers, consultants or advisors who purchases shares from us in connection with a compensatory stock or option plan or other written agreement before the effective date of the registration statement of which this prospectus forms a part is

 

 

 

166


Table of Contents

Shares eligible for future sale

 

 

entitled to sell such shares 90 days after such effective date in reliance on Rule 144. Our affiliates can resell shares in reliance on Rule 144 without having to comply with the holding period requirement, and non-affiliates of the issuer can resell shares in reliance on Rule 144 without having to comply with the current public information and holding period requirements.

Registration Statement on Form S-8

We intend to file with the SEC a registration statement on Form S-8 covering the shares of our Class A common stock reserved for issuance under the 2025 Plan. That registration statement is expected to be filed and become effective as soon as practicable after the closing of this offering. Upon effectiveness, the shares of our Class A common stock that will be covered by that registration statement and issued pursuant to the terms of the 2025 Plan will be eligible for sale by the recipient in the public market subject to the lock-up agreements and, with respect to any shares of Class A common stock held by our affiliates, the Rule 144 restrictions described above.

 

 

 

167


Table of Contents

   

 

 

Principal stockholders

The following table sets forth information regarding the beneficial ownership of our Class A common stock and our Class B common stock immediately following the completion of the Transactions, including this offering, for:

 

 

each person known by us to be the beneficial owner of more than 5% of any class of our outstanding common stock;

 

 

each of our executive officers;

 

 

each of our directors; and

 

 

all of our executive officers and directors as a group.

The following information has been presented in accordance with the SEC’s rules and is not necessarily indicative of beneficial ownership for any other purpose. Under the SEC’s rules, beneficial ownership of a class of capital stock as of any date includes any shares of that class as to which a person, directly or indirectly, has or shares voting power or investment power as of that date and also any shares as to which a person has the right to acquire sole or shared voting or investment power as of or within 60 days after that date through the exercise of any stock option, warrant or other right (including any conversion or redemption right).

We have based our calculation of the percentage of beneficial ownership after this offering on    shares of our Class A common stock issued by us in our initial public offering and    shares of Class A common stock and    shares of Class B common stock outstanding immediately after the completion of this offering, assuming that the underwriters do not exercise their over-allotment option to purchase up to an additional    shares of our Class A common stock from us in full.

Unless otherwise indicated, we believe that each person named in the table below has sole voting and investment power with respect to all shares of common stock beneficially owned by him.

Unless otherwise noted, the business address of each of these stockholders is c/o ARKO Petroleum Corp., 8565 Magellan Parkway, Suite 400, Richmond, VA 23227.

 

     Class A Common Stock
Beneficially Owned
     Class B Common Stock
Beneficially Owned
    

Percentage of Total
Voting Power After
the Offering (%)

 

 
Name and Address of Beneficial Owner(1)    Number of
Shares
     Percentage
of Class(1)
     Number of
Shares
     Percentage
of Class
 

5% Stockholder

              

ARKO Corp.

              

Directors and Named Executive Officers

              

Arie Kotler

              

Jordan Mann

              

Maury Bricks

              
 
(1)  

 

 

 

168


Table of Contents

   

 

 

Certain relationships and related party transactions

Set forth below is a description of certain relationships and related person transactions between us or our subsidiaries and our directors, executive officers or holders of more than 5% of our outstanding capital stock. The summaries of certain provisions of our related party agreements are qualified in their entirety by reference to all of the provisions of such agreements. Such agreements, or the forms thereof, are filed as exhibits to the registration statement of which this prospectus forms a part. See “Description of Certain Indebtedness—Senior Notes” for additional information.

Management Services Agreement

We will depend on corporate and administrative services provided by ARKO Parent and its employees under the Management Services Agreement to be entered into immediately prior to the completion of this offering. Pursuant to the Management Services Agreement, ARKO Parent will agree to continue to perform or arrange for a broad range of services for our benefit, including support in the areas of operations, human resources, payroll and benefits administration, finance and accounting, financial and public company reporting, information technology, legal, real estate management, executive services and general administrative services, subject to certain conditions set forth therein. The scope of services may be adjusted from time to time by mutual written agreement of the parties.

The Management Services Agreement provides, among other things, the following:

 

 

Fees and Expenses. As consideration for such services, we will pay fees to ARKO Parent based on allocations or a flat fee, subject to periodic adjustments. We will also reimburse ARKO Parent for reasonable out-of-pocket expenses incurred in providing the services, including costs of licenses, insurance, taxes, audit fees, compliance costs and expenses associated with our status as a public company.

 

 

Term and Termination. The Management Services Agreement shall remain in effect until terminated by the parties. The agreement may be terminated: (i) by mutual written consent of the parties, (ii) upon a change of control of us, (iii) upon failure by us to pay undisputed fees or reimbursable expenses, or a material breach, in either case not cured within the applicable cure period, or upon the filing of a petition for voluntary or involuntary bankruptcy or pursuant to any other insolvency law. Any services provided by ARKO Parent to us may also be terminated if we no longer require such service.

 

 

Confidentiality and Proprietary Materials. The parties are subject to customary provisions regarding confidentiality of information, ownership of proprietary materials and compliance with applicable laws, including data protection and third-party license requirements.

 

 

Independent Contractor. ARKO Parent will provide the services as an independent contractor, and employees of ARKO Parent will remain employees of ARKO Parent.

Omnibus Agreement

Immediately prior to the completion of this offering, we will enter into the Omnibus Agreement with ARKO Parent, providing that, for a period of      years, our subsidiaries will be the exclusive distributors of motor fuel volumes required by ARKO Parent and its affiliates, subject to limited exceptions as described in the Fuel Distribution Agreement below.

The Omnibus Agreement also provides reciprocal rights to participate in certain acquisition opportunities. Until the expiration or earlier termination of the Fuel Distribution Agreement, ARKO Parent is required to present to us any proposal to acquire from a third party any convenience stores selling gasoline, wholesale motor fuel distribution agreements, dealer sites, independently operated or

 

 

 

169


Table of Contents

Certain relationships and related party transactions

 

 

consignment locations, or any other fleet or wholesale fuel distribution assets, contracts or operations (each, an “ARKO Parent Proposed Acquisition”), and we are required to present to ARKO Parent any proposal to acquire from a third party any convenience stores selling gasoline which are operated by such seller on a retail basis as part of a larger acquisition, provided that if such third party only operates retail sites (and not any dealer or fleet locations), such transaction shall be referred to ARKO Parent to negotiate with such third party and us as an ARKO Parent Proposed Acquisition (each, an “APC Proposed Acquisition”). In such cases, ARKO Parent will be offered the opportunity to acquire any convenience store business included in an APC Proposed Acquisition, and we will be offered the opportunity to acquire (i) any dealer and fleet business associated with a ARKO Parent Proposed Acquisition and (ii) the rights to supply fuel to ARKO Parent in connection with the convenience stores to be acquired in such ARKO Parent Proposed Acquisition. Following notice of a proposed acquisition, ARKO Parent and we must negotiate in good faith to determine terms for joint pursuit of the transaction and the related fuel supply arrangements. Each party may elect not to participate in a proposed acquisition. If either ARKO Parent or we decline within the specified period, the other party may proceed independently and, if applicable, offer third parties the right to participate. In the event an ARKO Parent acquisition is consummated without our participation, we are still obligated to distribute fuel to the newly acquired convenience stores under the terms of the Fuel Distribution Agreement, with pricing based on our cost plus the alternate fuel sales rate until a new supply arrangement is agreed. Any decision by us to participate in a proposed acquisition, and the terms of such participation, will be subject to approval by our Conflicts Committee.

The Omnibus Agreement may be terminated by either party if the other commits a material default that is not cured within 30 days of written notice. The Omnibus Agreement shall be construed in accordance with and governed by the substantive laws of the State of Delaware.

Employee and Intercompany Matters Agreement

Immediately prior to the completion of this offering, we will enter into the Employee and Intercompany Matters Agreement with ARKO Parent and its subsidiaries, which will govern the allocation of employee benefit and compensation plans, and certain shared obligations between us and our affiliates following this offering.

The Employee and Intercompany Matters Agreement provides, among other things, the following:

 

 

401(k), Non-Qualified Plan and Health and Welfare Plans. Our employees will initially participate in ARKO Parent’s 401(k) plan, non-qualified deferred compensation plan, and health and welfare benefit plans until such time as we may establish our such own plans. Upon adoption, we will conduct trust-to-trust transfers of account balances of eligible employees. Additionally, we will give each eligible employee full credit for purposes of eligibility, vesting, and determination of level of benefits for prior service with ARKO Parent to the same extent such service was recognized by the corresponding benefit plans. We will be responsible for all liabilities associated with employees’ participation in ARKO Parent’s benefit plans.

 

 

Equity Compensation. Following the consummation of this offering, we will use commercially reasonable efforts to maintain effective registration statements on Form S-8 with the SEC for our 2025 Plan. Outstanding awards under the ARKO 2020 Plan held by our employees will either continue to vest under their current terms or, if permissible and approved, be converted into awards under the 2025 Plan. We will bear the expense of such awards and related payroll costs.

 

 

Payroll Taxes and Workers’ Compensation. The parties agree to treat us as a “successor employer” and ARKO Parent as a “predecessor” for payroll tax purposes and to cooperate to avoid duplicative

 

 

 

170


Table of Contents

Certain relationships and related party transactions

 

 

  Form W-2 reporting. For so long as we participate in ARKO Parent’s workers’ compensation programs, benefit plans or 401(k) arrangements, ARKO Parent will allocate or pass through premiums, deductibles, claims and costs to us in the same manner as currently allocated.

 

 

Insurance and Indebtedness. Until ARKO Parent and its subsidiaries cease to hold more than 50% of our equity, we will continue to be insured under ARKO Parent’s shared insurance policies. We will be entitled to coverage for claims reported prior to that date. Additionally, we agree that, for so long as we are a Guarantor or Restricted Subsidiary under, and as defined in the Senior Notes Indenture, we shall comply with the terms and conditions of the Senior Notes Indenture and not use any of the “baskets” provided in the Senior Notes Indenture without ARKO Parent’s prior consent. ARKO Parent and we agree that, for so long as we are a Guarantor or Restricted Subsidiary under the Senior Notes Indenture, ARKO Parent will not extend the duration of the obligations under the Senior Notes Indenture, increase the principal amount owing under the Senior Notes Indenture, and indemnify us from any and all payment obligations arising under the Senior Notes Indenture and reimburse us for any amounts which we remit to the trustee under the Senior Notes Indenture.

 

 

License of Name and Mark. We were granted a non-transferable, non-exclusive, royalty-free license to use the “GPM” name and related marks. Ownership of the name, marks and associated goodwill remains with GPM, and we may not contest GPM’s ownership or claim any rights in them. Any use of the marks must comply with quality standards established by ARKO Parent, with the current quality of our products and services deemed acceptable.

 

 

Term and Termination. The Employee and Intercompany Matters Agreement may be terminated only by mutual consent of all parties, except that upon a change of control of us or GPM, one party may terminate the agreement upon no fewer than 60 days’ prior written notice to the other party.

Fuel Distribution Agreement

Immediately prior to the completion of this offering, we will enter into the Fuel Distribution Agreement with ARKO Parent and certain of its subsidiaries. The Fuel Distribution Agreement will regulate the terms and conditions regarding the purchase, sale and exclusive distribution of Products for the Stations. Additionally, the Fuel Distribution Agreement provides that all ARKO Parent’s employees in the fuel pricing department will be transferred to become our employees, and we will provide fuel pricing services to ARKO Parent.

Under the Fuel Distribution Agreement, we agreed to be the exclusive supplier of Products for the Stations for a period of ten years, subject to earlier termination under certain circumstances, including termination for convenience by paying liquidated damages. The Fuel Distribution Agreement may also be terminated in accordance with the Petroleum Marketing Practices Act or in the event of price regulation or force majeure.

ARKO Parent is required to purchase from us all of ARKO Parent’s requirements for Product at the Stations, subject to certain limited exceptions, such as pre-existing supply contracts, governmental allocation restrictions, or circumstances outside of ARKO Parent’s control. In the event we are unable to distribute all motor fuel volumes that ARKO Parent desires to purchase from us, ARKO Parent may purchase from third parties its requirements of any motor fuel volumes in excess of the amounts of such motor fuel supplied by us. Additionally, with respect to Stations located in certain states, ARKO Parent may purchase Product for such Stations from third parties so long as ARKO Parent provides an accounting of each gallon of Product purchased for such and pays us an amount equal to the Adder (as defined below) for each such gallon purchased from third parties.

Pursuant to the Fuel Distribution Agreement, a Station is automatically removed from the agreement if it is closed, if the lease for such Station terminates or expires, or if it is sold to a non-affiliate, provided that

 

 

 

171


Table of Contents

Certain relationships and related party transactions

 

 

in the case of a sale to a non-affiliate, our consent is required to remove such Station, unless ARKO Parent has agreed to substitute one or more locations as Stations which will require the supply of no less than equivalent volume of Product within six months of such sale, we become a direct supplier of fuel to such Station, or such sale does not cause the decrease in the aggregate volume of Product sold at Stations under the Fuel Distribution Agreement to exceed 10% of the aggregate volume of Product sold by us under the Fuel Distribution Agreement during the full 12 month period preceding the sale in question.

Product is supplied at the “Rack Price” (as defined in the Fuel Distribution Agreement), plus an adder of six cents ($0.06) per gallon (the “Adder”) (an increase from the current five cents ($0.05) per gallon), subject to applicable taxes, fees and surcharges. Title and risk of loss of a Product pass to ARKO Parent when such Product is placed in the tank at the Station. ARKO Parent is responsible for payment by electronic funds transfer within five days of invoice, and late payments bear interest at the rate specified in the Fuel Distribution Agreement. ARKO Parent is entitled to prompt payment discounts and other supplier rebates, to the extent offered by fuel suppliers and earned by us.

The Fuel Distribution Agreement also contains provisions relating to the use of branded fuel supplier trademarks and the allocation of rebranding costs. Subject to the ARKO Parent’s approval, we may substitute current branded fuel trademarks with those of another major fuel supplier, in which case we are responsible for the costs of signage replacement and any debranding penalties (the “Supplier-Initiated Rebranding Costs”). ARKO Parent may also request to substitute brands or become unbranded, but in that case ARKO Parent must bear the related costs, including signage replacement, debranding penalties, and any other expenses associated with the change. Upon expiration, nonrenewal or termination of the Fuel Distribution Agreement, or upon demand by a branded supplier, ARKO Parent’s rights to use branded fuel trademarks will terminate and ARKO Parent must discontinue use of such marks, with any removal or covering costs borne by ARKO Parent. ARKO Parent is entitled to rebranding and image enhancement incentives, but is obligated to repay to us any unamortized branding costs, renewal incentive reimbursements, penalties for failing to meet image requirements, and costs related to signage removal and site debranding (other than Supplier-Initiated Rebranding Costs).

Pursuant to the Fuel Distribution Agreement, ARKO Parent is obligated to maintain the Stations in compliance with brand image standards, to handle and store Products in accordance with environmental and operational requirements, and to indemnify us for losses relating to noncompliance or breaches of the Fuel Distribution Agreement.

Under the Fuel Distribution Agreement, ARKO Parent must comply with all applicable environmental laws at the Stations, including those governing pollution, hazardous substances, and waste management. In the event of a spill or release, ARKO Parent must promptly notify authorities, take corrective action, inform us, and maintain daily monitoring and records of underground storage tanks for inspection. ARKO Parent also agrees to indemnify us and hold us harmless against any claims, losses, damages, liabilities, or costs (including attorneys’ fees) arising from the ARKO Parent’s operations, including environmental contamination, legal noncompliance, equipment defects, or breaches of the Fuel Distribution Agreement.

Tax Matters Agreement

In connection with the Transactions, we will enter into a tax matters agreement with ARKO Parent (the “Tax Matters Agreement”). The Tax Matters Agreement governs our and ARKO Parent’s respective rights, responsibilities, and obligations with respect to certain tax matters (including tax liabilities, tax attributes, tax returns, and tax audits).

 

 

 

172


Table of Contents

Certain relationships and related party transactions

 

 

Prior to the Transactions, our income, assets and operations and those of our subsidiaries were included in the income tax returns filed by ARKO Parent’s consolidated group for U.S. federal income tax purposes (the “ARKO Consolidated Group”). Following the Transactions, for so long as ARKO Parent maintains an aggregate ownership representing at least 80% of the total voting power and at least 80% of the total value of our common stock, we will continue to be included in the ARKO Consolidated Group, as well as in certain other consolidated, combined or unitary groups that include ARKO Parent and/or certain of its subsidiaries (each such group, an “ARKO Tax Group”). Each member of a consolidated group for federal income tax purposes during any part of a consolidated return year is jointly and severally liable for the tax on the consolidated return of such year and for any subsequently determined deficiency thereon. Similarly, in some jurisdictions, each member of a consolidated, combined or unitary group for state, local or foreign income tax purposes is jointly and severally liable for the state, local or foreign income tax liability of each other member of such consolidated, combined or unitary group. Accordingly, although the Tax Matters Agreement allocates tax liabilities between us and ARKO Parent, for any period in which we were or are included in the ARKO Consolidated Group or any ARKO Tax Group, we could be liable in the event that any income tax liability was incurred, but not discharged, by any other member of the ARKO Consolidated Group or any ARKO Tax Group, as the case may be. Depending on the tax classification of our current or future subsidiaries now and in the future, and other relevant facts, the foregoing obligations can also apply with respect to certain of our current or future subsidiaries.

The Tax Matters Agreement provides for methods of apportioning tax liabilities between us and ARKO Parent, and we are generally responsible for the tax liabilities apportioned to and directly incurred by us.

The Tax Matters Agreement addresses our and ARKO Parent’s respective rights, responsibilities, and obligations in the event ARKO Parent distributes to its stockholders all or a portion of the shares of our common stock that it holds (an “ARKO Parent Distribution”). We have agreed not to knowingly take or fail to take any actions that could reasonably be expected to preclude ARKO Parent’s ability to undertake the ARKO Parent Distribution, or result in the ARKO Parent Distribution failing to qualify as a transaction that is generally tax-free, for U.S. federal income tax purposes, under Section 355 of the Code and, to the extent applicable, under certain non-U.S. income tax laws. In the event that the ARKO Parent Distribution takes place, we have agreed not to take certain actions, during the two-year period following the ARKO Parent Distribution, that are designed to preserve the tax-free nature of the ARKO Parent Distribution for U.S. federal income tax purposes. Specifically, during such period, except in specific circumstances, we and our subsidiaries generally would be prohibited from taking the following actions without first obtaining the opinion of tax counsel or a tax ruling to the effect that such actions will not result in the ARKO Parent Distribution failing to qualify as a tax-free spin-off: (i) ceasing to conduct our business, (ii) entering into certain transactions pursuant to which all or a portion of the shares of our common stock or certain of our and our subsidiaries’ assets would be acquired, (iii) liquidating, merging or consolidating with any other person, (iv) issuing equity securities beyond certain thresholds, (v) repurchasing our shares other than in certain open-market transactions, (vi) amending our charter or taking any other action that would affect the voting rights of our capital stock, or (vii) taking or failing to take any other action that would be reasonably likely to cause the ARKO Parent Distribution to fail to qualify as a transaction that is generally tax-free for U.S. federal income tax purposes and, to the extent applicable, for certain non-U.S. income tax purposes. Additionally, we generally are responsible for, among other things, (a) any taxes resulting from the failure of the ARKO Parent Distribution to qualify as a tax-free transaction to the extent such taxes are attributable to, or result from, any action or failure to act by us, or certain transactions involving us following the ARKO Parent Distribution, and (b) a percentage of such taxes to the extent such taxes are not attributable to, or do not result from, any action or failure to act by either us or ARKO Parent.

 

 

 

173


Table of Contents

Certain relationships and related party transactions

 

 

Real Estate Arrangements with ARKO Parent

In connection with this offering, there are various agreements amongst us, ARKO Parent and its related entities, pursuant to which we lease certain of our sites from third parties, sublease from ARKO Parent, or act as cotenant with ARKO Parent under master leases. An assignment, assumption, master sublease and bill of sale agreement assigns current subleases with operations from GPM (ARKO Parent) entities to GPME, contains a bill of sale for the equipment moved from the GPM entities to GPME, and subleases properties from GPM parties to GPME for sites already dealerized. There are also lease agreements, for single site or multi-site leases, each related to GPM RE-owned real property, wherein we will lease the properties to GPM (for certain current ARKO Retail Sites). Lastly, there will be sublease agreements for single site deals between various GPM entities as sublessor and GPME as sublessee relating to leased sites which will be dealerized in the future. Such lease/sublease agreements provide that if more than one person or entity (e.g., shareholders or partners) constitute or comprise lessee or sublessee under such agreements, the obligations of lessee or sublessee, as applicable, shall be joint and several. Additionally, upon a default, the lessor/sublessor may terminate the applicable lease or sublease, reenter and repossess the premises that are the subject of such agreement and lease to any other person, or exercise any other rights and remedies available to it. All of the foregoing agreements contain general indemnity obligations of the parties thereto and are governed by the laws of the state in which the relevant property subject to the agreement is located. See “Risk Factors—We lease certain of our sites from third parties; are jointly and severally liable under certain master leases; and our dealers control other sites, all of which could result in increased costs and disruptions to our operations” for more information on the risks these agreements present to us.

Registration Rights Agreement

Immediately prior to the completion of this offering, ARKO Parent will enter into the Registration Rights Agreement with us. The Registration Rights Agreement will provide ARKO Parent with the following demand, shelf and piggyback registration rights with respect to the shares of Class A common stock issuable upon conversion of the Class B common stock owned by it and its affiliates:

 

 

after the completion of this offering, ARKO Parent and its affiliates (other than us) will have the right to cause us to conduct an unlimited number of demand registrations, subject to certain customary restrictions, which demand registrations may take the form of a shelf registration;

 

 

once we are eligible to do so, ARKO Parent and its affiliates will have the right to cause us to file and have declared effective a shelf registration statement on Form S-3 with respect to all of the shares of Class A common stock issuable upon conversion of their Class B common stock; and

 

 

ARKO Parent and its affiliates will have the right to participate in certain registered offerings by us.

The Registration Rights Agreement also will contain customary provisions relating to cooperation with the registration process, black-out periods and customary securities law indemnity provisions in favor of the selling stockholders. With certain customary exceptions, we will be required to bear all registration expenses, other than underwriting discounts and commissions and transfer taxes, associated with any registration of shares pursuant to the Registration Rights Agreement.

Indemnification Agreements

We have entered into, or prior to the consummation of this offering will have entered into, indemnification agreements with each of our directors and executive officers. Each indemnification agreement provides for indemnification and advancements by us of certain expenses and costs relating to claims, suits or proceedings arising from his or her service to us or, at our request, service to other entities, as officers or directors to the maximum extent permitted by applicable law.

 

 

 

174


Table of Contents

Certain relationships and related party transactions

 

 

For more information regarding these indemnification arrangements, see the section entitled “Management—Limitation on Liability and Indemnification of Directors and Officers.” We believe that these indemnification agreements are necessary to attract and retain qualified persons as directors and officers.

Related Party Transaction Policy

Our Board recognizes the fact that transactions with related persons present a heightened risk of conflicts of interests (or the perception thereof). Our Board will adopt a written policy with respect to transactions with related persons that is in conformity with the requirements for issuers having publicly held common stock that is listed on Nasdaq in connection with the completion of this offering, and as a result the transactions described above were not reviewed under such policy.

We believe that a conflict exists whenever an outside interest could actually or potentially influence the judgment or actions of an individual in the conduct of our business and that conflicts of interest may arise when an employee or director, or a member of his or her family, receives improper personal benefits as a result of his or her position.

Our policy will provide that directors and employees must avoid conflicts or the appearance of conflicts, and that employees should avoid any outside financial interests that might conflict with our interests. Such outside interests could include, among other things:

 

 

personal or family financial interests in, or indebtedness to, enterprises that have business relations with us, such as relatives who are employed by or own an interest in consultants or suppliers;

 

 

acquiring any interest in outside entities or properties in which we have an interest or potential interest;

 

 

conduct of any business not on our behalf with any consultant, contractor, supplier or distributor doing business with us or any of their officers or employees, including service as a director or officer of, or employment or retention as a consultant by, such persons; and

 

 

serving on the board of directors of an outside entity whose business competes with our business.

Under our policy, employees will be required to report any material transaction or relationship that could result in a conflict of interest to our compliance officer.

Our Conflicts Committee will be responsible for the review, approval, or ratification of any potential conflict of interest transaction involving any of our directors or executive officers, director nominees, any person known by us to be the beneficial owner of more than 5% of our outstanding capital stock, or any family member of or related party to such persons, including any transaction required to be reported under Item 404(a) of Regulation S-K promulgated by the SEC.

In reviewing any such proposed transaction, our Conflicts Committee will be tasked to consider all relevant facts and circumstances, including the commercial reasonableness of the terms, the benefit or perceived benefit, or lack thereof, to us, opportunity costs of alternate transactions, the materiality and character of the related person’s direct or indirect interest and the actual or apparent conflict of interest of the related person.

Our organizational and ownership structure and strategy involve a number of relationships that may give rise to conflicts of interest between us and our stockholders on the one hand, and ARKO Parent, on the other hand. In particular, conflicts of interest could arise, among other reasons, because:

 

 

 

175


Table of Contents

Certain relationships and related party transactions

 

 

 

our relationship with ARKO Parent involves a number of arrangements pursuant to which ARKO Parent provides us with various services, and circumstances may arise in which these arrangements will need to be amended or new arrangements will need to be entered into;

 

 

ARKO Parent’s liability is limited under our arrangements with it, and we have agreed to indemnify ARKO Parent against claims, liabilities, losses, damages, costs or expenses which it may face in connection with those arrangements, which may lead it to assume greater risks when making decisions than it otherwise would if such decisions were being made solely for its own account, or may give rise to legal claims for indemnification that are adverse to the interests of our stockholders; and

 

 

ARKO Parent will have the effective ability to designate a majority of our Board of Directors and, therefore, it will continue to control us and could cause us to make distributions based on ARKO Parent’s interests.

 

 

 

176


Table of Contents

  

 

 

Material U.S. federal income tax considerations

The following is a discussion of certain material U.S. federal income tax consequences of the acquisition, ownership and disposition of shares of our common stock. This discussion is limited to certain U.S. federal income tax considerations to beneficial owners of our common stock who are initial purchasers of such common stock pursuant to this offering and hold the common stock as a capital asset within the meaning of Section 1221 of the U.S. Internal Revenue Code of 1986, as amended (the “Code”). This discussion assumes that any distributions made by us on our common stock and any consideration received by a holder in consideration for the sale or other disposition of our common stock will be in U.S. dollars.

This summary is based upon U.S. federal income tax laws as of the date of this prospectus, which is subject to change or differing interpretations, possibly with retroactive effect. This discussion is a summary only and does not describe all of the tax consequences that may be relevant to you in light of your particular circumstances, including but not limited to the alternative minimum tax, the Medicare tax on certain net investment income and the different consequences that may apply if you are subject to special rules that apply to certain types of investors, including but not limited to:

 

 

banks, financial institutions or financial services entities;

 

 

broker-dealers or traders in securities;

 

 

governments or agencies or instrumentalities thereof;

 

 

regulated investment companies;

 

 

real estate investment trusts;

 

 

tax-qualified retirement plans or “qualified foreign pension funds”;

 

 

expatriates or former long-term residents of the United States;

 

 

persons that actually or constructively own five percent or more (by vote or value) of our shares;

 

 

persons that acquired our common stock pursuant to an exercise of employee share options, in connection with employee share incentive plans or otherwise as compensation;

 

 

insurance companies;

 

 

dealers or traders subject to a mark-to-market method of accounting with respect to our common stock;

 

 

persons holding our common stock as part of a “straddle,” constructive sale, hedge, conversion or other integrated or similar transaction;

 

 

U.S. holders (as defined below) whose functional currency is not the U.S. dollar;

 

 

partnerships (or entities or arrangements classified as partnerships or other pass-through entities for U.S. federal income tax purposes) and any beneficial owners of such entities;

 

 

tax-exempt entities;

 

 

controlled foreign corporations;

 

 

passive foreign investment companies ; and

 

 

corporations that accumulate earnings to avoid U.S. federal income tax.

 

 

 

177


Table of Contents

Material U.S. federal income tax considerations

 

 

If a partnership (including an entity or arrangement treated as a partnership or other pass-thru entity for U.S. federal income tax purposes) holds our common stock, the tax treatment of a partner, member or other beneficial owner in such partnership will generally depend upon the status of the partner, member or other beneficial owner, the activities of the partnership and certain determinations made at the partner, member or other beneficial owner level. If you are a partner, member or other beneficial owner of a partnership holding our common stock, you are urged to consult your tax advisor regarding the tax consequences of the acquisition, ownership and disposition of our common stock.

This discussion is based on the Code, and administrative pronouncements, judicial decisions and final, temporary and proposed Treasury regulations as of the date hereof, which are subject to change, possibly on a retroactive basis, and changes to any of which subsequent to the date of this prospectus may affect the tax consequences described herein. This discussion does not address any aspect of state, local or non-U.S. taxation, or any U.S. federal taxes other than income taxes (such as gift and estate taxes).

We have not sought, and do not expect to seek, a ruling from the U.S. Internal Revenue Service (the “IRS”) as to any U.S. federal income tax consequence described herein. The IRS may disagree with the discussion herein, and its determination may be upheld by a court. Moreover, there can be no assurance that future legislation, regulations, administrative rulings or court decisions will not adversely affect the accuracy of the statements in this discussion. You are urged to consult your tax advisor with respect to the application of U.S. federal tax laws to your particular situation, as well as any tax consequences arising under the laws of any state, local or foreign jurisdiction.

THIS DISCUSSION IS ONLY A SUMMARY OF CERTAIN U.S. FEDERAL INCOME TAX CONSIDERATIONS ASSOCIATED WITH THE ACQUISITION, OWNERSHIP AND DISPOSITION OF OUR COMMON STOCK. EACH PROSPECTIVE INVESTOR IN OUR COMMON STOCK IS URGED TO CONSULT ITS OWN TAX ADVISOR WITH RESPECT TO THE PARTICULAR TAX CONSEQUENCES TO SUCH INVESTOR OF THE ACQUISITION, OWNERSHIP AND DISPOSITION OF OUR COMMON STOCK, INCLUDING THE APPLICABILITY AND EFFECT OF ANY U.S. FEDERAL NON-INCOME, STATE, LOCAL, AND NON-U.S. TAX LAWS.

U.S. Holders

This section applies to you if you are a “U.S. holder.” A U.S. holder is a beneficial owner of our common stock who or that is, for U.S. federal income tax purposes:

 

 

an individual who is a citizen or resident of the United States;

 

 

a corporation (or other entity taxable as a corporation for U.S. federal income tax purposes) organized in or under the laws of the United States, any state thereof or the District of Columbia;

 

 

an estate the income of which is subject to U.S. federal income tax purposes regardless of its source; or

 

 

a trust, if (i) a court within the United States is able to exercise primary supervision over the administration of the trust and one or more United States persons (as defined in the Code) have authority to control all substantial decisions of the trust or (ii) it has a valid election in effect under Treasury Regulations to be treated as a United States person.

Taxation of Distributions. If we pay distributions in cash or other property (other than certain distributions of our stock or rights to acquire our stock) to U.S. holders of shares of our common stock, such distributions generally will constitute dividends for U.S. federal income tax purposes to the extent paid from our current or accumulated earnings and profits, as determined under U.S. federal income tax principles. Distributions in excess of current and accumulated earnings and profits will constitute a

 

 

 

178


Table of Contents

Material U.S. federal income tax considerations

 

 

return of capital that will be applied against and reduce (but not below zero) the U.S. holder’s adjusted tax basis in our common stock. Any remaining excess will be treated as gain realized on the sale or other disposition of the common stock and will be treated as described under “U.S. Holders—Gain or Loss on Sale, Taxable Exchange or Other Taxable Disposition of Common Stock” below.

Dividends we pay to a U.S. holder that is a taxable corporation generally will qualify for the dividends received deduction if the requisite holding period is satisfied. With certain exceptions (including, but not limited to, dividends treated as investment income for purposes of investment interest deduction limitations), and provided certain holding period requirements are met, dividends we pay to a non-corporate U.S. holder may constitute “qualified dividend income” that will be subject to tax at the maximum tax rate accorded to long-term capital gains. If the holding period requirements are not satisfied, then a corporation may not be able to qualify for the dividends received deduction and would have taxable income equal to the entire dividend amount, and non-corporate U.S. holders may be subject to tax on such dividend at regular ordinary income tax rates instead of the preferential rate that applies to qualified dividend income.

Gain or Loss on Sale, Taxable Exchange or Other Taxable Disposition of Common Stock. Upon a sale or other taxable disposition of our common stock, a U.S. holder generally will recognize capital gain or loss in an amount equal to the difference between the amount realized and the U.S. holder’s adjusted tax basis in the common stock. Any such capital gain or loss generally will be long-term capital gain or loss if the U.S. holder’s holding period for the common stock so disposed of exceeds one year. Long-term capital gains recognized by non-corporate U.S. holders may be eligible to be taxed at reduced rates. The deductibility of capital losses is subject to limitations.

Generally, the amount of gain or loss recognized by a U.S. holder is an amount equal to the difference between (i) the sum of the amount of cash and the fair market value of any property received in such disposition and (ii) the U.S. holder’s adjusted tax basis in its common stock so disposed of. A U.S. holder’s adjusted tax basis in its common stock generally will equal the U.S. holder’s acquisition cost less any prior distributions treated as a return of capital.

Information Reporting and Backup Withholding. In general, information reporting requirements may apply to distributions paid to a U.S. holder and to the proceeds of the sale or other disposition of our common stock, unless the U.S. holder is an exempt recipient (such as a corporation). Backup withholding may apply to such payments if the U.S. holder fails to provide a taxpayer identification number, a certification of exempt status or has been notified by the IRS that it is subject to backup withholding (and such notification has not been withdrawn).

Backup withholding is not an additional tax. Any amounts withheld under the backup withholding rules will be allowed as a credit against a U.S. holder’s U.S. federal income tax liability and may entitle such holder to a refund, provided the required information is timely furnished to the IRS.

Non-U.S. Holders

This section applies to you if you are a “Non-U.S. holder.” As used herein, the term “Non-U.S. holder” means a beneficial owner of our common stock who or that is neither a U.S. holder nor a partnership or other pass-through entity.

Taxation of Distributions. In general, any distributions we make to a Non-U.S. holder of shares of our common stock, to the extent paid out of our current or accumulated earnings and profits (as determined under U.S. federal income tax principles), will constitute dividends for U.S. federal income tax purposes

 

 

 

179


Table of Contents

Material U.S. federal income tax considerations

 

 

and, provided such dividends are not effectively connected with the Non-U.S. holder’s conduct of a trade or business within the United States, we will be required to withhold tax from the gross amount of the dividend at a rate of 30%, unless such Non-U.S. holder is eligible for a reduced rate of withholding tax under an applicable income tax treaty and provides proper certification of its eligibility for such reduced rate (usually on an IRS Form W-8BEN or W-8BEN-E). Any distribution not constituting a dividend will be treated first as reducing (but not below zero) the Non-U.S. holder’s adjusted tax basis in its shares of our common stock and, to the extent such distribution exceeds the Non-U.S. holder’s adjusted tax basis, as gain realized from the sale or other disposition of the common stock, which will be treated as described under “Non-U.S. Holders—Gain on Sale, Taxable Exchange or Other Taxable Disposition of Common Stock” below. In addition, if we determine that we are likely to be classified as a “United States real property holding corporation” (see “Non-U.S. Holders—Gain on Sale, Taxable Exchange or Other Taxable Disposition of Common Stock” below), we generally will withhold 15% of any distribution that exceeds our current and accumulated earnings and profits.

The withholding tax generally does not apply to dividends paid to a Non-U.S. holder if such dividends are effectively connected with the Non-U.S. holder’s conduct of a trade or business in the United States (and, if required by an applicable income tax treaty, are attributable to a permanent establishment or fixed base maintained by such Non-U.S. holder in the United States), and such Non-U.S. holder provides an IRS Form W-8ECI, certifying that the dividends are effectively connected with the Non-U.S. holder’s conduct of a trade or business within the United States. Instead, the effectively connected dividends will be subject to regular U.S. federal income tax as if the Non-U.S. holder were a U.S. resident, subject to an applicable income tax treaty providing otherwise. A corporate Non-U.S. holder receiving effectively connected dividends may also be subject to an additional “branch profits tax” imposed at a rate of 30% (or a lower applicable treaty rate).

Gain on Sale, Taxable Exchange or Other Taxable Disposition of Common Stock. A Non-U.S. holder generally will not be subject to U.S. federal income or withholding tax in respect of gain recognized on a sale, taxable exchange or other taxable disposition of our common stock unless:

 

 

the gain is effectively connected with the conduct by the Non-U.S. holder of a trade or business within the United States (and, under certain income tax treaties, is attributable to a United States permanent establishment or fixed base maintained by the Non-U.S. holder);

 

 

the Non-U.S. holder is a nonresident alien individual and is present in the United States for a period or periods aggregating 183 days or more in the taxable year of the disposition and certain other conditions are met; or

 

 

we are or have been a “United States real property holding corporation” for U.S. federal income tax purposes at any time during the shorter of the five-year period ending on the date of disposition or the period that the Non-U.S. holder held our common stock, and, in the case where shares of our common stock are regularly traded on an established securities market, the Non-U.S. holder has owned, directly or constructively, more than 5% of our common stock at any time within the shorter of the five-year period preceding the disposition or such Non-U.S. holder’s holding period for the shares of our common stock. There can be no assurance that our common stock will be treated as regularly traded on an established securities market for this purpose.

Unless an applicable treaty provides otherwise, gain described in the first bullet point above will be subject to tax at generally applicable U.S. federal income tax rates as if the Non-U.S. holder were a U.S. resident. Any gains described in the first bullet point above of a Non-U.S. holder that is a foreign corporation may also be subject to an additional “branch profits tax” imposed at a 30% rate (or lower treaty rate).

 

 

 

180


Table of Contents

Material U.S. federal income tax considerations

 

 

If the second bullet point applies to an individual Non-U.S. holder, such Non-U.S. holder will generally be required to pay a flat 30% tax on the gain derived from the taxable disposition of our common stock, which gain may be offset by certain U.S. source capital losses, provided that such Non-U.S. holder has timely filed U.S. federal income tax returns with respect to such losses.

If the third bullet point above applies to a Non-U.S. holder, gain recognized by such holder on the sale, exchange or other disposition of our common stock will be subject to tax at generally applicable U.S. federal income tax rates. In addition, if our common stock is not treated as regularly traded on an established securities market, a buyer of our common stock from such holder may be required to withhold U.S. federal income tax at a rate of 15% of the amount realized upon such disposition. We will be classified as a United States real property holding corporation if the fair market value of our “United States real property interests” equals or exceeds 50% of the sum of the fair market value of our worldwide real property interests plus our other assets used or held for use in a trade or business, as determined for U.S. federal income tax purposes. We do not expect to be a United States real property holding corporation immediately after consummation of this offering.

Information Reporting and Backup Withholding. Information returns will be filed with the IRS in connection with payments of distributions and the proceeds from a sale or other disposition of shares of common stock. A Non-U.S. holder may have to comply with certification procedures to establish that it is not a United States person in order to avoid backup withholding requirements, such as by furnishing a valid IRS Form W-8BEN, W8-BEN-E or W-8ECI. However, information returns are required to be filed with the IRS in connection with any distributions on shares of our common stock paid to a Non-U.S. holder, regardless of whether any tax was actually withheld. Backup withholding is not an additional tax. The amount of any backup withholding from a payment to a Non-U.S. holder will be allowed as a credit against such holder’s U.S. federal income tax liability and may entitle such holder to a refund, provided that the required information is timely furnished to the IRS.

FATCA Withholding Taxes. Provisions commonly referred to as “FATCA” impose withholding of 30% on payments of dividends on our common stock to “foreign financial institutions” (which is broadly defined for this purpose and in general includes investment vehicles) and certain other non-U.S. entities unless various U.S. information reporting and due diligence requirements (generally relating to ownership by United States persons of interests in or accounts with those entities) have been satisfied by, or an exemption applies to, the payee (typically certified as to by the delivery of a properly completed IRS Form W-8BEN-E). Foreign financial institutions located in jurisdictions that have an intergovernmental agreement with the United States governing FATCA may be subject to different rules. Under certain circumstances, a Non-U.S. holder might be eligible for refunds or credits of such withholding taxes, and a Non-U.S. holder might be required to file a U.S. federal income tax return to claim such refunds or credits. Thirty percent withholding under FATCA was scheduled to apply to payments of gross proceeds from the sale or other disposition of property that produces U.S.-source interest or dividends beginning on January 1, 2019, but in December of 2018, the IRS released proposed regulations that, if finalized in their proposed form, would eliminate the obligation to withhold on gross proceeds. Although these proposed Treasury Regulations are not final, taxpayers generally may rely on them until final Treasury Regulations are issued. Prospective investors should consult their tax advisors regarding the effects of FATCA on their investment in our common stock.

 

 

 

181


Table of Contents

  

 

 

Underwriting

UBS Securities LLC and Raymond James & Associates, Inc. are acting as representatives (the “Representatives”) of each of the underwriters named below. Subject to the terms and conditions set forth in an underwriting agreement among us and the underwriters, we have agreed to sell to the underwriters, and each of the underwriters has agreed, severally and not jointly, to purchase from us, the number of shares of our Class A common stock set forth opposite its name below.

Underwriter   

Number of

Shares of Class A
Common Stock

 

UBS Securities LLC

  

Raymond James & Associates, Inc.

  

Stifel, Nicolaus & Company, Incorporated

  

Mizuho Securities USA LLC

  

Capital One Securities, Inc.

  
  
  
  

 

 

 

Total

            
  

 

 

 

Subject to the terms and conditions set forth in the underwriting agreement, the underwriters have agreed, severally and not jointly, to purchase all of the shares of our Class A common stock sold under the underwriting agreement if any of these shares of our Class A common stock are purchased. If an underwriter defaults, the underwriting agreement provides that the purchase commitments of the non-defaulting underwriters may be increased or the underwriting agreement may be terminated.

We have agreed to indemnify the underwriters against certain liabilities, including liabilities under the Securities Act, or to contribute to payments the underwriters may be required to make in respect of those liabilities.

The underwriters are offering the shares of our Class A common stock, subject to prior sale, when, as and if issued to and accepted by them, subject to approval of legal matters by their counsel, including the validity of the shares of our Class A common stock, and other conditions contained in the underwriting agreement, such as the receipt by the underwriters of officer’s certificates and legal opinions. The underwriters reserve the right to withdraw, cancel or modify offers to the public and to reject orders in whole or in part.

Commissions and Discounts

The representatives have advised us that the underwriters propose initially to offer the shares of our Class A common stock to the public at the public offering price set forth on the cover page of this prospectus and to dealers at that price less a concession not in excess of $   per share. After the initial offering, the public offering price, concession or any other term of the offering may be changed.

 

 

 

182


Table of Contents

Underwriting

 

 

The following table shows the public offering price, underwriting discount and proceeds before expenses to us. The information assumes either no exercise or full exercise by the underwriters of their option to purchase additional shares of our Class A common stock.

 

      Per Share      Without Option      With Option  

Public offering price

   $          $          $      

Underwriting discount

   $        $        $    

Proceeds, before expenses, to ARKO Petroleum Corp.

   $        $        $    

The expenses of the offering, not including the underwriting discount, are estimated at $     and are payable by us. We have also agreed to reimburse the underwriters for certain of their expenses in an amount up to $    .

Option to Purchase Additional Shares of our Class A Common Stock

We have granted an option to the underwriters, exercisable for 30 days after the date of this prospectus, to purchase up to      additional shares of our Class A common stock to cover over-allotments, if any, at the public offering price, less the underwriting discount. If the underwriters exercise this over-allotment option, each will be obligated, subject to conditions contained in the underwriting agreement, to purchase a number of additional shares of our Class A common stock proportionate to that underwriter’s initial amount reflected in the above table.

No Sales of Similar Securities

We, our executive officers and directors and our other existing security holders have agreed not to sell or transfer any common stock or securities convertible into, exchangeable for, exercisable for, or repayable with common stock, for 180 days after the date of this prospectus without first obtaining the written consent of      . Specifically, we and these other persons have agreed, with certain limited exceptions, not to directly or indirectly

 

 

offer, pledge, sell or contract to sell any common stock,

 

 

sell any option or contract to purchase any common stock,

 

 

purchase any option or contract to sell any common stock,

 

 

grant any option, right or warrant for the sale of any common stock,

 

 

lend or otherwise dispose of or transfer any common stock,

 

 

request or demand that we file or make a confidential submission of a registration statement related to the common stock, or

 

 

enter into any hedging, swap, loan or other agreement or any transaction that transfers, in whole or in part, the economic consequence of ownership of any common stock whether any such hedging, swap, loan or transaction is to be settled by delivery of shares of Class A common stock or other securities, in cash or otherwise.

This lock-up provision applies to common stock and to securities convertible into or exchangeable or exercisable for or repayable with common stock. It also applies to common stock owned now or acquired later by the person executing the agreement or for which the person executing the agreement later acquires the power of disposition.

 

 

 

183


Table of Contents

Underwriting

 

 

Nasdaq Capital Market Listing

We expect the shares of our Class A common stock to be approved for listing on the Nasdaq Capital Market, subject to notice of issuance, under the symbol “APC.”

Before this offering, there has been no public market for our common stock. The initial public offering price will be determined through negotiations between us and the Representatives. In addition to prevailing market conditions, the factors to be considered in determining the initial public offering price are

 

 

the valuation multiples of publicly traded companies that the representatives believe to be comparable to us,

 

 

our financial information,

 

 

the history of, and the prospects for, our company and the industry in which we compete,

 

 

an assessment of our management, its past and present operations, and the prospects for, and timing of, our future revenues,

 

 

the present state of our development, and

 

 

the above factors in relation to market values and various valuation measures of other companies engaged in activities similar to ours.

An active trading market for the shares of our Class A common stock may not develop. It is also possible that after the offering the shares of our Class A common stock will not trade in the public market at or above the initial public offering price.

The underwriters do not expect to sell more than 5% of the shares of our Class A common stock in the aggregate to accounts over which they exercise discretionary authority.

Price Stabilization, Short Positions and Penalty Bids

Until the distribution of the shares of our Class A common stock is completed, SEC rules may limit underwriters and selling group members from bidding for and purchasing our common stock. However, the representatives may engage in transactions that stabilize the price of the common stock, such as bids or purchases to peg, fix or maintain that price.

In connection with the offering, the underwriters may purchase and sell our common stock in the open market. These transactions may include short sales, purchases on the open market to cover positions created by short sales and stabilizing transactions. Short sales involve the sale by the underwriters of a greater number of shares of our Class A common stock than they are required to purchase in the offering. “Covered” short sales are sales made in an amount not greater than the underwriters’ over-allotment option to purchase additional shares of our Class A common stock described above. The underwriters may close out any covered short position by either exercising their over-allotment option to purchase additional shares of our Class A common stock or purchasing shares of our Class A common stock in the open market. In determining the source of shares of our Class A common stock to close out the covered short position, the underwriters will consider, among other things, the price of shares of our Class A common stock available for purchase in the open market as compared to the price at which they may purchase shares of our Class A common stock through the over-allotment option granted to them. “Naked” short sales are sales in excess of such over-allotment option. The underwriters must close out any naked short position by purchasing shares of our Class A common stock in the open market. A naked short position is more likely to be created if the underwriters are concerned that there may be

 

 

 

184


Table of Contents

Underwriting

 

 

downward pressure on the price of the shares of our Class A common stock in the open market after pricing that could adversely affect investors who purchase in the offering. Stabilizing transactions consist of various bids for or purchases of shares of our Class A common stock made by the underwriters in the open market prior to the completion of the offering.

The underwriters may also impose a penalty bid. This occurs when a particular underwriter repays to the underwriters a portion of the underwriting discount received by it because the representatives have repurchased shares of our Class A common stock sold by or for the account of such underwriter in stabilizing or short covering transactions.

Similar to other purchase transactions, the underwriters’ purchases to cover the syndicate short sales may have the effect of raising or maintaining the market price of our common stock or preventing or retarding a decline in the market price of our common stock. As a result, the price of our common stock may be higher than the price that might otherwise exist in the open market. The underwriters may conduct these transactions on the Nasdaq Capital Market, in the over-the-counter market or otherwise.

Neither we nor any of the underwriters make any representation or prediction as to the direction or magnitude of any effect that the transactions described above may have on the price of our common stock. In addition, neither we nor any of the underwriters make any representation that the representatives will engage in these transactions or that these transactions, once commenced, will not be discontinued without notice.

Electronic Distribution

In connection with the offering, certain of the underwriters or securities dealers may distribute prospectuses by electronic means, such as e-mail.

Other Relationships

Some of the underwriters and their affiliates have engaged in, and may in the future engage in, investment banking and other commercial dealings in the ordinary course of business with us or our affiliates. They have received, or may in the future receive, customary fees and commissions for these transactions.

In addition, in the ordinary course of their business activities, the underwriters and their affiliates may make or hold a broad array of investments and actively trade debt and equity securities (or related derivative securities) and financial instruments (including bank loans) for their own account and for the accounts of their customers. Such investments and securities activities may involve securities and/or instruments of ours or our affiliates. The underwriters and their affiliates may also make investment recommendations and/or publish or express independent research views in respect of such securities or financial instruments and may hold, or recommend to clients that they acquire, long and/or short positions in such securities and instruments.

Notes to Prospective Investors in the European Economic Area

In relation to each member state of the European Economic Area (each a “Relevant State”), no shares of our Class A common stock have been offered or will be offered pursuant to this offering to the public in that Relevant State prior to the publication of a prospectus in relation to the shares of our Class A common stock which has been approved by the competent authority in that Relevant State or, where appropriate, approved in another Relevant State and notified to the competent authority in that Relevant

 

 

 

185


Table of Contents

Underwriting

 

 

State, all in accordance with the Prospectus Regulation, except that offers of shares of our Class A common stock may be made to the public in that Relevant State at any time under the following exemptions under the Prospectus Regulation:

 

a.   to any legal entity which is a qualified investor as defined under the Prospectus Regulation;

 

b.   to fewer than 150 natural or legal persons (other than qualified investors as defined under the Prospectus Regulation), subject to obtaining the prior consent of the representatives for any such offer; or

 

c.   in any other circumstances falling within Article 1(4) of the Prospectus Regulation,

provided that no such offer of shares of our Class A common stock shall require the Company or any underwriter to publish a prospectus pursuant to Article 3 of the Prospectus Regulation or supplement a prospectus pursuant to Article 23 of the Prospectus Regulation.

Each person in a Relevant State who initially acquires any shares of our Class A common stock or to whom any offer is made will be deemed to have represented, acknowledged and agreed to and with the Company and the underwriters that it is a qualified investor within the meaning of the Prospectus Regulation.

In the case of any shares of our Class A common stock being offered to a financial intermediary as that term is used in Article 5(1) of the Prospectus Regulation, each such financial intermediary will be deemed to have represented, acknowledged and agreed that the shares of our Class A common stock acquired by it in the offer have not been acquired on a non-discretionary basis on behalf of, nor have they been acquired with a view to their offer or resale to, persons in circumstances which may give rise to an offer to the public other than their offer or resale in a Relevant State to qualified investors, in circumstances in which the prior consent of the underwriters has been obtained to each such proposed offer or resale.

The Company, the underwriters, and their respective affiliates will rely upon the truth and accuracy of the foregoing representations, acknowledgements and agreements.

For the purposes of this provision, the expression an “offer to the public” in relation to any shares of our Class A common stock in any Relevant State means the communication in any form and by any means of sufficient information on the terms of the offer and any shares of our Class A common stock to be offered so as to enable an investor to decide to purchase or subscribe for any shares of our Class A common stock, and the expression “Prospectus Regulation” means Regulation (EU) 2017/1129.

The above selling restriction is in addition to any other selling restrictions set out below.

Notice to Prospective Investors in the United Kingdom

In relation to the United Kingdom (“UK”), no shares of our Class A common stock have been offered or will be offered pursuant to this offering to the public in the UK prior to the publication of a prospectus in relation to the shares of our Class A common stock which has been approved by the Financial Conduct Authority in the UK in accordance with the UK Prospectus Regulation and the FSMA, except that offers of shares of our Class A common stock may be made to the public in the UK at any time under the following exemptions under the UK Prospectus Regulation and the FSMA:

 

a.   to any legal entity which is a qualified investor as defined under the UK Prospectus Regulation;

 

b.   to fewer than 150 natural or legal persons (other than qualified investors as defined under the UK Prospectus Regulation), subject to obtaining the prior consent of the representatives for any such offer; or

 

 

 

186


Table of Contents

Underwriting

 

 

c.   at any time in other circumstances falling within section 86 of the FSMA,

provided that no such offer of shares of our Class A common stock shall require the Company or any underwriter to publish a prospectus pursuant to Section 85 of the FSMA or Article 3 of the UK Prospectus Regulation or supplement a prospectus pursuant to Article 23 of the UK Prospectus Regulation.

Each person in the UK who initially acquires any shares of our Class A common stock or to whom any offer is made will be deemed to have represented, acknowledged and agreed to and with the Company and the underwriters that it is a qualified investor within the meaning of the UK Prospectus Regulation.

In the case of any shares of our Class A common stock being offered to a financial intermediary as that term is used in Article 5(1) of the UK Prospectus Regulation, each such financial intermediary will be deemed to have represented, acknowledged and agreed that the shares of our Class A common stock acquired by it in the offer have not been acquired on a non-discretionary basis on behalf of, nor have they been acquired with a view to their offer or resale to, persons in circumstances which may give rise to an offer to the public other than their offer or resale in the UK to qualified investors, in circumstances in which the prior consent of the underwriters has been obtained to each such proposed offer or resale.

The Company, the underwriters, and their respective affiliates will rely upon the truth and accuracy of the foregoing representations, acknowledgements, and agreements.

For the purposes of this provision, the expression an “offer to the public” in relation to any shares of our Class A common stock in the UK means the communication in any form and by any means of sufficient information on the terms of the offer and any shares of our Class A common stock to be offered so as to enable an investor to decide to purchase or subscribe for any shares of our Class A common stock, the expression “UK Prospectus Regulation” means Regulation (EU) 2017/1129 as it forms part of domestic law by virtue of the European Union (Withdrawal) Act 2018, and the expression “FSMA” means the Financial Services and Markets Act 2000, as amended.

This document is for distribution only to persons who (i) have professional experience in matters relating to investments and who qualify as investment professionals within the meaning of Article 19(5) of the Financial Services and Markets Act 2000 (Financial Promotion) Order 2005 (as amended, the “Financial Promotion Order”), (ii) are persons falling within Article 49(2)(a) to (d) (“high net worth companies, unincorporated associations, etc.”) of the Financial Promotion Order, (iii) are outside the UK, or (iv) are persons to whom an invitation or inducement to engage in investment activity (within the meaning of Section 21 of the FSMA) in connection with the issue or sale of any securities may otherwise lawfully be communicated or caused to be communicated (all such persons together being referred to as “relevant persons”). This document is directed only at relevant persons and must not be acted on or relied on by persons who are not relevant persons. Any investment or investment activity to which this document relates is available only to relevant persons and will be engaged in only with relevant persons.

Notice to Prospective Investors in Switzerland

The shares of our Class A common stock may not be publicly offered in Switzerland and will not be listed on the SIX Swiss Exchange (“SIX”) or on any other stock exchange or regulated trading facility in Switzerland. This document has been prepared without regard to the disclosure standards for issuance prospectuses under art. 652a or art. 1156 of the Swiss Code of Obligations or the disclosure standards for listing prospectuses under art. 27 ff. of the SIX Listing Rules or the listing rules of any other stock exchange or regulated trading facility in Switzerland. Neither this document nor any other offering or

 

 

 

187


Table of Contents

Underwriting

 

 

marketing material relating to the shares of our Class A common stock or the offering may be publicly distributed or otherwise made publicly available in Switzerland.

Neither this document nor any other offering or marketing material relating to the offering, the Company or the shares of our Class A common stock have been or will be filed with or approved by any Swiss regulatory authority. In particular, this document will not be filed with, and the offer of shares of our Class A common stock will not be supervised by, the Swiss Financial Market Supervisory Authority, and the offer of shares of our Class A common stock has not been and will not be authorized under the Swiss Federal Act on Collective Investment Schemes (“CISA”). The investor protection afforded to acquirers of interests in collective investment schemes under the CISA does not extend to acquirers of shares of our Class A common stock.

Notice to Prospective Investors in the Dubai International Financial Centre

This prospectus relates to an Exempt Offer in accordance with the Offered Securities Rules of the Dubai Financial Services Authority (“DFSA”). This prospectus is intended for distribution only to persons of a type specified in the Offered Securities Rules of the DFSA. It must not be delivered to, or relied on by, any other person. The DFSA has no responsibility for reviewing or verifying any documents in connection with Exempt Offers. The DFSA has not approved this prospectus nor taken steps to verify the information set forth herein and has no responsibility for the prospectus. The shares of our Class A common stock to which this prospectus relates may be illiquid and/or subject to restrictions on their resale. Prospective purchasers of the shares of our Class A common stock offered should conduct their own due diligence on the shares of our Class A common stock. If you do not understand the contents of this prospectus you should consult an authorized financial advisor.

Notice to Prospective Investors in Australia

No placement document, prospectus, product disclosure statement or other disclosure document has been lodged with the Australian Securities and Investments Commission, in relation to the offering. This prospectus does not constitute a prospectus, product disclosure statement or other disclosure document under the Corporations Act 2001 (the “Corporations Act”), and does not purport to include the information required for a prospectus, product disclosure statement or other disclosure document under the Corporations Act.

Any offer in Australia of the shares of our Class A common stock may only be made to persons (the “Exempt Investors”) who are “sophisticated investors” (within the meaning of section 708(8) of the Corporations Act), “professional investors” (within the meaning of section 708(11) of the Corporations Act) or otherwise pursuant to one or more exemptions contained in section 708 of the Corporations Act so that it is lawful to offer the shares of our Class A common stock without disclosure to investors under Chapter 6D of the Corporations Act.

The shares of our Class A common stock applied for by Exempt Investors in Australia must not be offered for sale in Australia in the period of 12 months after the date of allotment under the offering, except in circumstances where disclosure to investors under Chapter 6D of the Corporations Act would not be required pursuant to an exemption under section 708 of the Corporations Act or otherwise or where the offer is pursuant to a disclosure document which complies with Chapter 6D of the Corporations Act. Any person acquiring shares of our Class A common stock must observe such Australian on-sale restrictions.

This prospectus contains general information only and does not take account of the investment objectives, financial situation or particular needs of any particular person. It does not contain any

 

 

 

188


Table of Contents

Underwriting

 

 

securities recommendations or financial product advice. Before making an investment decision, investors need to consider whether the information in this prospectus is appropriate to their needs, objectives and circumstances, and, if necessary, seek expert advice on those matters.

Notice to Prospective Investors in Hong Kong

The shares of our Class A common stock have not been offered or sold and will not be offered or sold in Hong Kong, by means of any document, other than (a) to “professional investors” as defined in the Securities and Futures Ordinance (Cap. 571) of Hong Kong and any rules made under that Ordinance; or (b) in other circumstances which do not result in the document being a “prospectus” as defined in the Companies Ordinance (Cap. 32) of Hong Kong or which do not constitute an offer to the public within the meaning of that Ordinance. No advertisement, invitation or document relating to the shares of our Class A common stock has been or may be issued or has been or may be in the possession of any person for the purposes of issue, whether in Hong Kong or elsewhere, which is directed at, or the contents of which are likely to be accessed or read by, the public of Hong Kong (except if permitted to do so under the securities laws of Hong Kong) other than with respect to shares of our Class A common stock which are or are intended to be disposed of only to persons outside Hong Kong or only to “professional investors” as defined in the Securities and Futures Ordinance and any rules made under that Ordinance.

Notice to Prospective Investors in Japan

The shares of our Class A common stock have not been and will not be registered under the Financial Instruments and Exchange Law of Japan (Law No. 25 of 1948, as amended) and, accordingly, will not be offered or sold, directly or indirectly, in Japan, or for the benefit of any Japanese Person or to others for re-offering or resale, directly or indirectly, in Japan or to any Japanese Person, except in compliance with all applicable laws, regulations, and ministerial guidelines promulgated by relevant Japanese governmental or regulatory authorities in effect at the relevant time. For the purposes of this paragraph, “Japanese Person” shall mean any person resident in Japan, including any corporation or other entity organized under the laws of Japan.

Notice to Prospective Investors in Singapore

This prospectus has not been registered as a prospectus with the Monetary Authority of Singapore. Accordingly, the shares of our Class A common stock were not offered or sold or caused to be made the subject of an invitation for subscription or purchase and will not be offered or sold or caused to be made the subject of an invitation for subscription or purchase, and this prospectus or any other document or material in connection with the offer or sale, or invitation for subscription or purchase, of the shares of our Class A common stock, has not been circulated or distributed, nor will it be circulated or distributed, whether directly or indirectly, to any person in Singapore other than (i) to an institutional investor (as defined in Section 4A of the Securities and Futures Act (Chapter 289) of Singapore, as modified or amended from time to time (the “SFA”)) pursuant to Section 274 of the SFA, (ii) to a relevant person (as defined in Section 275(2) of the SFA) pursuant to Section 275(1) of the SFA, or any person pursuant to Section 275(1A) of the SFA, and in accordance with the conditions specified in Section 275 of the SFA, or (iii) otherwise pursuant to, and in accordance with the conditions of, any other applicable provision of the SFA.

Where the shares of our Class A common stock are subscribed or purchased under Section 275 of the SFA by a relevant person which is:

 

a.   a corporation (which is not an accredited investor (as defined in Section 4A of the SFA)) the sole business of which is to hold investments and the entire share capital of which is owned by one or more individuals, each of whom is an accredited investor; or

 

 

 

189


Table of Contents

Underwriting

 

 

b.   a trust (where the trustee is not an accredited investor) whose sole purpose is to hold investments and each beneficiary of the trust is an individual who is an accredited investor, securities or securities-based derivatives contracts (each term as defined in Section 2(1) of the SFA) of that corporation or the beneficiaries’ rights and interest (howsoever described) in that trust shall not be transferred within six months after that corporation or that trust has acquired the shares of our Class A common stock pursuant to an offer made under Section 275 of the SFA except:

 

c.   to an institutional investor or to a relevant person, or to any person arising from an offer referred to in Section 275(1A) or Section 276(4)(i)(B) of the SFA;

 

d.   where no consideration is or will be given for the transfer;

 

e.   where the transfer is by operation of law; or

 

f.   as specified in Section 276(7) of the SFA.

Notice to Prospective Investors in Canada

The shares of our Class A common stock may be sold only to purchasers purchasing, or deemed to be purchasing, as principal that are accredited investors, as defined in National Instrument 45-106 Prospectus Exemptions or subsection 73.3(1) of the Securities Act (Ontario), and are permitted clients, as defined in National Instrument 31-103 Registration Requirements, Exemptions, and Ongoing Registrant Obligations. Any resale of the shares of our Class A common stock must be made in accordance with an exemption from, or in a transaction not subject to, the prospectus requirements of applicable securities laws.

Securities legislation in certain provinces or territories of Canada may provide a purchaser with remedies for rescission or damages if this prospectus (including any amendment thereto) contains a misrepresentation, provided that the remedies for rescission or damages are exercised by the purchaser within the time limit prescribed by the securities legislation of the purchaser’s province or territory. The purchaser should refer to any applicable provisions of the securities legislation of the purchaser’s province or territory for particulars of these rights or consult with a legal advisor.

Pursuant to section 3A.3 of National Instrument 33-105 Underwriting Conflicts (NI 33-105), the underwriters are not required to comply with the disclosure requirements of NI 33-105 regarding underwriter conflicts of interest in connection with this offering.

 

 

 

190


Table of Contents

  

 

 

Legal matters

Greenberg Traurig, LLP, which has acted as our counsel in connection with this offering, will pass upon the validity of the shares of our Class A common stock being offered by this prospectus. Certain legal matters in connection with this offering will be passed upon for the underwriters by Latham & Watkins LLP.

Experts

The audited combined financial statements of ARKO Petroleum Corp. and affiliates (referred to elsewhere in this prospectus as the Contributed Businesses) as of December 31, 2024 and 2023 and for the three years in the period ended December 31, 2024 included in this prospectus and elsewhere in the registration statement have been so included in reliance upon the report of Grant Thornton LLP, independent registered public accountants, upon the authority of said firm as experts in accounting and auditing.

The audited balance sheet of ARKO Petroleum Corp. as of August 31, 2025 included in this prospectus and elsewhere in the registration statement has been so included in reliance upon the report of Grant Thornton LLP, independent registered public accountants, upon the authority of said firm as experts in accounting and auditing.

 

 

 

191


Table of Contents

   

 

 

INDEX TO FINANCIAL INFORMATION

 

 

     Page  

ARKO Petroleum Corp.

  

Balance Sheet as of August 31, 2025:

  

Report of Independent Registered Public Accounting Firm

     F-2  

Balance sheet as of August 31, 2025

     F-3  

Notes to balance sheet

     F-4  

Contributed Businesses

  

Combined Financial Statements as of December 31, 2024 and 2023 and for the three years ended December 31, 2024:

  

Report of Independent Registered Public Accounting Firm

     F-5  

Combined balance sheets as of December 31, 2024 and 2023

     F-6  

Combined statements of operations for the years ended December  31, 2024, 2023 and 2022

     F-7  

Combined statements of changes in net investment for the years ended December 31, 2024, 2023 and 2022

     F-8  

Combined statements of cash flows for the years ended December  31, 2024, 2023 and 2022

     F-9  

Notes to combined financial statements

     F-12  

Unaudited Condensed Combined Financial Statements

  

Nine Months Ended September 30, 2025 and 2024

  

Condensed combined balance sheets as of September 30, 2025 and December 31, 2024

     F-60  

Condensed combined statements of operations for the nine month periods ended September 30, 2025 and 2024

     F-61  

Condensed combined statements of changes in net investment for the nine month periods ended September 30, 2025 and 2024

     F-62  

Condensed combined statements of cash flows for the nine month periods ended September 30, 2025 and 2024

     F-63  

Notes to condensed combined financial statements

     F-66  

 

 

 

F-1


Table of Contents

   

 

 

Report of Independent Registered Public Accounting Firm

Board of Directors and Shareholders

ARKO Petroleum Corp.

OPINION ON THE FINANCIAL STATEMENT

We have audited the accompanying balance sheet of ARKO Petroleum Corp. (a Delaware corporation) (the “Company”) as of August 31, 2025, and the related notes (collectively referred to as the “financial statement”). In our opinion, the financial statement presents fairly, in all material respects, the financial position of the Company as of August 31, 2025, in conformity with accounting principles generally accepted in the United States of America.

BASIS FOR OPINION

This financial statement is the responsibility of the Company’s management. Our responsibility is to express an opinion on the Company’s financial statement based on our audit. We are a public accounting firm registered with the Public Company Accounting Oversight Board (United States) (“PCAOB”) and are required to be independent with respect to the Company in accordance with U.S. federal securities laws and the applicable rules and regulations of the Securities and Exchange Commission and the PCAOB.

We conducted our audit in accordance with the standards of the PCAOB. Those standards require that we plan and perform the audit to obtain reasonable assurance about whether the financial statement is free of material misstatement, whether due to error or fraud. The Company is not required to have, nor were we engaged to perform, an audit of its internal control over financial reporting. As part of our audit we are required to obtain an understanding of internal control over financial reporting but not for the purpose of expressing an opinion on the effectiveness of the Company’s internal control over financial reporting. Accordingly, we express no such opinion.

Our audit included performing procedures to assess the risks of material misstatement of the financial statement, whether due to error or fraud, and performing procedures that respond to those risks. Such procedures included examining, on a test basis, evidence regarding the amounts and disclosures in the financial statement. Our audit also included evaluating the accounting principles used and significant estimates made by management, as well as evaluating the overall presentation of the financial statement. We believe that our audit provides a reasonable basis for our opinion.

CRITICAL AUDIT MATTERS

Critical audit matters are matters arising from the current period audit of the financial statement that were communicated or required to be communicated to the audit committee and that: (1) relate to accounts or disclosures that are material to the financial statement and (2) involved our especially challenging, subjective, or complex judgments. We determined that there are no critical audit matters.

/s/ GRANT THORNTON LLP

We have served as the Company’s auditor since 2025.

Charlotte, North Carolina

September 15, 2025

 

 

 

F-2


Table of Contents

ARKO Petroleum Corp.

 

 

BALANCE SHEET

 

      August 31, 2025  
ASSETS   

Total assets

   $ 0.10  
  

 

 

 

Shareholder’s Equity

  

Common stock, par value $0.0001, 1,000 shares authorized, issued and outstanding

   $ 0.10  
  

 

 

 

Total Shareholder’s Equity

   $ 0.10  
  

 

 

 

 

The accompanying notes are an integral part of this financial statement.

 

 

 

F-3


Table of Contents

ARKO Petroleum Corp.

 

NOTES TO BALANCE SHEET

 

1. Nature of Operations

ARKO Petroleum Corp. (the “Company”) was formed in July 2025 as a Delaware corporation and (indirectly) a wholly owned subsidiary of ARKO Corp., a Delaware corporation (“ARKO”) whose common stock and publicly-traded warrants are listed on the Nasdaq Stock Market under the symbols “ARKO” and “ARKOW,” respectively, for the purpose of completing a public offering and related transactions in order to carry on the business of the Contributed Businesses (as defined below). In August 2025, ARKO agreed to contribute $0.10 to the Company in exchange for 1,000 shares of the Company’s common stock, par value $0.0001 per share.

There have been no other transactions involving the Company as of August 31, 2025. Upon, or immediately prior to, the Company’s initial public offering of its common stock, ARKO will contribute to the Company its wholesale business, fleet fueling business and the rights to supply fuel to substantially all of ARKO’s retail convenience stores that sell fuel (the “Contributed Businesses”).

The Company, upon the transfer of the Contributed Businesses, will be engaged (i) in wholesale activity, which includes the supply of fuel to gas stations operated by third-party dealers, (ii) in fleet fueling, which includes the operation of proprietary and third-party cardlock locations (unstaffed fueling locations) and the issuance of proprietary fuel cards that provide customers access to a nationwide network of fueling sites, and (iii) in wholesale distribution of fuel to substantially all of the gas stations operated by ARKO. The Company’s operations will primarily be performed by the following wholly owned subsidiaries (and their respective subsidiaries) to be contributed to the Company by ARKO: GPM Empire, LLC, a Delaware limited liability company formed in 2020, and GPM Petroleum LP, a Delaware limited partnership formed in 2015.

2. Basis of Presentation

This balance sheet has been prepared in accordance with accounting principles generally accepted in the United States of America. Since the Company has had no activity since its inception, separate statements of income, changes in equity and cash flows have not been presented.

3. Subsequent Events

Subsequent to the balance sheet date, on September 5, 2025, ARKO funded $1,000 to the Company, which was deposited in the Company’s bank account. The Company has evaluated events and transactions that occurred subsequent to August 31, 2025, through September 15, 2025, the date this financial statement was available to be issued, and no additional material subsequent events or transactions requiring disclosure were identified.

 

 

 

F-4


Table of Contents

  

 

 

Report of Independent Registered Public Accounting Firm

Board of Directors and Shareholders

ARKO Petroleum Corp.

OPINION ON THE FINANCIAL STATEMENTS

We have audited the accompanying combined balance sheets of ARKO Petroleum Corp. and affiliates (the “Company”) (see Notes 1 and 2 to the financial statements) as of December 31, 2024 and 2023, the related combined statements of operations, changes in net investment, and cash flows for each of the three years in the period ended December 31, 2024, and the related notes (collectively referred to as the “combined financial statements”). In our opinion, the combined financial statements present fairly, in all material respects, the financial position of the Company as of December 31, 2024 and 2023, and the results of its operations and its cash flows for each of the three years in the period ended December 31, 2024 in conformity with accounting principles generally accepted in the United States of America.

BASIS FOR OPINION

These combined financial statements are the responsibility of the Company’s management. Our responsibility is to express an opinion on the Company’s combined financial statements based on our audits. We are a public accounting firm registered with the Public Company Accounting Oversight Board (United States) (“PCAOB”) and are required to be independent with respect to the Company in accordance with U.S. federal securities laws and the applicable rules and regulations of the Securities and Exchange Commission and the PCAOB.

We conducted our audits in accordance with the standards of the PCAOB and in accordance with auditing standards generally accepted in the United States of America. Those standards require that we plan and perform the audit to obtain reasonable assurance about whether the financial statements are free of material misstatement, whether due to error or fraud. The Company is not required to have, nor were we engaged to perform, an audit of its internal control over financial reporting. As part of our audits, we are required to obtain an understanding of internal control over financial reporting but not for the purpose of expressing an opinion on the effectiveness of the Company’s internal control over financial reporting. Accordingly, we express no such opinion.

Our audits included performing procedures to assess the risks of material misstatement of the financial statements, whether due to error or fraud, and performing procedures that respond to those risks. Such procedures included examining, on a test basis, evidence regarding the amounts and disclosures in the financial statements. Our audits also included evaluating the accounting principles used and significant estimates made by management, as well as evaluating the overall presentation of the financial statements. We believe that our audits provide a reasonable basis for our opinion.

CRITICAL AUDIT MATTERS

Critical audit matters are matters arising from the current period audit of the financial statements that were communicated or required to be communicated to the audit committee and that: (1) relate to accounts or disclosures that are material to the financial statements and (2) involved our especially challenging, subjective, or complex judgments. We determined that there are no critical audit matters.

/s/ GRANT THORNTON LLP

We have served as the Company’s auditor since 2025.

Charlotte, North Carolina

September 15, 2025

 

 

 

F-5


Table of Contents

ARKO Petroleum Corp.

 

 

COMBINED BALANCE SHEETS

(in thousands)

 

     As of December 31,  
      2024      2023  
ASSETS      

Current assets:

     

Cash and cash equivalents

   $ 25,086      $ 17,106  

Restricted cash

     255        —   

Trade receivables, net

     88,185        120,186  

Inventory

     24,448        26,705  

Prepaid to related party, current portion

     4,230        4,035  

Other current assets

     29,174        26,248  
  

 

 

    

 

 

 

Total current assets

     171,378        194,280  

Non-current assets:

     

Property and equipment, net

     198,036        179,268  

Right-of-use assets under operating leases

     318,140        238,558  

Right-of-use assets under financing leases, net

     19,256        8,865  

Goodwill

     76,687        76,687  

Intangible assets, net

     175,163        196,228  

Deferred tax asset

     69,170        68,649  

Prepaid to related party

     12,301        14,939  

Other non-current assets

     45,539        38,703  
  

 

 

    

 

 

 

Total assets

   $ 1,085,670      $ 1,016,177  
  

 

 

    

 

 

 
LIABILITIES      

Current liabilities:

     

Long-term debt, current portion

   $ 1,277      $ 920  

Accounts payable

     90,136        104,434  

Other current liabilities

     53,950        72,180  

Operating leases, current portion

     18,532        14,592  

Financing leases, current portion

     3,566        93  
  

 

 

    

 

 

 

Total current liabilities

     167,461        192,219  

Non-current liabilities:

     

Long-term debt, net

     380,911        336,889  

Asset retirement obligation

     36,767        31,258  

Operating leases

     324,592        241,442  

Financing leases

     25,915        11,533  

Other non-current liabilities

     84,454        96,373  
  

 

 

    

 

 

 

Total liabilities

     1,020,100        909,714  

Commitments and contingencies - see Note 12

     

Net investment

     

Parent’s net investment

     65,570        106,447  

Non-controlling interest

     —         16  
  

 

 

    

 

 

 

Total net investment

     65,570        106,463  
  

 

 

    

 

 

 

Total liabilities and net investment

   $ 1,085,670      $ 1,016,177  
  

 

 

    

 

 

 

The accompanying notes are an integral part of these combined financial statements.

 

 

 

F-6


Table of Contents

ARKO Petroleum Corp.

 

 

COMBINED STATEMENTS OF OPERATIONS

(in thousands)

 

     For the Year Ended December 31,  
      2024     2023     2022  

Revenues:

      

Fuel revenue1

   $ 3,351,366     $ 3,607,451     $ 3,515,573  

Fuel revenue—related party2

     2,964,304       3,313,404       3,542,798  

Other revenues, net

     40,212       35,805       26,686  

Other revenues, net—related party

     11,857       11,361       490  
  

 

 

   

 

 

   

 

 

 

Total revenues

     6,367,739       6,968,021       7,085,547  

Operating expenses:

      

Fuel costs1

     3,192,358       3,454,484       3,387,362  

Fuel costs—related party2

     2,913,130       3,260,225       3,492,677  

Site operating expenses, including allocated expenses

     81,337       74,916       47,009  

General and administrative expenses, including allocated expenses

     42,702       41,834       31,907  

Depreciation and amortization, including allocated expenses

     46,087       44,155       32,522  
  

 

 

   

 

 

   

 

 

 

Total operating expenses

     6,275,614       6,875,614       6,991,477  
  

 

 

   

 

 

   

 

 

 

Other expenses, net

     123       2,874       1,231  
  

 

 

   

 

 

   

 

 

 

Operating income

     92,002       89,533       92,839  

Interest and other financial income, including allocated income

     3,734       16       43  

Interest and other financial expenses, including allocated expenses

     (40,411     (35,080     (14,523
  

 

 

   

 

 

   

 

 

 

Income before income taxes

     55,325       54,469       78,359  

Income tax expense

     (15,108     (12,890     (19,212
  

 

 

   

 

 

   

 

 

 

Net income

   $ 40,217     $ 41,579     $ 59,147  
  

 

 

   

 

 

   

 

 

 

Less: Net income attributable to non-controlling interests

     —        197       231  
  

 

 

   

 

 

   

 

 

 

Net income attributable to ARKO Petroleum Corp.

   $ 40,217     $ 41,382     $ 58,916  
  

 

 

   

 

 

   

 

 

 

Supplemental information:

      

1 Includes excise tax of:

   $ 578,479     $ 572,287     $ 477,929  

2 Includes excise tax of:

     555,902       573,970       535,303  

The accompanying notes are an integral part of these combined financial statements.

 

 

 

F-7


Table of Contents

ARKO Petroleum Corp.

 

 

COMBINED STATEMENTS OF CHANGES IN NET INVESTMENT

(in thousands)

 

      Parent’s Net
Investment
    Non-Controlling
Interests
    Total Net
Investment
 

Balance at December 31, 2021

   $ 110,730     $ 224     $ 110,954  
  

 

 

   

 

 

   

 

 

 

Transactions with non-controlling interests

     159       (159     —   

Distributions to non-controlling interests

     —        (240     (240

Net transfers to Parent

     (42,736     —        (42,736

Net income

     58,916       231       59,147  
  

 

 

   

 

 

   

 

 

 

Balance at December 31, 2022

   $ 127,069     $ 56     $ 127,125  
  

 

 

   

 

 

   

 

 

 

Transactions with non-controlling interests

     (3     3       —   

Distributions to non-controlling interests

     —        (240     (240

Net transfers to Parent

     (62,001     —        (62,001

Net income

     41,382       197       41,579  
  

 

 

   

 

 

   

 

 

 

Balance at December 31, 2023

   $ 106,447     $ 16     $ 106,463  
  

 

 

   

 

 

   

 

 

 

Transactions with non-controlling interests

     16       (16     —   

Net transfers to Parent

     (81,110     —        (81,110

Net income

     40,217       —        40,217  
  

 

 

   

 

 

   

 

 

 

Balance at December 31, 2024

   $ 65,570     $ —      $ 65,570  
  

 

 

   

 

 

   

 

 

 

 

The accompanying notes are an integral part of these combined financial statements.

 

 

 

F-8


Table of Contents

ARKO Petroleum Corp.

 

 

COMBINED STATEMENTS OF CASH FLOWS

(in thousands)

 

     For the Year Ended December 31,  
      2024     2023     2022  

Cash flows from operating activities:

      

Net income

   $ 40,217     $ 41,579     $ 59,147  

Adjustments to reconcile net income to net cash provided by operating activities:

      

Depreciation and amortization

     46,087       44,155       32,522  

Deferred income taxes

     (1,360     (1,886     2,995  

Loss on disposal of assets and impairment charges

     811       1,046       360  

Gain from settlement related to business acquisition (see Note 3)

     (3,438     —        —   

Amortization of deferred financing costs

     1,471       1,382       1,247  

Amortization of deferred income

     (7,012     (6,249     (6,603

Amortization of prepaid to related party

     4,349       4,842       4,652  

Accretion of asset retirement obligation

     901       806       449  

Non-cash rent

     2,033       1,319       (456

Charges to allowance for credit losses

     755       1,163       525  

Share-based compensation

     876       608       288  

Fair value adjustment of financial assets and liabilities

     353       (265     (2,509

Other operating activities, net

     55       1,850       684  

Changes in assets and liabilities:

      

Decrease (increase) in trade receivables

     31,246       (17,365     (50,759

Decrease (increase) in inventory

     2,328       1,373       (735

Increase in other assets

     (9,090     (12,245     (14,015

Increase in related party assets

     (1,905     (512     (4,586

(Decrease) increase in accounts payable

     (14,300     (12,898     36,779  

Increase in other current liabilities

     335       2,305       4,312  

Decrease in asset retirement obligation

     (745     (23     (33

Increase in non-current liabilities

     12,790       7,818       11,710  
  

 

 

   

 

 

   

 

 

 

Net cash provided by operating activities

   $ 106,757     $ 58,803     $ 75,974  
  

 

 

   

 

 

   

 

 

 

The accompanying notes are an integral part of these combined financial statements.

 

 

 

F-9


Table of Contents

ARKO Petroleum Corp.

 

 

COMBINED STATEMENTS OF CASH FLOWS (cont’d)

(in thousands)

 

     For the Year Ended December 31,  
      2024     2023     2022  

Cash flows from investing activities:

      

Purchase of property and equipment

   $ (11,258   $ (11,979   $ (13,260

Proceeds from sale of property and equipment

     1,818       68,058       111,292  

Business and asset acquisitions, net of cash

     —        (135,725     (184,163

Proceeds from the sale of investments

     —        —        31,825  
  

 

 

   

 

 

   

 

 

 

Net cash used in investing activities

     (9,440     (79,646     (54,306
  

 

 

   

 

 

   

 

 

 

Cash flows from financing activities:

      

Receipt of long-term debt, net

     42,454       77,257       60,000  

Repayment of debt

     (2,062     (879     (32,830

Principal payments on financing leases

     (150     (98     (101

Early settlement of deferred consideration related to business acquisition (see Note 3)

     (17,155     —        —   

Proceeds from sale-leaseback

     —        16,378       20,220  

Payment of Additional Consideration

     (3,354     (3,505     (5,913

Net transfers to Parent

     (108,815     (63,754     (50,254

Distributions to non-controlling interests

     —        —        (240
  

 

 

   

 

 

   

 

 

 

Net cash (used in) provided by financing activities

     (89,082     25,399       (9,118
  

 

 

   

 

 

   

 

 

 

Net increase in cash and cash equivalents and restricted cash

     8,235       4,556       12,550  

Cash and cash equivalents and restricted cash, beginning of year

     17,106       12,550       —   
  

 

 

   

 

 

   

 

 

 

Cash and cash equivalents and restricted cash, end of year

   $ 25,341     $ 17,106     $ 12,550  
  

 

 

   

 

 

   

 

 

 

Reconciliation of cash and cash equivalents and restricted cash

      

Cash and cash equivalents, beginning of year

   $ 17,106     $ 12,079     $ —   

Restricted cash, beginning of year

     —        471       —   
  

 

 

   

 

 

   

 

 

 

Cash and cash equivalents and restricted cash, beginning of year

   $ 17,106     $ 12,550     $ —   
  

 

 

   

 

 

   

 

 

 

Cash and cash equivalents, end of year

   $ 25,086     $ 17,106     $ 12,079  

Restricted cash, end of year

     255       —        471  
  

 

 

   

 

 

   

 

 

 

Cash and cash equivalents and restricted cash, end of year

   $ 25,341     $ 17,106     $ 12,550  
  

 

 

   

 

 

   

 

 

 

The accompanying notes are an integral part of these combined financial statements.

 

 

 

F-10


Table of Contents

ARKO Petroleum Corp.

 

 

COMBINED STATEMENTS OF CASH FLOWS (cont’d)

(in thousands)

 

     For the Year Ended December 31,  
      2024      2023      2022  

Supplementary cash flow information:

        

Cash received for interest

   $ 296      $ 16      $ 43  

Cash paid for interest and allocated interest

     36,975        30,215        12,285  

Cash paid for taxes

     16,468        14,776        16,217  

Supplementary noncash activities:

        

Parent’s net investment for Parent-controlled sites converted to fuel supply or consignment locations

     5,088        1,145        2,470  

Purchase of property and equipment under leases

     30,790        1,337        1,801  

Disposals of leases of property and equipment

     2,813        2,600        991  

Parent’s investment for TEG First Installment Payment (see Note 3)

     21,741        —         —   

Deferred consideration related to business acquisitions

     —         39,872        —   

 

The accompanying notes are an integral part of these combined financial statements.

 

 

 

F-11


Table of Contents

ARKO Petroleum Corp.

 

 

NOTES TO COMBINED FINANCIAL STATEMENTS

1. General

ARKO Petroleum Corp. (the “Company”) was formed in July 2025 as a Delaware corporation and a wholly owned subsidiary of ARKO Corp., a Delaware corporation (“ARKO”) whose common stock and publicly-traded warrants are listed on the Nasdaq Stock Market under the symbols “ARKO” and “ARKOW,” respectively.

The accompanying combined financial statements primarily include the historical accounting records of ARKO and its subsidiaries’ (collectively, the “Parent”) wholesale business, fleet fueling business and the supply of fuel to substantially all of ARKO’s retail convenience stores that sell fuel (together, the “Business”), which will be contributed to the Company upon, or immediately prior to, the Company’s initial public offering of its common stock, and have been carved out of the activity of the Parent and combined. The Company’s operations will primarily be performed by the following wholly owned subsidiaries (and their respective subsidiaries) to be contributed to the Company by the Parent: GPM Empire, LLC, a Delaware limited liability company formed in 2020 (“GPME”), and GPM Petroleum LP, a Delaware limited partnership formed in 2015 (“GPMP”). The Company is engaged (i) in wholesale activity, which includes the supply of fuel to gas stations operated by third-party dealers, (ii) in fleet fueling, which includes the operation of proprietary and third-party cardlock locations (unstaffed fueling locations) and the issuance of proprietary fuel cards that provide customers access to a nationwide network of fueling sites, and (iii) in wholesale distribution of fuel to substantially all of the gas stations operated by the Parent (through its wholly owned subsidiary, GPM Investments, LLC (“GPM”) and its wholly owned subsidiaries). As of December 31, 2024, the Business included the supply of fuel to 1,922 gas stations operated by dealers, the supply of fuel to 1,356 gas stations operated by the Parent, and the operation of 280 cardlock locations, in the District of Columbia and throughout more than 30 states in the Mid-Atlantic, Midwestern, Northeastern, Southeastern and Southwestern United States (“U.S.”).

The Company has three reportable segments: wholesale, fleet fueling and GPMP. Refer to Note 20 below for further information with respect to the segments.

2. Summary of Significant Accounting Policies

Basis of Presentation

The accompanying combined financial statements represent the results of operations, financial position and cash flows of the Business, inclusive of assumptions and allocations made to depict the Business on a standalone basis, and have been derived from the audited consolidated financial statements of the Parent. The combined financial statements have been prepared in conformity with accounting principles generally accepted in the United States of America (“U.S. GAAP”). These combined financial statements reflect the historical results of operations, financial position and cash flows of the Business for the periods presented. Accordingly, if the Business had operated as a standalone entity, its results may have differed materially from those presented in these combined financial statements. The carve-out transaction involves the reorganization of the Business and its net assets under common control; therefore, the historical cost basis for the Business’ net assets used in the combined financial statements is the same as the Parent’s historical cost basis for these net assets.

All revenues and costs as well as assets and liabilities directly associated with the Business have been included in the combined financial statements. These combined financial statements also include

 

 

 

F-12


Table of Contents

ARKO Petroleum Corp.

 

NOTES TO COMBINED FINANCIAL STATEMENTS — (Continued)

 

allocations of certain operating and corporate expenses from the Parent relating to the Business based on the historical financial statements and accounting records of the Parent. See Note 17 for more information about the expenses allocated from the Parent. The expense allocation has been determined based on what management considered to be the most reasonable reflection of the Business’ expenses for the periods presented. However, the allocation may not reflect the costs the Business would have incurred if it had operated as a separate, standalone entity for the periods presented or if the Business had been operated by a different parent entity. Any costs associated with the preparation of the combined financial statements have been excluded from these combined financial statements.

The Parent used a centralized approach to cash management and financing of its operations. Financial transactions relating to the Business are accounted for through the Parent’s net investment account. Accordingly, none of the Parent’s cash, cash equivalents or debt at the corporate level have been assigned to the Business in the combined financial statements, except for the Capital One Line of Credit and certain M&T Bank financing as further described in Note 11. The Parent’s net investment represents the Parent’s interest in the recorded net assets of the Business.

All significant transactions between the Business and the Parent are reflected within the Parent’s net investment within these combined financial statements, and all significant intercompany balances and transactions within the Business have been eliminated in the combined financial statements.

Accounting Periods

The Company’s fiscal periods end on the last day of the month, and its fiscal year ends on December 31. This results in the Company experiencing fluctuations in current assets and current liabilities due to purchasing and payment patterns which change based upon the day of the week. As a result, working capital can change from period to period not only due to changing business operations, but also due to a change in the day of the week on which a period ends.

Use of Estimates

In the preparation of combined financial statements, management may make estimates and assumptions that affect the reported amounts of assets and liabilities and disclosure of contingent assets and liabilities at the date of the combined financial statements and the reported amounts of revenues and expenses during the reporting period. Actual results could differ from those estimates. Significant estimates include lease liabilities; impairment of goodwill, intangible, right-of-use and fixed assets; environmental assets and liabilities; deferred tax assets; and asset retirement obligations.

Cash and Cash Equivalents

The Company considers all unrestricted highly liquid investments with a maturity of three months or less at the time of purchase to be cash equivalents, of which there were $21.0 million and $8.2 million as of December 31, 2024 and 2023, respectively. Cash and cash equivalents are maintained at several financial institutions, and, at times, balances may exceed federally insured limits.

Restricted Cash

The Company classifies as restricted cash any cash and cash equivalents that are currently restricted from use in order to comply with agreements with third-parties.

 

 

 

F-13


Table of Contents

ARKO Petroleum Corp.

 

NOTES TO COMBINED FINANCIAL STATEMENTS — (Continued)

 

Trade Receivables

The majority of trade receivables are typically from dealers, fleet fueling customers and credit card companies in the ordinary course of business. Balances due in respect of credit cards processed through the Company’s fuel suppliers and other providers are collected within two to three days depending upon the day of the week of the purchase and time of day of the purchase. Receivables from dealers are typically due within one to 30 days and are stated as amounts due. Accounts that are outstanding longer than the payment terms are considered past due.

At each balance sheet date, the Company recognizes a loss allowance for expected credit losses on trade receivables. The amount of expected credit losses is updated at each reporting date to reflect changes in credit risk since initial recognition of the respective financial instrument. The expected credit losses on trade receivables are estimated based on historical credit loss experience, adjusted for factors that are specific to the debtors, general economic conditions and an assessment of both the current as well as the forecasted direction of conditions at the reporting date, including time value of money where appropriate. The expected credit loss is estimated as the difference between all contractual cash flows that are due to the Company in accordance with the contract and all the cash flows that the Company expects to receive, discounted at the original effective interest rate, as long as the discount impact is material. The Company records an impairment gain or loss in profit or loss for all financial instruments with a corresponding adjustment to their carrying amount through a loss allowance account.

The Company writes off receivable amounts when there is information indicating that the debtor is in severe financial difficulty and there is no realistic prospect of recovery. Financial assets written off may still be subject to enforcement activities under the Company’s recovery procedures, taking into account legal advice, as appropriate. Any recoveries made are recognized in profit or loss. The Company did not experience significant write-offs for the years ended December 31, 2024, 2023 or 2022.

Inventory

Inventory is stated at the lower of cost or net realizable value. Fuel inventory cost is determined using the average cost on a first-in, first-out (FIFO) basis. Inventory cost is net of vendor rebates or discounts in the event that they can be attributed to inventory. The net realizable value is an estimate of the sales price in the ordinary course of business less an estimate of the costs required in order to execute the sale.

Property and Equipment

Property and equipment are carried at cost or, if acquired through a business combination, at the fair value of the assets as of the acquisition date, less accumulated depreciation and accumulated impairment losses. Expenditures for maintenance and repairs are charged directly to expense when incurred and major improvements are capitalized. Depreciation is recognized using the straight-line method over the estimated useful lives of the related assets as follows:

 

      Range in Years  

Buildings and leasehold improvements

     15 to 40  

Signs

     5 to 15  

Other equipment (primarily office equipment)

     5 to 7  

Computers, software and licenses

     3 to 5  

Motor vehicles

     7  

Fuel equipment

     5 to 30  

 

 

 

F-14


Table of Contents

ARKO Petroleum Corp.

 

NOTES TO COMBINED FINANCIAL STATEMENTS — (Continued)

 

Amortization of leasehold improvements is recorded using the straight-line method based upon the shorter of the remaining terms of the leases including renewal periods that are reasonably assured or the estimated useful lives.

Impairment of Long-lived Assets

The Company reviews its long-lived assets, including property and equipment, right-of-use assets and amortizable intangible assets, for impairment whenever events or circumstances indicate that the carrying amount of an asset may not be recoverable. If a review indicates that the assets will not be recoverable, based on the expected undiscounted net cash flows of the related asset, an impairment loss is recognized to the extent carrying value of the assets exceeds their estimated fair value and the asset’s carrying value is reduced to fair value. Impairment losses related to property and equipment and right-of-use assets of $1.5 million, $2.2 million and $0.4 million were recorded in relation to closed and non-performing sites as an expense within other expenses, net in the combined statements of operations for the years ended December 31, 2024, 2023 and 2022, respectively. No material impairment was recognized for long-lived intangible assets during the years ended December 31, 2024, 2023 or 2022.

Business Combinations

The Company applies the provisions of ASC 805, Business Combinations, and allocates the fair value of purchase consideration to the tangible and intangible assets acquired, and liabilities assumed based on their estimated fair values. When determining the fair values of assets acquired and liabilities assumed, management makes significant estimates and assumptions, especially with respect to intangible assets. The excess of the fair value of purchase consideration over the fair values of these identifiable assets and liabilities is recorded as goodwill. In subsequent periods, the goodwill is measured at cost less accumulated impairment losses.

If, after reassessment, the net of the acquisition-date amounts of the identifiable assets acquired and liabilities assumed exceeds the sum of the consideration transferred, the excess is recognized immediately within other expenses, net in the combined statements of operations as a gain on bargain purchase.

When the consideration transferred in a business combination includes assets or liabilities resulting from a contingent consideration arrangement, the contingent consideration is measured at its acquisition-date fair value and included as part of the consideration transferred in a business combination.

In common-control transactions, any difference between the fair value of purchase consideration and the total net assets recognized by the Company is treated as a capital transaction with Parent and reflected in the combined financial statements as a transfer to Parent.

Goodwill and Intangible Assets

Goodwill represents the excess of cost over fair value of net assets of businesses acquired. For the purpose of impairment testing, goodwill is allocated to each reporting unit (or groups of reporting units) expected to benefit from the synergies of the business combination. Intangible assets acquired in a business combination are recorded at fair value as of the date acquired. Amortization of finite lived

 

 

 

F-15


Table of Contents

ARKO Petroleum Corp.

 

NOTES TO COMBINED FINANCIAL STATEMENTS — (Continued)

 

intangible assets is provided using the straight-line method of amortization over the estimated useful lives of the intangible assets, with a weighted average remaining amortization period as of December 31, 2024, as follows:

 

      Range in Years      Weighted Average
Remaining
Amortization Period
 

Goodwill

     Indefinite life        Indefinite life  

Wholesale fuel supply contracts

     3 to 14        8  

Non-contractual customer relationships

     20        18  

Goodwill is reviewed annually on October 1 for impairment, or more frequently if indicators of impairment exist, such as disruptions in the business, unexpected significant declines in operating results or a sustained market capitalization decline. In the goodwill impairment test, the reporting unit’s carrying amount (including goodwill) and its fair value are compared. If the estimated fair value of a reporting unit is less than its carrying amount, an impairment charge is recognized for the deficit up to the amount of goodwill recorded.

The Company completed the annual impairment analyses for goodwill for the years ended December 31, 2024, 2023 and 2022, and no impairment was recognized.

Non-controlling Interest

These combined financial statements reflect the application of ASC 810, Consolidation, which establishes accounting and reporting standards that require: (i) the ownership interest in subsidiaries held by parties other than the Parent to be clearly identified and presented in the combined balance sheets within net investment, but separate from the Parent’s net investment, (ii) the amount of net income attributable to the Parent and the non-controlling interest to be clearly identified and presented on the face of the combined statements of operations, and (iii) changes in the Parent’s ownership interest while the Parent retains its controlling financial interest in its subsidiary to be accounted for consistently.

A non-controlling interest was previously recorded for the interests owned in the Company’s subsidiary, GPMP, by the seller in the Parent’s 2019 acquisition of convenience stores from a third-party and was classified in the combined statements of changes in net investment as ‘Non-controlling interests.’ Beginning January 2024 and as of December 31, 2024, the Parent, directly and through its wholly owned subsidiary, holds 100% of the limited partnership interests in GPMP (as of December 31, 2023 – 99.8%); therefore, the Business no longer reports a non-controlling interest.

Fair Value Measurements

Fair value is the price that would be received to sell an asset or paid to transfer a liability in an orderly transaction between market participants at the measurement date (exit price). These valuation techniques involve some level of management estimation and judgment, the degree of which is dependent on the item being valued.

Significant estimates of fair value include, among other items, tangible and intangible assets acquired and liabilities assumed through business combinations, certain leases, contingent consideration in business combinations, and financial derivative instruments. The Company also uses fair value measurements to routinely assess impairment of long-lived assets, intangible assets and goodwill.

 

 

 

F-16


Table of Contents

ARKO Petroleum Corp.

 

NOTES TO COMBINED FINANCIAL STATEMENTS — (Continued)

 

Revenue Recognition

Revenue is recognized when control of the promised goods or services is transferred to the customers. This requires the Company to identify contractual performance obligations and determine whether revenue should be recognized at a single point in time or over time, based on when control of goods and services transfers to a customer. Control is transferred to the customer over time if the customer simultaneously receives and consumes the benefits provided by the Company’s performance. If a performance obligation is not satisfied over time, the Company satisfies the performance obligation at a single point in time.

Revenue is recognized in an amount that reflects the consideration to which the Company expects to be entitled in exchange for goods or services.

When the Company satisfies a performance obligation by transferring control of goods or services to the customer, revenue is recognized against contract assets in the amount of consideration to which the Company is entitled. When the consideration amount received from the customer exceeds the amounts recognized as revenue, the Company recognizes a contract liability for the excess.

An asset is recognized related to the costs incurred to obtain a contract (e.g. sales commissions) if the costs are specifically identifiable to a contract, the costs will result in enhancing resources that will be used in satisfying performance obligations in the future and the costs are expected to be recovered. These capitalized costs were approximately $6.7 million and $4.4 million as of December 31, 2024 and 2023, respectively, were recorded as a part of other current assets and other non-current assets on the combined balance sheets, and were amortized on a systematic basis consistent with the pattern of transfer of the goods or services to which such costs relate. Amortization expense for the years ended December 31, 2024, 2023 and 2022 was $1.8 million, $1.4 million and $2.3 million, respectively, and were included in fuel costs in the combined statements of operations. The Company expenses the costs to obtain a contract, as and when they are incurred, in cases where the expected amortization period is one year or less.

The Company recognizes a contract asset when making upfront incentive payments to dealers. Certain of the upfront consideration represents a prepaid incentive, as these payments are not made for distinct services provided by the dealer. Others represent payments for equipment installed at a dealer location. The prepaid incentives were approximately $43.8 million and $37.9 million as of December 31, 2024 and 2023, respectively, were recorded as a part of other current assets and other non-current assets on the combined balance sheets and were amortized as a reduction of revenue over the term of the specific agreement. Amortization expense for the years ended December 31, 2024, 2023 and 2022 was $5.1 million, $4.0 million and $3.0 million, respectively.

The Company evaluates if it is a principal or an agent in a transaction to determine whether revenue should be recorded on a gross or a net basis. In performing this analysis, the Company considers first whether it controls the goods before they are transferred to the customers and if it has the ability to direct the use of the goods or obtain benefits from them. The Company also considers the following indicators: (1) the primary obligor, (2) the latitude in establishing prices and selecting suppliers, and (3) the inventory risk borne by the Company before and after the goods have been transferred to the customer. When the Company acts as principal, revenue is recorded on a gross basis. When the Company acts as agent, revenue is recorded on a net basis.

 

 

 

F-17


Table of Contents

ARKO Petroleum Corp.

 

NOTES TO COMBINED FINANCIAL STATEMENTS — (Continued)

 

Certain fuel and sales taxes are invoiced by fuel suppliers or collected from customers and remitted to governmental agencies either directly, or through suppliers, by the Company. Whether these taxes are presented on a gross or net basis is dependent on whether the Company is acting as a principal or agent in the sales transaction. Fuel excise taxes are presented on a gross basis for fuel sales because the Company is acting as the primary obligor, has pricing latitude, and is also exposed to inventory and credit risks.

Revenue recognition patterns are described below by reportable segment:

Wholesale

 

Ø  

Consignment arrangements—In arrangements of this type, the Company owns the fuel until the date of sale to the ultimate customer by the dealers, and the gross profit generated from the sale of the fuel is allocated between the Company and the dealer based on the terms of the relevant agreement with the dealer. In certain cases, gross profit is split based on a percentage and in others, the Company pays a fixed fee per gallon to the dealer. The Company recognizes revenues on the date of the sale to the ultimate customer (namely, upon dispensing of the fuel by the consumer which is the date of transfer of control, risks and rewards to the ultimate customer).

 

Ø  

Fuel supply arrangements (“Cost-Plus”)—In arrangements of this type, the dealer purchases the fuel from the Company. The Company recognizes revenue upon delivery of the fuel to the dealer which is the date of transfer of ownership of the fuel to the dealer. The sales price to the dealer is determined according to the terms of the relevant agreement with the dealer, which generally includes a stated reference price for the fuel plus the cost of transportation and a margin, with the Company generally retaining any prompt pay discounts and rebates.

Fleet Fueling

 

Ø  

Fuel revenue from cardlock locations—Revenues from the sale of fuel, less applicable discounts, are recognized upon delivery of the fuel to the ultimate customer, which is the point at which control and title are transferred, the customer has accepted the product and the customer has significant risks and rewards of owning the product. The Company typically has a right to payment once control of the product is transferred to the ultimate customer. At third-party cardlock locations, the Company remains the owner of the fuel until the date of sale to the ultimate customer. Transaction prices for these products are typically at market rates for the products at the time of delivery to the ultimate customer. Payment terms require customers to pay shortly after delivery and do not contain significant financing components.

 

Ø  

Commissions on proprietary fuel cards—The Company receives a commission from the sale of fuel using proprietary fuel cards that provide customers access to a nationwide network of fueling sites. The commission is recognized at the time of the sale to the customer.

GPMP

 

Ø  

Fuel revenues from related parties—Revenues from the sale of fuel to substantially all of the Parent’s retail sites are recorded upon delivery of the fuel at the Company’s cost of fuel (including taxes and transportation) plus a fixed margin (currently 5.0 cents per gallon). The sales price to the Parent includes the cost of transportation, with the Parent receiving any prompt pay discounts and rebates.

 

Ø  

Other revenues from related parties—The Company charges a fixed fee to certain of the Parent’s retail sites which are not supplied by the Company.

 

 

 

F-18


Table of Contents

ARKO Petroleum Corp.

 

NOTES TO COMBINED FINANCIAL STATEMENTS — (Continued)

 

Refer to Note 20 for disclosure of the revenue disaggregated by segment and product line, as well as a description of the reportable segment operations.

Fuel Costs

The Company records discounts and rebates received from suppliers as a reduction of inventory cost if the discount or rebate is based upon purchases. Discounts and rebates conditional upon the volume of the purchases or on meeting certain other goals are included in the combined financial statements on a basis relative to the progress toward the goals required to obtain a discount or rebate, as long as receiving the discounts or rebates is reasonably assured and its amount can be reasonably estimated. The estimate of meeting the goals is based, among other things, on contract terms and historical purchases/sales as compared to required purchases/sales.

The Company includes in fuel costs all costs incurred to acquire fuel, including the costs of purchasing and transporting inventory prior to delivery to customers. The Company primarily utilizes third-party carriers to transport fuel inventory to each location. Fuel costs do not include any depreciation of property and equipment as there are no significant amounts that could be attributed to fuel costs. Accordingly, depreciation is separately classified in the combined statements of operations.

Certain upfront amounts paid to the Company by fuel suppliers for renovation and upgrade costs associated with the rebranding of gas stations are presented as a liability and are recorded to operations as a reduction of fuel costs on a straight-line basis relative to the period of the agreement. In the event that the Company does not comply with the conditions of the agreement with the supplier, the Company may be required to repay the unamortized balance of the amount received or grant to the supplier based on the amortization schedule as defined in each applicable agreement. These amounts are classified in other non-current liabilities, except for the current maturity which is classified in other current liabilities.

Total purchases from suppliers who accounted for 10% or more of total purchases for the periods presented were as follows:

 

     For the Year Ended December 31,  
      2024      2023      2022  
     (in thousands)  

Fuel products—Supplier A

   $ 786,868      $ 864,021      $ 974,156  

Fuel products—Supplier B

     782,141        800,932        758,856  

Fuel products—Supplier C

     636,690        708,764        870,982  

Fuel products—Supplier D

     *        565,639        608,660  
 
*   Purchases did not exceed 10% in the period

Environmental Costs

Environmental expenditures related to existing conditions, resulting from past or current operations and from which no current or future benefit is discernible, are expensed. A liability for environmental matters is established when it is probable that an environmental obligation exists and the cost can be reasonably estimated. If there is a range of reasonably estimated costs, the most likely amount will be recorded, or if no amount is most likely, the minimum of the range is used. Related expenditures are charged against the liability. Expenditures that extend the life of the related property or prevent future environmental contamination are capitalized.

 

 

 

F-19


Table of Contents

ARKO Petroleum Corp.

 

NOTES TO COMBINED FINANCIAL STATEMENTS — (Continued)

 

Income Taxes

Income taxes were prepared under the separate return method, consistent with the provisions of ASC 740, Income Taxes, and demonstrate the tax impact on the Company had it not been eligible to be included in a consolidated income tax return with the Parent. The combined financial statement reflected the income tax expense and deferred tax assets or liabilities attributable to the Company.

Current and deferred taxes are recognized in profit or loss, except when they arise from the initial accounting for a business acquisition, in which case the tax effect is included in the accounting for the business acquisition. The current tax is calculated using tax rates that have been enacted or substantively enacted by the balance sheet date. Deferred tax is provided using the asset and liability method on temporary differences arising between the tax bases of assets and liabilities and their carrying amounts. Deferred tax assets are recognized for future tax benefits and credit carryforwards to the extent that it is probable that future taxable profit will be available against which the temporary differences can be utilized. The carrying amount of deferred tax assets is reviewed at each balance sheet date. Deferred tax liabilities are not recognized if the temporary difference arises from the initial recognition of goodwill. Deferred tax liabilities and assets are measured at the tax rates that are expected to apply in the period in which the liability is settled or the asset realized, based on the tax rates (and tax laws) that have been enacted by the end of the reporting periods. After determining the total amount of deferred tax assets, a determination is made as to whether it is more likely than not that some portion of the deferred tax assets will not be realized. If it is determined that a deferred tax asset is not likely to be realized, a valuation allowance is established. Deferred tax assets and deferred tax liabilities are offset if the Company had a legally enforceable right to offset current tax assets against current tax liabilities and the deferred tax relates to the same taxable entity and the same tax authority.

Uncertain tax positions meeting the more likely than not recognition threshold are measured and recognized in the combined financial statements at the largest amount of benefit that has a greater than 50% likelihood of being realized upon settlement.

Cash paid for taxes due during each reporting period was paid by the Parent and settled through equity in alignment with ASC 740.

The Company classifies interest and penalties related to income tax matters as a component of income tax expense in the combined statements of operations.

Derivative Instruments and Hedging Activities

The Company accounts for financial derivative instruments at fair value and applies hedge accounting rules when applicable. The Company utilizes derivative instruments related to ultra-low sulfur diesel to offset changes in the fair value of its firm commitments to purchase diesel fuel that is ultimately delivered to certain of its fleet fueling sites and certain of its dealer locations.

These instruments are accounted for as fair value hedges of a firm commitment upon proper qualification. The Company assesses at inception and on an ongoing basis whether a derivative instrument accounted for as a hedge is highly effective in offsetting changes in the fair value of the hedged item (that is, the unrecognized firm commitment). The gain or loss on the hedging instrument is recognized currently in earnings within fuel costs in the combined statement of operations, for the period

 

 

 

F-20


Table of Contents

ARKO Petroleum Corp.

 

NOTES TO COMBINED FINANCIAL STATEMENTS — (Continued)

 

in which the changes in fair value occur. The gain or loss (that is, the change in fair value) on the hedged item attributable to the hedged risk designated as being hedged adjusts the carrying amount of the related hedged item and is simultaneously recognized in earnings within fuel costs in the combined statements of operations, as an adjustment to the carrying amount of that hedged item (that is, the Company recognizes as assets or liabilities the changes in the fair value of the firm commitment that are attributable to the risk being hedged and that arise while the hedge of the firm commitment exists). When the underlying assets are purchased in accordance with the terms of the hedged firm commitment, the initial cost basis in the acquired assets is adjusted by the amount of the firm commitment that was recognized as an asset or liability under the fair value hedging model. See Note 18 and Note 19 for further information about the Company’s derivatives.

Share-Based Compensation

ASC 718, Compensation—Stock Compensation, requires the cost of all share-based payments to employees to be recognized in the statements of operations and establishes fair value as the measurement objective in accounting for share-based payment arrangements of ARKO. ASC 718 requires the use of a valuation model to calculate the fair value of stock-based awards on the date of grant.

Restricted share units are valued based on the fair market value of the underlying stock on the date of grant. The Company records compensation expense for these awards based on the grant date fair value of the award, recognized ratably over the vesting period of the award. Additionally, certain awards include performance and market conditions. For awards with performance conditions, share-based compensation expense is estimated based on the probable outcome of shares to be awarded adjusted as necessary at each reporting period.

The Company recognizes compensation expense related to stock-based awards with graded vesting on a straight-line basis over the vesting period. The Company’s share-based compensation expense is adjusted for forfeitures when they are incurred.

Employee Benefits

The Parent has a 401(k) retirement plan for the Company’s employees who may contribute up to 75% of eligible wages as defined in the plan, subject to limitations defined in the plan and applicable law. The Parent matches a percentage of employee contributions according to the plan. The Parent has a deferred compensation plan for certain employees who may contribute up to 90% of eligible wages as defined in the plan, subject to limitations defined in the plan and applicable law. The Parent matches a percentage of employee contributions according to the plan. The expense for the Parent’s matching contributions on behalf of the Company’s employees for both of these plans was approximately $0.4 million, $0.3 million and $0.2 million for the years ended December 31, 2024, 2023 and 2022, respectively.

Leases

The Company recorded on the combined balance sheets the right-of-use assets and lease liabilities if the Company or any of its subsidiaries are an obligor of a lease agreement or expected to assume the lease obligation related to a lease arrangement entered into by the Parent. Similarly, the Company has accounted for the subleases as if the Company or any of its subsidiaries are a sublessor of a sublease agreement if it is expected to assume and benefit from the sublease arrangement entered into by the Parent.

 

 

 

F-21


Table of Contents

ARKO Petroleum Corp.

 

NOTES TO COMBINED FINANCIAL STATEMENTS — (Continued)

 

The Company as Lessee

The Company assesses whether a contract is, or contains, a lease at inception of the contract. A contract contains a lease on the basis of whether the Company has the right to control the use of an identified asset for a period of time in exchange for consideration. While assessing whether a contract conveys the right to control the use of an identified asset, the Company assesses whether, throughout the period of use, it has both of the following:

 

Ø  

the right to obtain substantially all of the economic benefits from use of the identified assets; and

 

Ø  

the right to direct the use of the identified asset.

The lease term is the non-cancellable period of a lease together with periods covered by an option to extend the lease if the Company is reasonably certain it will exercise that option.

In assessing the lease term, the Company takes into account extension options that, at initial recognition, it is reasonably certain it will exercise. The likelihood of the exercise of the extension options is examined considering, among other things, the lease payments during the extension periods in relation to the market prices, significant improvements in the leased properties that are expected to have a significant economic benefit during the extension period, actual profitability characteristics and expected profitability of the property, the remaining non-cancellable period, the number of years under the extension periods, location of the leased property and the availability of suitable alternatives.

Because the interest rate implicit in the lease cannot be readily determined, the Company generally utilizes the incremental borrowing rates of the Company. These rates are defined as the interest rates that the Company would have to pay, on the commencement date of the lease, to borrow, over a similar term and with a similar security, the funds necessary to obtain an asset of a similar value to the right-of-use asset in the lease agreement and in a similar economic environment.

Lease payments included in the measurement of the lease liability consist of:

 

Ø  

fixed lease payments (including in-substance fixed payments), including those in extension option periods which are reasonably certain to be exercised;

 

Ø  

variable lease payments that depend on an index, initially measured using the index at the commencement date; and

 

Ø  

the exercise price of purchase options, if the Company is reasonably certain it would exercise the options.

Variable rents that do not depend on an index or rate and which are not in-substance fixed lease payments (for example, payments that are determined as a percentage of sales) are not included in the measurement of the lease liability and the right-of-use asset. The related payments are recognized as an expense in the period in which the event or condition that triggers those payments occurs and are included in site operating expenses in the combined statements of operations.

For variable lease payments that depend on an index or a rate (such as the consumer price index or a market interest rate), on the commencement date, the lease payments were initially measured using the index or rate at the commencement date. The Company does not remeasure the lease liability for changes in future lease payments arising from changes in an index or rate unless the lease liability is remeasured for another reason. Therefore, after initial recognition, such variable lease payments are recognized in statements of operations as they are incurred.

 

 

 

F-22


Table of Contents

ARKO Petroleum Corp.

 

NOTES TO COMBINED FINANCIAL STATEMENTS — (Continued)

 

The Company determines if the lease is an operating lease or a financing lease and recognizes right-of-use assets and lease liabilities for all leases, except for short-term leases (lease term of one year or less) and leases of low value assets. For these leases, the Company recognizes lease expense on a straight-line basis over the lease term.

At the commencement date, the lease liability is measured at the present value of future lease payments that are not paid at that date (not including payments made at the commencement date of the lease), discounted generally using the relevant incremental borrowing rate, and presented as a separate line item in the combined balance sheets. The operating lease liability is subsequently remeasured each period at the present value of future lease payments that are not paid at that date. The financing lease liability is subsequently measured by increasing the carrying amount to reflect interest on the lease liability (using the effective interest method) and by reducing the carrying amount to reflect the lease payments made.

Some of the lease agreements include an increase in the consumer price index coupled with a multiplier and a percentage increase cap effectively assures the cap will be reached each year. The Company determined, based on past experience and consumer price index increase expectations, that these types of variable payments are in-substance fixed payments and such payments are included in the measurement of the lease liabilities as of the date of the initial lease liability measurement.

The Company remeasures the lease liability (and makes corresponding adjustments to the related right-of-use asset) whenever the following occurs:

 

Ø  

the lease term has changed as a result of, among other factors, a change in the assessment of exercising an extension option or a purchase option that results from the occurrence of a significant event or a significant change in circumstances that is within the Company’s control, in which case the lease liability is remeasured by discounting the revised lease payments using a revised discount rate; or

 

Ø  

a lease contract is modified and the lease modification is not accounted for as a separate lease, in which case the lease liability is remeasured by discounting the revised lease payments using a revised discount rate. For lease modifications that decrease the scope of the lease, the lessee recognizes in profit or loss any gain or loss relating to the partial or full termination of the lease.

The right-of-use asset is measured at cost and presented as a separate line item in the combined balance sheets. The cost of the right-of-use asset comprises the initial measurement of the corresponding lease liability, lease payments made at or before the commencement date, and any initial direct costs. In business combinations, the amount is adjusted to reflect favorable or unfavorable terms of the lease relative to market terms. Subsequently, the right-of-use asset under operating leases is measured at the carrying amount of the lease liability, adjusted for prepaid or accrued lease payments, unamortized lease incentives received and accumulated impairment losses. The right-of-use asset under financing leases is measured at cost less accumulated depreciation and accumulated impairment losses.

Whenever the Company incurs an obligation for costs (either on the commencement date or consequently) to dismantle and remove a leased asset, restore the site on which it is located, or restore the underlying asset to the condition required by the terms and conditions of the lease, a provision is recognized. The costs are included in the related right-of-use asset.

 

 

 

F-23


Table of Contents

ARKO Petroleum Corp.

 

NOTES TO COMBINED FINANCIAL STATEMENTS — (Continued)

 

Right-of-use assets under financing leases are depreciated based on the straight-line method over the shorter period of the lease term and the useful life of the underlying asset, with weighted average depreciation periods as follows:

 

      Years  

Leasehold improvements, buildings and real estate assets

     28  

Equipment

     5  

If the lease transfers ownership of the underlying asset to the Company by the end of the lease term or if the cost of the right-of-use asset reflects that the Company will exercise a purchase option, the Company will depreciate the right-of-use asset from the commencement date to the end of the useful life of the underlying asset.

The Company adjusts the right-of-use asset and as a result, the depreciation period in the following periods, if it remeasures the respective lease liability.

The Company as Lessor

Leases for which the Company is a lessor are classified as sales-type, direct financing or operating leases. When the Company is an intermediate lessor, it accounts for the head lease and the sublease as separate contracts. The sublease is classified as a sales-type, direct financing or operating lease by reference to the head lease’s underlying asset.

Whenever the terms of the lease transfer substantially all the risks and rewards incidental to ownership to the lessee, the contract is classified as a sales-type, or direct financing. All other leases are classified as operating leases.

Rental income from operating leases is recognized on a straight-line basis over the term of the relevant lease. For a sublease that is classified as an operating lease, the right-of-use asset related to the head lease or the fixed asset is not derecognized, and the Company continues to depreciate the leased asset over its useful life. Initial direct costs incurred in negotiating and arranging an operating lease are added to the carrying amount of the leased asset and depreciated on a straight-line basis over the lease term. Rental income on leased and subleased property to dealers and other third-parties is recognized on a straight-line basis based upon the term of the tenant’s lease or sublease.

With respect to a lease for which the Company is a lessor and classified as sales-type, or direct financing lease, the Company derecognizes the right-of-use asset related to the head lease or the underlying asset and recognizes a net investment in the lease. For a sales-type lease, the lessor recognizes any selling profit or loss and initial direct costs (if applicable) at the commencement date. For a direct financing lease, the lessor recognize any selling loss immediately and defers the initial direct costs and selling profit within the net investment in the lease. Income from the lease is recognized based on the interest income from the net investment over the lease term.

New Accounting Pronouncements

Segment Reporting—In November 2023, the Financial Accounting Standards Board (“FASB”) issued Accounting Standards Update (“ASU”) No. 2023-07, Segment Reporting (topic 280): Improvements to

 

 

 

F-24


Table of Contents

ARKO Petroleum Corp.

 

NOTES TO COMBINED FINANCIAL STATEMENTS — (Continued)

 

Reportable Segment Disclosures. The amendments improve reportable segment disclosure requirements, primarily through enhanced disclosures about significant segment expenses. In addition, the amendments enhance interim disclosure requirements, clarify circumstances in which an entity can disclose multiple segment measures of profit or loss, provide new segment disclosure requirements for entities with a single reportable segment, and contain other disclosure requirements. The enhanced segment disclosure requirements apply retrospectively to all prior periods presented in the financial statements. The amendments in ASU 2023-07 are effective for annual periods beginning January 1, 2024, and interim periods beginning on January 1, 2025 for the Company. The Company has adopted this standard for its combined financial statements.

New Accounting Pronouncements Not Yet Adopted and Certain Legislation

Expense Disaggregation Disclosures—In November 2024, the FASB issued ASU 2024-03, Income Statement—Reporting Comprehensive Income—Expense Disaggregation Disclosures (Subtopic 220-40): Disaggregation of Income Statement Expenses, which requires additional disclosure of the nature of expenses included in the income statement. The standard requires disclosures about specific types of expenses included in the expense captions presented in the income statement. This ASU is effective for fiscal years beginning after December 15, 2026, and interim periods beginning after December 15, 2027, with early adoption permitted. The requirements should be applied on a prospective basis while retrospective application is permitted. The Company is currently evaluating the impact that the adoption of this standard will have on its disclosures.

Income Taxes—In December 2023, the FASB issued a new standard to improve income tax disclosures. The guidance requires disclosure of disaggregated income taxes paid, prescribes standardized categories for the components of the effective tax rate reconciliation, and modifies other income tax-related disclosures. The standard will be effective for annual periods beginning January 1, 2025, with early adoption permitted. The Company is currently assessing the impact of adopting this standard on its income tax disclosures.

One Big Beautiful Bill Act—On July 4, 2025, the One Big Beautiful Bill Act (“OBBBA”) was enacted in the U.S. The OBBBA includes significant provisions, such as the permanent extension of certain expiring provisions of the 2017 U.S. Tax Cuts and Jobs Act, modifications to the international tax framework and the restoration of favorable tax treatment for certain business provisions. The legislation has multiple effective dates, with certain provisions effective in 2025 and others implemented through 2027. The Company is currently assessing the OBBBA’s impact on its future financial statements.

3. Acquisitions

SpeedyQ Acquisition

On April 9, 2024, the Parent acquired certain assets from a third-party, including 21 SpeedyQ Markets gas stations and nine additional landbank sites located in Michigan (the “SpeedyQ Acquisition”). At the closing, the Company paid $6.0 million, financed with the Capital One Line of Credit (as defined in Note 11 below), for the right to supply fuel to the sites, which sites were added to the existing distribution agreement with the Parent with a 10 year term for the newly added sites. As the SpeedyQ Acquisition was a common-control transaction with the Parent and the Company did not recognize any identifiable net assets in the acquisition, for accounting purposes, the $6.0 million consideration paid by the Company was treated as a capital transaction with Parent and reflected in the combined financial statements as a transfer to Parent.

 

 

 

F-25


Table of Contents

ARKO Petroleum Corp.

 

NOTES TO COMBINED FINANCIAL STATEMENTS — (Continued)

 

Transit Energy Group, LLC

On March 1, 2023, the Parent completed the acquisition of certain assets from Transit Energy Group, LLC and certain of its affiliated entities (collectively, “TEG”) pursuant to a purchase agreement entered on September 9, 2022, as amended (the “TEG Purchase Agreement”), including (i) 135 gas stations, (ii) fuel supply rights to 181 dealer locations, (iii) a commercial, government, and industrial business, including certain bulk plants, and (iv) certain distribution and transportation assets, all in the southeastern U.S. (the “TEG Acquisition”). At the closing, the Company also purchased the right to supply fuel to the retail sites, which sites were added to the existing distribution agreement with the Parent with a 10 year term for the newly added sites. The purchase price for the TEG Acquisition was, as of closing, approximately $370 million, plus the value of inventory at the closing, of which $50 million was to be deferred and payable in two annual payments of $25 million (the “Installment Payments”), which the Parent was entitled to elect to pay in either cash or, subject to the satisfaction of certain conditions, shares of ARKO common stock, on the first and second anniversaries of the closing. The Company agreed to pay a portion of the Installment Payments. As a result, at the closing, the Company recorded a liability of approximately $40 million related to the Installment Payments. In total, the Company paid approximately $147 million for the TEG Acquisition, of which $55.0 million was financed with the Capital One Line of Credit.

Blue Owl under the Parent’s Program Agreement (each as defined in Note 7) paid the balance of the non-deferred purchase price for fee simple ownership in 104 sites. At the closing, pursuant to the Program Agreement, the Parent entered into a master lease with Blue Owl for the sites Blue Owl acquired in the transaction under customary lease terms. For accounting purposes, the transaction with Blue Owl was treated as a sale-leaseback. Because the sale-leaseback was off-market, a financial liability was recorded, resulting in interest expense recognized over the lease term. Additionally, right-of-use assets and operating lease liabilities were recorded in connection with the operating lease, after reducing for accounting purposes from the contractual lease payments the amount attributable to the repayment of the additional financing.

The TEG Acquisition was considered a common-control transaction with the Parent, therefore, for accounting purposes, $47.9 million out of the consideration paid by the Company was treated as a capital transaction with Parent and reflected in the combined financial statements as a transfer to Parent.

Pursuant to the TEG Purchase Agreement, on March 1, 2024, ARKO issued shares of ARKO common stock to TEG in respect of the first Installment Payment (the “First Installment Shares”).

On March 26, 2024, the Parent and TEG entered into a second amendment to the TEG Purchase Agreement (the “TEG Purchase Agreement Amendment”), pursuant to which, in full satisfaction of all Installment Payments, (i) the Parent repurchased the First Installment Shares from TEG for an aggregate purchase price of approximately $19.3 million in cash, and (ii) the Company paid to TEG an additional amount in cash equal to approximately $17.2 million in satisfaction of the Company’s portion of the second Installment Payment, which would have otherwise been due on March 1, 2025. The aggregate amount of $36.5 million was financed with the Capital One Line of Credit. The TEG Purchase Agreement Amendment additionally terminated TEG’s indemnity obligations under the TEG Purchase Agreement and extended the transition services agreement entered into between the Parent and TEG. As a result of this transaction, the Company recorded a net gain of approximately $3.4 million, which was recorded as a component of interest and other financial income in the combined statement of operations for the year ended December 31, 2024.

 

 

 

F-26


Table of Contents

ARKO Petroleum Corp.

 

NOTES TO COMBINED FINANCIAL STATEMENTS — (Continued)

 

The Business includes the assets and rights acquired in the TEG Acquisition, other than the acquired gas stations, which comprise a portion of the Parent’s operations (the “TEG Business”). The amounts allocated in the combined financial statements were as follows:

 

      Amount
(in thousands)
 

Fair value of consideration transferred:

  

Cash (investment from Parent)

   $ 21,913  

Liability resulting from deferred purchase price

     39,872  

Capital One Line of Credit

     55,000  

Consideration provided by Blue Owl

     30,624  
  

 

 

 
     147,409  
  

 

 

 

Transfer to Parent

     (47,866
  

 

 

 

Total consideration

   $ 99,543  
  

 

 

 

Assets acquired and liabilities:

  

Inventory

   $ 3,168  

Other assets

     118  

Property and equipment, net

     51,186  

Intangible assets

     16,400  

Right-of-use assets under operating leases

     7,082  

Environmental receivables

     1,289  

Deferred tax asset

     15,490  
  

 

 

 

Total assets

     94,733  

Other liabilities

     (492

Environmental liabilities

     (1,394

Asset retirement obligations

     (3,659

Operating leases

     (5,449
  

 

 

 

Total liabilities

     (10,994

Total identifiable net assets

     83,739  
  

 

 

 

Goodwill

   $ 15,804  
  

 

 

 

Transfer to Parent, net

   $ (25,953

Capital One Line of Credit

     55,000  

Consideration provided by Blue Owl

     30,624  
  

 

 

 

Net cash outflow

   $ 59,671  
  

 

 

 

The Company included identifiable tangible and intangible assets and identifiable liabilities at their respective fair values based on the information available to the Company’s management on the TEG Acquisition closing date, including, among other things, a valuation performed by external consultants. Specifically, the valuation of the wholesale fuel supply contracts was performed by an external consultant using the income approach with a weighted average discount rate of 10.5%. The useful life of the wholesale fuel supply contracts on the date of acquisition was 10 years.

 

 

 

F-27


Table of Contents

ARKO Petroleum Corp.

 

NOTES TO COMBINED FINANCIAL STATEMENTS — (Continued)

 

As a result of the accounting treatment of the TEG Acquisition, the Company recorded goodwill of approximately $15.8 million attributable to the opportunity to add significant volume to the Business, all of which was allocated to the GPMP segment. None of the goodwill recognized is tax deductible for U.S. income tax purposes.

Acquisition-related costs of approximately $1.1 million and $0.5 million have been excluded from the consideration transferred and have been recognized as an expense within other expenses, net in the combined statements of operations for the years ended December 31, 2023 and 2022, respectively. No acquisition-related costs were recognized for the year ended December 31, 2024.

Results of operations for the TEG Business for the period subsequent to the acquisition closing date have been included in the combined statement of operations for the year ended December 31, 2023. For the period from the TEG Acquisition closing date through December 31, 2023, the Company recognized $659.4 million in revenues and $1.2 million of net loss related to the TEG Business.

WTG Fuels Holdings, LLC

On June 6, 2023, the Parent completed the acquisition of certain assets from WTG Fuels Holdings, LLC and certain other sellers party thereto (collectively, “WTG”) pursuant to an asset purchase agreement entered into by the Parent on December 6, 2022, including (i) 24 Uncle’s gas stations located across Western Texas, and (ii) 68 proprietary GASCARD-branded cardlock sites and 43 private cardlock sites for fleet fueling operations located in Western Texas and Southeastern New Mexico (the “WTG Acquisition”). At the closing, the Company purchased the right to supply fuel to the retail sites, which sites were added to the existing distribution agreement with the Parent with a 10 year term for the newly added sites.

The purchase price for the WTG Acquisition was approximately $140.0 million, plus the value of inventory at the closing. The Company paid approximately $84 million of the purchase price in cash, including the value of inventory and other closing adjustments, of which $19.2 million was financed with the Capital One Line of Credit. Blue Owl, under the Program Agreement, paid the balance of the purchase price for fee simple ownership in 33 properties. At the closing, pursuant to the Program Agreement, the Parent entered into master leases with Blue Owl for the sites Blue Owl acquired in the transaction under customary lease terms. For accounting purposes, the transaction with Blue Owl was treated as a sale-leaseback. Because the sale-leaseback was off-market, a financial liability was recorded, resulting in interest expense recognized over the lease term. Additionally, right-of-use assets and operating lease liabilities were recorded in connection with the operating lease, after reducing for accounting purposes from the contractual lease payments the amount attributable to the repayment of the additional financing.

The WTG Acquisition was considered a common-control transaction with the Parent, therefore, for accounting purposes, $7.8 million out of the consideration paid by the Company was treated as a capital transaction with Parent and reflected in the combined financial statements as a transfer to Parent.

 

 

 

F-28


Table of Contents

ARKO Petroleum Corp.

 

NOTES TO COMBINED FINANCIAL STATEMENTS — (Continued)

 

The Business includes the assets and rights acquired in the WTG Acquisition, other than the acquired gas stations, which comprise a portion of the Parent’s operations (the “WTG Business”). The amounts allocated in the combined financial statements were as follows:

 

     Amount  
     (in thousands)  

Fair value of consideration transferred:

  

Cash (investment from Parent)

   $ 13,421  

Capital One Line of Credit

     19,200  

Consideration provided by Blue Owl

     51,188  
  

 

 

 
     83,809  
  

 

 

 

Transfer to Parent

     (7,755
  

 

 

 

Total consideration

   $ 76,054  
  

 

 

 

Assets acquired and liabilities:

  

Inventory

   $ 3,298  

Property and equipment, net

     52,940  

Intangible assets

     13,470  

Right-of-use assets under operating leases

     1,054  

Environmental receivables

     3  

Deferred tax asset

     2,928  
  

 

 

 

Total assets

     73,693  

Environmental liabilities

     (101

Asset retirement obligations

     (5,456

Operating leases

     (1,271
  

 

 

 

Total liabilities

     (6,828

Total identifiable net assets

     66,865  
  

 

 

 

Goodwill

   $ 9,189  
  

 

 

 

Consideration paid in cash (investment from Parent, net)

   $ 5,666  

Capital One Line of Credit

     19,200  

Consideration provided by Blue Owl

     51,188  
  

 

 

 

Net cash outflow

   $ 76,054  
  

 

 

 

The Company included identifiable tangible and intangible assets and identifiable liabilities at their respective fair values based on the information available to the Company’s management on the WTG Acquisition closing date, including, among other things, a valuation performed by external consultants. The useful life of the customer relationships related to the proprietary cardlock sites and the proprietary fuel cards that give customers access to a nationwide network of fueling sites was estimated at 20 years. The useful life of the wholesale fuel supply contracts to third party dealers was estimated at three years and the useful life of the wholesale fuel supply contracts to the retail sites was estimated at 10 years.

As a result of the accounting treatment of the WTG Business, the Company recorded goodwill of approximately $9.2 million attributable to the opportunity to add significant volume to the Business, all of which was allocated to the GPMP segment. None of the goodwill recognized is tax deductible for U.S. income tax purposes.

 

 

 

F-29


Table of Contents

ARKO Petroleum Corp.

 

NOTES TO COMBINED FINANCIAL STATEMENTS — (Continued)

 

Acquisition-related costs of approximately $1.1 million and $0.3 million have been excluded from the consideration transferred and have been recognized as an expense within other expenses, net in the combined statements of operations for the years ended December 31, 2023 and 2022, respectively. No acquisition-related costs were recognized for the year ended December 31, 2024.

Results of operations for the WTG Business for the period subsequent to the acquisition closing date have been included in the combined statement of operations for the year ended December 31, 2023. For the period from the WTG Acquisition closing date through December 31, 2023, the Company recognized $89.7 million in revenues and $0.9 of net income related to the WTG Acquisition.

Quarles Acquisition

On July 22, 2022, the Company consummated its acquisition from Quarles Petroleum, Incorporated of certain assets (the “Quarles Acquisition”), including 121 proprietary Quarles-branded cardlock sites and 63 third-party cardlock sites for fleet fueling operations, and 46 dealer locations, including certain lessee-dealer sites.

The total consideration for the Quarles Acquisition was approximately $170 million plus the value of inventory on the closing date, subject to customary closing adjustments. The Company financed $40 million of the purchase price with the Capital One Line of Credit, and Blue Owl, under the Program Agreement, paid approximately $129.3 million of the consideration in exchange for fee simple ownership in 39 sites. At the closing, pursuant to the Program Agreement, the Company amended one of its master leases with Blue Owl to add the sites Blue Owl acquired in the transaction under customary lease terms. For accounting purposes, the transaction with Blue Owl was treated as a sale-leaseback. Because the sale-leaseback was off-market, a financial liability of $20.2 million was recorded, resulting in interest expense recognized over the lease term. Additionally, right-of-use assets and operating lease liabilities of approximately $61.6 million were recorded in connection with the operating lease, after reducing for accounting purposes from the contractual lease payments the amount attributable to the repayment of the additional financing.

The details of the Quarles Acquisition were as follows:

 

     Amount  
     (in thousands)  

Fair value of consideration transferred:

  

Cash (investment from Parent)

   $ 14,847  

Capital One Line of Credit

     40,000  

Liability resulting from contingent consideration

     826  

Consideration provided by Blue Owl

     129,316  
  

 

 

 

Total consideration

   $ 184,989  
  

 

 

 

 

 

 

F-30


Table of Contents

ARKO Petroleum Corp.

 

NOTES TO COMBINED FINANCIAL STATEMENTS — (Continued)

 

     Amount  
     (in thousands)  

Assets acquired and liabilities:

  

Inventory

   $ 12,300  

Other assets

     1,181  

Property and equipment, net

     146,055  

Right-of-use assets under operating leases

     32,916  

Intangible assets

     30,010  

Environmental receivables

     8  
  

 

 

 

Total assets

     222,470  

Other liabilities

     (1,168

Environmental liabilities

     (316

Asset retirement obligations

     (5,195

Operating leases

     (30,802
  

 

 

 

Total liabilities

     (37,481

Total identifiable net assets

     184,989  
  

 

 

 

Goodwill

   $ —   
  

 

 

 

Consideration paid in cash (investment from Parent)

   $ 14,847  

Capital One Line of Credit

     40,000  

Consideration provided by Blue Owl

     129,316  
  

 

 

 

Net cash outflow

   $ 184,163  
  

 

 

 

The Company included identifiable tangible and intangible assets and identifiable liabilities at their respective fair values based on the information available to the Company’s management on the Quarles Acquisition closing date, including, among other things, a valuation performed by external consultants. The useful life of the wholesale fuel supply contracts was 4.3 years, the useful life of the contracts related to the third-party cardlock sites was two years, and the useful life of the customer relationships related to the proprietary cardlock sites and the proprietary fuel cards that give customers access to a nationwide network of fueling sites was 20 years.

The Company’s accounting treatment of the Quarles Acquisition resulted in no goodwill being recorded.

Acquisition-related costs of approximately $0.2 million and $2.3 million have been excluded from the consideration transferred and have been recognized as an expense within other expenses, net in the combined statements of operations for the years ended December 31, 2023 and 2022, respectively. No acquisition-related costs were recognized for the year ended December 31, 2024.

Results of operations for the Quarles Acquisition for the period subsequent to the acquisition closing date have been reflected in the combined statement of operations for the year ended December 31, 2022. For the period from the Quarles Acquisition closing date through December 31, 2022, the Company recognized $317.2 million in revenues and $13.7 million in net income related to the Quarles Acquisition.

 

 

 

F-31


Table of Contents

ARKO Petroleum Corp.

 

NOTES TO COMBINED FINANCIAL STATEMENTS — (Continued)

 

Pride Convenience Holdings, LLC Acquisition

On December 6, 2022, the Parent acquired all of the issued and outstanding membership interests in Pride Convenience Holdings, LLC, which operated 31 gas stations in Connecticut and Massachusetts (the “Pride Acquisition”), pursuant to its purchase agreement with Pride Parent, LLC. At the closing, the Company paid $20.0 million, financed with the Capital One Line of Credit, for the right to distribute fuel to the retail sites acquired in Connecticut, which sites were added to the existing distribution agreement with the Parent with a 10 year term for the newly added sites, and the right to charge a fixed fee to retail sites acquired in Massachusetts, which sites purchase fuel directly from third-party suppliers. As the Pride Acquisition was a common-control transaction with the Parent and the Company did not recognize any identifiable net assets in the acquisition, for accounting purposes, the $20.0 consideration paid by the Company was treated as a capital transaction with Parent and reflected in the combined financial statements as a transfer to Parent.

Impact of Business Combinations (unaudited)

The unaudited supplemental pro forma financial information presented below was prepared based on the historical information of the Company and the acquired operations and gives pro forma effect to the TEG Acquisition, WTG Acquisition and Quarles Acquisition described above using the assumption that such acquisitions had occurred on January 1, 2022. The unaudited supplemental pro forma financial information does not give effect to the potential impact of current financial conditions, any anticipated synergies, operating efficiencies or cost savings that resulted, or may have resulted, from the acquisitions or any integration costs. The unaudited pro forma financial information is not necessarily indicative of what the actual results of operations would have been had these business combinations occurred on January 1, 2022 nor is it indicative of future results.

 

     For the Year Ended December 31,  
      2024      2023      2022  
     (unaudited)  
     (in thousands)  

Total revenue

   $ 6,367,739      $ 7,263,328      $ 8,823,053  

Net income

     40,217        41,906        64,652  

4. Trade Receivables, Net

Trade receivables consisted of the following:

 

     As of December 31,  
      2024      2023  
     (in thousands)  

Credit card receivables

   $ 22,786      $ 43,700  

Fleet fueling customer credit accounts receivable, net

     38,404        44,705  

Dealers credit accounts receivable, net

     26,995        31,781  
  

 

 

    

 

 

 

Total trade receivables, net

   $ 88,185      $ 120,186  
  

 

 

    

 

 

 

 

 

 

F-32


Table of Contents

ARKO Petroleum Corp.

 

NOTES TO COMBINED FINANCIAL STATEMENTS — (Continued)

 

An allowance for credit losses is provided based on management’s evaluation of outstanding accounts receivable. The Company had reserved $1.7 million and $1.6 million for uncollectible fleet fueling customers, dealers and customer credit accounts receivable as of December 31, 2024 and 2023, respectively.

5. Other Current Assets

Other current assets consisted of the following:

 

     As of December 31,  
      2024      2023  
     (in thousands)  

Vendor receivables

   $ 10,402      $ 11,576  

Contract assets related to incentive payments to dealers

     6,250        4,648  

Sales commissions and other prepaid expenses

     2,188        1,559  

Environmental receivables

     239        183  

Income tax receivable

     116        40  

Other current assets

     9,979        8,242  
  

 

 

    

 

 

 

Total other current assets

   $ 29,174      $ 26,248  
  

 

 

    

 

 

 

Rebate receivables from fuel suppliers are typically collected within one to 12 months.

6. Other Non-Current Assets

Other non-current assets consisted of the following:

 

     As of December 31,  
      2024      2023  
     (in thousands)  

Contract assets related to incentive payments to dealers

   $ 37,583      $ 33,215  

Sales commissions and other prepaid expenses

     5,763        3,984  

Environmental receivables

     1,172        1,083  

Other non-current assets

     1,021        421  
  

 

 

    

 

 

 

Total other non-current assets

   $ 45,539      $ 38,703  
  

 

 

    

 

 

 

7. Property and Equipment, Net

Property and equipment consisted of the following:

 

     As of December 31,  
      2024     2023  
     (in thousands)  

Land

   $ 60,597     $ 53,550  

Buildings and leasehold improvements

     58,143       44,951  

Equipment

     186,711       146,910  

Accumulated depreciation

     (107,415     (66,143
  

 

 

   

 

 

 

Total property and equipment, net

   $ 198,036     $ 179,268  
  

 

 

   

 

 

 

 

 

 

F-33


Table of Contents

ARKO Petroleum Corp.

 

NOTES TO COMBINED FINANCIAL STATEMENTS — (Continued)

 

As of December 31, 2024 and 2023, the table above included $117.7 million and $79.8 million, respectively, of property and equipment leased to others.

Depreciation expense was $24.4 million, $23.2 million and $14.9 million for the years ended December 31, 2024, 2023 and 2022, respectively.

Standby Real Estate Program

On May 3, 2021, the Parent entered into a standby real estate purchase, designation and lease program agreement with Blue Owl Real Estate Fund VI OP LP (f/k/a Oak Street Real Estate Capital Fund VI OP, LP) and certain of its affiliates (collectively, “Blue Owl”), which has been amended on several occasions (as amended, the “Program Agreement”).

Under and subject to the terms of the Program Agreement, from May 2, 2023 through September 30, 2025, subject to certain early termination events, Blue Owl agreed to purchase up to $1.0 billion of convenience store and gas station real property, cardlock locations and, subject to Blue Owl’s consent, other types of real property that GPM or an affiliate thereof may acquire, including in connection with the Parent’s acquisitions of businesses from third-parties (each, a “Property”). In March 2025, the Program Agreement terminated in accordance with its terms.

Pursuant to the Program Agreement, upon any acquisition of a Property by Blue Owl, or an affiliate thereof, the Parent, or an affiliate thereof, entered into a triple-net lease agreement with Blue Owl or such affiliate pursuant to which the Parent or such affiliate leases such Property from Blue Owl or such affiliate based upon commercial terms contained in the Program Agreement. The purchase price for any Property was similarly subject to commercial terms agreed upon by the Parent and Blue Owl in the Program Agreement and if in connection with the acquisition of convenience stores and gas stations from third-parties, consistent with the agreed upon purchase price or designation rights with the seller of the real estate.

8. Goodwill and Intangible Assets

Goodwill

The Company reports revenue and operating results for its reportable segments: wholesale, fleet fueling and GPMP (see Note 20 for a description of these segments). The following summarizes the activity in goodwill, by segment:

 

     GPMP  
     (in thousands)  

Beginning balance, January 1, 2023

   $ 51,694  

Goodwill attributable to acquisitions during the year

     24,993  
  

 

 

 

Ending balance, December 31, 2023

   $ 76,687  
  

 

 

 

Ending balance, December 31, 2024

   $ 76,687  
  

 

 

 

 

 

 

F-34


Table of Contents

ARKO Petroleum Corp.

 

NOTES TO COMBINED FINANCIAL STATEMENTS — (Continued)

 

Intangible Assets, Net

Intangible assets consisted of the following:

 

     As of December 31,  
      2024     2023  
     (in thousands)  

Wholesale fuel supply agreements

   $ 219,082     $ 219,082  

Non-contractual customer relationships

     38,520       38,520  

Other intangibles

     510       510  

Accumulated amortization – Wholesale fuel supply agreements

     (78,339     (59,349

Accumulated amortization – Non-contractual customer relationships

     (4,100     (2,174

Accumulated amortization – Other intangibles

     (510     (361
  

 

 

   

 

 

 
   $ 175,163     $ 196,228  
  

 

 

   

 

 

 

Amortization expense related to definite lived intangible assets was $21.1 million, $20.6 million and $17.3 million for the years ended December 31, 2024, 2023 and 2022, respectively.

Estimated amortization expense for each of the next five years and thereafter is expected to be as follows:

 

Future Amortization Expense    Amount  
     (in thousands)  

2025

   $ 20,839  

2026

     20,708  

2027

     19,765  

2028

     19,765  

2029

     19,765  

Thereafter

     74,321  
  

 

 

 
   $ 175,163  
  

 

 

 

9. Other Current Liabilities

The components of other current liabilities were as follows:

 

     As of December 31,  
      2024      2023  
     (in thousands)  

Accrued employee costs

   $ 1,493      $ 1,625  

Fuel and other taxes

     17,774        19,768  

Accrued expenses

     16,461        13,903  

Accrued insurance liabilities

     1,630        1,245  

Environmental liabilities

     566        598  

Deferred vendor income

     7,125        5,444  

Liabilities resulting from Additional Consideration and Contingent Consideration

     5,601        5,524  

Deferred payments related to acquisitions (see Note 3)

     —         21,529  

Financial liabilities

     914        782  

Other accrued liabilities

     2,386        1,762  
  

 

 

    

 

 

 

Total other current liabilities

   $ 53,950      $ 72,180  
  

 

 

    

 

 

 

 

 

 

F-35


Table of Contents

ARKO Petroleum Corp.

 

NOTES TO COMBINED FINANCIAL STATEMENTS — (Continued)

 

Additional Consideration and Contingent Consideration

Part of the consideration payable to the sellers in the Parent’s acquisition of the business of Empire Petroleum Partners, LLC (“Empire”) in 2020 was as follows:

 

 

On each of the first five anniversaries of October 6, 2020, the Empire sellers will be paid an amount of $4.0 million (total of $20.0 million) (the “Additional Consideration”). If the Empire sellers are entitled to amounts on account of the Contingent Consideration (as defined below), these amounts will initially be applied to accelerate payments on account of the Additional Consideration. For the years ended December 31, 2024, 2023 and 2022, the Company paid the Empire sellers $4.0 million, $4.0 million and $6.1 million of Additional Consideration, respectively.

 

 

An amount of up to $45.0 million (the “Contingent Consideration”) will be paid to the Empire sellers according to mechanisms set forth in the Empire purchase agreement, with regard to the occurrence of the certain events during the five years following October 6, 2020. The measurement and payment of the Contingent Consideration will be made once a year.

Financial Liabilities

The current and non-current portions of financial liabilities were related to off-market sale-leaseback transactions with Blue Owl related to the acquisitions of TEG and WTG in 2023 and to the Quarles Acquisition in 2022.

10. Other Non-current Liabilities

The components of other non-current liabilities were as follows:

 

     As of December 31,  
      2024      2023  
     (in thousands)  

Environmental liabilities

   $ 2,192      $ 2,072  

Deferred vendor income

     29,198        27,481  

Liabilities resulting from Additional Consideration and Contingent Consideration

     —         3,514  

Deferred payments related to acquisitions (see Note 3)

     —         20,315  

Financial liabilities (see Note 9)

     40,469        35,044  

Dealer deposits

     10,778        7,947  

Other non-current liabilities

     1,817        —   
  

 

 

    

 

 

 

Total other non-current liabilities

   $ 84,454      $ 96,373  
  

 

 

    

 

 

 

11. Debt

The components of debt were as follows:

 

     As of December 31,  
      2024     2023  
     (in thousands)  

M&T debt

   $ 6,237     $ 5,782  

Capital One Line of Credit

     375,951       332,027  
  

 

 

   

 

 

 

Total debt, net

   $ 382,188     $ 337,809  
  

 

 

   

 

 

 

Less current portion

     (1,277     (920
  

 

 

   

 

 

 

Total long-term debt, net

   $ 380,911     $ 336,889  
  

 

 

   

 

 

 

 

 

 

F-36


Table of Contents

ARKO Petroleum Corp.

 

NOTES TO COMBINED FINANCIAL STATEMENTS — (Continued)

 

Financing Agreements

 

Type of financing  

Original

principal

amount of
financing

  Financing payment
terms
  Interest rate   Interest
rate as of
December 31,
2024
  Amount
financed as of
December 31,
2024
(in thousands)
  Balance as of
December 31,
2024
(net of
deferred
financing
costs)
(in thousands)
GPM Empire, LLC
M&T Term Loans   $49.5 million   Original principal attributable to the Business of $4.6 million is paid in equal monthly installments based on a 15-year amortization schedule with a balance due on the maturity date of June 10, 2026.   SOFR (as defined in the agreement) plus 3.00%   7.74%   Attributable to the Business: $3,487   Attributable to the Business: $3,466
M&T Equipment Line of Credit  

Up to $45 million

 

Original principal attributable to the Business of $3.8 million is being paid in equal monthly principal installments with the balance due on various maturity dates through September 2028.

 

Each additional equipment loan tranche borrowed will have a term of up to five years from the date it is advanced.

 

Fixed rate of 6.90% or SOFR (as defined in the agreement) plus 2.75%

 

6.90%
to
7.38%

 

Attributable to the Business: $2,778

 

Attributable to the Business: $2,771

 

 

 

F-37


Table of Contents

ARKO Petroleum Corp.

 

NOTES TO COMBINED FINANCIAL STATEMENTS — (Continued)

 

Type of financing  

Original

principal

amount of
financing

  Financing payment
terms
  Interest rate   Interest
rate as of
December 31,
2024
    Amount
financed as of
December 31,
2024
(in thousands)
  Balance as of
December 31,
2024
(net of
deferred
financing
costs)
(in thousands)
PNC Line of Credit   Up to $140 million   Maturity date of December 22, 2027.  

For revolving advances that are Term SOFR Loans: SOFR Adjusted plus Term SOFR (as defined in the agreement) plus 1.25% to 1.75%

 

For revolving advances that are domestic rate loans: Alternate Base Rate (as defined in the agreement) plus 0% to 0.5%

 

Every quarter, the margin rates are updated based on the quarterly average undrawn availability of the line of credit.

 

Unused fee - 0.375% or 0.25% if usage is 25% or more

    5.68%     None   None
GPMP
Capital One Line of Credit  

Up to $800 million

 

The full amount of the principal is due on the maturity date of May 5, 2028.

 

For SOFR Loans: Adjusted Term SOFR (as defined in the agreement) plus 2.25% to 3.25%

 

For alternate base rate loans: Alternate Base Rate (as defined in the agreement) plus 1.25% to 2.25%

 

The margin is determined according to a formula that depends on GPMP’s leverage.

 

Unused fee ranges from 0.3% to 0.50%

 

 

7.43%

 

 

$380,800

 

No borrowings under the Alternate Base rate

 

$418,700 unused

 

$375,951

           

 

Total

            $382,188
           

 

 

 

 

F-38


Table of Contents

ARKO Petroleum Corp.

 

NOTES TO COMBINED FINANCIAL STATEMENTS — (Continued)

 

M&T Bank Credit Agreement

The Parent has a credit agreement with M&T Bank, of which certain of the Company’s subsidiaries are co-borrowers. This credit agreement provides a line of credit for up to $45.0 million to purchase equipment on or before September 2026, which may be borrowed in tranches, of which, as of December 31, 2024, $2.8 million outstanding was attributable to the Business. Additionally, this credit agreement originally provided for an aggregate original principal amount of $49.5 million of real estate loans (the “M&T Term Loans”), of which, as of December 31, 2024, $3.5 million principal amount outstanding was attributable to the Business. As of December 31, 2024, approximately $29.1 million remained available under the Parent’s equipment line of credit.

Each additional equipment loan tranche under such credit agreement will have a term of up to five years from the date it is advanced, payable in equal monthly payments of principal plus interest of SOFR (as defined in the agreement) plus 2.75%. The M&T Term Loans bear interest at SOFR Adjusted (as defined in the agreement) plus 2.75% to 3.00% (depending on the loan), mature in June 2026 or November 2028 (depending on the loan) and are payable in monthly installments based on a fifteen-year amortization schedule, with the balance of each loan payable at maturity.

On May 13, 2025, the Parent entered into an amendment to its credit agreement with M&T Bank to increase the aggregate original principal amount of the M&T Term Loans from $49.5 million to $83.7 million. The additional $34.2 million principal amount of the M&T Term Loans, of which $5.1 million was attributable to the Business, matures in May 2030 and is payable in monthly installments based on a fifteen-year amortization schedule, with the balance of the loan payable at maturity, and bears interest at SOFR plus 2.25%. The M&T Term Loans are secured by the real property of 78 sites acquired with the proceeds of such loans and certain other properties, including real property of 21 of 22 sites that the Parent acquired in the second quarter of 2025 for aggregate consideration of $22.4 million, of which five sites are attributable to the Business.

In connection with the amendment, the existing M&T Term Loans outstanding as of the date of such amendment began to accrue interest at SOFR plus 2.25%, the interest rate applicable to any M&T Term Loans incurred following the date of such amendment, and the borrowings under the M&T line of credit for purchases of equipment began to accrue interest, at the Parent’s discretion, at either a fixed rate based on M&T Bank’s five-year cost of funds as of the applicable date of each tranche plus 2.25% or a floating rate at SOFR plus 2.25%.

The Parent has granted a mortgage in the real estate of 50 sites and certain fixtures at these and other sites (of which 10 sites are part of the Business) as collateral to support the M&T Term Loans. The equipment loans are secured by the equipment acquired with the proceeds of such loans.

Financing Agreement with PNC Bank, National Association (“PNC”)

The Parent and certain subsidiaries (including certain of the Company’s subsidiaries as co-borrowers) have a financing arrangement with PNC (as amended, the “PNC Credit Agreement”) that provides a line of credit for purposes of financing working capital (the “PNC Line of Credit”). The calculation of the availability under the PNC Credit Agreement is determined monthly subject to terms and limitations as set forth in the PNC Credit Agreement, taking into account the balances of receivables, inventory and letters of credit, among other things. PNC has a first priority lien on receivables, inventory and rights in bank accounts (other than assets that cannot be pledged due to regulatory or contractual obligations). As of December 31, 2024 and 2023, the Company had no outstanding borrowings under the PNC Line of Credit.

 

 

 

F-39


Table of Contents

ARKO Petroleum Corp.

 

NOTES TO COMBINED FINANCIAL STATEMENTS — (Continued)

 

The PNC Line of Credit contains customary restrictive covenants and events of default.

Financing Agreement with a Syndicate of Banks led by Capital One, National Association

GPMP has a revolving credit facility with a syndicate of banks led by Capital One, National Association, with an aggregate principal amount of availability thereunder of $800 million (as amended, the “Capital One Line of Credit”). At GPMP’s request, availability under the Capital One Line of Credit can be increased up to $1.0 billion, subject to obtaining additional financing commitments from current lenders or from other banks, and subject to certain other terms as detailed in the Capital One Line of Credit. On March 26, 2024, GPMP, Capital One and the guarantors and lenders party thereto entered into an amendment to the Capital One Line of Credit, which facilitated the borrowing and use of up to $36.5 million of the Capital One Line of Credit for the settlement of the Installment Payments as provided for in the TEG Purchase Agreement Amendment. The other material terms of the Capital One Line of Credit remained unchanged.

The Capital One Line of Credit is available for general partnership purposes, including working capital, capital expenditures and permitted acquisitions. All borrowings and letters of credit under the Capital One Line of Credit are subject to the satisfaction of certain customary conditions, including the absence of any default or event of default and the accuracy of representations and warranties. The Capital One Line of Credit is secured by substantially all of GPMP and its subsidiaries’ properties and assets, and pledges of the equity interests in all present and future subsidiaries (subject to certain exceptions as permitted under the Capital One Line of Credit).

Letters of Credit

 

Financing Facility    Amount
available for
letters
of credit
   Letters of
credit issued
as of
December 31,
2024

PNC Line of Credit

   $40.0 million    $8.2 million
Attributable to the
Business:
$0

Capital One Credit Facility

   $40.0 million    $0.5 million

The letters of credit were issued in connection with certain workers’ compensation and general insurance liabilities and fuel purchases from one supplier. The letters of credit will be drawn upon only if the Parent does not comply with the time schedules for the payment of associated liabilities.

 

 

 

F-40


Table of Contents

ARKO Petroleum Corp.

 

NOTES TO COMBINED FINANCIAL STATEMENTS — (Continued)

 

Future Scheduled Payments

Total scheduled future principal payments required and amortization of deferred financing costs attributable to the Business under all of the foregoing debt agreements were as follows as of December 31, 2024:

 

      Amount  
     (in thousands)  

2025

   $ 1,293  

2026

     4,067  

2027

     889  

2028

     380,816  
  

 

 

 
     387,065  

Deferred financing costs

     (4,877
  

 

 

 

Total debt

   $ 382,188  
  

 

 

 

Deferred Financing Costs

Deferred financing costs of $0.03 million and $5.8 million were incurred for the years ended December 31, 2024 and 2023, respectively. As of December 31, 2024 and 2023, the gross value of deferred financing costs of $7.4 million and $7.3 million, respectively, and accumulated amortization of $2.5 million and $1.0 million, respectively, were recorded as a direct reduction from the carrying amount of the associated debt liabilities. Amortization of deferred financing costs was $1.5 million, $1.4 million and $1.2 million for the years ended December 31, 2024, 2023 and 2022, respectively. Such amounts were classified as a component of interest and other financial expenses in the combined statements of operations.

Financial Covenants

The M&T Credit Agreement requires the Parent to maintain a leverage ratio and a debt service coverage ratio.

The Capital One Line of Credit requires GPMP to maintain certain financial covenants, including a leverage ratio and an interest coverage expense ratio.

The PNC Credit Agreement (i) provides for certain enhanced financial reporting requirements in the event that the usage of the PNC Line of Credit exceeds certain thresholds, and (ii) requires that the undrawn availability of the PNC Line of Credit be equal to or greater than 10%, subject to certain exceptions.

As of December 31, 2024, the Company and the Parent were in compliance with all of the obligations and financial covenants under the terms and provisions of its loans with financial institutions.

12. Commitments and Contingencies

Senior Notes

On October 21, 2021, the Parent completed a private offering of $450.0 million aggregate principal amount of 5.125% Senior Notes due 2029 (the “Senior Notes”), which are guaranteed, jointly and

 

 

 

F-41


Table of Contents

ARKO Petroleum Corp.

 

NOTES TO COMBINED FINANCIAL STATEMENTS — (Continued)

 

severally on an unsecured basis, by certain of the Parent’s wholly owned domestic subsidiaries, including the Company and certain of its subsidiaries (the “Guarantors”); however, neither GPMP nor any of its subsidiaries is a Guarantor.

The indenture governing the Senior Notes (the “Indenture”) provides for customary events of default which include (subject in certain cases to customary grace and cure periods), among others: nonpayment of principal or interest; breach of covenants or other agreements in the Indenture; defaults in failure to pay certain other indebtedness; and certain events of bankruptcy or insolvency. Generally, if an event of default occurs and is continuing under the Indenture, the trustee thereunder (the “Trustee”) or the holders of at least 25% in aggregate principal amount of the Senior Notes then outstanding may declare the principal of, premium, if any, and accrued interest on all the Senior Notes immediately due and payable. The Guarantors have unconditionally and irrevocably guaranteed, jointly and severally, on a senior unsecured basis, (a) the full and punctual payment of principal of and interest on the Senior Notes when due, whether at maturity, by acceleration, by redemption or otherwise, and all other monetary obligations of the Parent under the Indenture and the Senior Notes and (b) the full and punctual performance within applicable grace periods of all other obligations of the Parent under the Indenture and the Senior Notes (collectively, the “Guaranteed Obligations”).

Upon the failure of the Parent to pay the principal of, or interest on, any of its obligations under the Senior Notes when and as the same become due, whether at maturity, by acceleration, by redemption or otherwise, each Guarantor, upon receipt of written demand by the Trustee, must pay, or cause to be paid, in cash, to the holders of the Senior Notes or the Trustee an amount equal to the sum of (A) the unpaid amount of such Guaranteed Obligations, (B) accrued and unpaid interest on such Guaranteed Obligations (but only to the extent not prohibited by law) and (C) all other monetary Guaranteed Obligations of the Parent to the holders of the Senior Notes and the Trustee. Pursuant to the Indenture, each Guarantor is entitled to contribution from all other Guarantors based on the respective net assets of all the Guarantors at the time of such payment.

The Company believes that the likelihood of the Guarantors, including the Company, being required to make payments under their respective guarantees is remote based on the Parent’s current financial condition and anticipated financial performance. However, if the Parent’s financial condition deteriorates, then the possibility of the Guarantors being called upon to fulfill their obligations under the Indenture would increase.

The Indenture contains customary restrictive covenants that, among other things, generally limit the ability of the Parent and substantially all of its subsidiaries, including the Guarantors, to (i) create liens, (ii) pay dividends, acquire shares of capital stock and make payments on subordinated debt, (iii) place limitations on distributions from certain subsidiaries, (iv) issue or sell the capital stock of certain subsidiaries, (v) sell assets, (vi) enter into transactions with affiliates, (vii) effect mergers and (viii) incur indebtedness.

The Senior Notes and the guarantees rank equally in right of payment with all of the Parent’s and the Guarantors’ respective existing and future senior unsecured indebtedness and are effectively subordinated to all of the Parent’s and the Guarantors’ existing and future secured indebtedness to the extent of the value of the collateral securing such indebtedness; and are structurally subordinated to any existing and future obligations of subsidiaries of the Parent and the Company that are not Guarantors.

 

 

 

F-42


Table of Contents

ARKO Petroleum Corp.

 

NOTES TO COMBINED FINANCIAL STATEMENTS — (Continued)

 

Environmental Liabilities and Contingencies

The Company is responsible for certain environmental costs and legal expenses arising in the ordinary course of business. See Note 14 for further discussion.

Asset Retirement Obligation

As part of the fuel operations at its proprietary cardlock locations, at most of the owned and leased locations leased to dealers, at certain other dealer locations and third-party cardlock locations where the Company owns storage tanks or otherwise agreed to be contractually liable for tank maintenance, there are aboveground and underground storage tanks (“UST”) for which the Company is responsible. The future cost to remove a storage tank is recognized over the estimated remaining useful life of the storage tank, or if sooner, the termination of the applicable lease. A liability for the fair value of an asset retirement obligation with a corresponding increase to the carrying value of the related long-lived asset is recorded at the time a storage tank is installed. The amount added to equipment or right-of-use asset is amortized and accretion expense is recognized in connection with the discounted liability over the remaining life of the respective storage tanks. The accretion of the asset retirement obligation is recorded in interest and other financial expenses in the combined statements of operations.

The estimated liability is based upon historical experience in removing storage tanks, estimated tank useful lives, external estimates as to the cost to remove the tanks in the future and current and anticipated federal and state regulatory requirements governing the removal of tanks, and discounted. The asset retirement obligations are re-evaluated annually and revisions to the liability could occur due to changes in estimates of tank removal costs or timing, tank useful lives or whether federal or state regulators enact new guidance on the removal of such tanks.

A reconciliation and roll forward of the liability for the removal of its storage tanks was as follows:

 

      2024     2023  
     (in thousands)  

Beginning Balance as of January 1,

   $ 31,278     $ 20,480  

Acquisitions

     —        9,115  

Contribution to Parent for Parent-controlled sites converted to fuel supply or consignment locations

     5,011       920  

Accretion expense

     901       806  

Adjustments

     322       (20

Retirement of tanks

     (745     (23
  

 

 

   

 

 

 

Ending Balance as of December 31, (*)

   $ 36,767     $ 31,278  
  

 

 

   

 

 

 
 
(*)   $0 and $20 thousand were recorded to other current liabilities in the combined balance sheets as of December 31, 2024 and 2023, respectively.

Fuel Vendor Agreements

The Company enters into fuel supply contracts with various major fuel suppliers. These fuel supply contracts have expiration dates at various times through June 2032. In connection with certain of these fuel supply and related incentive agreements, the Company received certain upfront payments and other vendor assistance payments for rebranding costs and other incentives. If the Company defaults under the

 

 

 

F-43


Table of Contents

ARKO Petroleum Corp.

 

NOTES TO COMBINED FINANCIAL STATEMENTS — (Continued)

 

terms of any contract, including not purchasing committed fuel purchase volume, or terminates any supply agreement prior to the end of the applicable term, the Company must refund and reimburse the respective fuel supplier for the unearned unamortized portion of the payments received to date, based on the amortization schedule outlined in each respective agreement and refund other benefits from each supplier subject to the terms that were set in the incentive agreement, as well as pay a penalty with regard to the early termination if applicable. The payments are amortized and recognized as a reduction to fuel costs using the straight-line method based on the term of each agreement or based on fuel volume purchased. The amount of the unamortized deferred vendor income liability was $36.2 million and $32.8 million as of December 31, 2024 and 2023, respectively, which were recorded in other current and non-current liabilities on the combined balance sheets. The legal liability period in these fuel supply agreements can extend beyond the amortization period, and differ in the amortization schedule, used for book purposes. The Parent has agreed to indemnify the Company for certain defaults and violations by the Parent.

Purchase Commitments

In the ordinary course of business, the Company has entered into agreements with fuel suppliers to purchase inventories for varying periods of time. The fuel vendor agreements with suppliers require minimum volume purchase commitments of gasoline, which vary throughout the period of supply agreements and distillates annually. The future minimum volume purchase requirements under the existing supply agreements are based on gallons, with a purchase price at prevailing market rates for wholesale distributions. If the Company fails to purchase the required minimum volume during a contract year, the underlying supplier’s exclusive remedies (depending on the magnitude of the failure) are either termination of the supply agreement and/or an agreed monetary compensation. Based upon the Company’s current and future expected purchases, it does not anticipate incurring penalties for volume shortfalls other than isolated de minimis exceptions.

The total future minimum gallon volume purchase requirements from fuel vendors were as follows:

 

      Gallons  
     (in thousands)  

2025

     1,346,467  

2026

     945,445  

2027

     613,713  

2028

     238,496  

2029

     130,408  

Thereafter

     326,020  
  

 

 

 

Total

     3,600,549  
  

 

 

 

Legal Matters

The Parent and the Company are a party to various legal actions, as both plaintiff and defendant, in the ordinary course of business. The Company’s management believes, based on estimations with support from legal counsel for these matters, that these legal actions are routine in nature and incidental to the operation of the Business and that it is not reasonably probable that the ultimate resolution of these matters will have a material adverse impact on the Business, financial condition, results of operations and cash flows.

 

 

 

F-44


Table of Contents

ARKO Petroleum Corp.

 

NOTES TO COMBINED FINANCIAL STATEMENTS — (Continued)

 

13. Leases

Lessee

As of December 31, 2024, the Parent and the Company collectively leased 328 dealer locations, 154 cardlock locations and certain office and storage spaces, including land and buildings in certain cases. Most of the lease agreements are for long-term periods, ranging from 15 to 20 years, and generally include several renewal options for extension periods for five to 25 years. Additionally, the Parent and the Company leases certain store equipment, office equipment, automatic tank gauges and fuel dispensers.

As of December 31, 2024, 181 of these dealer and cardlock locations were leased directly by the Company. In addition, as of December 31, 2024, the Company or its subsidiaries leased jointly and severally with the Parent from third party lessors 233 sites, of which 99 sites were attributable to the Business. As of December 31, 2024, the total lease liabilities related to such joint and several agreements amounted to $342.0 million, of which $112.0 million related to the Business and was recorded on the combined balance sheet.

As of December 31, 2024, there were approximately 780 sites which are leased by the Parent and the Company collectively (including jointly and severally with the Company) under 34 separate master lease agreements, of which 240 sites are attributable to the Business. Master leases with four lessors encompass a total of approximately 685 sites, of which 208 sites are attributable to the Business. Master leases with the same landlord contain cross-default provisions, in most cases. In most instances of leases of multiple stores from one landlord, each one under a separate lease agreement, the lease agreements contain cross-default provisions between all or some of the other lease agreements with the same landlord.

The lease agreements include lease payments that are set at the beginning of the lease, but which may increase by a specified increment or pursuant to a formula both during the course of the initial period and any additional option periods. Some of the lease agreements include escalation clauses based on the consumer price index, with the majority of these lease agreements including an increase in the consumer price index coupled with a multiplier and a percentage increase cap which effectively assures the cap will be reached each year. Lease payments determined as in-substance fixed payments are included in the lease payments used for the measurement of the lease liabilities. Some of the lease agreements include lease payments which are contingent upon fuel and merchandise sales (these amounts were not material during the above periods). In some of the lease agreements, the right of first refusal to purchase the sites from the lessor is given and in some of the lease agreements an option to purchase the sites from the lessor is given.

The leases are typically triple net leases whereby the lessee is responsible for the repair and maintenance at the site, insurance and property taxes in addition to environmental compliance.

 

 

 

F-45


Table of Contents

ARKO Petroleum Corp.

 

NOTES TO COMBINED FINANCIAL STATEMENTS — (Continued)

 

The components of lease cost recorded on the combined statements of operations were as follows:

 

     For the Year Ended December 31,  
      2024     2023      2022  
     (in thousands)  

Finance lease cost:

       

Depreciation of right-of-use assets

   $ 628     $ 376      $ 322  

Interest on lease liabilities

     1,052       704        562  

Operating lease costs included in site operating expenses

     36,791       32,254        21,726  

Operating lease costs included in general and administrative expenses

     947       1,045        589  

Lease cost related to variable lease payments, short-term leases and leases of low value assets

     600       609        418  

Right-of-use asset impairment charges and (gain) loss on disposals of leases, net

     (1,068     885        (43
  

 

 

   

 

 

    

 

 

 

Total lease costs

   $ 38,950     $ 35,873      $ 23,574  
  

 

 

   

 

 

    

 

 

 

For the years ended December 31, 2024, 2023 and 2022, total cash outflows for leases were approximately $36.3 million, $32.6 million and $23.2 million for operating leases, respectively, and $1.2 million, $0.8 million and $0.7 million for financing leases, respectively.

Supplemental balance sheet data related to leases recorded on the combined balance sheets was as follows:

 

     As of December 31,  
      2024     2023  
     (in thousands)  

Operating leases

    

Assets

    

Right-of-use assets under operating leases

   $ 318,140     $ 238,558  

Liabilities

    

Operating leases, current portion

     18,532       14,592  

Operating leases

     324,592       241,442  
  

 

 

   

 

 

 

Total operating leases

     343,124       256,034  

Weighted average remaining lease term (in years)

     13.6       13.6  

Weighted average discount rate

     7.7     7.6

Financing leases

    

Assets

    

Right-of-use assets

   $ 27,035     $ 11,083  

Accumulated amortization

     (7,779     (2,218
  

 

 

   

 

 

 

Right-of-use assets under financing leases, net

     19,256       8,865  

Liabilities

    

Financing leases, current portion

     3,566       93  

Financing leases

     25,915       11,533  
  

 

 

   

 

 

 

Total financing leases

     29,481       11,626  

Weighted average remaining lease term (in years)

     18.2       26.3  

Weighted average discount rate

     7.7     7.6

 

 

 

F-46


Table of Contents

ARKO Petroleum Corp.

 

NOTES TO COMBINED FINANCIAL STATEMENTS — (Continued)

 

As of December 31, 2024 future minimum payments related to operating lease obligations and financing lease obligations recorded on the combined balance sheets were as set forth in the following table. The minimum lease payments presented below include periods for which an option is reasonably certain to be exercised and do not take into consideration any future consumer price index adjustments for these agreements.

 

      Operating     Financing  
     (in thousands)  

2025

   $ 44,070     $ 5,617  

2026

     43,961       2,849  

2027

     43,128       2,884  

2028

     41,927       2,956  

2029

     41,394       3,010  

Thereafter

     365,402       44,336  
  

 

 

   

 

 

 

Gross lease payments

   $ 579,882     $ 61,652  

Less: imputed interest

     (236,758     (32,171
  

 

 

   

 

 

 

Total lease liabilities

   $ 343,124     $ 29,481  
  

 

 

   

 

 

 

Lessor

The Parent or the Company leases and subleases owned and leased properties to dealers and other tenants and subtenants which are accounted for as operating or sales-type leases. The majority of leases and subleases are for periods of up to 10 years, which may be a fixed period or a shorter period with an option or series of renewal options, and in certain cases with additional renewal options past such 10-year period. Some of the lease agreements include lease payments which are based upon the tenant’s or subtenant’s sales subject to fixed minimum lease payments. At the time that an agreement is entered into, the dealers and other tenants and subtenants often post a security deposit as collateral. Total operating lease income was approximately $25.1 million, $21.5 million and $17.8 million for the years ended December 31, 2024, 2023 and 2022, respectively. Lease income is included in other revenues, net in the combined statements of operations.

As of December 31, 2024, future minimum payments to be received under these operating leases were as follows:

 

      Amount  
     (in thousands)  

2025

   $ 34,247  

2026

     30,197  

2027

     27,144  

2028

     21,496  

2029

     19,462  

Thereafter

     76,233  
  

 

 

 
   $ 208,779  
  

 

 

 

 

 

 

F-47


Table of Contents

ARKO Petroleum Corp.

 

NOTES TO COMBINED FINANCIAL STATEMENTS — (Continued)

 

14. Environmental Liabilities

The Business is subject to certain federal and state environmental laws and regulations associated with sites at which it stores and sells fuel and other fuel products, as well as locations owned, leased, or where there is a contractual obligation that results in the Parent or the Company being the tank operator or owner but are operated by third-party dealers.

Costs incurred to comply with federal and state environmental regulations are accounted for as follows:

 

 

Annual payments for registration of storage tanks are recorded as prepaid expenses when paid and expensed throughout the year.

 

 

Environmental compliance testing costs of storage tanks are expensed as incurred.

 

 

Payments for upgrading and installing corrosion protection for tank systems and installation of leak detectors and overfill/spill devices are capitalized and depreciated over the expected remaining useful life of the relevant equipment, UST or the lease period of the relevant site in which the UST is installed, whichever is shorter.

 

 

Costs for removal of storage tanks located at selected dealer locations and certain cardlock locations are classified under the asset retirement obligation section as described in Note 12.

 

 

A liability for future remediation costs of contaminated sites related to storage tanks as well as other exposures, is established when such losses are probable and reasonably estimable. Reimbursement for these expenses from government funds or from insurance companies is recognized as a receivable. The liabilities and receivables are not discounted to their present value. The net change in the reimbursement asset and liability for future remediation costs is recorded in site operating expenses in the combined statements of operations. The adequacy of the reimbursement asset and liability is evaluated by a third-party at least twice annually and adjustments are made based on past experience, changing environmental conditions and changes in government policy.

As of December 31, 2024 and 2023, environmental obligations totaled $2.8 million and $2.7 million, respectively. These amounts were recorded as other current and non-current liabilities in the combined balance sheets. Environmental reserves have been established on an undiscounted basis based upon internal and external estimates in regard to each site. It is reasonably possible that these amounts will be adjusted in the future due to changes in estimates of environmental remediation costs, the timing of the payments or changes in federal and/or state environmental regulations.

The Parent maintains certain environmental insurance policies and participates in various state underground storage tank funds that entitle the Company to be reimbursed for remediation costs. Estimated amounts that will be recovered from the insurance policies and various state funds for the exposures totaled $1.4 million and $1.3 million as of December 31, 2024 and 2023, respectively, and were recorded as other current and non-current assets in the combined balance sheets.

 

 

 

F-48


Table of Contents

ARKO Petroleum Corp.

 

NOTES TO COMBINED FINANCIAL STATEMENTS — (Continued)

 

The undiscounted amounts of future estimated payments and anticipated recoveries from insurance policies and various state funds as of December 31, 2024 were as follows:

 

      Payments      Recoveries      Net
Obligations
 
     (in thousands)  

2025

   $ 566      $ 239      $ 327  

2026

     806        576        230  

2027

     496        335        161  

2028

     163        73        90  

2029

     163        73        90  

Thereafter

     564        115        449  
  

 

 

    

 

 

    

 

 

 

Total Future Payments and Recoveries

   $ 2,758      $ 1,411      $ 1,347  
  

 

 

    

 

 

    

 

 

 

15. Income Taxes

The Company files federal, state and local income tax returns in jurisdictions with varying statutes of limitation. The Company is classified as a Corporation and files on a consolidated, unitary or combined basis with the Parent for U.S. federal and most state jurisdictions for income tax purposes.

Effective January 26, 2024, the Company became 100% owner of GPMP, which then became classified as a disregarded entity for U.S. federal tax purposes. As a result, the change in tax status from nontaxable to taxable, caused the recognition and derecognition of certain deferred taxes which has been reflected in the continuing operations as of the date of which the change in tax status occurred. The Company recorded a one-time non-cash tax expense in the amount of approximately $1.5 million for the year ended December 31, 2024 to reflect the temporary differences between the financial statement and tax basis of GPMP at the time of the change in status.

The benefits of tax positions are not recorded unless it is more likely than not the tax position will be sustained upon challenge by the appropriate tax authorities. As of both December 31, 2024 and 2023, the Company has not recorded a reserve for unrecognized tax benefits.

The Company is subject to examination in certain filing jurisdictions and tax years ending after December 31, 2020, remain open.

Earnings before income taxes were as follows:

 

     For the Year Ended December 31,  
      2024      2023      2022  
     (in thousands)  

Domestic (U.S.)

   $ 55,325      $ 54,469      $ 78,359  

Foreign

     —         —         —   
  

 

 

    

 

 

    

 

 

 

Total

   $ 55,325      $ 54,469      $ 78,359  
  

 

 

    

 

 

    

 

 

 

 

 

 

F-49


Table of Contents

ARKO Petroleum Corp.

 

NOTES TO COMBINED FINANCIAL STATEMENTS — (Continued)

 

The components of the income tax provision were as follows:

 

     For the Year Ended December 31,  
      2024     2023     2022  
     (in thousands)  

Current:

      

Domestic federal

   $ 13,475     $ 12,028     $ 13,250  

Domestic state and local

     2,993       2,748       2,967  
  

 

 

   

 

 

   

 

 

 

Total current

     16,468       14,776       16,217  
  

 

 

   

 

 

   

 

 

 

Deferred:

      

Domestic federal

     (1,250     (1,124     2,610  

Domestic state and local

     (110     (762     385  
  

 

 

   

 

 

   

 

 

 

Total deferred

     (1,360     (1,886     2,995  
  

 

 

   

 

 

   

 

 

 

Total income tax expense

   $ 15,108     $ 12,890     $ 19,212  
  

 

 

   

 

 

   

 

 

 

The reconciliation of significant differences between income tax expense applying the U.S. statutory rate and the actual income tax expense at the effective rate were as follows:

 

     For the Year Ended December 31,  
      2024     2023     2022  
     (in thousands)  

Income tax expense at the statutory rate

   $ 11,618       21.0   $ 11,439       21.0   $ 16,456       21.0

Increases (decreases):

            

Change in entity status (*)

     1,500       2.7     —        0.0     —        0.0

Non-controlling interest in partnership

     —        0.0     (49     (0.1 )%      (58     (0.1 )% 

State income taxes, net of federal income tax benefit

     2,029       3.6     1,458       2.7     2,788       3.6

Non-deductible expenses

     38       0.1     42       0.1     26       0.0

Other rate differentials

     (77     (0.1 )%      —        0.0     —        0.0
  

 

 

   

 

 

   

 

 

   

 

 

   

 

 

   

 

 

 

Total

   $ 15,108       27.3   $ 12,890       23.7   $ 19,212       24.5
  

 

 

   

 

 

   

 

 

   

 

 

   

 

 

   

 

 

 
 
(*)   refer to details above.

 

 

 

F-50


Table of Contents

ARKO Petroleum Corp.

 

NOTES TO COMBINED FINANCIAL STATEMENTS — (Continued)

 

Significant components of deferred income tax assets and liabilities consisted of the following:

 

     As of December 31,  
      2024     2023  
     (in thousands)  

Deferred tax assets:

    

Asset retirement obligation

   $ 9,192     $ 7,820  

Lease obligations

     93,036       66,913  

Financial liabilities

     10,346       8,957  

Accrued expenses

     1,090       944  

Deferred income

     5,499       3,483  

Fuel supply agreements

     82,728       79,151  

Environmental liabilities

     337       351  

Investment in partnership

     —        17,698  

Share-based compensation

     377       203  

Interest limitation carryforward

     1,829       590  

Other

     1,058       832  
  

 

 

   

 

 

 

Total deferred tax assets

     205,492       186,942  
  

 

 

   

 

 

 

Deferred tax liabilities:

    

Property and equipment

     (38,809     (36,427

Intangible assets

     (11,216     (18,618

Right-of-use assets

     (84,193     (61,863

Prepaid expenses

     (1,904     (1,328

Other

     (200     (57
  

 

 

   

 

 

 

Total deferred tax liabilities

     (136,322     (118,293
  

 

 

   

 

 

 

Net deferred tax asset

   $ 69,170     $ 68,649  
  

 

 

   

 

 

 

16. Share-Based Compensation

The compensation committee of the Parent’s board of directors (the “Parent Board”) has approved the grant of non-qualified restricted stock units (“RSUs”), and shares of Parent’s common stock to certain Company employees under the ARKO Corp. 2020 Incentive Compensation Plan (as amended, the “Plan”). Vesting periods are assigned to RSUs on a grant-by-grant basis at the discretion of the Parent Board. The Parent issues new shares of Parent’s common stock upon vesting of RSUs.

 

 

 

F-51


Table of Contents

ARKO Petroleum Corp.

 

NOTES TO COMBINED FINANCIAL STATEMENTS — (Continued)

 

Restricted Stock Units and Performance-based Restricted Stock Units

The following table summarizes share activity related to RSUs and performance-based RSUs (“PSUs”) with respect to the Company’s employees:

 

      RSUs and
PSUs
    Weighted
Average
Grant Date
Fair Value
per Share
 
     (in thousands)        

Nonvested RSUs and PSUs, January 1, 2022

     —      $ —   

Granted

     117       8.49  
  

 

 

   

Nonvested RSUs and PSUs, December 31, 2022

     117     $ 8.49  
  

 

 

   

Granted

     138       8.49  

Released

     (10     8.49  

Performance-based share adjustment

     (21     8.61  
  

 

 

   

Nonvested RSUs and PSUs, December 31, 2023

     224     $ 8.48  
  

 

 

   

Granted

     285       6.53  

Released

     (21     8.49  

Performance-based share adjustment

     (84     7.53  
  

 

 

   

Nonvested RSUs and PSUs, December 31, 2024

     404     $ 7.30  
  

 

 

   

The fair value of RSUs and PSUs released during both of the years ended December 31, 2024 and 2023 was $0.1 million. No RSUs or PSUs were released in 2022.

In the years ended December 31, 2024, 2023 and 2022, the Parent granted approximately 170 thousand, 104 thousand and 88 thousand PSUs, respectively, to Company employees which, subject to achieving certain performance criteria, could result in the issuance of shares of Parent’s common stock up to 150% of the number of PSUs granted, net of PSUs forfeited. The PSUs were awarded to certain members of senior management of the Company and cliff vest at the end of a three-year period, subject to the achievement of specific performance criteria measured over such period. The number of PSUs that will ultimately vest is contingent upon the recipient continuing to be in the continuous service through the last day of the performance period and a certification by the compensation committee of the Parent Board that the applicable performance criteria have been met.

The Parent assesses the probability of achieving the performance criteria on a quarterly basis, and the compensation committee of the Parent Board determines whether the performance criteria were satisfied, and certifies the award’s vesting percentage, if any, during the fiscal quarter following the end of the applicable performance period. In the first quarter of 2024, the compensation committee of the Parent Board determined that the performance criteria for the performance period ended December 31, 2023 had been met and certified that the percentage of PSUs that vested with respect to the target amount for the 2021 PSU grants was 100%. During the years ended December 31, 2024 and 2023, the number of PSUs was adjusted for the probability of achieving the performance criteria, resulting in the recording of a reduction of expense of approximately $0.3 million and $0.1 million in 2024 and 2023, respectively, based on the grant date fair value. No adjustment was made in 2022.

 

 

 

F-52


Table of Contents

ARKO Petroleum Corp.

 

NOTES TO COMBINED FINANCIAL STATEMENTS — (Continued)

 

As of December 31, 2024, total unrecognized compensation cost related to RSUs and PSUs was approximately $1.5 million, which is expected to be recognized over a weighted average period of approximately 1.8 years.

Share-Based Compensation Cost

Total share-based compensation cost recorded for the Company’s employees for the years ended December 31, 2024, 2023 and 2022 was $0.9 million, $0.6 million and $0.3 million, respectively, and included in general and administrative expenses on the combined statements of operations.

17. Related Party Transactions

Fuel Distribution Agreements

 

i.   Fuel distribution agreements – the Company is a party to the majority of the agreements with fuel suppliers relating to the supply of fuel to the Parent and its subsidiaries, and the Parent guarantees the obligations under certain of such agreements.

 

ii.   Distribution agreement with the Parent – the Parent is party to an exclusive supply agreement with the Company related to substantially all of the Parent’s sites, pursuant to which the Parent purchases fuel from the Company at the Company’s cost of fuel including taxes and transportation, plus a fixed margin. Such supply arrangements are in effect until May, 15, 2028 or with respect to sites acquired in June 2018 or later, for 10 years from the date of the applicable acquisition.

 

iii.   The Company charges a fixed fee per gallon sold to a limited number of the Parent’s retail convenience stores that are not supplied by the Company.

Omnibus Agreement

The Company is party to an omnibus agreement with GPM dated January 12, 2016, as amended on April 18, 2023, pursuant to which, among other things the Company received: (i) an initial 10-year right of first offer, extended until May 15, 2028, to purchase the right to distribute fuel to GPM for newly acquired convenience stores at a negotiated rate; and (ii) an initial 10-year right, extended until May 15, 2028, to participate in transactions with GPM to acquire any distribution contracts and to negotiate the fuel supply terms for distributing fuel to GPM for any convenience stores, independent or lessee dealers, or consignment locations included in a potential acquisition under consideration by GPM, to the extent the Company is able to reach an agreement on terms. In addition, the omnibus agreement provides that the Company is obligated to distribute any volumes for stores that GPM acquires in the future, either at a negotiated rate pursuant to the right of first offer to purchase fuel distribution rights or the alternate fuel sales rate, as described in the omnibus agreement.

Leases and Sublease arrangements

The Company and the Parent are jointly and severally liable for the obligations under lease agreements under which the Company is also a tenant as described in Note 13.

Parent’s Net Investment

The Parent uses a centralized approach to cash management and financing of its operations. Financial transactions relating to the Business are accounted for through the Parent’s net investment account,

 

 

 

F-53


Table of Contents

ARKO Petroleum Corp.

 

NOTES TO COMBINED FINANCIAL STATEMENTS — (Continued)

 

except for the Capital One Line of Credit and certain M&T Bank financing. The Parent’s net investment represents the Parent’s interest in the recorded net assets of the Business. All significant transactions between the Business and the Parent have been included in the combined financial statements.

Transactions with the Parent

Transactions between the Business and the Parent have been included in these combined financial statements and forgiven at the time the transaction was recorded. The total net effect of the settlement of these transactions with the Parent is reflected in the combined statements of cash flows as a financing activity and in the combined balance sheets as the Parent’s net investment. The components of the net transfers to the Parent were as follows:

 

     For the Year Ended December 31,  
      2024     2023     2022  
     (in thousands)  

Investments attributable to acquisitions during the year, net

   $ —      $ (20,287   $ 19,607  

Investment attributable to TEG First Installment Payment (see Note 3)

     21,741       —        —   

Net investments attributable to Parent-controlled sites converted to fuel supply or consignment locations during the year

     5,088       1,145       2,470  

Stock-based compensation granted by Parent

     876       608       288  

Net transfers to Parent

     (108,815     (43,467     (65,101
  

 

 

   

 

 

   

 

 

 
   $ (81,110   $ (62,001   $ (42,736
  

 

 

   

 

 

   

 

 

 

Allocation of Parent Depreciation Expenses

The depreciation expenses included in the combined statements of operations include an allocation of depreciation for certain locations’ property and equipment owned by Parent. These expenses have been allocated to the Business on the basis of usage based on specific site allocation.

Allocation of General and Administrative Expenses

The general and administrative expenses included in the combined statements of operations include an allocation for certain Parent expenses and shared service functions provided by the Parent. These expenses have been allocated to the Business on the basis of estimated usage based on allocation methodologies which include, but are not limited to, total revenues and number of employees. Costs related to being a publicly traded company were not included in the cost allocation.

The Company’s management believes the assumptions regarding the allocation of general and administrative expense from the Parent are reasonable. Nevertheless, the combined financial statements may not include the actual expenses that would have been incurred had the Business operated as a standalone company during the years ended December 31, 2024, 2023 and 2022. Actual costs that would have been incurred if the Business had operated as a standalone company would depend on multiple factors, including, but not limited to, organizational structure and strategic decisions made in various areas, including information technology and infrastructure. The Business may incur different costs associated with being a standalone public company and, therefore, would result in costs that vary from the allocation in the combined financial statements.

 

 

 

F-54


Table of Contents

ARKO Petroleum Corp.

 

NOTES TO COMBINED FINANCIAL STATEMENTS — (Continued)

 

18. Financial Derivative Instruments

The Company makes limited use of derivative instruments (futures contracts) to manage certain risks related to diesel fuel prices. The Company does not hold any derivatives for speculative purposes and it does not use derivatives with leveraged or complex features. The Company currently uses derivative instruments that are traded primarily over national exchanges such as the New York Mercantile Exchange (“NYMEX”). For accounting purposes, the Company has designated its derivative contracts as fair value hedges of firm commitments.

As of December 31, 2024 and 2023, the Company had fuel futures contracts to hedge approximately 2.9 million gallons and 1.2 million gallons, respectively, of diesel fuel for which the Company had a firm commitment to purchase. As of December 31, 2024 and 2023, the Company had an asset derivative with a fair value of approximately $0.3 million and $0.1 million respectively, recorded in other current assets and a firm commitment with a fair value of approximately $0.3 million and $0.1 million, respectively, recorded in other current liabilities on the combined balance sheet.

As of December 31, 2024 and 2023, there was $0.3 million and approximately $0, respectively, of cash collateral provided to counterparties that was classified as restricted cash on the combined balance sheets. All cash flows associated with purchasing and selling fuel derivative instruments are classified as other operating activities, net in the combined statements of cash flows.

19. Fair Value Measurements and Financial Instruments

The Company utilizes fair value measurement guidance prescribed by accounting standards to value its financial instruments. The guidance specifies a three-level hierarchy that is used when measuring and disclosing fair value. The fair value hierarchy gives the highest priority to quoted prices available in active markets (i.e. observable inputs) and the lowest priority to data lacking transparency (i.e. unobservable inputs). An instrument’s categorization within the fair value hierarchy is based on the lowest level of significant input to its valuation. The following is a description of the three hierarchy levels.

Level 1: Inputs to the valuation methodology are unadjusted quoted prices for identical assets or liabilities in active markets.

Level 2: Inputs to the valuation methodology include quoted market prices for similar assets and liabilities in active markets, quoted prices for identical or similar assets or liabilities in inactive markets, and inputs that are observable for the asset or liability, either directly or indirectly, for substantially the full term of the financial instrument.

Level 3: Inputs to the valuation methodology are unobservable and significant to the fair value adjustment.

The fair value of cash and cash equivalents, trade receivables, accounts payable and other current liabilities approximated their carrying values as of December 31, 2024 and 2023 primarily due to the short-term maturity of these instruments. The fair value of the other long-term debt approximated their respective carrying values as of December 31, 2024 and 2023 due to the frequency with which interest rates are reset based on changes in prevailing interest rates. The fair value of fuel futures contracts was determined using NYMEX quoted values.

The Contingent Consideration from the Empire acquisition in 2020 is measured at fair value at the end of each reporting period and amounted to $3.7 million and $3.4 million as of December 31, 2024 and

 

 

 

F-55


Table of Contents

ARKO Petroleum Corp.

 

NOTES TO COMBINED FINANCIAL STATEMENTS — (Continued)

 

2023, respectively. The fair value methodology for the Contingent Consideration liability is categorized as Level 3 because inputs to the valuation methodology are unobservable and significant to the fair value adjustment. Approximately $(0.4) million, $(0.3) million and $0.3 million were recorded as a component of interest and other financial (expenses) income in the statements of operations for the change in the fair value of the contingent consideration for the years ended December 31, 2024, 2023 and 2022, respectively, and approximately $20.0 thousand, $0.6 million and $2.2 million of income were recorded as a component of other expenses, net in the statements of operations for the years ended December 31, 2024, 2023 and 2022, respectively.

20. Segment Reporting

The reportable segments were determined based on information reviewed by the Company’s chief operating decision maker (“CODM”) for operational decision-making purposes, and the segment information is prepared on the same basis that the CODM reviews such financial information. The Company’s reportable segments are wholesale, fleet fueling and GPMP. Arie Kotler, the Company’s President, Chief Executive Officer and Chairman of the Parent Board is the CODM. The CODM utilizes operating income from each segment to assess its operating performance and to make decisions about allocating resources to each segment. In reviewing segment operating income each month, the CODM compares actual results to budgets and prior-year performance. Based on this analysis, the CODM allocates incremental capital spending and prioritizes strategic and business development initiatives across the segments. The CODM also uses this measure to make decisions on budgets, acquisitions, growth capital expenditures, and management’s compensation.

The accounting policies of the segments are the same as those described in the summary of significant accounting policies except that rent expenses for each segment are recognized and measured on the basis of cash payments.

The wholesale segment supplies fuel to dealers, sub-wholesalers and bulk and spot purchasers, on either a cost plus or consignment basis. For consignment arrangements, the Company retains ownership of the fuel inventory at the site, is responsible for the pricing of the fuel to the end consumer, and shares the gross profit generated from the sale of fuel with the consignment dealers. For cost-plus arrangements, the Company sells fuel to dealers and bulk and spot purchasers on a fixed-fee basis. The sales price is determined according to the terms of the relevant agreement, which typically reflects the Company’s total fuel costs plus the cost of transportation and a margin, with the Company generally retaining any prompt pay discounts and rebates.

The fleet fueling segment includes the operation of proprietary and third-party cardlock locations (unstaffed fueling locations), and commissions from the sales of fuel using proprietary fuel cards that provide customers access to a nationwide network of fueling sites.

The GPMP segment includes the sale and supply of fuel to substantially all of the Parent’s retail gas stations, at the Company’s cost of fuel (including taxes and transportation) plus a fixed margin (currently 5.0 cents per gallon), and a fixed fee (currently 5.0 cents per gallon) charged to certain of the Parent’s retail sites which are not supplied by the Company. The Parent’s retail sites are classified as related party sites. In addition, the GPMP segment includes the sale of fuel to substantially all of the Company’s wholesale locations at the Company’s cost of fuel (including taxes and transportation) plus a fixed margin (currently 5.0 cents per gallon) and charges a fixed fee (currently 5.0 cents per gallon) primarily to fleet fueling locations which are not supplied by GPMP. All inter-segment transactions are eliminated in the combined financials statements. Through the second quarter of 2025, GPMP also supplied fuel to a limited number of dealers.

 

 

 

F-56


Table of Contents

ARKO Petroleum Corp.

 

NOTES TO COMBINED FINANCIAL STATEMENTS — (Continued)

 

The “All Other” segment includes the results of non-reportable segments that do not meet both quantitative and qualitative criteria as defined under ASC 280, Segment Reporting.

The significant expense categories and amounts align with the segment-level information that is regularly provided to the CODM. Inter-segment expenses were included within the amounts shown, however, the fuel costs in the Wholesale and Fleet Fueling segments exclude the estimated fixed margin or fixed fee paid to GPMP for the cost of fuel.

The majority of general and administrative expenses, depreciation and amortization, net other expenses, income taxes and minor other income items are not allocated to the segments. Other segment expenses include utilities, telephone, upkeep and taxes, insurance, supplies, and certain other expenses. Other segment expenses in the GPMP segment also include general and administrative expenses, depreciation and amortization, and other income, net.

With the exception of goodwill as described in Note 8 above, assets and liabilities relevant to the reportable segments are generally not assigned to any particular segment, but rather, managed and reviewed by the CODM at the combined level. All reportable segment revenues were generated from sites within the U.S. and substantially all of the Company’s assets were within the U.S. No external customer represented more than 10% of revenues.

Inter-segment transactions primarily included the sale of fuel to substantially all of the Company’s wholesale locations at the Company’s cost of fuel plus a fixed margin and a fixed fee charged by GPMP primarily to sites that sell fuel in the fleet fueling segment which are not supplied by GPMP. The effect of these inter-segment transactions was eliminated in the combined financial statements.

 

Year Ended December 31, 2024    Wholesale      Fleet Fueling      GPMP     All Other     Total  
            (in thousands)                     

Revenues

            

Fuel revenue

   $ 2,802,251      $ 515,462      $ 3,624     $ 30,029     $ 3,351,366  

Fuel revenue—related party

     —         —         2,964,304       —        2,964,304  

Other revenues, net

     28,918        9,135        838       1,321       40,212  

Other revenues, net—related party

     —         —         2,781       9,076       11,857  
  

 

 

    

 

 

    

 

 

   

 

 

   

 

 

 

Total revenues from external customers

   $ 2,831,169      $ 524,597      $ 2,971,547     $ 40,426     $ 6,367,739  
  

 

 

    

 

 

    

 

 

   

 

 

   

 

 

 

Inter-segment revenues

   $ —       $ —       $ 2,651,539     $ 11,320     $ 2,662,859  

Fuel costs

   $ 2,711,901      $ 451,173      $ 3,507      

Fuel costs—related party

           2,913,130      

Fuel costs—inter-segment

           2,596,455      

Credit card fees

     7,651        4,249         

Rent, included allocated expenses

     24,419        11,204         

Repairs and maintenance

     3,156        4,201         

Other segment expenses

     3,963        5,263        10,956       52,126    
  

 

 

    

 

 

    

 

 

   

 

 

   

Operating income (loss) from segments

   $ 80,079      $ 48,507      $ 99,038     $ (380   $ 227,244  

Interest and other financial expenses, net

         $ (31,698     $ (31,698

 

 

 

F-57


Table of Contents

ARKO Petroleum Corp.

 

NOTES TO COMBINED FINANCIAL STATEMENTS — (Continued)

 

Year Ended December 31, 2023    Wholesale      Fleet Fueling      GPMP     All Other      Total  
            (in thousands)                      

Revenues

             

Fuel revenue

   $ 3,041,760      $ 530,937      $ 3,681     $ 31,073      $ 3,607,451  

Fuel revenue—related party

     —         —         3,313,404       —         3,313,404  

Other revenues, net

     25,628        7,818        939       1,420        35,805  

Other revenues, net—related party

     —         —         2,897       8,464        11,361  
  

 

 

    

 

 

    

 

 

   

 

 

    

 

 

 

Total revenues from external customers

     3,067,388        538,755        3,320,921       40,957        6,968,021  
  

 

 

    

 

 

    

 

 

   

 

 

    

 

 

 

Inter-segment revenues

   $ —       $ —       $ 2,892,013     $ 11,179      $ 2,903,192  

Fuel costs

   $ 2,948,852      $ 475,037      $ 3,675       

Fuel costs—related party

           3,260,225       

Fuel costs—inter-segment

           2,836,659       

Credit card fees

     9,398        3,997          

Rent, included allocated expenses

     21,482        10,172          

Repairs and maintenance

     3,309        3,690          

Other segment expenses

     4,725        4,439        9,929       50,189     
  

 

 

    

 

 

    

 

 

   

 

 

    

Operating income from segments

   $ 79,622      $ 41,420      $ 102,446     $ 1,947      $ 225,435  

Interest and other financial expenses, net

         $ (29,487      $ (29,487

 

Year Ended December 31, 2022    Wholesale      Fleet Fueling      GPMP     All Other      Total  
                   (in thousands)               

Revenues

             

Fuel revenue

   $ 3,236,177      $ 270,670      $ 5,160     $ 3,566      $ 3,515,573  

Fuel revenue—related party

     —         —         3,542,798       —         3,542,798  

Other revenues, net

     23,350        2,178        1,024       134        26,686  

Other revenues, net—related party

     —         —         206       284        490  
  

 

 

    

 

 

    

 

 

   

 

 

    

 

 

 

Total revenues from external customers

     3,259,527        272,848        3,549,188       3,984        7,085,547  
  

 

 

    

 

 

    

 

 

   

 

 

    

 

 

 

Inter-segment revenues

   $ —       $ —       $ 3,100,404     $ 3,376      $ 3,103,780  

Fuel costs

   $ 3,138,019      $ 242,849      $ 5,077       

Fuel costs—related party

           3,492,677       

Fuel costs—inter-segment

           3,052,537       

Credit card fees

     9,701        1,915          

Rent, included allocated expenses

     18,576        4,103          

Repairs and maintenance

     2,511        913          

Other segment expenses

     5,452        1,802        10,266       7,072     
  

 

 

    

 

 

    

 

 

   

 

 

    

Operating income from segments

   $ 85,268      $ 21,266      $ 89,035     $ 288      $ 195,857  

Interest and other financial expenses, net

         $ (11,654      $ (11,654

 

 

 

F-58


Table of Contents

ARKO Petroleum Corp.

 

NOTES TO COMBINED FINANCIAL STATEMENTS — (Continued)

 

A reconciliation of operating income from reportable segments to income before income taxes on the combined statements of operations was as follows:

 

     For the Year Ended December 31,  
      2024     2023     2022  
     (in thousands)  

Operating income from reportable segments

   $ 227,624     $ 223,488     $ 195,569  

All other operating (loss) income

     (380     1,947       288  

Intercompany charges by GPMP (1)

     (55,253     (55,649     (48,080

Interest and other financial expenses, net

     (31,698     (29,487     (11,654

Amounts not allocated to segments:

      

Site operating expenses, including allocated expenses

     (2,033     (1,319     456  

General and administrative expenses, including allocated expenses

     (39,117     (38,672     (29,010

Depreciation and amortization, including allocated expenses

     (38,716     (36,790     (25,153

Other expenses, net

     (123     (3,472     (1,231

Interest and other financial expenses, net

     (4,979     (5,577     (2,826
  

 

 

   

 

 

   

 

 

 

Income before income taxes

   $ 55,325     $ 54,469     $ 78,359  
  

 

 

   

 

 

   

 

 

 
 
(1)   Represents the estimated fixed margin or fixed fee (currently 5.0 cents per gallon) paid to GPMP for the cost of fuel and recorded by GPMP as inter-segment revenues.

21. Subsequent Events

The Company has evaluated subsequent events through September 15, 2025, the date the combined financial statements were available to be issued. Other than as described in Notes 1, 2, 7 and 11, no events were identified that required recognition or disclosure in the combined financial statements.

 

 

 

F-59


Table of Contents

ARKO Petroleum Corp.

 

 

CONDENSED COMBINED BALANCE SHEETS

(Unaudited, in thousands)

 

      September 30,
2025
     December 31,
2024
 
Assets      

Current assets:

     

Cash and cash equivalents

   $ 32,993      $ 25,086  

Restricted cash

     —         255  

Trade receivables, net

     104,381        88,185  

Inventory

     23,672        24,448  

Prepaid to related party, current portion

     3,393        4,230  

Other current assets

     35,698        29,174  
  

 

 

    

 

 

 

Total current assets

     200,137        171,378  

Non-current assets:

     

Property and equipment, net

     227,576        198,036  

Right-of-use assets under operating leases

     394,341        318,140  

Right-of-use assets under financing leases, net

     51,310        19,256  

Goodwill

     76,687        76,687  

Intangible assets, net

     159,532        175,163  

Deferred tax asset

     68,766        69,170  

Prepaid to related party

     11,667        12,301  

Other non-current assets

     56,485        45,539  
  

 

 

    

 

 

 

Total assets

   $ 1,246,501      $ 1,085,670  
  

 

 

    

 

 

 
Liabilities      

Current liabilities:

     

Long-term debt, current portion

   $ 5,674      $ 1,277  

Accounts payable

     99,935        90,136  

Other current liabilities

     54,178        53,950  

Operating leases, current portion

     24,715        18,532  

Financing leases, current portion

     1,757        3,566  
  

 

 

    

 

 

 

Total current liabilities

     186,259        167,461  

Non-current liabilities:

     

Long-term debt, net

     383,291        380,911  

Asset retirement obligation

     44,466        36,767  

Operating leases

     406,710        324,592  

Financing leases

     76,585        25,915  

Other non-current liabilities

     105,884        84,454  
  

 

 

    

 

 

 

Total liabilities

     1,203,195        1,020,100  
  

 

 

    

 

 

 

Commitments and contingencies — see Note 9

     

Net investment:

     

Parent’s net investment

     43,306        65,570  
  

 

 

    

 

 

 

Total net investment

     43,306        65,570  
  

 

 

    

 

 

 

Total liabilities and net investment

   $ 1,246,501      $ 1,085,670  
  

 

 

    

 

 

 

The accompanying notes are an integral part of these condensed combined financial statements.

 

 

 

F-60


Table of Contents

ARKO Petroleum Corp.

 

 

CONDENSED COMBINED STATEMENTS OF OPERATIONS

(Unaudited, in thousands)

 

     For the Nine Months
Ended September 30,
 
      2025     2024  

Revenues:

    

Fuel revenue1

   $ 2,433,254     $ 2,573,920  

Fuel revenue—related party2

     1,787,503       2,313,319  

Other revenues, net

     44,587       28,939  

Other revenues, net—related party

     9,555       8,592  
  

 

 

   

 

 

 

Total revenues

     4,274,899       4,924,770  

Operating expenses:

    

Fuel costs1

     2,309,955       2,454,650  

Fuel costs—related party2

     1,754,463       2,274,461  

Site operating expenses, including allocated expenses

     72,765       60,161  

General and administrative expenses, including allocated expenses

     32,078       32,433  

Depreciation and amortization, including allocated expenses

     40,553       33,529  
  

 

 

   

 

 

 

Total operating expenses

     4,209,814       4,855,234  
  

 

 

   

 

 

 

Other expenses (income), net

     923       (2,966
  

 

 

   

 

 

 

Operating income

     64,162       72,502  

Interest and other financial income, including allocated income

     408       3,595  

Interest and other financial expenses, including allocated expenses

     (31,437     (30,388
  

 

 

   

 

 

 

Income before income taxes

     33,133       45,709  

Income tax expense

     (8,472     (13,033
  

 

 

   

 

 

 

Net income attributable to ARKO Petroleum Corp.

   $ 24,661     $ 32,676  
  

 

 

   

 

 

 

Supplemental information:

    

1 Includes excise tax of:

   $ 448,996     $ 432,610  

2 Includes excise tax of:

   $ 360,527     $ 422,927  

The accompanying notes are an integral part of these condensed combined financial statements.

 

 

 

F-61


Table of Contents

ARKO Petroleum Corp.

 

 

CONDENSED COMBINED STATEMENTS OF CHANGES IN NET INVESTMENT

(Unaudited, in thousands)

 

      Parent’s Net
Investment
    Non-Controlling
Interests
    Total Net
Investment
 

Balance at January 1, 2024

   $ 106,447     $ 16     $ 106,463  

Transactions with non-controlling interests

     16       (16     —   

Net transfer to Parent

     (69,846     —        (69,846

Net income

     32,676       —        32,676  
  

 

 

   

 

 

   

 

 

 

Balance at September 30, 2024

   $ 69,293     $ —      $ 69,293  
  

 

 

   

 

 

   

 

 

 

Balance at January 1, 2025

   $ 65,570     $ —      $ 65,570  

Net transfer to Parent

     (46,925     —        (46,925

Net income

     24,661       —        24,661  
  

 

 

   

 

 

   

 

 

 

Balance at September 30, 2025

   $ 43,306     $ —      $ 43,306  
  

 

 

   

 

 

   

 

 

 

The accompanying notes are an integral part of these condensed combined financial statements.

 

 

 

F-62


Table of Contents

ARKO Petroleum Corp.

 

 

CONDENSED COMBINED STATEMENTS OF CASH FLOWS

(Unaudited, in thousands)

 

     For the Nine Months
Ended September 30,
 
      2025     2024  

Cash flows from operating activities:

    

Net income

   $ 24,661     $ 32,676  

Adjustments to reconcile net income to net cash provided by operating activities:

    

Depreciation and amortization

     40,553       33,529  

Deferred income taxes

     2,518       683  

Loss (gain) on disposal of assets and impairment charges, net

     2,618       (1,318

Gain from settlement related to business acquisition

     —        (3,438

Amortization of deferred financing costs

     1,119       1,102  

Amortization of deferred income

     (7,960     (5,174

Amortization of prepaid to related party

     3,137       3,291  

Accretion of asset retirement obligation

     836       631  

Non-cash rent

     2,180       1,376  

Charges to allowance for credit losses

     820       653  

Share-based compensation

     605       535  

Fair value adjustment of financial assets and liabilities

     (1,272     (702

Other operating activities, net

     (191     682  

Changes in assets and liabilities:

    

(Increase) decrease in trade receivables

     (17,016     10,288  

Decrease in inventory

     94       2,989  

Increase in other assets

     (7,984     (6,026

Increase in related party assets

     (4,965     (1,905

Increase (decrease) in accounts payable

     9,796       (10,308

(Decrease) increase in other current liabilities

     (2,402     3,035  

Decrease in asset retirement obligation

     (479     (143

Increase in non-current liabilities

     16,504       9,204  
  

 

 

   

 

 

 

Net cash provided by operating activities

   $ 63,172     $ 71,660  
  

 

 

   

 

 

 

The accompanying notes are an integral part of these condensed combined financial statements.

 

 

 

F-63


Table of Contents

ARKO Petroleum Corp.

 

 

CONDENSED COMBINED STATEMENTS OF CASH FLOWS (cont’d)

(Unaudited, in thousands)

 

     For the Nine Months
Ended September 30,
 
      2025     2024  

Cash flows from investing activities:

    

Purchase of property and equipment

   $ (16,978   $ (6,815

Proceeds from sale of property and equipment

     3,632       1,708  
  

 

 

   

 

 

 

Net cash used in investing activities

     (13,346     (5,107
  

 

 

   

 

 

 

Cash flows from financing activities:

    

Receipt of long-term debt, net

     4,871       42,454  

Repayment of debt

     (2,456     (1,318

Principal payments on financing leases

     (926     (50

Early settlement of deferred consideration related to business acquisition

     —        (17,155

Net transfers to Parent

     (43,663     (92,998
  

 

 

   

 

 

 

Net cash used in financing activities

     (42,174     (69,067
  

 

 

   

 

 

 

Net increase (decrease) in cash and cash equivalents and restricted cash

     7,652       (2,514

Cash and cash equivalents and restricted cash, beginning of period

     25,341       17,106  
  

 

 

   

 

 

 

Cash and cash equivalents and restricted cash, end of period

   $ 32,993     $ 14,592  
  

 

 

   

 

 

 

Reconciliation of cash and cash equivalents and restricted cash

    

Cash and cash equivalents, beginning of period

   $ 25,086     $ 17,106  

Restricted cash, beginning of period

     255       —   
  

 

 

   

 

 

 

Cash and cash equivalents and restricted cash, beginning of period

   $ 25,341     $ 17,106  
  

 

 

   

 

 

 

Cash and cash equivalents, end of period

   $ 32,993     $ 14,592  

Restricted cash, end of period

     —        —   
  

 

 

   

 

 

 

Cash and cash equivalents and restricted cash, end of period

   $ 32,993     $ 14,592  
  

 

 

   

 

 

 

The accompanying notes are an integral part of these condensed combined financial statements.

 

 

 

F-64


Table of Contents

ARKO Petroleum Corp.

 

 

CONDENSED COMBINED STATEMENTS OF CASH FLOWS (cont’d)

(Unaudited, in thousands)

 

     For the Nine Months
Ended September 30,
 
      2025     2024  

Supplementary cash flow information:

    

Cash received for interest

   $ 409     $ 157  

Cash paid for interest and allocated interest

     29,139       27,681  

Cash paid for taxes

     5,954       12,351  

Supplementary noncash activities:

    

Parent’s net investment for Parent-controlled sites converted to fuel supply or consignment locations

   $ (3,867   $ 876  

Parent’s investment for TEG First Installment Payment

     —        21,741  

Purchases of equipment in accounts payable and accrued expenses

     1,651       —   

Purchase of property and equipment under leases

     9,252       28,415  

Disposals of leases of property and equipment

     4,332       2,686  

The accompanying notes are an integral part of these condensed combined financial statements.

 

 

 

F-65


Table of Contents

ARKO Petroleum Corp.

 

 

NOTES TO CONDENSED COMBINED FINANCIAL STATEMENTS (Unaudited)

1. General

ARKO Petroleum Corp. (the “Company”) was formed in July 2025 as a Delaware corporation and a wholly owned subsidiary of ARKO Corp., a Delaware corporation (“ARKO”) whose common stock is listed on the Nasdaq Stock Market under the symbol “ARKO.”

The accompanying condensed combined financial statements primarily include the historical accounting records of ARKO and its subsidiaries’ (collectively, the “Parent”) wholesale business, fleet fueling business and the supply of fuel to substantially all of ARKO’s retail convenience stores that sell fuel (together, the “Business”), which will be contributed to the Company upon, or immediately prior to, the Company’s initial public offering of its common stock, and have been carved out of the activity of the Parent and combined. The Company’s operations will primarily be performed by the following wholly owned subsidiaries (and their respective subsidiaries) to be contributed to the Company by the Parent: GPM Empire, LLC, a Delaware limited liability company formed in 2020 (“GPME”), and GPM Petroleum LP, a Delaware limited partnership formed in 2015 (“GPMP”). The Company is engaged in (i) wholesale activity, which includes the supply of fuel to gas stations operated by third-party dealers, (ii) fleet fueling, which includes the operation of proprietary and third-party cardlock locations (unstaffed fueling locations) and the issuance of proprietary fuel cards that provide customers access to a nationwide network of fueling sites, and (iii) wholesale distribution of fuel to substantially all of the gas stations operated by the Parent (through its wholly owned subsidiary, GPM Investments, LLC (“GPM”) and its wholly owned subsidiaries). As of September 30, 2025, the Business included the supply of fuel to 2,053 gas stations operated by dealers, the supply of fuel to 1,158 gas stations operated by the Parent, and the operation of 288 cardlock locations, in the District of Columbia and throughout more than 30 states in the Mid-Atlantic, Midwestern, Northeastern, Southeastern and Southwestern United States (“U.S.”).

The Company has three reportable segments: wholesale, fleet fueling and GPMP. Refer to Note 8 below for further information with respect to the segments.

2. Summary of Significant Accounting Policies

Basis of Presentation

The accompanying condensed combined financial statements (the “interim financial statements”) represent the results of operations, financial position and cash flows of the Business, inclusive of assumptions and allocations made to depict the Business on a standalone basis, and have been derived from the reviewed condensed consolidated financial statements of the Parent. The interim financial statements have been prepared in conformity with accounting principles generally accepted in the United States of America (“U.S. GAAP”). The interim financial statements reflect the historical results of operations, financial position and cash flows of the Business for the periods presented. Accordingly, if the Business had operated as a standalone entity, its results may have differed materially from those presented in the interim financial statements. The carve-out transaction involves the reorganization of the Business and its net assets under common control; therefore, the historical cost basis for the Business’ net assets used in the interim financial statements is the same as the Parent’s historical cost basis for these net assets.

All revenues and costs as well as assets and liabilities directly associated with the Business have been included in the interim financial statements. The interim financial statements also include allocations of

 

 

 

F-66


Table of Contents

ARKO Petroleum Corp.

 

NOTES TO CONDENSED COMBINED FINANCIAL STATEMENTS (Continued)

 

certain operating and corporate expenses from the Parent relating to the Business based on the historical financial statements and accounting records of the Parent. See Note 10 for more information about the expenses allocated from the Parent. The expense allocation has been determined based on what management considered to be the most reasonable reflection of the Business’ expenses for the periods presented. However, the allocation may not reflect the costs the Business would have incurred if it had operated as a separate, standalone entity for the periods presented or if the Business had been operated by a different parent entity. Any costs associated with the preparation of the interim financial statements have been excluded from the interim financial statements.

The Parent used a centralized approach to cash management and financing of its operations. Financial transactions relating to the Business are accounted for through the Parent’s net investment account. Accordingly, none of the Parent’s cash, cash equivalents or debt at the corporate level have been assigned to the Business in the interim financial statements, except for the Capital One Line of Credit and certain M&T Bank financing as further described in the annual combined financial statements, as defined below. The Parent’s net investment represents the Parent’s interest in the recorded net assets of the Business.

All significant transactions between the Business and the Parent are reflected within the Parent’s net investment within the interim financial statements, and all significant intercompany balances and transactions within the Business have been eliminated in the interim financial statements.

Interim Financial Statements

The interim financial statements as of September 30, 2025 and for the nine months ended September 30, 2025 and 2024 are unaudited and have been prepared in accordance with U.S. GAAP for interim financial information and Regulation S-X promulgated by the Securities and Exchange Commission (the “SEC”) for interim reporting. In the opinion of management, all adjustments (consisting of normal and recurring adjustments except those otherwise described herein) considered necessary for a fair presentation have been included in the accompanying interim financial statements. However, they do not include all of the information and disclosures required by U.S. GAAP for complete financial statements. Therefore, the interim financial statements should be read in conjunction with the audited combined financial statements and accompanying notes of the Company included elsewhere in this prospectus for the year ended December 31, 2024 (the “annual combined financial statements”).

The same significant accounting policies, presentation and methods of computation used in the preparation of the annual combined financial statements have been used in the preparation of the interim financial statements.

Accounting Periods

The Company’s fiscal periods end on the last day of the month, and its fiscal year ends on December 31. This results in the Company experiencing fluctuations in current assets and current liabilities due to purchasing and payment patterns which change based upon the day of the week. As a result, working capital can change from period to period not only due to changing business operations, but also due to a change in the day of the week on which a period ends.

Use of Estimates

In the preparation of interim financial statements, management may make estimates and assumptions that affect the reported amounts of assets and liabilities and disclosure of contingent assets and liabilities

 

 

 

F-67


Table of Contents

ARKO Petroleum Corp.

 

NOTES TO CONDENSED COMBINED FINANCIAL STATEMENTS (Continued)

 

at the date of the interim financial statements and the reported amounts of revenues and expenses during the reporting period. Actual results could differ from those estimates. Significant estimates include lease liabilities; impairment of goodwill, intangible, right-of-use and fixed assets; environmental assets and liabilities; deferred tax assets; and asset retirement obligations.

Trade Receivables

The majority of trade receivables are typically from dealers, fleet fueling customers and credit card companies in the ordinary course of business. Balances due in respect of credit cards processed through the Company’s fuel suppliers and other providers are collected within two to three days depending upon the day of the week, and time of the day, of the purchase. Receivables from dealers are typically due within one to 30 days and are stated as amounts due. Accounts that are outstanding longer than the payment terms are considered past due. At each balance sheet date, the Company recognizes a loss allowance for expected credit losses on trade receivables. As of September 30, 2025, September 30, 2024, December 31, 2024 and December 31, 2023, net trade receivables totaled $104.4 million, $109.2 million, $88.2 million and $120.2 million, respectively.

Revenue Recognition

Revenue is recognized when control of the promised goods or services is transferred to the customers. This requires the Company to identify contractual performance obligations and determine whether revenue should be recognized at a single point in time or over time, based on when control of goods and services transfers to a customer. Control is transferred to the customer over time if the customer simultaneously receives and consumes the benefits provided by the Company’s performance. If a performance obligation is not satisfied over time, the Company satisfies the performance obligation at a single point in time.

Revenue is recognized in an amount that reflects the consideration to which the Company expects to be entitled in exchange for goods or services.

When the Company satisfies a performance obligation by transferring control of goods or services to the customer, revenue is recognized against contract assets in the amount of consideration to which the Company is entitled. When the consideration amount received from the customer exceeds the amounts recognized as revenue, the Company recognizes a contract liability for the excess.

An asset is recognized related to the costs incurred to obtain a contract (e.g. sales commissions) if the costs are specifically identifiable to a contract, the costs will result in enhancing resources that will be used in satisfying performance obligations in the future and the costs are expected to be recovered. These capitalized costs were approximately $7.9 million, $5.9 million, $6.7 million and $4.4 million as of September 30, 2025, September 30, 2024, December 31, 2024 and December 31, 2023, respectively, were recorded as a part of other current assets and other non-current assets on the condensed combined balance sheets and were amortized on a systematic basis consistent with the pattern of transfer of the goods or services to which such costs relate. Amortization expense for each of the nine months ended September 30, 2025 and 2024 was $1.3 million, and was included in fuel costs in the condensed combined statements of operations. The Company expenses the costs to obtain a contract, as and when they are incurred, in cases where the expected amortization period is one year or less.

 

 

 

F-68


Table of Contents

ARKO Petroleum Corp.

 

NOTES TO CONDENSED COMBINED FINANCIAL STATEMENTS (Continued)

 

The Company recognizes a contract asset when making upfront incentive payments to dealers. Certain of the upfront consideration represents a prepaid incentive, as these payments are not made for distinct services provided by the dealer. Others represent payments for equipment installed at a dealer location. The prepaid incentives were approximately $49.9 million, $42.9 million, $43.8 million and $37.9 million as of September 30, 2025, September 30, 2024, December 31, 2024 and December 31, 2023, respectively, were recorded as a part of other current assets and other non-current assets on the condensed combined balance sheets and were amortized as a reduction of revenue over the term of the specific agreement. Amortization expense for the nine months ended September 30, 2025 and 2024 was $4.7 million and $3.8 million, respectively.

The Company evaluates if it is a principal or an agent in a transaction to determine whether revenue should be recorded on a gross or a net basis. In performing this analysis, the Company considers first whether it controls the goods before they are transferred to the customers and if it has the ability to direct the use of the goods or obtain benefits from them. The Company also considers the following indicators: (1) the primary obligor, (2) the latitude in establishing prices and selecting suppliers, and (3) the inventory risk borne by the Company before and after the goods have been transferred to the customer. When the Company acts as principal, revenue is recorded on a gross basis. When the Company acts as agent, revenue is recorded on a net basis.

Certain fuel and sales taxes are invoiced by fuel suppliers or collected from customers and remitted to governmental agencies either directly, or through suppliers, by the Company. Whether these taxes are presented on a gross or net basis is dependent on whether the Company is acting as a principal or agent in the sales transaction. Fuel excise taxes are presented on a gross basis for fuel sales because the Company is acting as the primary obligor, has pricing latitude, and is also exposed to inventory and credit risks.

Refer to Note 8 for disclosure of the revenue disaggregated by segment and product line, as well as a description of the reportable segment operations.

Income Taxes

Income taxes were prepared under the separate return method, consistent with the provisions of ASC 740, Income Taxes, and demonstrate the tax impact on the Company had it not been eligible to be included in a consolidated income tax return with the Parent. The interim financial statements reflected the income tax expense and deferred tax assets or liabilities attributable to the Company. Cash paid for taxes due during each reporting period was paid by the Parent and settled through equity in alignment with ASC 740.

Leases

The Company recorded on the condensed combined balance sheets the right-of-use assets and lease liabilities if the Company or any of its subsidiaries are an obligor of a lease agreement or expected to assume the lease obligation related to a lease arrangement entered into by the Parent. Similarly, the Company has accounted for the subleases as if the Company or any of its subsidiaries are a sublessor of a sublease agreement if it is expected to assume and benefit from the sublease arrangement entered into by the Parent.

 

 

 

F-69


Table of Contents

ARKO Petroleum Corp.

 

NOTES TO CONDENSED COMBINED FINANCIAL STATEMENTS (Continued)

 

Legislative Update

On July 4, 2025, the One Big Beautiful Bill Act (“OBBB”) was signed into law. The OBBB reinstated several key income tax provisions that were initially part of the U.S. Tax Cuts and Jobs Act of 2017, but which been phased out in recent years or were set to expire in 2025, and made other changes to income tax provisions, many of which are not effective until 2026. The OBBB, among other things, repealed the mandatory capitalization of domestic research and development expenditures under Internal Revenue Code Section 174, extended the ability to take 100% bonus depreciation, reinstituted the EBITDA-based Section 163(j) calculation, revised international tax regimes, and accelerated the phase out of clean energy credits.

The Company has evaluated the impact of the OBBB and reflected its projected effects in the interim financial statements. Specifically, the Company anticipates a favorable impact on the timing of cash paid for taxes during 2025, resulting in a reduction of approximately $6.2 million for the year ending December 31, 2025. The Company does not anticipate that the OBBB will have a material impact on its effective tax rate for 2025. The Company will continue to monitor future guidance and developments related to the OBBB and will update its income tax disclosures as appropriate.

3. Debt

The components of debt were as follows:

 

      September 30,
2025
    December 31,
2024
 
     (in thousands)  

M&T debt

   $ 11,923     $ 6,237  

Capital One Line of Credit

     377,042       375,951  
  

 

 

   

 

 

 

Total debt, net

   $ 388,965     $ 382,188  
  

 

 

   

 

 

 

Less current portion

     (5,674     (1,277
  

 

 

   

 

 

 

Total long-term debt, net

   $ 383,291     $ 380,911  
  

 

 

   

 

 

 

M&T Bank Credit Agreement

On May 13, 2025, the Parent entered into an amendment to its credit agreement with M&T Bank to increase the aggregate original principal amount of the real estate loans thereunder (the “M&T Term Loans”) from $49.5 million to $83.7 million. The additional $34.2 million principal amount of the M&T Term Loans, of which $5.1 million was attributable to the Business, matures in May 2030 and is payable in monthly installments based on a fifteen-year amortization schedule, with the balance of the loan payable at maturity, and bears interest at SOFR plus 2.25%. The M&T Term Loans are secured by the real property of 78 sites acquired with the proceeds of such loans and certain other properties, including real property of 21 of 22 sites that the Parent acquired in the second quarter of 2025 for aggregate consideration of $22.4 million, of which seven sites acquired were attributable to the Business as of September 30, 2025.

The M&T Term Loans accrue interest at SOFR plus 2.25%, and the borrowings under the M&T line of credit for purchases of equipment accrue interest, at the Parent’s discretion, at either a fixed rate based on M&T Bank’s five-year cost of funds as of the applicable date of each tranche plus 2.25% or a floating rate at SOFR plus 2.25%.

 

 

 

F-70


Table of Contents

ARKO Petroleum Corp.

 

NOTES TO CONDENSED COMBINED FINANCIAL STATEMENTS (Continued)

 

4. Leases

As of September 30, 2025, the Parent and the Company collectively leased 470 dealer locations, 154 cardlock locations, former store locations, rental sites and certain office and storage spaces, including land and buildings in certain cases. Most of the lease agreements are for long-term periods, ranging from 15 to 20 years, and generally include several renewal options for extension periods for five to 25 years. Additionally, the Parent and the Company leases certain store equipment, office equipment, automatic tank gauges, fuel dispensers and vehicles.

As of September 30, 2025, 180 of these dealer and cardlock locations were leased directly by the Company. In addition, as of September 30, 2025, the Company or its subsidiaries leased jointly and severally with the Parent from third party lessors 233 sites, of which 119 sites were attributable to the Business. As of September 30, 2025, lease liabilities related to such joint and several agreements aggregated to $339.3 million, of which $138.7 million related to the Business and were recorded on the condensed combined balance sheet.

The components of lease cost recorded on the condensed combined statements of operations were as follows:

 

     For the Nine Months
Ended September 30,
 
      2025      2024  
     (in thousands)  

Finance lease cost:

     

Depreciation of right-of-use assets

   $ 1,650      $ 309  

Interest on lease liabilities

     3,006        655  

Operating lease costs included in site operating expenses

     39,710        26,534  

Operating lease costs included in general and administrative
expenses

     406        515  

Lease cost related to variable lease payments, short-term
leases and leases of low value assets

     —         59  

Right-of-use asset impairment charges and loss (gain) on
disposals of leases

     1,306        (1,628
  

 

 

    

 

 

 

Total lease costs

   $ 46,078      $ 26,444  
  

 

 

    

 

 

 

5. Financial Derivative Instruments

The Company makes limited use of derivative instruments (futures contracts) to manage certain risks related to diesel fuel prices. The Company does not hold any derivatives for speculative purposes, and it does not use derivatives with leveraged or complex features. The Company currently uses derivative instruments that are traded primarily over national exchanges such as the New York Mercantile Exchange (“NYMEX”). For accounting purposes, the Company has designated its derivative contracts as fair value hedges of firm commitments.

As of September 30, 2025 and December 31, 2024, the Company had fuel futures contracts to hedge approximately 1.8 million gallons and 2.9 million gallons, respectively, of diesel fuel for which the Company had a firm commitment to purchase. As of September 30, 2025 and December 31, 2024, the Company had an asset derivative with a fair value of approximately $0.02 million and $0.3 million,

 

 

 

F-71


Table of Contents

ARKO Petroleum Corp.

 

NOTES TO CONDENSED COMBINED FINANCIAL STATEMENTS (Continued)

 

respectively, recorded in other current assets, and a firm commitment with a fair value of approximately $0.02 million and $0.3 million, respectively, recorded in other current liabilities on the condensed consolidated balance sheets.

As of September 30, 2025 and December 31, 2024, there was $0 and $0.3 million, respectively, of cash collateral provided to counterparties that was classified as restricted cash on the condensed combined balance sheets. All cash flows associated with purchasing and selling fuel derivative instruments are classified as other operating activities, net in the condensed combined statements of cash flows.

6. Share-Based Compensation

The compensation committee of the Parent’s board of directors (the “Parent Board”) has approved the grant of non-qualified restricted stock units (“RSUs”) and shares of Parent’s common stock to certain Company employees under the ARKO Corp. 2020 Incentive Compensation Plan (as amended, the “Plan”). Vesting periods are assigned to RSUs on a grant-by-grant basis at the discretion of the Parent Board and except in certain limited situations, all awards are subject to a minimum vesting period of one year. The Parent issues new shares of Parent’s common stock upon vesting of RSUs.

Restricted Stock Units and Performance-based Restricted Stock Units

The following table summarizes share activity related to RSUs and performance-based RSUs (“PSUs”) with respect to the Company’s employees:

 

      RSUs and
PSUs
    Weighted Average
Grant Date Fair
Value per Share
 
     (in thousands)        

Nonvested RSUs and PSUs, December 31, 2024

     404     $ 7.30  

Granted

     211       5.76  

Released

     (126     7.90  

Forfeited

     (78     6.53  

Performance-based share adjustment

     (30     6.94  
  

 

 

   

Nonvested RSUs and PSUs, September 30, 2025

     381     $ 6.43  
  

 

 

   

During the nine months ended September 30, 2025, the Parent granted approximately 134 thousand PSUs to Company employees, which, subject to achieving certain performance criteria, could result in the issuance of a number of shares of the Parent’s common stock equal to up to 150% of the number of PSUs granted. The PSUs were awarded to certain members of senior management of the Company and cliff vest at the end of a three-year period, subject to the achievement of specific performance criteria measured over such period. The number of PSUs that will ultimately vest is contingent upon the recipient continuing to be in continuous service with the Parent or the Company through the last day of the performance period and a certification by the compensation committee of the Parent Board that the applicable performance criteria have been met.

For certain of the RSUs and PSUs granted in the nine months ended September 30, 2025, the Parent has agreed to issue a capped number of incremental shares to the recipients if the Parent’s stock price on the vesting dates of such awards is below a certain threshold price (written put options components). These

 

 

 

F-72


Table of Contents

ARKO Petroleum Corp.

 

NOTES TO CONDENSED COMBINED FINANCIAL STATEMENTS (Continued)

 

awards were classified as equity instruments and valued based on the fair market value of the underlying stock together with the net fair value of the written put options on the grant date.

The Parent assesses the probability of achieving the performance criteria on a quarterly basis, and the compensation committee of the Parent Board determines whether the performance criteria were satisfied, and certifies the award’s vesting percentage, if any, during the fiscal quarter following the end of the applicable performance period. In the first quarter of 2025, the compensation committee of the Parent Board determined that the performance criteria for the performance period ended December 31, 2024 had been met and certified that the percentage of PSUs that vested with respect to the target amount for the PSUs granted in 2022 was 75%. During the nine months ended September 30, 2025, the number of PSUs was adjusted for the probability of achieving the performance criteria, resulting in the recording of a reduction of expense of approximately $0.1 million in the nine months ended September 30, 2025 based on the grant date fair value.

The fair value of RSUs and PSUs released during the nine months ended September 30, 2025 was approximately $0.6 million.

As of September 30, 2025, total unrecognized compensation cost related to RSUs and PSUs was approximately $1.3 million, which is expected to be recognized over a weighted average period of approximately 1.7 years.

Share-Based Compensation Cost

Total share-based compensation cost recorded for the Company’s employees for the nine months ended September 30, 2025 and 2024 was $0.6 million and $0.5 million, respectively, and included in general and administrative expenses on the condensed combined statements of operations.

7. Fair Value Measurements and Financial Instruments

The fair value of cash and cash equivalents, trade receivables, accounts payable and other current liabilities approximated their carrying values as of September 30, 2025 and December 31, 2024 primarily due to the short-term maturity of these instruments. The fair value of the other long-term debt approximated their respective carrying values as of September 30, 2025 and December 31, 2024 due to the frequency with which interest rates are reset based on changes in prevailing interest rates. The fair value of fuel futures contracts was determined using NYMEX quoted values.

The contingent consideration from the acquisition of the business of Empire Petroleum Partners, LLC in 2020 is measured at fair value at the end of each reporting period and amounted to $2.5 million and $3.7 million as of September 30, 2025 and December 31, 2024, respectively. The fair value methodology for the contingent consideration liability is categorized as Level 3 because inputs to the valuation methodology are unobservable and significant to the fair value adjustment. Approximately $0.3 million was recorded as a component of interest and other financial expenses in the condensed combined statements of operations for the change in the fair value of the contingent consideration for each of the nine months ended September 30, 2025 and 2024, and approximately $1.6 million and $1.0 million of income was recorded as a component of other expenses (income), net in the condensed combined statements of operations for the nine months ended September 30, 2025 and 2024, respectively.

 

 

 

F-73


Table of Contents

ARKO Petroleum Corp.

 

NOTES TO CONDENSED COMBINED FINANCIAL STATEMENTS (Continued)

 

8. Segment Reporting

The reportable segments were determined based on information reviewed by the Company’s chief operating decision maker (“CODM”) for operational decision-making purposes, and the segment information is prepared on the same basis that the CODM reviews such financial information. The Company’s reportable segments are wholesale, fleet fueling and GPMP. Arie Kotler, the Company’s President and Chief Executive Officer, is the CODM. The CODM utilizes operating income from each segment to assess its operating performance and to make decisions about allocating resources to each segment. In reviewing segment operating income each month, the CODM compares actual results to budgets and prior-year performance. Based on this analysis, the CODM allocates incremental capital spending and prioritizes strategic and business development initiatives across the segments. The CODM also uses this measure to make decisions on budgets, acquisitions, growth capital expenditures, and management’s compensation.

The accounting policies of the segments are the same as those described in the summary of significant accounting policies except that rent expenses for each segment are recognized and measured on the basis of cash payments.

The wholesale segment supplies fuel to dealers, sub-wholesalers and bulk and spot purchasers, on either a cost plus or consignment basis. For consignment arrangements, the Company retains ownership of the fuel inventory at the site, is responsible for the pricing of the fuel to the end consumer, and shares the gross profit generated from the sale of fuel with the consignment dealers. For cost-plus arrangements, the Company sells fuel to dealers and bulk and spot purchasers on a fixed-fee basis. The sales price is determined according to the terms of the relevant agreement, which typically reflects the Company’s total fuel costs plus the cost of transportation and a margin, with the Company generally retaining any prompt pay discounts and rebates.

The fleet fueling segment includes the operation of proprietary and third-party cardlock locations (unstaffed fueling locations), and commissions from the sales of fuel using proprietary fuel cards that provide customers access to a nationwide network of fueling sites.

The GPMP segment includes the sale and supply of fuel to substantially all of the Parent’s retail gas stations, at the Company’s cost of fuel (including taxes and transportation) plus a fixed margin (currently 5.0 cents per gallon), and a fixed fee (currently 5.0 cents per gallon) charged to certain of the Parent’s retail sites that are not supplied by the Company. The Parent’s retail sites are classified as related party sites. In addition, the GPMP segment includes the sale of fuel to substantially all of the Company’s wholesale locations at the Company’s cost of fuel (including taxes and transportation) plus a fixed margin (currently 5.0 cents per gallon) and a fixed fee (currently 5.0 cents per gallon) charged primarily to fleet fueling locations that are not supplied by GPMP. All inter-segment transactions are eliminated in the interim financial statements. Through the end of the second quarter of 2025, GPMP also supplied fuel to a limited number of dealers.

The “All Other” segment includes the results of non-reportable segments that do not meet both quantitative and qualitative criteria as defined under ASC 280, Segment Reporting.

The significant expense categories and amounts align with the segment-level information that is regularly provided to the CODM. Inter-segment expenses were included within the amounts shown, however, the fuel costs in the wholesale and fleet fueling segments exclude the estimated fixed margin or fixed fee paid to GPMP for the cost of fuel.

 

 

 

F-74


Table of Contents

ARKO Petroleum Corp.

 

NOTES TO CONDENSED COMBINED FINANCIAL STATEMENTS (Continued)

 

The majority of general and administrative expenses, depreciation and amortization, net other expenses, income taxes and minor other income items are not allocated to the segments. Other segment expenses include utilities, telephone, upkeep and taxes, insurance, supplies, and certain other expenses. Other segment expenses in the GPMP segment also include general and administrative expenses, depreciation and amortization, and other income, net.

With the exception of goodwill, assets and liabilities relevant to the reportable segments are generally not assigned to any particular segment, but rather, managed and reviewed by the CODM at the combined level. All reportable segment revenues were generated from sites within the U.S. and substantially all of the Company’s assets were within the U.S.

Inter-segment transactions primarily included the sale of fuel by GPMP to substantially all of the Company’s wholesale locations at the Company’s cost of fuel plus a fixed margin and a fixed fee charged by GPMP primarily to sites that sell fuel in the fleet fueling segment that are not supplied by GPMP. The effect of these inter-segment transactions was eliminated in the interim financial statements.

 

      Wholesale      Fleet
Fueling
     GPMP     All Other      Total  
For the Nine Months Ended September 30, 2025    (in thousands)  

Revenues

             

Fuel revenue

   $ 2,052,153      $ 359,219      $ 849     $ 21,033      $ 2,433,254  

Fuel revenue—related party

     —         —         1,787,503       —         1,787,503  

Other revenues, net

     36,550        6,603        540       894        44,587  

Other revenues, net—related party

     —         —         2,007       7,548        9,555  
  

 

 

    

 

 

    

 

 

   

 

 

    

 

 

 

Total revenues from external customers

   $ 2,088,703      $ 365,822      $ 1,790,899     $ 29,475      $ 4,274,899  
  

 

 

    

 

 

    

 

 

   

 

 

    

 

 

 

Inter-segment revenues

   $ —       $ —       $ 1,931,435     $ 8,552      $ 1,939,987  

Fuel costs

   $ 1,981,649      $ 309,409      $ 848       

Fuel costs—related party

           1,754,463       

Fuel costs—inter-segment

           1,888,858       

Credit card fees

     5,328        3,325          

Rent, included allocated expenses

     28,815        8,604          

Repairs and maintenance

     3,256        3,318          

Other segment expenses

     3,655        4,884        7,983       36,001     
  

 

 

    

 

 

    

 

 

   

 

 

    

 

 

 

Operating income from segments

   $ 66,000      $ 36,282      $ 70,182     $ 2,026      $ 174,490  

Interest and other financial expenses, net

         $ (23,248      $ (23,248

 

 

 

F-75


Table of Contents

ARKO Petroleum Corp.

 

NOTES TO CONDENSED COMBINED FINANCIAL STATEMENTS (Continued)

 

      Wholesale      Fleet
Fueling
     GPMP     All Other     Total  
For the Nine Months Ended September 30, 2024    (in thousands)  

Revenues

            

Fuel revenue

   $ 2,149,622      $ 398,266      $ 3,017     $ 23,015     $ 2,573,920  

Fuel revenue – related party

     —         —         2,313,319       —        2,313,319  

Other revenues, net

     20,294        7,004        638       1,003       28,939  

Other revenues, net – related party

     —         —         2,062       6,530       8,592  
  

 

 

    

 

 

    

 

 

   

 

 

   

 

 

 

Total revenues from external customers

   $ 2,169,916      $ 405,270      $ 2,319,036     $ 30,548     $ 4,924,770  
  

 

 

    

 

 

    

 

 

   

 

 

   

 

 

 

Inter-segment revenues

   $ —       $ —       $ 2,034,780     $ 8,741     $ 2,043,521  

Fuel costs

   $ 2,081,546      $ 350,309      $ 2,900      

Fuel costs – related party

           2,274,461      

Fuel costs – inter-segment

           1,993,640      

Credit card fees

     5,912        3,226         

Rent, included allocated expenses

     16,848        8,362         

Repairs and maintenance

     2,402        3,233         

Other segment expenses

     3,077        4,040        8,156       40,143    
  

 

 

    

 

 

    

 

 

   

 

 

   

 

 

 

Operating income (loss) from segments

   $ 60,131      $ 36,100      $ 74,659     $ (854   $ 170,036  

Interest and other financial expenses, net

         $ (23,701     $ (23,701

A reconciliation of operating income from reportable segments to income before income taxes on the condensed combined statements of operations was as follows:

 

     For the Nine Months
Ended September 30,
 
      2025     2024  
     (in thousands)  

Operating income from reportable segments

   $ 172,464     $ 170,890  

All other operating income (loss)

     2,026       (854

Intercompany charges by GPMP 1

     (42,577     (41,318

Interest and other financial expenses, net

     (23,248     (23,701

Amounts not allocated to segments:

    

Site operating expenses, including allocated expenses

     (2,180     (1,376

General and administrative expenses, including allocated expenses

     (29,614     (29,808

Depreciation and amortization, including allocated expenses

     (35,034     (27,998

Other (expenses) income, net

     (923     2,966  

Interest and other financial expenses, net

     (7,781     (3,092
  

 

 

   

 

 

 

Income before income taxes

   $ 33,133     $ 45,709  
  

 

 

   

 

 

 
 
1    Represents the estimated fixed margin or fixed fee (currently 5.0 cents per gallon) paid to GPMP for the cost of fuel and recorded by GPMP as inter-segment revenues.

 

 

 

F-76


Table of Contents

ARKO Petroleum Corp.

 

NOTES TO CONDENSED COMBINED FINANCIAL STATEMENTS (Continued)

 

9. Commitments and Contingencies

Senior Notes

On October 21, 2021, the Parent completed a private offering of $450.0 million aggregate principal amount of 5.125% Senior Notes due 2029 (the “Senior Notes”), which are guaranteed, jointly and severally on an unsecured basis, by certain of the Parent’s wholly owned domestic subsidiaries, including the Company and certain of its subsidiaries (the “Guarantors”); however, neither GPMP nor any of its subsidiaries is a Guarantor.

The indenture governing the Senior Notes (the “Indenture”) provides for customary events of default which include (subject in certain cases to customary grace and cure periods), among others: nonpayment of principal or interest; breach of covenants or other agreements in the Indenture; defaults in failure to pay certain other indebtedness; and certain events of bankruptcy or insolvency. Generally, if an event of default occurs and is continuing under the Indenture, the trustee thereunder (the “Trustee”) or the holders of at least 25% in aggregate principal amount of the Senior Notes then outstanding may declare the principal of, premium, if any, and accrued interest on all the Senior Notes immediately due and payable. The Guarantors have unconditionally and irrevocably guaranteed, jointly and severally, on a senior unsecured basis, (a) the full and punctual payment of principal of and interest on the Senior Notes when due, whether at maturity, by acceleration, by redemption or otherwise, and all other monetary obligations of the Parent under the Indenture and the Senior Notes and (b) the full and punctual performance within applicable grace periods of all other obligations of the Parent under the Indenture and the Senior Notes (collectively, the “Guaranteed Obligations”).

Upon the failure of the Parent to pay the principal of, or interest on, any of its obligations under the Senior Notes when and as the same become due, whether at maturity, by acceleration, by redemption or otherwise, each Guarantor, upon receipt of written demand by the Trustee, must pay, or cause to be paid, in cash, to the holders of the Senior Notes or the Trustee an amount equal to the sum of (A) the unpaid amount of such Guaranteed Obligations, (B) accrued and unpaid interest on such Guaranteed Obligations (but only to the extent not prohibited by law) and (C) all other monetary Guaranteed Obligations of the Parent to the holders of the Senior Notes and the Trustee. Pursuant to the Indenture, each Guarantor is entitled to contribution from all other Guarantors based on the respective net assets of all the Guarantors at the time of such payment.

The Company believes that the likelihood of the Guarantors, including the Company, being required to make payments under their respective guarantees is remote based on the Parent’s current financial condition and anticipated financial performance. However, if the Parent’s financial condition deteriorates, then the possibility of the Guarantors being called upon to fulfill their obligations under the Indenture would increase.

The Indenture contains customary restrictive covenants that, among other things, generally limit the ability of the Parent and substantially all of its subsidiaries, including the Guarantors, to (i) create liens, (ii) pay dividends, acquire shares of capital stock and make payments on subordinated debt, (iii) place limitations on distributions from certain subsidiaries, (iv) issue or sell the capital stock of certain subsidiaries, (v) sell assets, (vi) enter into transactions with affiliates, (vii) effect mergers and (viii) incur indebtedness.

The Senior Notes and the guarantees rank equally in right of payment with all of the Parent’s and the Guarantors’ respective existing and future senior unsecured indebtedness and are effectively subordinated

 

 

 

F-77


Table of Contents

ARKO Petroleum Corp.

 

NOTES TO CONDENSED COMBINED FINANCIAL STATEMENTS — (Continued)

 

to all of the Parent’s and the Guarantors’ existing and future secured indebtedness to the extent of the value of the collateral securing such indebtedness; and are structurally subordinated to any existing and future obligations of subsidiaries of the Parent and the Company that are not Guarantors.

Environmental Liabilities and Contingencies

The Business is subject to certain federal and state environmental laws and regulations associated with sites at which it stores and sells fuel and other fuel products, as well as at locations owned, leased, or at which there is a contractual obligation that results in the Parent or the Company being the tank operator or owner but are operated by third-party dealers. As of September 30, 2025 and December 31, 2024, environmental obligations totaled $3.1 million and $2.8 million, respectively. These amounts were recorded as other current and non-current liabilities on the condensed combined balance sheets. Environmental reserves have been established on an undiscounted basis based upon internal and external estimates in regard to each site. It is reasonably possible that these amounts will be adjusted in the future due to changes in estimates of environmental remediation costs, the timing of the payments or changes in federal and/or state environmental regulations.

The Parent maintains certain environmental insurance policies and participates in various state underground storage tank funds that entitle the Company to be reimbursed for remediation costs. Estimated amounts that will be recovered from the insurance policies and various state funds for the exposures totaled $1.7 million and $1.4 million as of September 30, 2025 and December 31, 2024, respectively, and were recorded as other current and non-current assets on the condensed combined balance sheets.

Asset Retirement Obligation

As part of the fuel operations at its proprietary cardlock locations, at most of the owned and leased locations leased to dealers, at certain other dealer locations and third-party cardlock locations where the Company owns storage tanks or otherwise has agreed to be contractually liable for tank maintenance, there are aboveground and underground storage tanks for which the Company is responsible. The future cost to remove a storage tank is recognized over the estimated remaining useful life of the storage tank, or if sooner, the termination of the applicable lease. A liability for the fair value of an asset retirement obligation with a corresponding increase to the carrying value of the related long-lived asset is recorded at the time a storage tank is installed. The estimated liability is based upon historical experience in removing storage tanks, estimated tank useful lives, external estimates as to the cost to remove the tanks in the future and current and anticipated federal and state regulatory requirements governing the removal of tanks, and discounted. The Company has recorded an asset retirement obligation of $44.5 million and $36.8 million at September 30, 2025 and December 31, 2024, respectively. The current portion of the asset retirement obligation is included in other current liabilities on the condensed combined balance sheets.

Program Agreement

Under and subject to the terms of the Program Agreement with Blue Owl (both as defined in Note 7 to the annual combined financial statements), Blue Owl had agreed, from May 2, 2023 through September 30, 2025, to purchase up to $1.0 billion of convenience store and gas station real property, cardlock locations and other types of real property that GPM or an affiliate thereof may acquire. In March 2025, the Program Agreement terminated in accordance with its terms.

 

 

 

F-78


Table of Contents

ARKO Petroleum Corp.

 

NOTES TO CONDENSED COMBINED FINANCIAL STATEMENTS — (Continued)

 

Legal Matters

The Parent and the Company are parties to various legal actions, as both plaintiffs and defendants, in the ordinary course of business. The Company’s management believes, based on estimations with support from legal counsel for these matters, that these legal actions are routine in nature and incidental to the operation of the Business and that it is not reasonably probable that the ultimate resolution of these matters will have a material adverse impact on the Business, financial condition, results of operations and cash flows.

10. Related Party Transactions

There have been no material changes to the description of related party transactions as set forth in the annual combined financial statements.

Transactions with the Parent

Transactions between the Business and the Parent have been included in the interim financial statements and forgiven at the time the respective transactions were recorded. The total net effect of the settlement of these transactions with the Parent is reflected in the condensed combined statements of cash flows as a financing activity and in the condensed combined balance sheets as the Parent’s net investment. The components of the net transfers to the Parent were as follows:

 

     For the Nine Months
Ended September 30,
 
      2025     2024  
     (in thousands)  

Investment attributable to TEG First Installment Payment 1

   $ —      $ 21,741  

Net investments attributable to Parent-controlled sites converted to fuel
supply or consignment locations during the year

     (3,867     876  

Stock-based compensation granted by Parent

     605       535  

Net transfers to Parent

     (43,663     (92,998
  

 

 

   

 

 

 
   $ (46,925   $ (69,846
  

 

 

   

 

 

 
 
1    Refer to Note 3 in the annual combined financial statements for further details of the TEG transaction.

Allocation of Parent Depreciation Expenses

The depreciation expenses included in the condensed combined statements of operations include an allocation of depreciation for certain locations’ property and equipment owned by the Parent. These expenses have been allocated to the Business on the basis of usage based on specific site allocation.

Allocation of General and Administrative Expenses

The general and administrative expenses included in the condensed combined statements of operations include an allocation for certain Parent expenses and shared service functions provided by the Parent. These expenses have been allocated to the Business on the basis of estimated usage based on allocation methodologies which include, but are not limited to, total revenues and number of employees. Costs related to being a publicly traded company were not included in the cost allocation.

 

 

 

F-79


Table of Contents

ARKO Petroleum Corp.

 

NOTES TO CONDENSED COMBINED FINANCIAL STATEMENTS (Continued)

 

The Company’s management believes the assumptions regarding the allocation of general and administrative expense from the Parent are reasonable. Nevertheless, interim financial statements may not include the actual expenses that would have been incurred had the Business operated as a standalone company during the nine months ended September 30, 2025 and 2024. Actual costs that would have been incurred if the Business had operated as a standalone company would depend on multiple factors, including, but not limited to, organizational structure and strategic decisions made in various areas, including information technology and infrastructure. The Business may incur different costs associated with being a standalone public company and, therefore, would result in costs that vary from the allocation in the interim financial statements.

11. Subsequent Events

The Company has evaluated subsequent events through December 19, 2025, the date the interim financial statements were available to be issued. No events were identified that required recognition or disclosure in the interim financial statements.

 

 

 

F-80


Table of Contents

  

 

 

Shares

ARKO Petroleum Corp.

Class A Common Stock

Preliminary Prospectus

 

UBS Investment Bank    Raymond James       Stifel
Mizuho    Capital One Securities

 

 

Prospectus dated     , 2026

Through and including     , 2026 (the 25th day after the date of this prospectus), all dealers effecting transactions in these securities, whether or not participating in this offering, may be required to deliver a prospectus. This is in addition to a dealer’s obligation to deliver a prospectus when acting as an underwriter and with respect to an unsold allotment or subscription.

 

 


Table of Contents

  

 

 

Part II

Information not required in prospectus

 

Item 13.

Other Expenses of Issuance and Distribution.

The following table sets forth all fees and expenses, other than the underwriting discounts and commissions payable solely by us in connection with the offer and sale of the securities being registered. All amounts shown are estimated except for the SEC registration fee, the Financial Industry Regulatory Authority, Inc., or FINRA, filing fee and the exchange listing fee.

 

Expense    Amount to be Paid  

SEC registration fee

   $      

FINRA filing fee

         

Nasdaq listing fee

         

Accounting fees and expenses

         

Legal fees and expenses

         

Printing expenses

         

Transfer agent and registrar fees

         

Miscellaneous expenses

         

Total

   $      
 
*   To be filed by amendment

 

Item 14.

Indemnification of Directors and Officers.

Section 145(a) of the DGCL provides, in general, that a corporation may indemnify any person who was or is a party to or is threatened to be made a party to any threatened, pending or completed action, suit or proceeding, whether civil, criminal, administrative or investigative (other than an action by or in the right of the corporation), because he or she is or was a director, officer, employee or agent of the corporation, or is or was serving at the request of the corporation as a director, officer, employee or agent of another corporation, partnership, joint venture, trust or other enterprise, against expenses (including attorneys’ fees), judgments, fines and amounts paid in settlement actually and reasonably incurred by the person in connection with such action, suit or proceeding, if he or she acted in good faith and in a manner he or she reasonably believed to be in or not opposed to the best interests of the corporation and, with respect to any criminal action or proceeding, had no reasonable cause to believe his or her conduct was unlawful.

Section 145(b) of the DGCL provides, in general, that a corporation may indemnify any person who was or is a party or is threatened to be made a party to any threatened, pending or completed action or suit by or in the right of the corporation to procure a judgment in its favor because the person is or was a director, officer, employee or agent of the corporation, or is or was serving at the request of the corporation as a director, officer, employee or agent of another corporation, partnership, joint venture, trust or other enterprise, against expenses (including attorneys’ fees) actually and reasonably incurred by the person in connection with the defense or settlement of such action or suit if he or she acted in good faith and in a manner he or she reasonably believed to be in or not opposed to the best interests of the corporation, except that no indemnification shall be made with respect to any claim, issue or matter as to which he or she shall have been adjudged to be liable to the corporation unless and only to the extent that the Court of Chancery or other adjudicating court determines that, despite the adjudication of liability but in view of all of the circumstances of the case, he or she is fairly and reasonably entitled to indemnity for such expenses that the Court of Chancery or other adjudicating court shall deem proper.

 

 

 

II-1


Table of Contents

Part II Information not required in prospectus

 

 

Section 145(g) of the DGCL provides, in general, that a corporation may purchase and maintain insurance on behalf of any person who is or was a director, officer, employee or agent of the corporation, or is or was serving at the request of the corporation as a director, officer, employee or agent of another corporation, partnership, joint venture, trust or other enterprise against any liability asserted against such person and incurred by such person in any such capacity, or arising out of his or her status as such, whether or not the corporation would have the power to indemnify the person against such liability under Section 145 of the DGCL.

We have entered into indemnification agreements with each of our directors and officers. These agreements provide that we will indemnify each of our directors and such officers to the fullest extent permitted by law and our amended and restated certificate of incorporation and amended and restated bylaws.

We also maintain a general liability insurance policy which covers certain liabilities of our directors and officers arising out of claims based on acts or omissions in their capacities as directors or officers.

In any underwriting agreement we enter into in connection with the sale of Class A common stock being registered hereby, the underwriters will agree to indemnify, under certain conditions, us, our directors, our officers and persons who control us within the meaning of the Securities Act against certain liabilities.

 

Item 15.

Recent Sales of Unregistered Securities.

On July 2, 2025, ARKO Petroleum Corp. agreed to issue 1,000 shares of common stock, par value $0.0001 per share, to ARKO Convenience Stores, LLC, which shares will be cancelled upon the consummation of this offering. The issuance was exempt from registration under Section 4(a)(2) of the Securities Act, as a transaction by an issuer not involving any public offering.

 

Item 16.

Exhibits and Financial Statements.

 

(a)   Exhibits.

 

Exhibit No.

   

Description

  1.1  

Form of Underwriting Agreement

  3.1   Form of Amended and Restated Certificate of Incorporation of ARKO Petroleum Corp., to be in effect upon the consummation of this offering.
  3.2   Form of Amended and Restated Bylaws of ARKO Petroleum Corp., to be in effect upon the consummation of this offering.
  5.1   Opinion of Greenberg Traurig, LLP.
  10.1 +*    Form of Indemnification Agreement between ARKO Petroleum Corp. and each of its directors and executive officers.
  10.2 +*    ARKO Petroleum Corp. 2025 Incentive Compensation Plan.
  10.3     Second Amended and Restated Credit Agreement, dated May  5, 2023, by and among GPM Petroleum LP, the guarantors party thereto, Capital One, National Association, and the lenders party thereto (incorporated herein by reference to Exhibit 10.1 to ARKO Corp.’s Current Report on Form 8-K, filed on May 8, 2023).

 

 

 

II-2


Table of Contents

Part II Information not required in prospectus

 

 

Exhibit No.

    

Description

  10.4      First Amendment to Second Amended and Restated Credit Agreement, dated as of March  26, 2024, by and among GPM Petroleum LP, the guarantors party thereto, Capital One, National Association, and the lenders party thereto (incorporated herein by reference to Exhibit 10.2 to ARKO Corp.’s Current Report on Form 8-K, filed on March 28, 2024).
  10.5    Management Services Agreement, dated     , 2026, by and between ARKO Corp. and ARKO Petroleum Corp.
  10.6    Amended and Restated Omnibus Agreement, dated     , 2026, by and among ARKO Corp., ARKO Petroleum LP, GPM Petroleum GP, LLC, GPM Petroleum, LLC, GPM Empire, LLC and GPM Investments, LLC.
  10.7    Employee and Intercompany Matters Agreement, dated     , 2026, by and among ARKO Corp., Arko Convenience Stores, LLC, GPM Investments, LLC, ARKO Petroleum Corp. and certain subsidiaries and affiliates.
  10.8    Third Amended, Restated and Consolidated Fuel Distribution Agreement, dated     , 2026, by and among ARKO Petroleum Corp., GPM Petroleum, LLC, GPM Empire, LLC, and GPM Investments, LLC.
  10.9    Tax Matters Agreement, dated     , 2026, by and between ARKO Corp. and ARKO Petroleum Corp.
  10.10    Registration Rights Agreement, dated     , 2026, by and between us and ARKO Corp.
  21.1    List of subsidiaries.
  23.1      Consent of Grant Thornton LLP (ARKO Petroleum Corp.)
  23.2      Consent of Grant Thornton LLP (Contributed Businesses)
  23.3    Consent of Greenberg Traurig, LLP (contained in its opinion filed as Exhibit 5.1).
  24.1      Power of Attorney (included on the signature page to the initial filing of the registration statement).
  99.1      Consent of Carlos Maurer to be named Director Nominee.
  99.2      Consent of Kirk Rogers to be named Director Nominee.
  107      Filing Fee Table.
 
*   To be filed by amendment.
+   Indicates management contract or compensatory plan.

 

Item 17.

Undertakings.

Insofar as indemnification for liabilities arising under the Securities Act may be permitted to directors, officers and controlling persons of the registrant pursuant to the foregoing provisions, or otherwise, the registrant has been advised that in the opinion of the SEC such indemnification is against public policy as expressed in the Securities Act and is, therefore, unenforceable. In the event that a claim for indemnification against such liabilities (other than the payment by the registrant of expenses incurred or paid by a director, officer or controlling person of the registrant in the successful defense of any action, suit or proceeding) is asserted by such director, officer or controlling person in connection with the securities being registered, the registrant will, unless in the opinion of its counsel the matter has been settled by controlling precedent, submit to a court of appropriate jurisdiction, the question whether such indemnification by it is against public policy as expressed in the Securities Act and will be governed by the final adjudication of such issue.

 

 

 

II-3


Table of Contents

Part II Information not required in prospectus

 

 

The undersigned registrant hereby further undertakes that:

 

(1)   For purposes of determining any liability under the Securities Act the information omitted from the form of prospectus filed as part of this registration statement in reliance upon Rule 430A and contained in a form of prospectus filed by the registrant pursuant to Rule 424(b)(1) or (4) or 497(h) under the Securities Act shall be deemed to be part of this registration statement as of the time it was declared effective.

 

(2)   For the purpose of determining any liability under the Securities Act each post-effective amendment that contains a form of prospectus shall be deemed to be a new registration statement relating to the securities offered therein, and the offering of such securities at that time shall be deemed to be the initial bona fide offering thereof.

 

 

 

II-4


Table of Contents

  

 

 

Signatures

Pursuant to the requirements of the Securities Act of 1933, as amended, the registrant has duly caused this registration statement to be signed on its behalf by the undersigned, thereunto duly authorized, in the County of Henrico, Commonwealth of Virginia, on the December 19, 2025.

 

ARKO PETROLEUM CORP.
By:  

/s/ Arie Kotler

Name:   Arie Kotler
Title:   President, Chief Executive Officer and Director

 

 

 

II-5


Table of Contents

  

 

 

Power of attorney

KNOW ALL PERSONS BY THESE PRESENTS that each person whose signature appears below constitutes and appoints Arie Kotler and Jordan Mann, and each of them, his or her true and lawful attorneys-in-fact and agents, each with full power of substitution and resubstitution, for him or her and in his or her name, place and stead, in any and all capacities, to sign any and all amendments, including post-effective amendments, to this registration statement, and any registration statement relating to the offering covered by this registration statement and filed pursuant to Rule 462(b) under the Securities Act of 1933, as amended, and to file the same, with exhibits thereto and other documents in connection therewith, with the Securities and Exchange Commission, granting unto said attorneys-in fact and agents, and each of them, full power and authority to do and perform each and every act and thing requisite and necessary to be done, as fully to all intents and purposes as he or she might or could do in person, hereby ratifying and confirming all that each of said attorneys-in-fact and agents or their substitute or substitutes may lawfully do or cause to be done by virtue hereof.

Pursuant to the requirements of the Securities Act of 1933, as amended, this registration statement has been signed by the following persons on behalf of the registrant and in the capacities and on the dates indicated.

 

Name      

  

Title      

  

Date      

/s/ Arie Kotler

   President, Chief Executive Officer and Director (Principal Executive Officer)    December 19, 2025

/s/ Jordan Mann

   Chief Financial Officer (Principal Financial and Accounting Officer)    December 19, 2025

 

 

 

II-6